№2828 от 29.12.2018
Приказ Федерального агентства по техническому регулированию и метрологии (Росстандарт)
# 68537
Об утверждении государственной поверочной схемы для средств измерений энергии сгорания, удельной энергии сгорания и объемной энергии сгорания (ФГУП "ВНИИМ им. Д.И.Менделеева")
Приказы по основной деятельности по агентству Вн. Приказ № 2828 от 29.12.2018
Приложение А
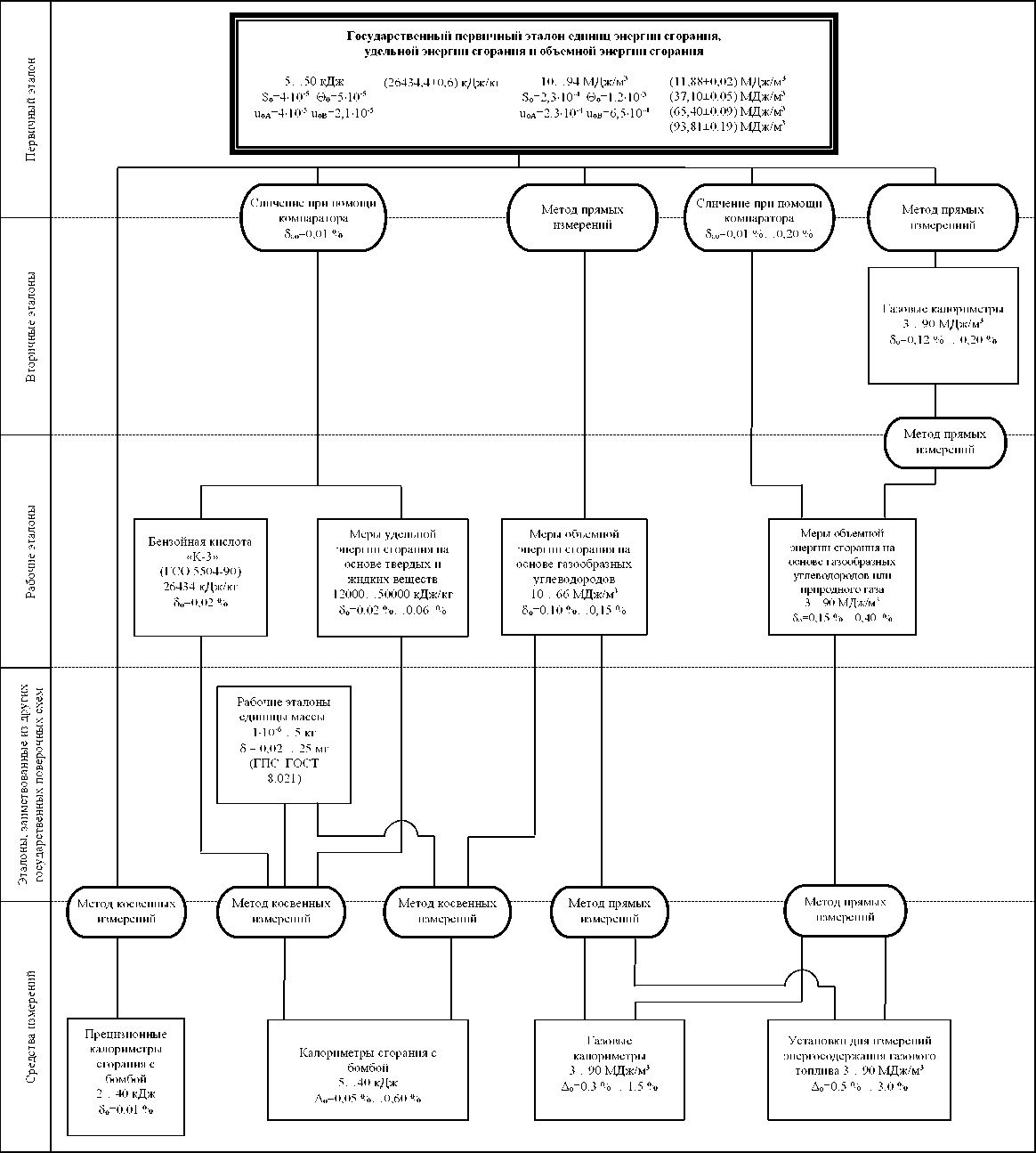
Государственная поверочная схема для средств измерений энергии сгорания, удельной энергии сгорания и объемной энергии сгорания

УТВЕРЖДЕНА приказом Федерального агентства по техническому регулированию и метрологии от «29» декабря 2018 г. № 2828
ГОСУДАРСТВЕННАЯ ПОВЕРОЧНАЯ СХЕМА
ДЛЯ СРЕДСТВ ИЗМЕРЕНИЙ ЭНЕРГИИ СГОРАНИЯ, УДЕЛЬНОЙ
ЭНЕРГИИ СГОРАНИЯ И ОБЪЕМНОЙ ЭНЕРГИИ СГОРАНИЯ
1. Область примененияНастоящая поверочная схема распространяется на средства измерений энергии сгорания, удельной энергии сгорания и объемной энергии (теплоты) сгорания и устанавливает порядок передачи единиц: энергии сгорания [килоджоуля (кДж)], удельной энергии сгорания [килоджоуля на килограмм (кДж/кг)] - для твердого и жидкого топлива, объемной энергии сгорания [мегаджоуля на кубический метр (МДж/м3)] - для газообразного топлива от государственного первичного эталона единиц энергии сгорания, удельной энергии сгорания и объемной энергии сгорания (далее - государственного первичного эталона) вторичным эталонам методом прямых измерений и средствам измерений с помощью рабочих эталонов методами прямых и косвенных измерений с указанием погрешностей и основных методов поверки.
Допускается проводить поверку средств измерений с помощью рабочих эталонов более высокой точности, чем предусмотрено документом.
Графическая часть Государственной поверочной схемы для средств измерений энергии сгорания, удельной энергии сгорания и объемной энергии сгорания представлена в приложении А.
2. Государственный первичный эталон-
2.1 Государственный первичный эталон представляет собой комплекс технических средств и средств измерений, в который входят:
калориметр газовый «КАТЕТ»;
калориметр жидкостный со статической бомбой «ВИМ»; калориметр - компаратор жидкостный с газовой горелкой «В-06АК»; калориметр - компаратор газовый «УСНГ»;
калориметр - компаратор газовый «УСВГ»;
мера объемной энергии сгорания - высокочистый водород (>99,95 мол. %);
мера объемной энергии сгорания - высокочистый метан (>99,95 мол. %); мера объемной энергии сгорания - высокочистый этан (>99,95 мол. %); мера объемной энергии сгорания - высокочистый пропан (>99,95 мол. %);
мера удельной энергии сгорания - высокочистая бензойная кислота марки «К-1»;
аппаратура для определения суммарной молярной доли примесей в бензойной кислоте марки «К-1»;
весы электронные.
-
2.2 Диапазоны значений, в котором воспроизводятся единицы, составляют: энергия сгорания твердого и жидкого топлива - от 5 до 50 кДж, объемная энергия (теплота) сгорания газообразного топлива - от 10 до 94 МДж/м3.
-
2.3 Значения объемной энергии (теплоты) сгорания (ОТС) высокочистых газов (>99,95 мол. %), установленные при давлении 101325 Па, температуре
-
298.15 К и объеме газов, приведенном к давлению 101325 Па и температуре
-
293.15 К, в соответствии с ГОСТ 31369, составляют:
для водорода: высшая ОТС (11,88 ± 0,02) МДж/м1, низшая ОТС
(10,05_±_0,02) МДж/м1;
для метана: высшая ОТС (37,10 ± 0,05) МДж/м1, низшая ОТС
(33,43_±_0,05)_МДж/м1;
для этана: высшая ОТС (65,40 ± 0,09) МДж/м1, низшая ОТС
(59,87_±_0,08)_МДж/м1;
для пропана: высшая ОТС (93,81 ± 0,19) МДж/м1, низшая ОТС
(86,37_±_0,17) МДж/м1.
-
2.4 Значение удельной энергии сгорания воспроизводится с номинальным значением (26434,4 ± 0,6) кДж/кг для бензойной кислоты марки «К-1»[1] с молярной долей основного компонента (99,995 ± 0,001) %, которое установлено в стандартных термодинамических условиях в калориметрической бомбе при приведении массы бензойной кислоты к условиям взвешивания в вакууме.
-
2.5 Государственный первичный эталон обеспечивает воспроизведение единиц энергии сгорания и объемной энергии сгорания со следующими характеристиками.
Единица энергии сгорания - килоджоуль - воспроизводится со средним квадратическим отклонением результата измерений S0, не превышающим 4-10-5 при семи независимых измерениях.
Неисключенная систематическая погрешность 00 не превышает 5-10-5.
Стандартная неопределенность, оцениваемая по типу А, иоА не превышает 4-10-5 при семи независимых измерениях.
Стандартная неопределенность, оцениваемая по типу В, иоВ не превышает 2,1-10-5'
Единица объемной энергии сгорания - мегаджоуль на кубический метр -воспроизводится со средним квадратическим отклонением результата измерений S0, не превышающим 2,3-10-4 при шести независимых измерениях.
Неисключенная систематическая погрешность 00 не превышает 1,2-10-3.
Стандартная неопределенность, оцениваемая по типу А, иоА не превышает 2,3-10-4 при шести независимых измерениях.
Стандартная неопределенность, оцениваемая по типу В, иоВ не превышает 6,5-10-4.
-
2.6 Государственный первичный эталон применяют для передачи единиц энергии сгорания, удельной энергии сгорания и объемной энергии сгорания вторичным эталонам методом прямых измерений, рабочим эталонам сличением при помощи компараторов и методом прямых измерений, и средствам измерений методом косвенных измерений.
-
3.3 Вторичные эталоны применяют для измерения энергии сгорания газового топлива (в том числе, в составе многопараметрических измерительных комплексов для контроля качества энергоносителей), а также для передачи единицы рабочим эталонам - мерам объемной энергии сгорания на основе газообразных углеводородов или природного газа в диапазоне значений от 3 до 90 МДж/м3 методом прямых измерений.
-
3.4 Соотношение доверительных границ относительной погрешности вторичного эталона и доверительных границ относительной погрешности рабочего эталона должно быть не более 1/2.
-
4.1 В качестве рабочих эталонов используют эталонные меры удельной энергии сгорания - бензойную кислоту марки «К-3» [2] [молярная доля основного компонента составляет (99,990±0,003) % с номинальным значением удельной энергии сгорания 26434 кДж/кг (при приведении массы бензойной кислоты к условиям взвешивания в вакууме) или 26454 кДж/кг (при взвешивании на воздухе при температуре 293 К и давлении 101,325 кПа)], меры удельной энергии сгорания на основе твердых или жидких веществ в диапазоне значений от 12000 до 50000 кДж/кг, меры объемной энергии сгорания на основе газообразных углеводородов или природного газа в диапазоне значений от 3 до 90 МДж/м3.
-
4.2 Доверительные границы относительных погрешностей 30 при доверительной вероятности 0,95 рабочих эталонов должны быть не более указанных в таблице 2 (п. 7.2).
-
4.3 Рабочие эталоны применяют для поверки средств измерений -калориметров сгорания с бомбой методом косвенных измерений и газовых калориметров методом прямых измерений.
-
4.4 Соотношение предела доверительной относительной погрешности рабочего эталона и предела допускаемой относительной погрешности средств измерений должно быть не более 1/3 (для средств измерений, измеряющих ОТС низкокалорийных газов в диапазоне от 3 до 10 МДж/м3, допускается соотношение пределов погрешностей не более 1/2). 2
6.1 В качестве средств измерений используют прецизионные калориметры сгорания с бомбой в диапазоне измерений энергии сгорания от 2 до 40 кДж, калориметры сгорания с бомбой в диапазоне измерений энергии сгорания от 5 до 40 кДж, газовые калориметры в диапазоне измерений объемной энергии сгорания от 3 до 90 МДж/м3 и установки для измерения энергосодержания газового топлива (в том числе, в составе многопараметрических измерительных комплексов для контроля качества энергоносителей) в диапазоне измерений от 3 до 90 МДж/м3.
-
6.2 Пределы допускаемых относительных погрешностей Ло или доверительные границы относительных погрешностей 30 при доверительной вероятности 0,95 средств измерений должны быть не более указанных в таблице 3 (п. 7.3).
-
6.3 Соотношение предела допускаемой погрешности (доверительных границ погрешности) рабочего эталона и предела допускаемой погрешности (доверительных границ погрешности) средств измерений указано в п. 4.4.
7.1 Требования к метрологическим характеристикам вторичных эталонов
Таблица 1 - Метрологические характеристики вторичных эталонов объемной энергии сгорания
Диапазон измерений |
Доверительная граница относительной погрешности 8о, % |
3.90 МДж/м3 |
0,12...0,20 |
7.2 Требования к метрологическим характеристикам рабочих эталонов Таблица 2 - М етрологические характеристики рабочих эталонов
Диапазон измерений или номинальное значение |
Доверительная относительная погрешность 5о, % |
26434 кДж/кг |
0,02 |
12000.50000 кДж/кг |
0,02.0,06 |
10.66 МДж/м3 |
0,10.0,15 |
3.90 МДж/м3 |
0,15.0,40 |
7.3 Требования к метрологическим характеристикам средств измерений Таблица 3 - Метрологические характеристики средств измерений
Диапазон измерений |
Доверительная граница относительной погрешности 8о, % |
Предел допускаемой относительной погрешности Ло, % |
Прецизионные калориметры сгорания с бомбой |
Калориметры сгорания с бомбой |
Газовые калориметры | |
2.40 кДж |
0,01 |
— |
— |
5.. .40 кДж |
— |
0,05.0,60 |
— |
3.90 МДж/м3 |
— |
— |
0,3.1,5 |
Вторичные эталоны
-
3.1 В качестве вторичных эталонов единицы объемной энергии сгорания используют газовые калориметры в диапазоне измерений от 3 до 90 МДж/м1.
-
3.2 Доверительные границы относительных погрешностей д0 при доверительной вероятности 0,95 вторичных эталонов должны быть не более указанных в таблице 1 (п. 7.1).
Эталоны, заимствованные из других государственных поверочных схем
-
5.1 Рабочие эталоны, заимствованные из государственной поверочной схемы для средств измерений массы (ГОСТ 8.021), применяют для передачи единицы энергии сгорания методом косвенных измерений от рабочих эталонов - мер удельной энергии сгорания на основе твердых и жидких веществ -средствам измерений - калориметрам сгорания с бомбой.
-
5.2 В качестве заимствованных средств измерений используют рабочие эталоны единицы массы в диапазоне измерений массы от 1-10-6 до 5 кг с пределами допускаемых значений характеристик погрешностей 5 от 0,02 до 25 мг из государственной поверочной схемы для средств измерений массы по ГОСТ 8.021.

МИНИСТЕРСТВО ПРОМЫШЛЕННОСТИ И ТОРГОВЛИ
РОССИЙСКОЙ ФЕДЕРАЦИИ
ФЕДЕРАЛЬНОЕ АГЕНТСТВО ПО ТЕХНИЧЕСКОМУ РЕГУЛИРОВАНИЮ И МЕТРОЛОГИИ (Госстандарт)
ПРИКАЗ29 декабря 2018 г. 2828
Москва
Об утверждении государственной поверочной схемы для средств измерений энергии сгорания, удельной энергии сгорания и объемной энергии сгорания
В соответствии с Положением об эталонах единиц величин, используемых в сфере государственного регулирования обеспечения единства измерений, утвержденным постановлением Правительства Российской Федерации от 23 сентября 2010 г. № 734 «Об эталонах единиц величин, используемых в сфере государственного регулирования обеспечения единства измерений», Временным порядком разработки (пересмотра) и утверждения государственных поверочных схем, утвержденным приказом Федерального агентства по техническому регулированию и метрологии от 31 августа 2017 г. № 1832, и на основании Плана разработки (пересмотра) и утверждения государственных поверочных схем на 2018 г., утвержденного приказом Федерального агентства по техническому регулированию и
метрологии от 29 декабря 2017 г. № 3021 (с изменениями, внесенными
приказом Федерального агентства по техническому регулированию и
метрологии от 29 июня 2018 г. № 1342), приказываю:
-
1. Утвердить прилагаемую Государственную поверочную схему для средств измерений энергии сгорания, удельной энергии сгорания и объемной энергии сгорания (далее - ГПС).
-
2. Установить, что ГПС применяется для Государственного первичного эталона единиц энергии сгорания, удельной энергии сгорания и объемной энергии сгорания (ГЭТ 16-2018), средств измерений энергии сгорания и вводится в действие с 1 января 2019 г.
-
3. Управлению технического регулирования и стандартизации (Д.А.Тощев) обеспечить отмену национального стандарта Российской Федерации ГОСТ Р 8.667-2009 «Государственная система обеспечения единства измерений. Государственная поверочная схема для средств измерений
энергии сгорания, удельной энергии сгорания и объемной энергии сгорания (калориметров сжигания)».
-
4. ФГУП «ВНИИФТРИ» (С.И.Донченко) внести информацию об утверждении ГПС в Федеральный информационный фонд по обеспечению единства измерений.
-
5. Управлению метрологии (Д.В.Гоголев) обеспечить размещение информации об утверждении ГПС на официальном сайте Федерального агентства по техническому регулированию и метрологии в информационнотелекоммуникационной сети «Интернет».
-
6. Контроль за исполнением настоящего приказа оставляю за собой.
Заместитель Руководителя
С. С.Голубев
( л
Подлинник электронного документа, подписанного ЭП, хранится в системе электронного документооборота Федеральное агентство по техническому регулированию и метрологии.
СВЕДЕНИЯ О СЕРТИФИКАТЕ ЭП
сертификат: OOE1036EE32711E880E9E0071BFC5DD276
Кому выдан: Голубев Сергей Сергеевич
Действителен: с 08.11.2018 до 08.11.2019
<____________—___________/