Методика поверки «АППАРАТЫ ВЫСОКОВОЛЬТНЫЕ ИСПЫТАТЕЛЬНЫЕ » (МП 206.1-270-2017)
Федеральное государственное унитарное предприятие «ВСЕРОССИЙСКИЙ НАУЧНО-ИССЛЕДОВАТЕЛЬСКИЙ ИНСТИТУТ МЕТРОЛОГИЧЕСКОЙ СЛУЖБЫ» (ФГУП «ВНИИМС»)
СОГЛАСОВАНО
Директор
ООО «ПК «Высоковольтные технологии»
УТВЕРЖДАЮ
Заместитель директора ФГУП «ВНИИМС» по производственной метрологии
.В. Иванникова
Е.П. Батищева

2019 г.
Методика поверки
МП 206.1-270-2017
с изменением № 1
г. Москва
2019
Настоящая методика поверки распространяется на аппараты высоковольтные испытательные УПУ (далее - аппараты), изготавливаемые ООО «ПК «Высоковольтные технологии, г. Волгоград, и устанавливает методы и средства их первичной и периодической поверки.
На поверку представляются аппараты, укомплектованные в соответствии с паспортом, и комплект следующей технической и нормативной документации:
-
- паспорт;
-
- методика поверки.
Интервал между поверками - 1 год.
Периодическая поверка аппаратов в случае их использования для измерений меньшего числа величин или на меньшем числе поддиапазонов измерений, по отношению к указанным в разделе «Метрологические и технические характеристики» Описания типа, допускается на основании письменного заявления владельца аппаратов, оформленного в произвольной форме. Соответствующая запись должна быть сделана в свидетельстве о поверке аппаратов.
1 НОРМАТИВНЫЕ ССЫЛКИРМГ 51-2002 «ГСП. Документы на методики поверки средств измерений. Основные положения»;
Порядок проведения поверки средств измерений, требования к знаку поверки и содержанию свидетельства о поверке, утвержден Приказом Минпромторга России от 02.07.2015 г. №1815;
ПР 50.2.012-94 «ГСП. Порядок аттестации поверителей средств измерений»;
ГОСТ 32144-2013 «Электрическая энергия. Совместимость технических средств электромагнитная. Нормы качества электрической энергии в системах электроснабжения общего назначения»;
ГОСТ Р 8.736-2011 «ГСИ. Измерения прямые многократные. Методы обработки результатов измерений. Основные положения»;
ГОСТ 12.3.019-80 «Система стандартов безопасности труда. Испытания и измерения электрические. Общие требования безопасности»;
ГОСТ 12.2.007.0-75 «Система стандартов безопасности труда. Изделия электротехнические. Общие требования безопасности»;
«Правила по охране труда при эксплуатации электроустановок» 04.08.2014 г.;
«Правила эксплуатации электроустановок потребителей», утвержденных Главгосэнергонадзором.
2 ОПЕРАЦИИ ПОВЕРКИ-
2.1 Поверка проводится в объеме и последовательности, указанные в таблице 1.
Таблица 1 - Перечень операций при первичной и периодических поверках аппаратов
|
Наименование операции |
Номер пункта методики поверки |
Проведение операции | |
|
первичная поверка |
периодическая поверка | ||
|
1 Внешний осмотр |
8.1 |
Да |
Да |
|
2 Опробование |
8.2 |
Да |
Да |
|
3 Определение относительной погрешности измерений напряжения переменного тока промышленной частоты |
8.3 |
Да |
Да |
|
4 Определение относительной погрешности измерений силы переменного тока промышленной частоты |
8.4 |
Да |
Да |
|
5 Определение относительной погрешности измерений напряжения постоянного тока |
8.5 |
Да |
Да |
|
Наименование операции |
Номер пунк-та методики поверки |
Проведение операции | |
|
первичная поверка |
периодическая поверка | ||
|
6 Определение относительной погрешности измерений силы постоянного тока |
8.6 |
Да |
Да |
-
3.1 При проведении поверки аппаратов должны применяться основные и вспомогательные средства, указанные в таблицах 2 и 3.
{Измененная редакция, Изм. № 1)
Таблица 2 - Основные средства поверки
|
Наименование |
Требуемые технические характеристики |
Рекомен-дуемый тип |
Количество |
Номер пункта методики поверки | |
|
Диапазон измерения |
Погрешность или класс точности | ||||
|
1 |
2 |
3 |
4 |
5 |
6 |
|
Делитель напряжения |
от 1 до 200 кВ |
±0,5% |
ДН-200э |
1 |
8.2, 8.3, 8.5 |
|
Вольтметр универ сальный цифровой |
до 200 В до 50 мА |
±0,2 % ±0,5 % |
GDM- 78255А |
1 |
8.2, 8.3, 8.4, 8.5, 8.6 |
|
Киловольтметр цифровой |
от 6 до 15 кВ |
±0,25% |
ПрофКиП |
1 |
8.3.2; 8.5.2 |
Таблица 2 (Измененная редакция, Изм. № 1)
Таблица 3 - Вспомогательные средства поверки
|
Наименование |
Требуемые технические характеристики |
Рекомен-дуемый тип |
Количество |
Номер пункта методики поверки | |
|
Диапазон измерения |
Погрешность или класс точности | ||||
|
1 |
2 |
3 |
4 |
5 |
6 |
|
Измеритель нелинейных искажений |
20 Гц - 200 кГц 20 Гц -1 МГц |
20-199,9 Гц ±(0,05 Кгк ±0,06) %; 199,9 Гц-19,9 кГц ±(0,05 Кгк ±0,02) %; 19,9-199,9 кГц ±(0,1 Кгк ±0,1) %; |
С6-11 |
1 |
6.2 |
|
Конденсатор |
не менее 25 нФ |
±10% |
ФМ-100-22 |
1 |
8.5, 8.6 |
|
Комплект резисторов |
на напряжение до 15 кВ |
±10% |
С2-33 |
1 |
8.4, 8.6 |
|
Термометр ртутный лабораторный |
от 0 до 50 °C |
±1 °C |
ТЛ-4 |
1 |
6.1 |
|
Барометр-анероид метеорологический |
от 80 до 106 кПа |
±200 Па |
БАММ-1 |
1 |
6.1 |
|
Психрометр аспирационный |
от 10 до 100 % |
±1 % |
М-34-М |
1 |
6.1 |
Таблица 3 (Введена дополнительно, Изм. № 1)
-
3.2 Для проведения поверки допускается применение других средств, не приведенных в таблицах 2 и 3, при условии обеспечения ими необходимой точности измерений.
-
3.3 Контрольно-измерительная аппаратура и средства поверки, применяемые при поверке, должны обеспечивать требуемую точность и иметь действующие свидетельства о поверке, сертификаты калибровки или аттестаты.
-
4.1 К проведению поверки допускают поверителей из числа сотрудников организаций, аккредитованных на право проведения поверки в соответствии с действующим законодательством РФ, изучивших настоящую методику поверки и руководство пользовате-ля/руководство по эксплуатации на аппараты, имеющих стаж работы по данному виду измерений не менее 1 года.
-
4.2 Поверитель должен пройти инструктаж по технике безопасности и иметь действующее удостоверение на право проведения работ в электроустановках с квалификационной группой по электробезопасности не ниже IV.
(Измененная редакция, Изм. № 7)
5 ТРЕБОВАНИЯ БЕЗОПАСНОСТИПри проведении поверки должны соблюдаться требования ГОСТ 12.2.007.0-75, ГОСТ 12.3.019-80, «Правила по охране труда при эксплуатации электроустановок», «Правил эксплуатации электроустановок потребителей», утвержденных Главгосэнергонадзором.
Должны быть также обеспечены требования безопасности, указанные в эксплуатационных документах на средства поверки.
6 УСЛОВИЯ ПРОВЕДЕНИЯ ПОВЕРКИ-
6.1 Поверка аппаратов должна проводиться при нормальных условиях применения:
-
• температура окружающей среды, °C от +15 до +25;
-
• атмосферное давление, кПа от 84 до 106;
-
• относительная влажность воздуха, % от 30 до 80.
-
6.2 Напряжение питающей сети переменного тока частотой 50 Гц, действующее значение напряжения 230 В. Допускаемое отклонение от нормального значения при поверке ±22 В. Коэффициент искажения синусоидальности кривой напряжения не более 5 %. Остальные характеристики сети переменного тока должны соответствовать ГОСТ 32144-2013.
-
7.1 Средства поверки должны быть подготовлены к работе согласно указаниям, приведенным в соответствующих эксплуатационных документах.
-
7.2 До проведения поверки поверителю надлежит ознакомиться с эксплуатационной документацией на аппарат и входящие в его комплект компоненты.
-
8 МЕТОДЫ ПОВЕРКИ
При проведении внешнего осмотра должно быть установлено соответствие поверяемого аппарата следующим требованиям:
-
- комплектность должна соответствовать данным, приведенным в паспорте; маркировка и функциональные надписи должны читаться и восприниматься
однозначно;
-
- наружные поверхности корпуса, разъемы, соединительные кабели и органы управления не должны иметь механических повреждений и деформаций, которые могут повлиять на работоспособность аппарата;
При несоответствии по вышеперечисленным позициям аппарат бракуется и направляется в ремонт.
8.2 Опробование-
8.2.1 Выполните подготовительные операции в следующей последовательности:
-
- разместите измерительные приборы на безопасном расстоянии и удобном для проведения работ месте;
-
- заземляющие клеммы измерительных приборов и поверяемого аппарата соедините проводом с контуром заземления.
-
8.2.2 Включите питание аппарата. При включении необходимо проверить номер версии программного обеспечения.
-
8.2.3 Установите режим работы на напряжении переменного тока промышленной частоты. Задайте минимальное значение высокого напряжения переменного тока промышленной частоты для поверяемой модификации. Затем задайте максимальное значение высокого напряжения переменного тока промышленной частоты для поверяемой модификации. Снимите высокое напряжение и отключите его подачу кнопкой «СТОП».
-
8.2.4 Установите режим работы на напряжении постоянного тока. Подключите параллельно аппарату конденсатор емкостью согласно таблице 2 на напряжение, не ниже номинального для поверяемого аппарата.
Задайте минимальное значение высокого напряжения постоянного тока для поверяемой модификации. Затем задайте максимальное значение высокого напряжения постоянного тока постоянного тока для поверяемой модификации. Снимите высокое напряжение и отключите его подачу кнопкой «СТОП».
-
8.2.5 Результаты измерений считаются удовлетворительными, если аппарат устанавливает и измеряет требуемые значения высокого напряжения и номер версии программного обеспечения не ниже, чем 2.32.
-
8.3.1 Соберите схему, приведенную на рисунке 1.
-
8.3.2 Установите режим работы поверяемого аппарата на напряжении переменного тока промышленной частоты. Для измерений на напряжении до 1000 В в качестве, эталонного измерителя используйте вольтметр универсальный цифровой GDM-78255A, от 1 до 6 кВ делитель напряжения ДН-20э и вольтметр универсальный цифровой GDM-78255A, а свыше 6 кВ киловольтметр цифровой ПрофКиП.
-
8.3.3 Подайте с поверяемого аппарата минимальное значение напряжение переменного тока промышленной частоты и произведите измерения. Результаты занесите в таблицу 4.
-
8.3.4 Произведите измерения по п. 8.3.3, подавая последовательно с поверяемого аппарата следующие значения напряжения: 0,1 Ином; 0,25-UHom; 0,5 UHOm; 0,75-UHom; 1,0- UHom.
А1
Рисунок 1 - Схема определения относительной основной погрешности измерений напряжения переменного тока промышленной частоты
Таблица 4 - Результаты измерений напряжения переменного тока промышленной частоты
|
и, кВ |
Измеренные значения, кВ |
Погрешность измерений 8U, % |
Пределы допускаемой относительной погрешности измерений,% | ||
|
Uo |
Ux | ||||
|
UmHH |
- для УПУ-1 |
±(l,0+0,l-(l/Ux-l)) | |||
|
0,1 'Uhom |
- для УПУ-6 |
±(2,0+0,l-(6/Ux-l)) | |||
|
0,25 ‘Uhom |
-для УПУ-1 ОМ |
±(l,0+0,U(10/Ux-l)) | |||
|
0,5 ‘Uhom |
-для УПУ-15 |
±(l,0+0,l-(15/Ux-l)) | |||
|
0,75 'Uhom |
- для УПУ-21 |
±(2,0+0,1-(Ю/Ux-l)) | |||
|
1,0’Uhom | |||||
где:
Uhom - номинальное значение ступени напряжения; и0 - показания эталонного измерителя напряжения;
Ux - показания поверяемого аппарата;
8U - погрешность измерений, вычисленная по формуле:
8U = 100-(Ux-Uo)/Uo (1).
-
8.3.5 Результаты измерений считаются удовлетворительными, если полученные значения погрешности измерений не превышают пределов допускаемой относительной основной погрешности измерений напряжения переменного тока промышленной частоты.
-
8.4 Определение относительной погрешности измерений силы переменного тока промышленной частоты
-
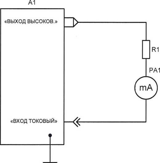
8.4.1.1 Соберите схему, приведенную на рисунке 2.
А1
Рисунок 2 - Схема определения относительной погрешности измерений силы переменного тока промышленной частоты при заземлённой нагрузке
-
8.4.1.2 Установите режим работы на напряжении переменного тока промышленной частоты, а вольтметр универсальный цифровой GDM-78255A в режим измерения силы переменного тока (на схеме обозначен как mA). В качестве нагрузки (R1) используйте сборку из резисторов С2-33 с таким расчетом, чтобы она выдерживала максимальное для поверяемой модификации напряжение при максимальном токе и номиналом, указанным в таблице 5.
Таблица 5 - Значения сопротивлений нагрузок, используемых при определении погрешности измерений силы переменного тока промышленной частоты
|
Модификация |
R, Ом |
|
УПУ-1 |
1600 |
|
У ПУ-6 |
40000 |
|
УПУ-1 ОМ |
1000000 |
|
УПУ-15 |
420000 |
|
УПУ-21 |
100000 |
-
8.4.1.3 Подавайте с поверяемого аппарата напряжение переменного тока промышленной частоты до тех пор, пока сила тока не достигнет минимального значения для поверяемой модификации. Результаты занесите в таблицу 6.
-
8.4.1.4 Произведите измерения по п. 8.4.1.3, подавая последовательно с поверяемого аппарата напряжение до тех пор, пока сила тока не достигнет 0,25 ТНоМ; 0,5ТНоМ; 0,75 ТНом; 1 ,0ТнОМ.
Таблица 6 - Результаты измерений силы переменного тока промышленной частоты при за-землённой нагрузке
|
1ном, мА |
Измеренные значения, мА |
Погрешность измерений 81, % |
Пределы допускаемой относительной погрешности измерений, % | ||
|
1о |
1о | ||||
|
1мин |
- для УПУ-1 |
±(2,0+0,1 -(600/Ix-l)) | |||
|
0,25 ■ 1ном |
- для УПУ-6 |
±(2,0+0,1-(150/1х-1)) | |||
|
1ном, мА |
Измеренные значения, мА |
Погрешность измерений 51, % |
Пределы допускаемой относительной погрешности измерений, % | ||
|
1о |
1о | ||||
|
0,5 ’Ihom |
-для УПУ-10М |
±(2,0+0,1(10/1х-1)) | |||
|
0,75 'Ihom |
-для УПУ-15 |
±(2,04-0,1(35/ 1х-1)) | |||
|
1,0'Ihom |
- для УПУ-21 |
±(2,0+0,1 -(100/Ix-l)) | |||
где:
Ihom - номинальное значение силы тока;
1о - показания GDM-78255A;
1х - показания поверяемого аппарата;
61 - погрешность измерений, вычисленная по формуле
31= lOO(Ix-Io)/ 1о- (2).
-
8.4.1.5 Результаты измерений считаются удовлетворительными, если полученные значения погрешности измерений не превышают пределов допускаемой относительной основной погрешности измерений силы переменного тока промышленной частоты при заземлённой нагрузке.
-
8.4.2.1 Соберите схему, приведенную на рисунке 3.

Рисунок 3 - Схема определения относительной погрешности измерений силы переменного тока промышленной частоты при незаземлённой нагрузке
-
8.4.2.2 Установите режим работы на напряжении переменного тока промышленной частоты, а вольтметр универсальный цифровой GDM-78255A в режим измерения силы переменного тока (на схеме обозначен как mA). В качестве нагрузки (R1) используйте сборку из резисторов С2-33 с таким расчетом, что бы она выдерживала максимальное для поверяемой модификации напряжение при максимальном токе и номиналом, указанным в таблице 5.
-
8.4.2.3 Подавайте с поверяемого аппарата напряжение переменного тока промышленной частоты до тех пор, пока сила тока не достигнет минимального значения для поверяемой модификации. Результаты занесите в таблицу 7.
-
8.4.2.4 Произведите измерения по п. 8.4.2.3, подавая последовательно с поверяемого аппарата напряжение до тех пор, пока сила тока не достигнет 0,25-1Ном; 0,5-1Ном; 0,75 -1Ном; 1 ,0-Ihom.
Таблица 7 - Результаты измерений силы переменного тока промышленной частоты при неза-землённой нагрузке
|
1ном, мА |
Измеренные значения, мА |
Погрешность измерений 61, % |
Пределы допускаемой относительной погрешности измерений,% | ||
|
1о |
1о | ||||
|
Тмин |
- для УПУ-1 |
±(1,0+0,1-(600/1х-1)) | |||
|
0,25'1цом |
- для УПУ-6 |
±(1,0+0,1-(150/Ix-l)) | |||
|
0,5 -1ном |
-для УПУ-1 ОМ |
±(1,0+0,1(10/1х-1)) | |||
|
0,75 1ном |
-для УПУ-15 |
±(1,0+0,1(35/1х-1)) | |||
|
150'1ном |
-для У ПУ-21 |
±(1,0+0,1-(100/1х-1)) | |||
где:
1ном - номинальное значение силы тока;
1о- показания GDM-78255A;
1х - показания поверяемого аппарата;
61 - погрешность измерений, вычисленная по формуле (2).
-
8.4.2.5 Результаты измерений считаются удовлетворительными, если полученные значения погрешности измерений не превышают пределов допускаемой относительной основной погрешности измерений силы переменного тока промышленной частоты при незаземлённой нагрузке.
-
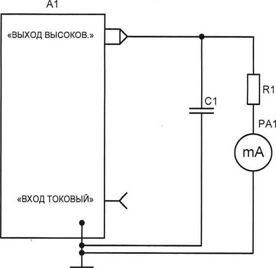
8.5.1 Соберите схему, приведенную на рисунке 4.
А1
Рисунок 4 - Схема определения относительной погрешности измерений напряжения постоянного тока
-
8.5.2 Установите режим работы на напряжении постоянного тока. Для измерений на напряжении до 1000 В в качестве эталонного измерителя используйте вольтметр универсальный цифровой GDM-78255A, от 1 до 6 кВ делитель напряжения ДН-20э и вольтметр универсальный цифровой GDM-78255A, а свыше 6 кВ киловольтметр цифровой ПрофКиП. В качестве С1 используйте конденсатор емкостью согласно таблице 3 на напряжение, не ниже номинального для поверяемого аппарата.
-
8.5.3 Подайте с поверяемого аппарата минимальное значение напряжение постоянного тока для поверяемой модификации и произведите измерения. Результаты занесите в таблицу 8.
-
8.5.4 Произведите измерения по п. 8.5.3, подавая последовательно с поверяемого аппарата значения напряжения, равные 0,25-UHOm, 0,5-UHOm, 0,75-Uhom, 1,0 UHOm.
Таблица 8 - Результаты измерений напряжения постоянного тока
|
и, кВ |
Измеренные значения, кВ |
Погрешность измерений 5U, % |
Пределы допускаемой относительной погрешности измерений,% | ||
|
Uo |
Ux | ||||
|
Umhh |
- для УПУ-1 |
±(l,0+0,l-(l/Ux-l)) | |||
|
0,1 'Uhom |
- для УПУ-6 |
±(l,0+0,l'(6/Ux-l)) | |||
|
0,25 ’Uhom |
- для УПУ-1 ОМ, УПУ-15, УПУ-21 |
±(l,0+0,l'(10/Ux-l)) | |||
|
0,5 'Uhom | |||||
|
0,7 5 'Uhom | |||||
|
1 ,0-Uhom | |||||
где:
Ином - номинальное значение напряжения для поверяемого аппарата;
Uo - показания измерительной системы в составе ДН-200э и GDM-78255A;
Ux - показания поверяемого аппарата;
8U - погрешность измерений, вычисленная по формуле (1).
-
8.5.5 Результаты измерений считаются удовлетворительными, если полученные значения погрешности измерений не превышают пределов допускаемой относительной погрешности измерений напряжения постоянного тока.
8.6 Определение относительной погрешности измерений силы постоянного тока
8.6.1 Определение относительной погрешности измерений силы постоянного тока при заземлённой нагрузке-
8.6.1.1 Соберите схему, приведенную на рисунке 5.
Рисунок 5 - Схема определения относительной погрешности измерений силы постоянного тока при заземлённой нагрузке
-
8.6.1.2 Установите режим работы на напряжении постоянного тока, а вольтметр универсальный цифровой GDM-78255A в режим измерения силы постоянного тока (на схеме обозначен как mA). В качестве нагрузки (R1) используйте сборку из резисторов С2-33 с таким расчетом, чтобы она выдерживала максимальное для поверяемой модификации напряжение при максимальном токе и номиналом, указанным в таблице 9.
Таблица 9 - Значения сопротивлений нагрузок погрешности, используемых при определении погрешности измерений силы постоянного тока___________
|
Модификация |
R, Ом |
|
УПУ-1 |
10000 |
|
УПУ-6 |
300000 |
|
УПУ-1 ом |
1000000 |
|
УПУ-15 |
1000000 |
|
У ПУ-21 |
500000 |
-
8.6.1.3 Подавайте с поверяемого аппарата напряжение постоянного тока до тех пор, пока сила тока не достигнет минимального значения для поверяемой модификации. Результаты занесите в таблицу 10.
-
8.6.1.4 Произведите измерения по п. 8.6.1.3, подавая последовательно с поверяемого аппарата напряжение до тех пор, пока сила тока не достигнет 0,25 ТНом; 0,5ТНом; 0,75 Тном; 1 ,0ТнОМ.
Таблица 10 - Результаты измерений силы постоянного тока при заземлённой нагрузке
|
1ном, мА |
Измеренные значения, мА |
Погрешность измерений 51, % |
Пределы допускаемой относительной погрешности измерений,% | ||
|
1о |
1о | ||||
|
1мин |
- для УПУ-1 |
±(2,0+0,1-(100Лх-1)) | |||
|
0,25 Тном |
- для УПУ-6 |
±(2,0+0,1(20/1х-1)) | |||
|
1ном, мА |
Измеренные значения, мА |
Погрешность измерений 51, % |
Пределы допускаемой относительной погрешности измерений, % | ||
|
1о |
1о | ||||
|
0,5 - Ihom |
-для УПУ-10М |
±(2,0+0,1-(10/1х-1)) | |||
|
0,75 ’Ihom |
-для УПУ-15 |
±(2,0+0,1(10/1х-1)) | |||
|
1,0'1ном |
-для УПУ-21 |
±(2,0+0,1(20/1х-1)) | |||
где:
Ihom - номинальное значение силы тока;
10- показания GDM-78255A;
1Х - показания поверяемого аппарата;
51 - погрешность измерений, вычисленная по формуле (2).
-
8.6.1.5 Результаты измерений считаются удовлетворительными, если полученные значения погрешности измерений не превышают пределов допускаемой относительной основной погрешности измерений силы постоянного тока при заземлённой нагрузке.
-
8.6.2.1 Соберите схему, приведенную на рисунке 6.

Рисунок 6 - Схема определения относительной погрешности измерений силы переменного тока промышленной частоты при незаземлённой нагрузке
-
8.6.2.2 Установите режим работы на напряжении постоянного тока, а вольтметр универсальный цифровой GDM-78255A в режим измерения силы постоянного тока (на схеме обозначен как mA). В качестве нагрузки (R1) используйте сборку из резисторов С2-33 с таким расчетом, что бы она выдерживала максимальное для поверяемой модификации напряжение при максимальном токе и номиналом, указанным в таблице 9.
-
8.6.2.3 Подавайте с поверяемого аппарата напряжение постоянного тока до тех пор, пока сила тока не достигнет минимального значения для поверяемой модификации. Результаты занесите в таблицу 11.
-
8.6.2.4 Произведите измерения по п. 8.6.2.3, подавая последовательно с поверяемого аппарата напряжение до тех пор, пока сила тока не достигнет 0,25 1Ном; 0,5 1НОм; 0,75 1НОм; 1,0'1ном.
Таблица 11 - Результаты измерений силы постоянного тока при незаземлённой нагрузке
|
1ном5 мА |
Измеренные значения, мА |
Погрешность измерений 51, % |
Пределы допускаемой относительной погрешности измерений,% | ||
|
1о |
1о | ||||
|
1мин |
-для УПУ-1 |
±(1,0+0,1-(100/1х-1)) | |||
|
0,25 -1ном |
- для УПУ-6 |
±(1,0+0,1-(20/1х-1)) | |||
|
0,5'1ном |
-для УПУ-1 ОМ |
±(1,0+0,1(10/1х-1)) | |||
|
0,75 *1ном |
-для УПУ-15 |
±(1,0+0,1(10/ 1х-1)) | |||
|
1}0’1ном |
- для УПУ-21 |
±(1,0+0,1 -(20/Ix-l)) | |||
где:
1ном - номинальное значение силы тока;
1о- показания GDM-78255A;
1х - показания поверяемого аппарата;
51 - погрешность измерений, вычисленная по формуле (2).
-
8.6.2.5 Результаты измерений считаются удовлетворительными, если полученные значения погрешности измерений не превышают пределов допускаемой относительной погрешности измерений силы постоянного тока при незаземлённой нагрузке.
-
9.1 При положительных результатах поверки выдается свидетельство о поверке.
-
9.2 При отрицательных результатах поверки контроллер бракуется и не допускается к дальнейшему применению, в паспорт вносится запись о непригодности его к эксплуатации,
о непригодности.
свидетельство о поверке аннулируется и выдается извещен
Начальник отдела 206.1
Рогожин С.Ю.

Леонов А.В.
ФГУП «ВНИИМС»
Научный сотрудник отдела 206.1
ФГУП «ВНИИМС»
13
