Методика поверки «Счетчик портативный однофазный эталонный энергомера СЕ601» (ИНЕС.411152.058 Д1.1)
УТВЕРЖДАЮ:
Генеральный директор -руководитель ГЦИ СИ ФБУдЮтавропол ьс кий ЦС М»
....."g~ / ' В.Г. Зеренков
"22" /■■■...-■■ 2011г.
------- --_Д--|
/
СЧЕТЧИК ПОРТАТИВНЫЙ ОДНОФАЗНЫЙ ЭТАЛОННЫЙ ЭНЕРГОМЕРА СЕ601
Методика поверки
ИНЕСА 11152.058 Д 1.1
Настоящая методика поверки распространяется на вновь изготавливаемые, выпускаемые из ремонта и находящиеся в эксплуатации счетчики портативные однофазные эталонные ЭНЕРГОМЕРА СЕ601 (в дальнейшем - Счетчик), предназначенные для определения погрешностей однофазных счетчиков активной электрической энергии на местах их эксплуатации, а также в лабораторных и производственных условиях
Методика устанавливает методы первичной и периодической поверок Счетчиков и порядок оформления результатов поверки.
Периодичность поверки - 2 года.
-
1 ОПЕРАЦИИ ПОВЕРКИ
-
1.1 При проведении поверки должны выполняться операции, указанные в таблице 1.1.
-
Таблица 1.1
Наименование операций |
Пункты методики |
Обязательность проведения операций при | |
первичной поверке |
периодической поверке | ||
1 Внешний осмотр |
5.1 |
да |
да |
2 Проверка электрической прочности изоляции |
5.2 |
да |
да |
3 Опробование |
5.3 |
да |
да |
4 Определение основных относительных по- |
5.4 |
да |
да |
грешностей измерения среднеквадратических значений напряжения и силы тока 5 Определение основной относительной по- |
5.5 |
да |
нет |
грешности измерения активной мощности 6 Определение основной относительной по- |
5.6 |
да |
нет |
грешности в режиме определения погрешностей поверяемых счетчиков 7 Определение основной относительной по- |
5.7 |
да |
да |
грешности частотного выхода 8 Определение основной абсолютной погрешно- |
5.8 |
да |
да |
сти измерения коэффициента активной мощности 9 Определение основной абсолютной погрешно- |
5.9 |
да |
да |
сти измерения частоты выходных сигналов 10 Идентификация программного обеспечения |
6 |
да |
да |
-
2 СРЕДСТВА ПОВЕРКИ
-
2.1 При проведении поверки должны быть применены средства поверки и вспомогательное оборудование, приведенные в таблицах 2.1 и 2.2.
-
2.2 Все применяемые средства измерений должны иметь действующие свидетельства о поверке в органах Государственной метрологической службы.
-
2.3 Работа со средствами измерений должна производиться в соответствии с их эксплуатационной документацией.
-
Таблица 2.1
Номер пункта |
Рекомендуемое оборудование |
Требуемые параметры |
Количество, шт. |
1 |
Установка для поверки счетчиков электрической энергии МК6801 |
Диапазоны напряжения (125 - 250) В, силы тока (0,1 - 7,5) А, коэффициента мощности от ±0,5 до ±1,0, возможность определения погрешностей поверяемых средств измерений активной мощности и энергии с импульсным выходом |
1 |
2 |
Частотомер электронносчетный 43-63 |
Измерение периода синусоидального сигнала, погрешность не более ±0,01 % |
1 |
3 |
Прибор комбинированный Ц4380 |
Диапазон напряжения до 300 В, класс точности при измерении напряжения переменного тока 2,5 |
1 |
4 |
Универсальная пробойная установка УПУ-10 |
Испытательное напряжение до 2 кВ, погрешность не более ±5 % |
1 |
Примечание - при испытаниях допускается использовать другое оборудование, аналогичное по своим техническим и метрологическим характеристикам и обеспечи
вающее заданные режимы испытаний.
Таблица 2.2
Наименование |
Тип |
Количество, шт. |
1 Микросхема |
К561ИЕ16 |
1 |
K561JIE5 |
1 | |
2 Резистор |
С2-ЗЗН-0.25-200 Ом±5 %-А-Л-В-А |
1 |
С2-3311-0.25-1 кОм±Ю %-А-Д-В-А |
1 | |
С2-ЗЗН-0.25-2 кОм± 10 %-А-Д-В-А |
2 | |
С2-ЗЗН-0.25-10 кОм±Ю %-А-Д-В-А |
3 | |
С2-ЗЗН-0,25-47 кОм±5 %-А-Д-В-А |
1 | |
С2-ЗЗП-0.25-620 кОм±5 %-А-Д-В-А |
1 | |
С2-ЗЗН-1-100 кОм±Ю %-А-Д-В-А |
1 |
Продолжение таблицы 2.2
Наименование |
Тип |
Количество, шт. |
3 Транзистор |
КТ3102Б |
1 |
КТ3107Б |
1 | |
4 Вилка |
DB-9M |
1 |
DB-15M |
1 | |
MAS5100 |
1 | |
5 Резонатор |
РК724А-8АУ-32,768 к -А |
1 |
-
3 ТРЕБОВАНИЯ БЕЗОПАСНОСТИ
-
3.1 При поверке необходимо соблюдать правила эксплуатации электроустановок и требования эксплуатационной документации на поверяемые Счетчики и применяемое оборудование.
-
3.2 Специалист, осуществляющий поверку Счетчиков, должен иметь квалификационную группу по электробезопасности не ниже третьей.
-
-
4 УСЛОВИЯ ПОВЕРКИ И ПОДГОТОВКА К НЕЙ
-
4.1 При проведении поверки должны соблюдаться следующие условия: температура окружающего воздуха (23 ± 2) °C;
-
относительная влажность воздуха от 30 до 80 %;
атмосферное давление от 84 до 106,7 кПа (630 - 800 мм рт.ст.).
Поверку следует проводить при практическом отсутствии внешних электрических и магнитных полей.
-
4.2 При подготовке к поверке Счетчики выдерживают в нормальных условиях не менее 12 ч.
-
4.3 Все испытания (кроме особо оговоренных) производить при любом значении частоты тока выходных сигналов в пределах рабочей области частот для применяемых эталонных средств измерений и поверяемых Счетчиков.
-
4.4 Подключение токовых клещей к цепи тока контролируемой сети (кроме испытаний с испытательной катушкой), производить на прямолинейных, длиной не менее 300 мм участках провода с диаметром по изоляции не менее 4 мм.
-
4.5 Для проведения испытаний Счетчиков при силе тока более 7,5 А использовать испытательную бескаркасную катушку с параметрами:
-провод ПЭТВ-2-1,9;
-
- количество витков - 15;
-
- форма испытательной катушки - окружность диаметром (500 ± 50) мм (допускается отклонение формы от окружности по диаметру на ±50 мм);
-
- витки испытательной катушки должны быть увязаны в жгут диаметром не более 11 мм.
-
5 ПРОВЕДЕНИЕ ПОВЕРКИ
-
5.1 Внешний осмотр
-
При проведении внешнего осмотра должно быть установлено соответствие Счетчиков следующим требованиям:
-
- корпус Счетчика, токоизмерительные клещи и принадлежности, входящие в комплект поставки не должны иметь механических повреждений;
-
- разъемы должны быть надежно закреплены и не иметь механических повреждений;
-
- маркировка должна быть нанесена четко и соответствовать требованиям эксплуатационной документации;
-
- заводские номера Счетчика и токовых клещей должны соответствовать номерам, приведенным в формуляре на Счетчик.
-
5.2 Проверка электрической прочности изоляции
При проверке электрической прочности изоляции подачу испытательного напряжения следует производить с нуля или со значения, не превышающего рабочего напряжения проверяемой цепи.
Поднимать напряжение до испытательного следует плавно, погрешность измерения испытательного напряжения не должна превышать ± 5 %.
Подготовку к испытанию Счетчика произвести следующим образом:
-
- отключить от счетчика все кабели и шнуры;
-
- контакты 1, 2, 3 разъема "ФСУ/ДАТЧИК ИМПУЛЬСОВ" соединить с контактами 2, 3, 5 разъема "RS232".
Проверку произвести по методике ГОСТ 22261-94, ГОСР Р 51350-99, прикладывая испытательное напряжение 1,5 кВ (среднеквадратическое значение) между:
соединенными гнездами "НАПРЯЖЕНИЕ" и соединенными контактами разъемов "ФСУ/ДАТЧИК ИМПУЛЬСОВ", "RS232";
соединенными гнездами "НАПРЯЖЕНИЕ" и корпусом Счетчика;
неизолированным проводником, помещенным в окно магнитопровода токовых клещей и соединенными контактами разъемов "ФСУ/ДАТЧИК ИМПУЛЬСОВ", "RS232".
Результат проверки электрической прочности изоляции считают положительным, если Счетчик выдерживает воздействие испытательного напряжения в течение 1 мин.
-
5.3 Опробование
Испытание проводить путем проверки функционирования Счетчика в режиме определения погрешности условного поверяемого счетчика по методике п. 5.3.1 или п. 5.3.2.
-
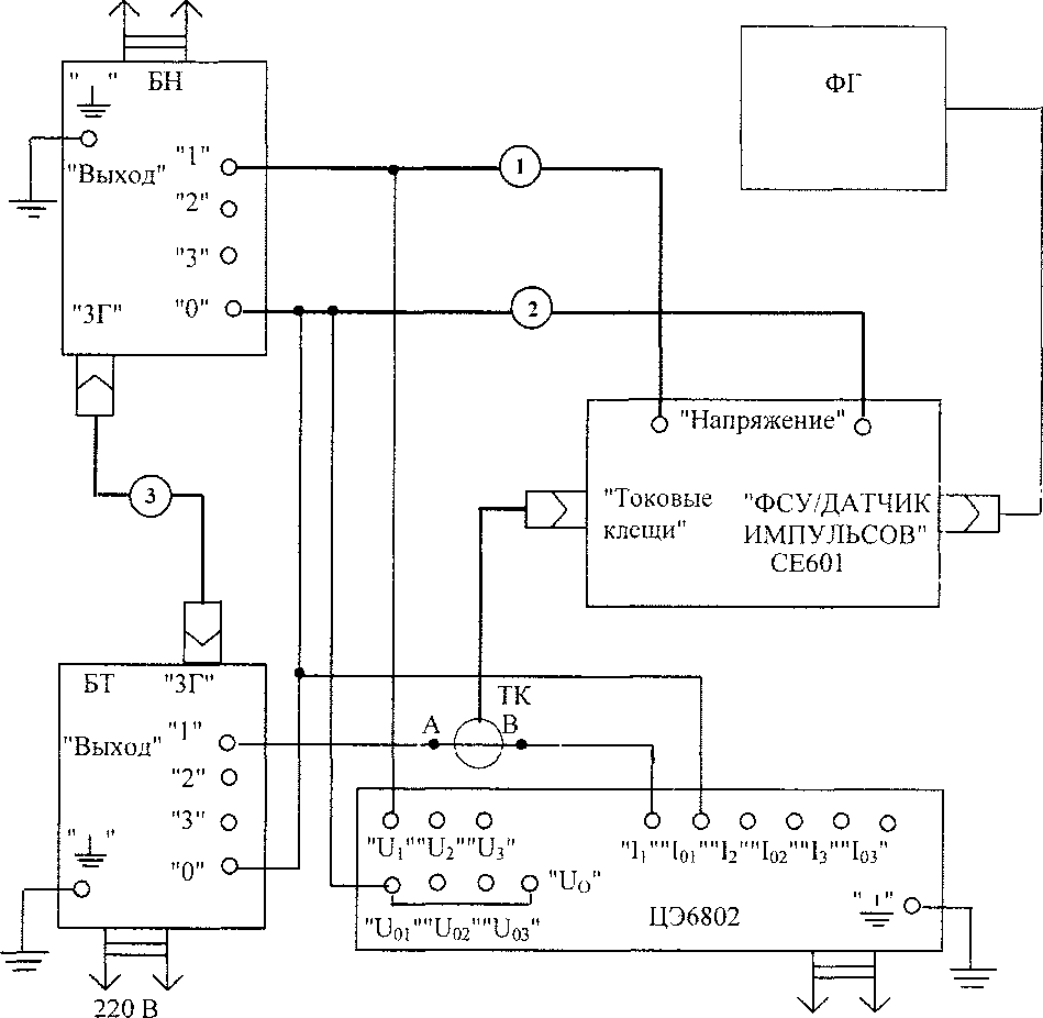
5.3.1 Проверку функционирования Счетчика производить по схеме соединений, приведенной на рисунке 5.1 следующим образом:
-
- включить установку МК6801 и задать выходное напряжение равным значению (200±2) В, силу тока равной значению (5,00±0,05) А, коэффициент мощности равным 1,0;
-
- подключить входные цепи Счетчика к цепям напряжения и тока установки;
-
- помещая предмет, хорошо отражающий свет, в зону луча фотосчитывающего устройства на расстоянии 1 - 4 см, добиться устойчивого срабатывания светодиода фотосчитывающего устройства;
-
- убрать предмет из зоны луча, предварительно отметив расстояние, при котором светодиод устойчиво срабатывает;
-
- включить Счетчик в режим определения погрешности в автоматическом режиме, задав передаточное число условного поверяемого счетчика равным 100 имп./кВт*ч, время измерения равным 10 с;
-
- поместить предмет в зону луча на отмеченном ранее расстоянии и при срабатывании светодиода фотосчитывающего устройства, включить секундомер;
-
- убрать предмет из зоны луча;
-
- по истечении времени (36 ± 5) с поместить предмет в зону луча фотосчитывающего устройства и добиться срабатывания его светодиода;
-
- зафиксировать показания погрешности на дисплее Счетчика.
Результат испытаний считают положительным, если на дисплее Счетчика отображается значение погрешности условного поверяемого счетчика.
220 В
50 Гц

50 Гц 220 В
50 Гц
БН - блок напряжения, входящий в состав установки МК6801; БТ - блок тока, входящий в состав установки МК6801;
ТК - токовые клещи, входящие в комплект Счетчика;
ФГ - устройство фотосчитывающее ИНЕС.423141.005-05; ЦЭ6802 - ваттметр-счетчик эталонный трехфазный:
-
1 - провод измерительный SLK425 (красный);
-
2 - провод измерительный SI.К.425 (черный);
-
3 - кабель, входящий в комплект установки МК6801.
Рисунок 5.1
-
5.3.2 Проверку функционирования в режиме определения погрешности счетчиков допускается проводить с помощью заведомо исправного однофазного рабочего счетчика активной энергии, подключив его последовательную и параллельную цепи к установке МК6801. При проверке с электронным счетчиком, его импульсный выход необходимо подключить к разъему "ФСУ/ДАТЧИК ИМПУЛЬСОВ" кабелем ИНЕС.685621. КП-
Результат испытаний считают положительным, если на дисплее поверяемого Счетчика отображается погрешность испытуемого рабочего счетчика.
-
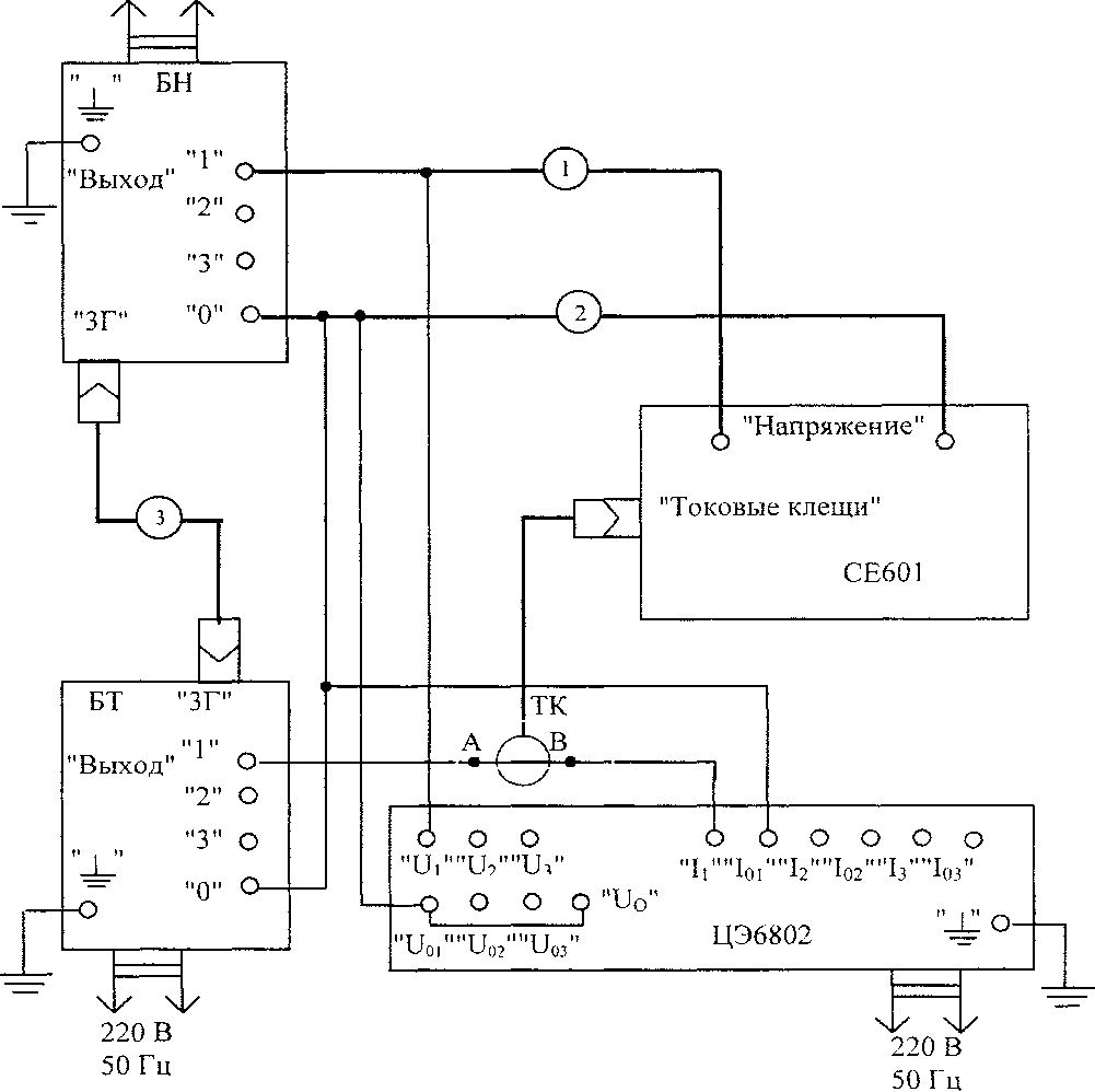
5.4 Определение основной относительной погрешности измерения среднеквадратических значений напряжения и силы тока
Для проведения испытаний собрать схему, приведенную на рисунке 5.2. Значения напряжения и силы тока, при которых необходимо производить проверку, приведены в таблице 5.1.
Таблица 5.1
Номер испытаний |
Параметр, единица измерения |
Контрольные точки |
Пределы допускаемого значения основной относительной погрешности, % |
1 |
Напряжение, В |
125 |
±1,0 |
2 |
250 | ||
3 |
Сила тока, А |
0,1 |
±1,0 |
4 |
1,0 | ||
5 |
5,0 | ||
6 |
100 |
Определение погрешности производить, включив Счетчик в режим измерения параметров сигналов в контролируемой сети.
Проверку основной относительной погрешности измерения среднеквадратических значений напряжения и силы тока при испытаниях 1-5 по таблице 5.1 производить, устанавливая требуемое значение параметра по показаниям ваттметра-счетчика ЦЭ6802 с помощью органов управления блоков напряжения и тока (на схеме соединений - БЫ и БТ соответственно). Установив требуемое значение с погрешностью не более ±1 %, необходимо зафиксировать показание Счетчика и ваттметра-счетчика ЦЭ6802.
220 В
50 Гц

БН - блок напряжения, входящий в состав установки МК6801; БТ - блок тока, входящий в состав установки МК6801; ЦЭ6802 - ваттметр-счетчик эталонный трехфазный;
ГК - токовые клещи, входящие в комплект Счетчика;
-
1 - провод измерительный SLK.425 (красный);
-
2 - провод измерительный SLK425 (черный);
-
3 - кабель, входящий в комплект установки МК6801,
Рисунок 5.2
Основную относительную погрешность измерения напряжения дц, % и силы тока , %, определить по формулам (5.1) и (5.2):
аи=Щ5^.юо, (5.1)
где Uс - показания Счетчика, В;
иэ - показания ваттметра-счетчика ЦЭ6802, В;
si=L^Ll.ioo (52)где 1С - значение силы тока, измеренное Счетчиком, А;
/э - значение силы тока, измеренное ваттметром-счетчиком ЦЭ6802, А.
Проверку основной относительной погрешности измерения среднеквадратического значения силы тока при испытании 6 по таблице 5.1 проводить по схеме, приведенной на рисунке 5.2, включив в разрыв цепи между точками А и В испытательную катушку (в соответствии с требованиями, оговоренными в разделе "УСЛОВИЯ ПО-ВЕРКИ И ПОДГОТОВКА К НЕИ"), к которой подключить токовые клещи. При этом по показаниям ваттметра-счетчика ЦЭ6802 установить ток силой (6,67 ± 0,07) А.
Основную относительную погрешность измерения силы тока 8Ь %, определить по формуле (5.3)
s >5 > .100, (5.3)
1 15 1.,
где 15 - коэффициент, учитывающий кратность тока в испытательной катушке.
Результат испытаний считают положительным, если основная относительная погрешность измерения среднеквадратических значений напряжения и силы тока не превышает пределов допустимых значений, приведенных в таблице 5.1.
-
5.5 Определение основной относительной погрешности измерения активной мощности проводить в режиме измерения параметров сигналов в контролируемой сети.
Испытание проводить по схеме соединений, приведенной на рисунке 5.2 при значениях информативных параметров входных сигналов, приведенных в таблице 5.2.
Проверку производить, программируя ваттметр-счетчик ЦЭ6802 в режим измерения мощности по фазе 1 на необходимом пределе измерения по напряжению. Время измерения установить равным 3 с.
При проведении испытаний 1-3 по таблице 5.2 в разрыв цепи между точками А и В включить испытательную катушку (в соответствии с требованиями, оговоренными в разделе "УСЛОВИЯ ПОВЕРКИ И ПОДГОТОВКА К НЕЙ"), к которой подключить токовые клещи. При этом по показаниям ваттметра-счетчика ЦЭ6802 установить ток силой (6,67 ± 0,07) А.
Таблица 5.2
Номер испытаний |
Напряжение, В |
Сила то ка, А |
Коэффициент активной мощности, COS ф |
Пределы допускаемого значения основной относительной погрешности, %, счетчиков исполнений | |
ЭНЕРГОМЕРА СЕ601-03 |
ЭНЕРГОМЕРА СЕ601-05 | ||||
1 |
250 |
100,0 |
1 | ||
2 |
0,5(инд.) |
±1,0 |
±2,0 | ||
3 |
0,5(емк.) | ||||
4 |
220 |
5,0 |
1 | ||
5 |
0,5(инд.) | ||||
6 |
0,5(емк.) | ||||
7 |
175 |
0,1 |
1 |
При проведении испытаний 1-3 по таблице 5.2 (с использованием испытательной катушки в цепи тока) основную относительную погрешность , %, определить по формуле (5.4):
р -15 ■ Р
5Р = -------2. .100%, (5.4)
15-Рэ
где Р, - показания Счетчика, Вт;
Рэ - показания ваттметра-счетчика ЦЭ6802, Вт.
Основную относительную погрешность поверяемых счетчиков <5Р, %, при проведении испытаний 4-7 по таблице 5.2 определить по формуле (5.5):
^=^xz2k.ioo% (5.5)
Рэ
Результат испытаний считают положительным, если основная относительная погрешность измерения активной мощности не превышает пределов допускаемых значений, приведенных в таблице 5.2.
-
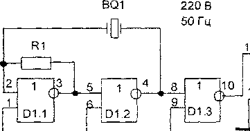
5.6 Определение основной относительной погрешности Счетчика в режиме определения погрешностей. Испытания проводить по схеме соединений, приведенной на рисунке 5.3 при напряжении 220 В, силе тока 0,5, 5 и 50 А, коэффициенте мощности 1,0.
220 В
50 Гц


"Напряжение"


0
о
"ФСУ/ДАТЧИК ИМПУЛЬСОВ"
б 'Токовые —ГТ клеши"

ЦЭ6802


Вывод 7 микросхемы D1 вывод 8 микросхемы D2 соединить с цепью" X ".
Выводы 14 микросхемы
220 в 01, вывод 16 микросхемы D2
5о Гц соединить с цепью "+ 5 В"

to
Применяемые приборы и элементы к схеме рисунка 5.3
БН - блок напряжения, входящий в состав установки МК6801;
БТ - блок тока, входящий в состав установки МК6801;
ТК - токовые клещи, входящие в состав счетчика;
ЦЭ6802 - ваттметр-счетчик эталонный трехфазный;
43-63 - частотомер электронно-счетный;
BQ1 - резонатор РК724А-8АУ-32,768 к-А;
D1 - микросхема К561ЛЕ5;
D2 - микросхема К561ИЕ16;
R1 - резистор С2-ЗЗН-0,25-620 кОм±Ю %-А-Д-В-А;
R2 - резистор С2-ЗЗН-0,25-2 кОм±5 %-А-Д-В-А;
R3 - резистор С2-ЗЗН-0,25-10 кОм±5 %-А-Д-В-А;
R4 - резистор С2-ЗЗН-0,25-10 кОм±5 %-А-Д-В-А;
R5 - резистор С2-ЗЗН-0,25-10 кОм±Ю %-А-Д-В-А;
R6 - резистор С2-3311-0,25-47 кОм±5 %-А-Д-В-А;
R7 - резистор С2-ЗЗН-0,25-200 кОм±5 %-А-Д-В-А;
VT1 - транзистор КТЗ102Б;
VT1 - транзистор КТЗ 107Б;
XI - вилка MAS5100;
-
1 - провод измерительный SLK425 (красный);
-
2 - провод измерительный SLK425 (черный);
-
3 - кабель ИНЕС.685631.046, входящий в комплект установки МК6801
Для испытаний при силе тока 50 А в разрыв цепи между точками А и В включить испытательную катушку (в соответствии с требованиями, оговоренными в разделе "УСЛОВИЯ ПОВЕРКИ И ПОДГОТОВКА К НЕЙ").
Значения информативных параметров сигналов устанавливать по показаниям ваттметра-счетчика ЦЭ6802 с погрешностью не более ±1 %. Для испытаний при силе тока, соответствующей 50 А, по показаниям ваттметра-счетчика ЦЭ6802 установить ток силой (3,34 ± 0,03) А.
Для проведения испытаний Счетчик включить в режим определения погрешности при времени измерения, равном 5 с. Постоянную условного поверяемого счетчика
задать равной 79200 имп./кВт»ч для испытаний при силе тока 0,5 А, равной 7920 имп./кВт*ч - при силе тока 5 А, равной 792 имп./кВт*ч - при силе тока 50 А.
Ваттметр-счетчик ЦЭ6802 включить в режим измерения активной мощности по фазе 1 при времени измерения равном 3 с.
После прогрева приборов в течение времени установления рабочего режима зафиксировать показания частотомера 43-63 в режиме измерения периода импульсного
сигнала 77. с, с точностью ± 0,01 %. Для испытаний при силе тока 0,5 и 5 А величину активной мощности Р(), Вт, которую необходимо задать в контролируемой сети, определить по формуле (5.6):
(5.6)
где С - постоянная условного поверяемого счетчика, имп./кВт»ч.
Для испытаний при силе тока 50 А величину Р() определить по формуле (5.7):
3,6.106
(5.7)
15 •€>„ • (' ’
где 15 - коэффициент, учитывающий кратность тока в испытательной катушке.
Величину активной мощности в контролируемой сети, равную значению, определенному по формулам (5.6) и (5.7), устанавливать с погрешностью не более ± 0,03 %, изменяя силу выходного тока БТ.
Основную относительную погрешность поверяемого Счетчика зафиксировать по его показаниям, изменив знак на противоположный.
Результат испытаний считают положительным, если зафиксированная основная относительная погрешность не превышает ±0,3 % для Счетчиков ЭНЕРГОМЕРА СЕ601-03 и ±0,5 % - для Счетчиков ЭНЕРГОМЕРА СЕ601-05.
-
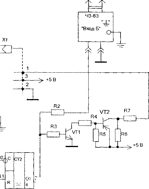
5.7 Определение основной относительной погрешности частотного выхода проводить по схеме соединений, приведенной на рисунке 5.4.
Испытание проводить при значениях информативных параметров сигналов в контролируемой сети, приведенных в таблице 5.3, программируя ваттметр-счетчик ЦЭ6802 в режим определения погрешности однофазных счетчиков по фазе 1. Время измерения установить равным 5 с.
Таблица 5.3
Номер ис- ПЫ-та-ния |
Напряжение, В |
Сила тока, А |
Коэффициент активной мощности COS ф |
Передаточное число по ЦЭ6802, имп./Вт*ч |
Пределы допускаемого значения основной относительной погрешности, %, для счетчиков | ||
через токовые клещи |
в последовательной цепи ЦЭ6802 |
ЭНЕРГОМЕРА СЕ601-03 |
ЭНЕРГОМЕРА СЕ601-05 | ||||
1 |
175 |
0,1 |
1,0 |
18496 |
±0,5 |
±1,0 | |
2 |
0,5(емк.) |
±1,0 |
±2,0 | ||||
3 |
0,5(инд.) | ||||||
4 |
125 |
1,0 |
1,0 |
±0,5 |
±1.0 | ||
5 |
220 |
5,0 |
0,5(инд.) |
2312 |
±0,6 | ||
6 |
1,0 |
±0,3 |
±0,5 | ||||
7 |
0,5(емк.) |
±0,6 |
±1,0 | ||||
8 |
250 |
100 |
6,67 |
0,5(инд.) |
4335 | ||
9 |
1,0 |
±0,3 |
±0,5 | ||||
10 |
0,5(емк.) |
±0,6 |
±1,0 |
При проведении испытаний 8-10 по таблице 5.3 в разрыв цепи между точками А и В включить испытательную катушку (в соответствии с требованиями, оговоренными в разделе "УСЛОВИЯ ПОВЕРКИ И ПОДГОТОВКА К НЕЙ"), к которой подключить токовые клещи. При этом по ваттметру-счетчику ЦЭ6802 устанавливать в его последовательной цепи силу тока, оговоренную в таблице 5.3, а передаточное число умножить на число витков испытательной катушки - 15.
При проведении испытаний по п. 4 таблицы 5.3, необходимо контролировать, чтобы после задания тока, в счетчике был установлен предел измерения тока - 1 А.
Параметры сигналов устанавливать по показаниям ваттметра-счетчика ЦЭ6802 с погрешностью не более ±1 %.
Результат испытаний считают положительным, если основная относительная погрешность частотного выхода не превышает пределов допускаемых значений, приведенных в таблице 5.3.
220 В

50 Гц
Б1 -7 - блок питания;
БН - блок напряжения, входящий в состав установки МК6801;
БТ - блок тока, входящий в состав установки МК6801;
ТК - токовые клещи, входящие в состав счетчика;
ЦЭ6802 - ваттметр-счетчик эталонный трехфазный;
R1 - резистор С2-ЗЗН-0.25-2 кОм±5 %-А-Д-В-А;
XI - вилка DB-9M;
Х2 - вилка входящая, в комплект поставки ваттметра-счетчика ЦЭ6802, предназначенная для подключения к разъему "F1-F8";
-
1 - провод измерительный SLK425 (красный);
-
2 - провод измерительный SLK425 (черный);
-
3 - кабель, входящий в комплект установки МК6801.
Рисунок 5.4
-
5.8 Определение основной абсолютной погрешности измерения коэффициента активной мощности
Испытание проводить по схеме соединений, приведенной на рисунке 5.2 при напряжении 220 В, силе тока 0,5; 5; 50 А и значении коэффициента мощности, равном 0,5(инд. или емк.).
Ваттметр-счетчик ЦЭ6802 включить в режим измерения мощности в однофазной цепи по фазе 1, время измерения установить равным 3 с.
Счетчик включить в режим измерения параметров сигналов в контролируемой
сети.
Установив по показаниям ваттметра-счетчика ЦЭ6802 напряжение равным (220+4) В, силу тока (0,5 А+0,01) А, коэффициент мощности равным (0,5±0,01), зафиксировать показания ЦЭ6802 в режимах измерения напряжения U3, в В, силы тока 13, в А и мощности Р3, в Вт. Зафиксировать по показаниям поверяемого Счетчика коэффициент активной мощности cos <рсч (показания поверяемого Счетчика фиксировать в то время, когда на индикаторном табло ваттметра-счетчика ЦЭ6802 периодически отображается значение "фиктивной" мощности в контролируемой сети).
Определить величину коэффициента активной мощности cos <p3 в контролируемой сети по формуле (5.8):

(5.8)
Проверить выполнение условия по формуле (5.9):
(5.9)
- СО5<рэ| < 0,01
Повторить оговоренные выше операции при силе тока 5 и 50 А. При силе тока 50 А в разрыв цепи между точками А и В включить испытательную катушку (в соответствии с требованиями, оговоренными в разделе "УСЛОВИЯ ПОВЕРКИ И ПОДГОТОВКА К НЕИ"), к которой подключить токовые клещи. При этом силу тока по показаниям ваттметра-счетчика ЦЭ6802 установить равной (3,34+0,03) А.
Результаты испытаний считают положительными, если при всех указанных значениях силы тока выполняется условие (5.9).
-
5.9 Определение абсолютной погрешности измерения частоты входных сигналов.
Испытания проводить по схеме соединений, приведенной на рисунке 5.5.
Выходное напряжение БН по показаниям Счетчика установить равным (220+4) В. Частотомер 43-63 включить в режим измерения периода синусоидального сигнала при положениях переключателей "ВРЕМЯ СЧЕТА, mS/МНОЖИТЕЛЬ"-"101", "МЕТКИ ВРЕМЕНИ, S"- "10‘5".
220 В
50 Гц

220 В
50 Гц
БН - блок напряжения, входящий в состав установкиМК6801; 43-63 - частотомер электронно-счетный;
R1 - резистор С2-ЗЗН-1- 100 кОм ±5 %-А-Д-В-А;
R2 - резистор С2-ЗЗН-0.25-1 кОм ±5 %-А-Д-В-А;
-
1 - провод измерительный SLK425 (красный);
-
2 - провод измерительный SLK425 (черный).
Рисунок 5.5
По показаниям частотомера установить период выходного сигнала БН равным значению от 21,05 до 21,26 мс, что приблизительно соответствует частоте входных сигналов от 47,0 до 47,5 Гц. Зафиксировать показания частотомера Тэ, мс, и Счетчика fC4, Гц, в режиме измерения параметров сети.
Проверить выполнение условия по формуле (5.10)


(5.10)
Повторить вышеизложенные в данном пункте операции, устанавливая по частотомеру период выходного сигнала БН, равным значению от 19,08 до 18,9 мс, что приблизительно соответствует частоте входных сигналов от 52,5 до 53,0 Гц.
Результаты испытаний считают положительными, если при обеих проверках выполняется условие (5.10).
6 ИДЕНТИФИКАЦИЯ ПРОГРАММНОГО ОБЕСПЕЧЕНИЯ
-
6.1 Идентификация программного обеспечения должна выполняться путем контроля идентификационных данных программного обеспечения на соответствие данным, приведенным в руководстве по эксплуатации:
-
- идентификационного наименования ПО;
-
- версии ПО;
-
- контрольной суммы исполняемого кода.
-
6.2 Испытания выполнить следующим образом:
-
- в соответствии со схемой соединений, приведенной на рисунке 5.1, подключить параллельную цепь Счетчика к выходу блока напряжения (БН) установки МК6801;
-
- включить установку МК6801 и задать ее выходное напряжение равным произвольному значению от 200 до 220 В;
-
- после включения Счетчика проконтролировать информацию, появившуюся на дисплее.
-
6.3 Результат испытаний считают положительным, если на дисплее Счетчика отображаются следующие идентификационные данные программного обеспечения:
-
- идентификационное наименования ПО («Энергомера СЕ601»);
-
- версии ПО («V3.1»);
-
- контрольная сумма исполняемого кода («088»),
7 ОФОРМЛЕНИЕ РЕЗУЛЬТАТОВ ПОВЕРКИ
-
7.1 Положительные результаты первичной поверки (при выпуске из производства или после ремонта) должны оформляться путем записи о соответствии Счетчиков техническим требованиям на него в формуляре и пломбированием головок двух винтов на нижней крышке корпуса по диагонали.
-
7.2 Положительные результаты периодической поверки оформляются пломбированием корпуса Счетчика в соответствии с п. 7.1 и выдачей "Свидетельства о поверке" установленной формы.
-
7.3 Результаты поверки рекомендуется вносить в протокол, форма которого приведена в Приложении А.
-
7.4 Счетчик, прошедший поверку с отрицательным результатом, признается непригодным к применению, имеющиеся клейма аннулируются и на него выдается извещение о непригодности.
Приложение А
(рекомендуемое)
(наименование организации, проводившей поверку)
ПРОТОКОЛ ПОВЕРКИ
счетчика портативного однофазного эталонного ЭНЕРГОМЕРА СЕ601 (основные результаты испытаний)
Прибор ЭНЕРГОМЕРА СЕ601 -___
Год выпуска
Дата поверки
Зав. №
Зав. № ________________
Токовые клещи ___________________________
Зав. № ____________
Используемое эталонное оборудование (основное):
Температура окружающего воздуха
Контролируемая по- „ Коэффи- Чястптя гпешность (вид по- р Сила циентак- 2 , ’ |
Значение погрешности | ||||||
грешности измерений, единица измерения погрешности) |
же-ние, В |
тока, А |
тивной мощности, coscp |
1 ц (.указать значение) |
фактическое |
допустимое для исполнения ЭНЕРГОМЕРА СЕ601-03 | СЕ601-05 | |
Измерения напряжение (относительная, %) |
125 |
- |
- |
±1,0 | |||
250 |
- |
- |
±1,0 | ||||
Измерения силы тока (относительная, %) |
- |
0,1 |
- |
±1,0 | |||
- |
1,0 |
- |
±1.0 | ||||
- |
5 |
- |
±1.0 | ||||
- |
100 |
- |
±1,0 | ||||
Измерения активной мощности (относитель-ная, %) |
250 |
100 |
1,0 |
±1,0 |
±2,0 | ||
250 |
100 |
0,5(инд.) |
±1,0 |
±2,0 | |||
250 |
100 |
0,5(емк.) |
±1,0 |
±2.0 | |||
220 |
5 |
1,0 |
±1,0 |
±2,0 | |||
220 |
5 |
0,5(инд.) |
±1,0 |
±2,0 | |||
220 |
5 |
0,5(емк.) |
±1,0 |
±2,0 | |||
175 |
0,1 |
1,0 |
±1,0 |
±2.0 | |||
В режиме определения погрешности испытуе-мых счетчиков (относительная, %) |
220 |
0,5 |
1,0 |
±0.3 |
±0,5 | ||
220 |
5 |
1,0 |
±0,3 |
±0,5 | |||
220 |
50 |
1,0 |
±0,3 |
±0,5 | |||
Погрешность частотно-го выхода(относительная. %) |
175 |
0,1 |
1,0 |
±0,5 |
±1.0 | ||
175 |
0,1 |
0,5(инд.) |
±1,0 |
±2,0 | |||
175 |
0,1 |
0,5(емк.) |
±1,0 |
±2,0 | |||
125 |
1,0 |
1,0 |
±0,5 |
±1,0 | |||
220 |
5,0 |
0,5(инд.) |
±0,6 |
±1,0 | |||
220 |
5,0 |
1,0 |
±0,3 |
±0,5 | |||
220 |
5,0 |
0,5(емк.) |
±0,6 |
±1,0 | |||
250 |
100 |
0,5(инд.) |
±0,6 |
±1,0 | |||
250 |
100 |
1,0 |
±0,3 |
±0,5 | |||
250 |
100 |
0,5(емк.) |
±0,6 |
±1.0 |
Поверку произвел _________________
(подпись) (фамилия, имя, отчество)
ЛИСТ РЕГИСТРАЦИИ ИЗМЕНЕНИЙ
Изм. |
Номера листов, страниц |
Всего листов (страниц) в докум. |
№ докум. |
Входящий № сопроводительного докум. и дата |
Поди. |
Дата | |||
Измененных |
заме нен ных |
новых |
аннулированных | ||||||