Методика поверки «Эквиваленты сети ESH2-Z5» (ESH2-Z5 МП)
УТВЕРЖДАЮ Первый заместитель
генерального директора -

МЕТОДИКА ПОВЕРКИ ESH2-Z5 МП р.п. Менделеево
2015
СодержаниеНастоящая методика распространяется на эквиваленты сети ESH2-Z5, заводские номера 100334, 100336, 100470, 834549/004 (далее по тексту - эквиваленты сети) и устанавливает объём, методы и средства первичной и периодических поверок.
Интервал между поверками - один год.
При проведении поверки необходимо руководствоваться эксплуатационной документацией на эквивалент сети (руководством по эксплуатации ESH2-Z5 РЭ, паспортом ESH2-Z5 ПС) и используемое при поверке оборудование.
1 ОПЕРАЦИИ ПОВЕРКИ-
1.1 При проведении поверки должны быть выполнены операции, указанные в таблице 1.1.
Таблица 1.1 - Операции поверки
Наименование операций |
Номер пункта методики поверки |
Проведение операции при | |
первичной поверке |
периодической поверке | ||
1 Внешний осмотр |
7.1 |
+ |
+ |
2 Опробование |
7.2 |
+ |
+ |
3 Определение значения модуля и аргумента полного входного сопротивления |
7.3 |
+ |
- |
4 Определение диапазона частот и коэффициента калибровки |
7.2 |
+ |
+ |
-
2.1 При проведении поверки должны применяться средства поверки, указанные в
таблице 2.1.
Таблица 2.1 - Средства поверки
Номер пункта методики поверки |
Наименование рабочего эталона или вспомогательного средства поверки; номер документа, регламентирующего технические требования к средству; разряд по государственной поверочной схеме и (или) метрологические и основные технические характеристики |
7.3 |
Анализатор спектра Agilent 4395А с модулем измерения импеданса 43961А, диапазон частот от 10 Гц до 500 МГц, погрешность измерения импеданса ±5 %. |
5.1 |
Вольтметр универсальный В7-78/1, диапазон измерений напряжения переменного тока от 10 мкВ до 750 В, пределы допускаемой относительной погрешности измерений ±0,6% в частотном диапазоне от 1 кГц до 100 кГц |
Вспомогательные средства поверки | |
5.1 |
Прибор комбинированный TESTO - 622, диапазон измерений давления: от 30 до 120 кПа; пределы допускаемой абсолютной погрешности ± 0,3 кПа; диапазон измерений относительной влажности: от 1 до 100 %; пределы допускаемой погрешности измерений относительной влажности ± 3 %; диапазон измерений температуры: от минус 10 до 60 °C; пределы допускаемой погрешности измерений температуры ± 0,4 °C |
7.3 |
Аттенюатор резистивный фиксированный Д2-31,10 дБ (2 шт.) |
7.3 |
Нагрузка согласованная 50 Ом -2 шт. |
2.2 Применяемые при поверке средства измерений (СИ) должны быть поверены.
2.3 Допускается применение других средств поверки, обеспечивающих определение метрологических характеристик с требуемой точностью.
3 ТРЕБОВАНИЯ К КВАЛИФИКАЦИИ ПОВЕРИТЕЛЕЙ-
3.1 К проведению поверки могут быть допущены лица, имеющие высшее или среднее техническое образование и практический опыт в области радиотехнических измерений, и аттестованные на право проведения поверки.
-
4.1 При проведении поверки следует соблюдать требования безопасности, устанавливаемые эксплуатационной документацией на поверяемый эквивалент сети и используемое при поверке оборудование.
-
5.1 Поверку проводить при условиях:
-
- температура окружающего воздуха (20 ± 5)°С,
-
- относительная влажность от 30 до 80 %,
-
- атмосферное давление от 84 до 106 кПа,
-
- напряжение сети питания (220 ± 22) В,
-
- частота сети питания (50 ± 1) Гц.
-
6.1 Поверитель должен изучить эксплуатационные документы на поверяемый эквивалент сети и используемые средства поверки.
-
6.2 Перед проведением поверки используемое при поверке оборудование должно быть подготовлено к работе в соответствии с эксплуатационной документацией на него.
-
7.1 Внешний осмотр
-
7.1.1 При проведении внешнего осмотра устанавливают выполнение следующих требований:
-
-
- соответствие комплектности эквивалента сети с указанным в руководстве по эксплуатации п.п. 1.1.3 и 1.1.5 ESH2-Z5 РЭ;
-
- отсутствие механических повреждений разъемов эквивалента сети или неисправностей, влияющих на его нормальную работу,
-
- сохранность органов управления, четкость фиксации их положения.
-
7.1.2 Результаты поверки считать положительными, если указанные в п. 7.1.1 требования выполнены и надписи и обозначения маркировки эквивалента сети имеют четкое видимое изображение. В противном случае дальнейшие операции не выполняют, а эквивалент сети признают непригодным к применению.
-
7.2 Опробование
-
7.2.1 Подключить к сети порт питания переменного тока для LI, L2, L3, N и РЕ эквивалента сети.
-
7.2.2 Подключить вольтметр В7-78 к входам (L1 и N) разъема подключения трехфазного испытуемого технического средства (ИТС) эквивалента сети и измерить напряжение. Поочередно измерить напряжение на входах (L2 и N), (L3 и N).
-
7.2.3 Результат опробования считать положительным, если измеренные значения напряжения находятся в пределах (220 ± 22) В.
-
-
7.3 Определение значений модуля и аргумента входного полного сопротивления эквивалента сети
Внимание! Напряжение на порт питания переменного тока для LI, L2, L3, N и РЕ эквивалента сети не подавать!
-
7.3.1 Подключить анализатор спектра Agilent 4395А к входам (L1 и РЕ) разъема подключения ИТС эквивалента сети питания и провести измерения модуля и аргумента входного полного сопротивления на частотах, указанных в таблице 1.
Таблица!
Частота, МГц |
Значение модуля входного полного сопротивления, Ом |
Значение аргумента входного полного сопротивления, градус | ||
Измеренное |
Допускаемое |
Измеренное |
Допускаемое | |
0,009 |
4,16 ....6,24 |
15,0... 39,0 | ||
0,01 |
4,32... 6,48 |
25,5 ...48,5 | ||
0,02 |
5,84 ...8,76 |
33,5... 56,5 | ||
0,08 |
16,96 ...25,44 |
42,7... 65,7 | ||
0,10 |
26,16... 39,24 |
39,7... 62,7 | ||
0,2 |
31,28 ...46,92 |
27,0... 50,0 | ||
0,5 |
38,08 ... 57,12 |
6,2... 29,2 | ||
0,8 |
39,20 ...58,80 |
-0,2.. 22,8. | ||
1,0 |
39,52... 59,28 |
-2,5 ... 20,5 | ||
2,0 |
40,0... 60,0 |
-6,9... 16,1 | ||
3,0 |
40,0... 60,0 |
-8,5 ... 14,5 | ||
5,0 |
40,0... 60,0 |
-9,7 ....13,3 | ||
7,0 |
40,0... 60,0 |
-10,2 ...12,8 | ||
10,0 |
40,0... 60,0 |
-10,6 ...12,4 | ||
20,0 |
40,0... 60,0 |
-11,0 ...12,0 | ||
30,0 |
40,0... 60,0 |
-11,2 ...11,8 |
-
7.3.2 Повторить 7.3.1 для входов (L2 и РЕ), (L3 и РЕ), (N и РЕ).
-
7.3.3 Результаты поверки считать положительными, если измеренные значения модуля полного входного сопротивления находятся в пределах Rnacn-i 20 %, и значения аргумента полного входного сопротивления - в пределах, указанных в таблице 7.1.
В противном случае эквивалент сети бракуется и направляется в ремонт.
7.4 Определение диапазона частот и коэффициента калибровки
Внимание! Напряжение на порт питания переменного тока для LI, L2, L3, N и РЕ эквивалента сети не подавать!
-
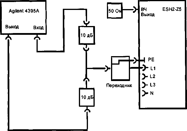
7.4.1 Собрать схему измерений в соответствии с рисунком 7.1. и измерить входное напряжения (Ubx, дБмкв) анализатора спектра Agilent 4395А на частотах, указанных в таблице 2.
-
7.4.2 Измеренные значения Ubx занести в таблицу 2.
-
7.4.3 Собрать схему измерений в соответствии с рис. 7.2 и провести измерения на выходе эквивалента сети (Пвых, дБмкВ) на частотах, указанных в таблице 2.
-
7.4.4 Измеренные значения занести в таблицу 2.
-
7.4.5 Рассчитать коэффициент калибровки К, дБ по формуле (1):
K = UBX-UBbIX (1)
-
7.4.6 Результаты занести в таблицу 2.
ТАЛ Повторить п.п. 7.4.1 - 7.4.6, подключая выход анализатора спектра к входам (L2 и РЕ), (L3 и РЕ), (N и РЕ) эквивалента сети.

Рисунок 7.1

Таблица 2
Частота, МГц |
Ubxli, дБ мкВ |
Пвых L1, дБ мкВ |
Кц, дБ |
0,009 | |||
0,01 | |||
0,02 | |||
0,05 | |||
0,10 | |||
0,15 | |||
0,2 | |||
0,25 | |||
0,50 | |||
1,0 | |||
2,0 | |||
5,0 | |||
10,0 | |||
15,0 | |||
20,0 | |||
25,0 | |||
30,0 |
7.4.8 Результаты поверки считать положительными, если полученные значения коэффициента калибровки эквивалента сети находятся в пределах от 0 до +2,0.
В противном случае эквивалент сети бракуется и направляется в ремонт.
8 ОФОРМЛЕНИЕ РЕЗУЛЬТАТОВ ПОВЕРКИ-
8.1 На эквивалент сети, прошедший поверку с положительными результатами, оформляется свидетельство о поверке установленного образца.
-
8.2 При отрицательных результатах поверки эквивалент сети к применению не допускается и на него оформляется извещение о непригодности установленного образца с указанием причины забракования.
Начальник лаборатории 140
ФГУП «ВНИИФТРИ»
А.Е. Ескин
7