Методика поверки «СЧЕТЧИК ЭЛЕКТРИЧЕСКОЙ ЭНЕРГИИ однофазный интеллектуальный FUTURE METER FM-101» (19812717.411152.006РЭ1)
«
q H ro q
s
c q О cz
COHLT^T^J^K
q Ю
>
q
OI Z
ffi
I
oi z
m I
s
S q
<0 CD
н <D q
s
c q о C
СОГЛАСОВАНО
Й M

2 0^1 г
TJ)/. ММ^1ЧНС1С^Я
Fin^lU^lE MIET^l^IR FF^-H^l
Руу^с^о^с^о^сст^с» no ээ^сг^луу^т^а^тт
Мет^т^д^с^и^а no^E^e^f^Kci
199^12^2^ 11^..^1115^2^^Ol^l^l^^^l
z
-
1 Общие положении
-
2 Операции поверки
-
3 Требования к условиям проведения поверки
-
4 Требования к специалистам, осуществляющим поверку
-
5 Метрологические и технические требования к средствам поверки.............
-
6 Требования (условия) по обеспечению безопасности проведения поверки
-
7 Подготовка к проведению поверки
-
8 Проведение поверки
19
-
9 Оформление результатов поверки
со I-со
-
4
-
5
с ч о CZ
с ю
> ч
О1 Z
CD
I
О1
Z
CD
Z
S
г со
<*>
со н со CJ
S
с
CI о с

Изм
Лист
№ докум.
Подп.
С Ч о с
О1 Z
со I
Разраб.
Проверил Метр, экс Н.контр. Утверди.I
Листов
Счетчик электрической энергии однофаэны й интеллектуальный FUTURE METER FM-101 Руководство по эксплуатации Приложение В. Методика поверки

-
1.1 Настоящая методика составлена с учетом требований Приказов Минпромторга № 2510 от 30.07.2020г. и №2907 от 28.08.2020г., РМГ-51-2002, ГОСТ 8.584-2004, ГОСТ 31818.11-2012, ГОСТ 31819.21-2012, ГОСТ 31819.23-2012 и устанавливает методику первичной, периодической и внеочередной поверки счетчиков, а также объем, условия поверки и подготовку к ней.
Настоящая методика распространяется на счетчики электрической энергии однофазные интеллектуальные Future Meter FM-101 (далее счетчики).
При выпуске счетчиков на заводе-изготовителе и после ремонта проводят первичную поверку.
Интервал между поверками 16 лет.
Периодической поверке подлежат счетчики, находящиеся в эксплуатации или на хранении по истечении интервала между поверками.
Внеочередную поверку проводят при эксплуатации счетчиков в случае:
- отсутствия подтверждения результатов поверки средств измерений в соответствии с действующим на дату ее проведения нормативным правовым актом, принятым в соответствии с законодательством Российской Федерации об обеспечении единства измерений;
- повреждения или отсутствия пломб, обеспечивающих защиту от несанкционированного доступа к узлам настройки (регулировки) средств измерений, с вскрытием пломб, предотвращающих доступ к узлам настройки (регулировки) и (или) элементам конструкции средств измерений
- утраты паспорта счетчика
ГО I-ГО cq
- ввода в эксплуатацию счетчика после длительного хранения (более одного интервала между поверками );
- неудовлетворительной его работе;
с cq о 1=
- продажи (отправки) потребителю счетчика, не реализованного по истечении срока, равного одному интервалу между поверками.
q
ID
> cq
О1 Z
ш
X
О1 Z
ш
X
го со со
(D I-(D П
с cq о 1=
с cq о с
О1 Z
ш X
Изм |
Лист |
№ докум. |
Подп. |
Дата |
Лист
го I-го eq
с eq о 1=
ID
> eq
О1
О1
го со со
ГО I-го
С1
с eq о 1=
с П О с О1
2.1 При проведении поверки должны быть выполнены операции, перечисленные в таблице 1.
Проведение поверки для меньшего числа измеряемых величин или на меньшем числе поддиапазонов измерений невозможно.
Последовательность операций проведения поверки обязательна.
Таблица 1 - Операции поверки
Наименование операции
Внешний осмотр
Проверка электрической прочности изоляции_________________________
Подтверждение соответствия программного обеспечения (ПО)________
Опробование счетчика:
проверка функционирования счетчика, устройства индикации и кнопок управления, правильности работы счетного механизма и импульсного выхода, интерфейсов_________________________
Определение метрологических характеристик:
-
- проверка стартового тока (чувствительности),
-
- проверка отсутствия самохода,
-
- определение погрешности измерения:
-
- активной и реактивной энергии, мощности прямого и обратного направления;
-
- тока;
-
- напряжения;
-
- частоты;
-
- коэффициента активной и реактивной мощности;
-
- положительного и отрицательного отклонений напряжения;
-
- отклонения частоты сети;
-
- определение погрешности хода часов__________________________________
Изм |
Лист |
№ докум. |
Подп. |
Дата |
Номер пункта настоящей методики

Необходимость проведения
______операции при______
периоди
ческой
поверке
да
первичной поверке
да
да
да
да
да
да
да
да
да
да
да
Лист
-
3.1 Порядок представления счётчиков на поверку должен соответствовать требованиям Приказа Минпромторга № 2510 от 31.07.20 г.
-
3.2 При проведении поверки должны соблюдаться условия:
-
- температура окружающего воздуха, ° С........................................23 ± 2
-
- относительная влажность воздуха, %.....................................от 30 до 80
-
- атмосферное давление, мм. рт. ст.........................................от 630 до 795
-
- напряжение источника переменного тока, В...............................230 + 2,3
-
- частота измерительной сети, Гц...............................................50 ± 0,15
-
- форма кривой напряжения и тока измеряемой сети синусоидальная с
коэффициентом искажения, %...........................................................не более 2
-
3.3 Перед проведением поверки необходимо изучить 19812717.411152.006РЭ «Счетчик электрической энергии однофазный интеллектуальный Future Meter FM-101. Руководство по эксплуатации».
-
3.4 Поверка должна производиться на аттестованном оборудовании и с применением средств поверки, имеющих действующий знак поверки или свидетельство о поверке.
-
4.1 К проведению поверки допускают поверителей из числа сотрудников организаций, аккредитованных на право проведения поверки в соответствии с действующим законодательством РФ, изучивших настоящую методику поверки, эксплуатационную документацию на поверяемые средства измерений, эксплуатационную документацию на средства поверки.
ГО I-ГО cq
с cq о 1=
-
5.1 Для проведения поверки должно быть организовано рабочее место, оснащенное средствами поверки в соответствии с таблицей 2.
q
ID
> cq
О1 Z
ш
X
О1 Z
ш
X
го со со
(D I-(D П
с cq о 1=
с cq о с
О1 Z
ш X
Таблица 2 - Средства поверки
Средства поверки |
Номер пункта методики Поверки |
Основные технические характеристики средства поверки |
Прибор для испытания электрической прочности УПУ-10 |
8.2 |
Испытательное напряжение до 10 кВ, погрешность установки напряжения ±5 % |
Установка поверочная универсальная с прибором электроизмерительным эталонным многофункциональным УППУ-МЭ 3.1/ Энергомонитор 3.1 К 02 |
8.3-8.5 |
(3-10-2-6,336-10^) Вт, (40-70) Гц ПГрм ±(0,03-0,14) %, ПГам ±(0,015-0,07) % (6-576) В, (40-70) Гц, ПГ ±(0,01-0,055) % (0,005-120) А, (40-70) Гц, ПГ ±(0,01-0,1) % |
Персональный компьютер |
8.3-8.5 |
С операционной системой «Windows XP» -«Windows 10» |
Устройство сопряжения оптическое УСО-2 |
8.3-8.5 |
Скорость передачи данных от 9600 бит/с |
Преобразователь интерфейса ПИ-2 |
8.4 |
Скорость передачи данных от 9600 бит/с |
Изм |
Лист |
№ докум. |
Подп. |
Дата |
Лист
ГО I-ГО cq
с cq о 1=
q
ID
> cq
О1 Z
ш
X
О1 Z
ш
X
го со со
(D I-(D П
с cq о 1=
с cq о с
О1 Z
ш X
2
6.1 При проведении поверки должны быть соблюдены требования «Правил технической эксплуатации электроустановок потребителей» и «Правил техники безопасности при эксплуатации электроустановок потребителей», а также требования раздела 1 19812717.411152.006РЭ «Счетчик электрической энергии однофазный интеллектуальный Future Meter FM-101. Руководство по эксплуатации» и соответствующих разделов из документации на применяемые средства измерений и испытательное оборудование.
6.2 К работе на поверочной установке допускаются лица, прошедшие инструктаж по технике безопасности.
-
7.1 Выдержать счетчик при температуре, указанной в пункте 3.2 в течение 1 ч.
-
7.2 Средства поверки, которые подлежат заземлению, должны быть надежно заземлены. Подсоединение зажимов защитного заземления к контуру заземления должно производиться ранее других соединений, а отсоединение - после всех отключений.
-
7.3 Подключить средства поверки к сети переменного тока, включить и дать им прогреться в течении времени, указанного в эксплуатационной документации на них.
-
7.4 Проверить условия поверки по пункту 3.2
8 Проведение поверки
8.1.1 При внешнем осмотре должно быть установлено соответствие счетчика следующим требованиям:
-
- отсутствие видимых повреждений корпуса счетчика;
-
- лицевая панель счетчика должна быть чистой и иметь четкую маркировку соответствии требованиям ГОСТ 31818.11-2012;
-
- во все резьбовые отверстия токоотводов должны быть ввернуты до упора винты исправной резьбой;
-
- на лицевой панели счетчика должна быть нанесена схема подключения счетчика электрической сети;
Изм |
Лист |
№ докум. |
Подп. |
Дата |
Лист
- в комплекте поставки счетчика должен быть формуляр 19812717.411152.006 ФО и руководство по эксплуатации 19812717.411152.006 РЭ.
8.2 Проверка электрической прочности изоляции-
8.2.1 При проверке электрической прочности изоляции испытательное напряжение подают, начиная с минимального или со значения рабочего напряжения. Увеличение напряжения до испытательного значения следует производить плавно или равномерно ступенями за время (10 - 15) с.
-
8.2.2 При достижении испытательного напряжения, счетчик выдержать под его воздействием в течение 1 мин, при этом контролировать отсутствие пробоя, затем плавно уменьшить испытательное напряжение. Точки приложения испытательного напряжения и величина испытательного напряжения приведены в таблице 3.
Таблица 3 - Точки приложения и величина испытательного напряжения. _______________
Модификации счетчиков
Номера контактов счетчика, между которыми прикладывается испытательное напряжение
Величина напряжения по п.7.3.3 ГОСТ 31818, кВ
го I-го eq
с eq о 1=
ID
> eq
О1
О1
го со со
ГО I-го
С1
с eq о 1=
с П О с О1
121S 131S________
121G-SIM
121G-CHIP
121G-ESIM 121R1 121R2-SIM 121R2-CHIP 121R2-ESIM 121GR2-SIM 121GR2-CHIP 121GR2-ESIM 131G-SIM 131G-CHIP 131G-ESIM 131R1 131R2-SIM 131R2-CHIP 131R2-ESIM 131GR2-SIM 131GR2-CHIP 131GR2-ESIM
131OG-SIM 131OG-CHIP 131OG-ESIM 131OR1 131OR2-SIM 131OR2-CHIP 131OR2-ESIM 131OGR2-SIM 131OGR2-CHIP 131OGR2-ESIM
1-4 (сеть)
1-4 (сеть)
1-4 (сеть)
1-4 (сеть)
1-4 (сеть)
Изм |
Лист |
№ докум. |
Подп. |
Дата |
7-8 (RS-485)
5-6 (дискретный выход)
5-6-земля
5-6 (дискретный выход)
5-6-7-8-земля


Лист
Результат проверки считают положительным, если электрическая изоляция счётчика, при закрытом корпусе и закрытой крышке зажимов, выдерживает испытательное напряжение переменного тока частотой 50 Гц в течение 1 минуты.
Во время испытаний не должно быть искрения, пробивного разряда или пробоя.
8.3 Проверка программного обеспечения-
8.3.1 Метрологически значимая часть встроенного программного обеспечения имеет следующие идентификационные признаки:
-
- название программного обеспечения - FWM_FM-101;
-
- версия программного обеспечения - 255.06 -Х.Х.ХХХ, где 255.06 - номер версии метрологически значимой части ПО, X.X.XXX - номер версии метрологически незначимой части ПО;
-
- значение контрольной суммы программного обеспечения - 00 00 FE B7.
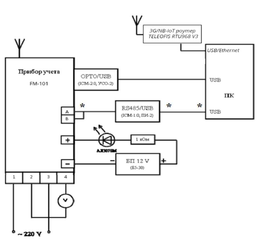
Для проверки соответствия ПО предусмотрена идентификация метрологически значимой части ПО. Идентификация проводится посредством оптопорта. Проверка может быть выполнена следующим способом. Подключить счётчик к компьютеру в соответствии со схемой, приведенной на рис.1.
ГО I-ГО cq
с cq о 1=
q
ID
> cq
О1 Z
ш
X
О1 Z
ш
X
го со со
(D I-(D П
с cq о 1=
с cq о с
О1 Z
ш X

Рисунок 1 - Схема подключения счетчика к ПК
Изм |
Лист |
№ докум. |
Подп. |
Дата |
Лист
ГО I-ГО cq
с cq о 1=
q
ID
> cq
О1 Z
ш
X
О1 Z
ш
X
го со со
(D I-(D П
с cq о 1=
с cq о с
О1 Z
ш X
Включить питание персонального компьютера. Запустить программу конфигурирования счетчиков FM «Meter_Config.exe».
В разделе меню «Общие данные» появятся номер версии метрологического программного обеспечения и контрольная сумма, а также номер версии метрологически незначимой части ПО.
Вывод об аутентичности метрологически значимой части программного обеспечения принимается по результатам сравнения вычисленной контрольной суммы встроенного ПО со значением вышеприведенной контрольной суммы.
8.4.1 Проверка функционирования поверяемого счетчика проводят с помощью установки и ПК.
Обмен информацией со счетчиком производится с помощью персонального компьютера (IBM PC) и программы конфигурирования счетчиков FM «Meter_Config.exe».
Подключение к последовательному порту компьютера осуществляется через устройство сопряжения оптическое (УСО-2) в соответствии со схемой, приведенной на рис.1.
После подачи питания на счетчик в строке показаний ЖКИ индикатора счетчика или терминала слева отображается код Е0, далее в строке и в правом поле - номер версии ПО. После этого счетчик переходит в автоматический режим индикации накопленной энергии по тарифам, о чем свидетельствует периодическая индикация символов точки в верхней строке ЖКИ возле надписей «кВт^ч», «кВар^ч».
На восьмиразрядном табло счетчика или терминала циклически в автоматическом режиме и посредством нажатия кнопки отображаются:
-
- накопленная активная и реактивная энергия прямого и обратного направления по тарифам и по сумме тарифов;
-
- дата, время;
-
- текущее значение суммарной потребленной активной и реактивной энергии прямого и обратного направлений;
-
- текущее значение потребленной активной и реактивной электроэнергии прямого и обратного направлений по тарифным зонам суток;
-
- количество, дата/время и код последнего события - нарушения качества поставляемой электроэнергии;
-
- количество, дата/время и код последнего события - признака несанкционированного вмешательства;
-
- количество, дата/время и код последнего события - аварийного сбоя в работе счетчика;
-
- признак неработоспособности счетчика вследствие аппаратного или программного сбоя;
-
- действующее значение напряжения;
-
- действующее значение тока;
-
- частота;
-
- мгновенное значение температуры (справочно);
-
- действующие значения активной, реактивной, полной мощности прямого и обратного направлений;
-
- действующий тариф;
Изм |
Лист |
№ докум. |
Подп. |
Дата |
Лист
-
- состояние встроенной батареи;
-
- состояние реле управления нагрузкой.
Включить питание персонального компьютера и дождаться загрузки операционной системы. Запустить программу конфигурирования счетчиков FM «Meter_Config.exe», окно которой имеет вид, представленный на рисунке 2.
Сведения о работе с программой конфигурирования счетчиков FM содержатся в Приложении Г к 19812717.411152.006РЭ2 «Руководство по эксплуатации. Описание работы с программой конфигурирования счетчиков Future Meter». Проверить функционирование счетчика, производя описанные в Приложении Г к Руководству по эксплуатации следующие процедуры:
-
- обмен данными по оптопорту,
-
- проверку работы интерфейсов GSM/RF/RS-485 в зависимости от варианта исполнения (установить соединение, прочитать общие данные);
-
- чтение/установку даты и времени;
-
- запись/чтение тарифного расписания;
-
- проверку срабатывания реле управления нагрузкой;
-
- проверку наличия событий срабатывания датчиков вскрытия ККК и корпуса;
-
- проверку ЖКИ и подсветки нажатием на кнопку на передней панели;
-
- проверку срабатывания датчика магнитного поля.
»•» MConlig v0,0.0.668
MConfig
Поммни»
ГО I-ГО cq
ApXKM
с cq о 1=
Журнал»
Упрммнле нагрузке»
Конфигурирование
q
ID
> cq
О1 Z
ш
X
Тарифное расписание
О1 Z
ш
X
Нктройкя n«^u«rpw подключение
Обновление
Обретмя се*)*
О МСолйд
Сообщение ИВ
Общие данные: | |
Bpewa |
10.092019 20:48?9 |
Cepxi^HttA номер |
МА |
Тил счетчика |
N./A |
Дата янлуска счетчика |
МА |
Версия метрологического ПО |
МА |
Версия ПУ |
N'A |
Версия МИ |
МА |
Текущий тариф |
МА |
Контролкмая сумма метрологического ПО |
N.'A |
Коффициент трансформации по току |
МА |
Кояффициент трансформации по напряхению |
МА |
го со со
(D I-(D П
с cq о 1=
с cq о с
О1 Z
m X
Q 1^ Подклрчеяие COKU96008N1
Обнэеление оФш» данн*и маершемо
Рисунок 2 - Внешний вид окна программы конфигурирования счетчиков
«Meter_Config.exe»
Изм |
Лист |
№ докум. |
Подп. |
Дата |
Лист


Изм |
Лист |
№ докум. |
Подп. |
Дата |
-
8.5.1 Проверка отсутствия самохода и проверка стартового тока проводятся с помощью установки УППУ-МЭ.
-
8.5.1.1 Проверка стартового тока производится на установке УППУ-МЭ методом непосредственного сличения при номинальном напряжении, коэффициенте мощности, равном единице, и значении тока 0,02А.
Перед началом испытания необходимо перевести импульсный выход в режим поверки.
Проверку проводить по каждому виду энергии обоих направлений.
Результат поверки считают положительным, если погрешность при измерении активной и реактивной энергии находится в пределах ±30 %.
-
8.5.1.2 Проверка отсутствия самохода проводится при отсутствии тока и после приложения напряжения 1,15 Сном.
При проверке отсутствия самохода использовать схему, приведенную на рисунке 4. Импульсный выход счетчика должен быть переведен в режим поверки. Проверку отсутствия самохода проводить при отсутствии тока в последовательной цепи счетчика.
ГО I-ГО cq
с cq о 1=

Рисунок 4 - Схема подключения светодиодного индикатора к импульсному выходу счетчика
q
ID
> cq
О1 Z
ш
X
Проверку проводить по каждому виду энергии обоих направлений.
О1 Z
ш
X
Через 10 с подать напряжение на параллельную цепь счетчика и включить секундомер. Дождаться включения любого первого светодиодного индикатора, подключенного к импульсному выходу и остановить секундомер.
го со со
Результаты испытаний считают положительными, если светодиод не включился за расчетные времена анализа самохода, приведенные в таблице 4.
(D I-(D П
с cq о 1=
с cq о с
О1 Z
ш X
Изм |
Лист |
№ докум. |
Подп. |
Дата |
Лист
Таблица 4 - Минимальный период испытания At
Напряжение |
Базовый /номинальный (максимальный) ток, А |
At, в секундах, для счетчиков класса точности: | |
Импульсный выход активной энергии |
Импульсный выход реактивной энергии | ||
ином=230 В |
5 (100) |
157 |
125 |
ином=230 В |
5 (60) |
267 |
208 |
-
8.5.2 Определение основной погрешности при измерении активной и реактивной энергии и активной и реактивной мощности в рабочем диапазоне токов, проводится методом непосредственного сличения на установке УППУ-МЭ с эталонным счетчиком установки.
Подключить счетчик к метрологической установке и к персональному компьютеру как указано на рисунке 3. Перед испытанием выдержать установку и счетчик под напряжением в течение 30 минут.
На персональном компьютере загрузить специальное программное обеспечение -программу конфигурирования счетчиков FM «Meter_Config.exe».
Последовательность измерений, информативные параметры входного сигнала и пределы допускаемого значения основной погрешности при измерении активной и реактивной энергии и мощности прямого и обратного направления приведены в таблицах 5 и 6.
При измерении активной энергии и мощности прямого и обратного направления поверка счетчика проводится при значениях информативных параметров входного сигнала, указанных в таблице 5.
ГО I-ГО cq
с cq о 1=
q
ID
> cq
О1 Z
ш
X
Таблица 5 - Информативные параметры при измерении активной энергии и мощности прямого и обратного направления
Номер испытания |
Информативные параметры входного сигнала |
Пределы допускаемой погрешности, % |
Время измерения, с | |||
напряжение, В |
ток, А |
cos ф |
основной режим |
режим поверки | ||
1* |
230 |
0,051б |
1 |
±1,5 |
- |
10 |
2* |
230 |
1б |
1 |
±1,0 |
- |
10 |
3* |
230 |
1макс |
1 |
±1,0 |
10 |
- |
4** |
230 |
1б |
0,5 инд. |
±1,0 |
- |
10 |
5** |
230 |
1б |
0,8 емк. |
±1,0 |
- |
10 |
* измерения проводить только по мощности;
** измерения проводить по импульсам и по мощности.
О1 Z
ш
X
го со со
При измерении реактивной энергии и мощности прямого и обратного направления поверка счетчика проводится при значениях информативных параметров входного сигнала, указанных в таблице 6.
(D I-(D П
с cq о 1=
с cq о с
О1 Z
ш X
Изм |
Лист |
№ докум. |
Подп. |
Дата |
Лист
Таблица 6 - Информативные параметры при измерении реактивной энергии и мощности прямого и обратного направления
Номер испытания |
Информативные параметры входного сигнала |
Пределы допускаемой погрешности, % |
Время измерения, с | |||
напряжение, В |
ток, А |
sin ф |
основной режим |
режим поверки | ||
1* |
230 |
0,05 1б |
1 |
±1,5 |
- |
10 |
2* |
230 |
1б |
1 |
±1,0 |
- |
10 |
3* |
230 |
1макс |
1 |
±1,0 |
10 |
- |
4** |
230 |
1б |
0,5 инд. |
±1,0 |
- |
10 |
5** |
230 |
1б |
0,5 емк. |
±1,0 |
- |
10 |
6* |
230 |
1б |
0,25 инд. |
±1,5 |
- |
10 |
7* |
230 |
1б |
0,25 емк. |
±1,5 |
- |
10 |
* измерения проводить только по мощности;
** измерения проводить по импульсам и по мощности.
Результаты поверки считают положительными, если счетчик соответствует заданному классу точности, и если при всех измерениях погрешность находится в пределах допускаемых значений погрешности, приведенных в таблицах 5 и 6.
-
8.5.3 Определение основной погрешности измерения токов производится методом сравнения со значениями токов, измеренных эталонным счетчиком установки УППУ-МЭ. Измерения проводятся при трех значениях токов: 1макс, 1б, 0,051б.
Погрешности измерения токов рассчитать по формуле (2):
ГО I-ГО cq
51 =[(1изм - 1о)/1о]х100 %
(2)
с cq о 1=
где 1изм - значения токов, измеренные счетчиком, А;
1о - значения токов, измеренные эталонным счетчиком установки, А.
q
ID
> cq
О1 Z
ш
X
Результаты поверки считаются положительными, если вычисленные погрешности измерения токов находятся в пределах +[1+0,01(1б/1х-1)] %,
где 1х - значение тока, измеренное счетчиком, А;
1б - базовое значение тока, А.
О1 Z
ш
X
го со со
(D I-(D П
с cq о 1=
8.5.4 Определение абсолютной погрешности счетчиков при измерении частоты проводится методом сравнения со значением частоты сети, измеренной эталонным счетчиком установки УППУ-МЭ для трех значений частоты: 50 Гц, 47,5 Гц, 52,5 Гц.
Подключить счетчик к поверочной установке в соответствии со схемой, приведенной на рисунке 3. Перед испытанием выдержать установку под напряжением в течение 30 минут.
Измерения проводят при номинальных для счетчика значениях напряжения.
При задании каждого испытательного сигнала проводят не менее семи измерений частоты сети. Одно значение должно соответствовать номинальному значению частоты, остальные - отклонениям от номинального значения на минус 0,4 Гц, минус 0,2 Гц, плюс 0,2 Гц, плюс 0,4 Гц, ещё два значения, определяющих границы диапазона измерений - 47,5 Гц и 52,5 Гц. За погрешность измерений счетчика принимают максимальное значение погрешности, полученное из результатов измерений.
с cq о с
О1 Z
ш X
Изм |
Лист |
№ докум. |
Подп. |
Дата |
Лист
Абсолютную погрешность Л измерения определить по формуле (3):
Л=Аи-Аэ, Гц
(3)
ГО I-ГО cq
с cq о 1=
q
ID
> cq
О1 Z
ш
X
О1 Z
ш
X
го со со
(D I-(D П
с cq о 1=
с cq о с
О1 Z
ш X
где Аэ - значение ПКЭ, измеренное эталонным счетчиком, Гц; Аи - результат измерения счетчиком Future Meter-100, Гц.
Результаты поверки считают положительными, если вычисленное значение погрешности измерения частоты находится в пределах ±0,05 Гц в диапазоне частот от 47,5 до 52,5 Гц.
8.5.5 Определение относительной погрешности счетчиков при измерении напряжения электропитания проводится методом сравнения со значением напряжения, измеренным эталонным счетчиком установки УППУ-МЭ.
Подключить счетчик к поверочной установке в соответствии со схемой, приведенной на рисунке 3. Перед измерениями выдержать установку под напряжением в течение 30 минут.
Проводят измерения среднеквадратического значения напряжения на объединенном интервале времени, состоящим из 150 периодов основной частоты, непрерывно следующими друг за другом в течение 3 с. Значение величины на объединенном интервале времени получают объединением пяти результатов измерений на интервалах времени 10 периодов, полученных без пропусков.
Одно значение должно соответствовать номинальному значению напряжения, остальные - отклонениям от номинального значения на минус 20%, минус 10 %, минус 5 %, плюс 5 %, плюс 10 %, плюс 20 %. За погрешность измерений счетчика принимают максимальное значение погрешности, полученное из результатов измерений.
Определить относительную погрешность измерений по формуле (4):
5 = Аи-Аэ • 100 %
Аэ
(4)
где Аэ - значение ПКЭ, измеренное эталонным счетчиком установки, В; Аи - результат измерения счетчиком FM-101, В.
Результаты поверки считают положительными, если вычисленное значение погрешности измерения напряжения находится в пределах ±0,5 % при значениях напряжения в диапазоне 0,8ином <U<1,2U ном.
8.5.6 Определение относительной погрешности счетчиков при измерении коэффициента активной мощности проводят методом сравнения с измеренным эталонным счетчиком установки УППУ-МЭ значением коэффициента активной мощности.
Подключить счетчик к поверочной установке в соответствии со схемой, приведенной на рисунке 3. Перед измерениями выдержать установку под напряжением в течение 30 минут.
Определение погрешности измерения коэффициента активной мощности проводят при значениях напряжения 0,8ином., ином, 1,2ином, значениях тока 0,21б, 1б, 1,21б и значениях коэффициента мощности: минус 1, минус 0,5, плюс 1, плюс 0,5 при емкостной и индуктивной нагрузках.
Изм |
Лист |
№ докум. |
Подп. |
Дата |
Лист
Установить время усреднения эталонного счетчика 10 с и режим измерения погрешность принимают погрешности измерения коэффициента активной мощности в диапазоне от минус 1 до минус 0,5 и от 0,5 до 1 находятся в пределах ±1 % при значениях тока 0,21б, 1б, 1,21б и при значениях напряжения 0,8Uhom, UhOM, 1,2ином.
коэффициента мощности. Произвести измерения и вычислить относительную измерений, используя формулу (4). За погрешность измерений счетчика максимальное значение погрешности, полученное из результатов измерений.
Результаты поверки считают положительными, если вычисленные
8.5.7 Определение абсолютной погрешности счетчика при измерении коэффициента реактивной мощности tgф проводят в диапазонах от 0° до 78 °, от 102° до 180°, от 0° до минус 78° и от минус 102° до минус 180° при номинальном токе и номинальном напряжении.
Подключить счетчик к поверочной установке в соответствии со схемой, приведенной на рисунке 3. Перед измерениями выдержать установку под напряжением в течение 30 минут.
На установке УППУ-МЭ установить угол сдвига между током и напряжением поочередно 0°, плюс 78°, плюс 102°, плюс 180°, минус 102°, минус 78°. Убедитесь, что диапазон измерений tgф соответствует диапазону от минус 5 до плюс 5. Произведите измерения при напряжении 0,8Uhom, Uhom, 1,2UhOM, при токе 0,2Ihom, Ihom, 1,2Ihom. За погрешность измерений счетчика принимают максимальное значение погрешности, полученное из результатов измерений.
Результаты поверки считают положительными, если абсолютные погрешности измерения tgф в диапазоне измерений от минус 5 до плюс 5 находятся в пределах ±1 (0,05+0,022•tgф)| при значениях тока 0,21б, 1б, 1,21б и при значениях напряжения 0,8Uhom, Uhom,
1,2Uhom.
ГО I-ГО cq
с cq о 1=
8.5.8 Определение относительной погрешности счетчика при измерении положитель-и отрицательного отклонения напряжения электропитания в точке передачи электриче-энергии от номинального (согласованного) значения проводят методом сличения вели-
q
ID
> cq
О1 Z
ш
X
О1 Z
ш
X
го со со
(D I-(D П
с cq о 1=
ного ской чины поданного на счетчик напряжения и измеренного счетчиком.
Подключить счетчик к поверочной установке в соответствии со схемой, приведенной на рисунке 3. Перед измерениями выдержать установку под напряжением в течение 30 минут.
Проводят шесть измерений напряжения электропитания на объединенном интервале времени 10 минут в соответствии с требованиями ГОСТ 30804.4.30, подпункт 4.5.3 для класса S. Одно значение должно соответствовать номинальному значению напряжения, остальные - отклонениям от номинального значения на плюс 10 %, плюс 20 % (в случае положительного отклонения напряжения); на минус 10 %, минус 20 % (в случае отрицательного отклонения напряжения). Подать напряжение с установки на счетчик и сравнить величину напряжения с измеренным счетчиком напряжением.
Принимая во внимание стационарный характер испытательного воздействия, допускается считывать измеряемое значение по истечении 150 периодов сети с момента установки сигнала.
Отрицательное 6U(-) и положительное 5U(+) отклонения напряжения электропитания в точке передачи электрической энергии от номинального/согласованного значения определить по формулам (5) и (6):
с cq о с
О1 Z
ш X
Изм |
Лист |
№ докум. |
Подп. |
Дата |
Лист
TO I-ro
c cq о 1=
q ID
> cq oi Z
ш I
OI Z
ш
X
(D
CO CO
(D I-(D n
IZ cq о 1=
IZ cq о c OI Z
Ш
X
5U(-)=[(U0-Um(-))/U0]^1OO %
5U(+)=[(Uo-Um(+))/Uo]-1OO %
(5)
(6)
где Um(-) , Um(+) — значения напряжения электропитания, меньшие Uo и большие
Uo соответственно, усредненные в объединенном интервале времени, В;
Uo — напряжение, равное стандартному номинальному напряжению U nom или согласованному напряжению Uc.
Результаты поверки считают положительными, если разница между поданным и измеренным напряжением находится в пределах ±0,5 %.
8.5.9 Определение абсолютной погрешности счетчиков при измерении отклонения частоты на периоде усреднения 10 секунд в диапазоне измерений от 47,5 Гц до 52,5 Гц проводят методом сличения измеренных счетчиком и вычисленных значений отклонения частоты.
Подключить счетчик к поверочной установке в соответствии со схемой, приведенной на рисунке 3. Перед измерениями выдержать установку под напряжением в течение 30 минут.
Определение погрешности проводят при заданной в пределах диапазона измерений частоты в условиях изменения напряжения от номинальных для счетчика значениях напряжения до 0,8ином. в течение 10 секунд. Измерения проводят каждые 20 секунд.
На основании результатов измерений частоты вычислить отклонение частоты Af по формуле (7):
Af= f - fH, Гц
(7)
где f - значение частоты на измерительном интервале, Гц; fн - номинальное значение частоты, Гц.
По окончании 20-секундного интервала должны быть определены максимальное и минимальное измеренные значения и диапазон значений, содержащий 95 % всех результатов измерений. Диапазон значений, содержащий 95 % всех результатов измерений определяют как Afu, Afe, где AfH - нижнее значение отклонения частоты, Afe - верхнее значение отклонения частоты.
Результаты поверки считают положительными, если вычисленное значение погрешности измерения отклонения частоты находится в пределах ±0,05 Гц.
8.5.1o Определение точности хода часов внутреннего таймера за сутки производить измерением точности времязадающей основы по ГОСТ IEC 61038 с помощью частотомера.
Подключить счетчик к частотомеру в соответствии со схемой, приведенной на рисунке 4. Частотомер в режиме измерения периода в положении 1:10.
Изм |
Лист |
№ докум. |
Подп. |
Дата |
Лист


9.1 Результаты поверки оформляются в соответствии с Приказом Минпромторга № 2510 от 31.07.20, РМГ-51-2002, ГОСТ 8.584-2004.
9.2 Сведения о результатах поверки передаются в Федеральный информационный фонд по обеспечению единства измерений.
-
9.3 При удовлетворительных результатах поверки, по заявлению владельца средства измерений или лица, предъявившего его на поверку, на средство измерений наносится знак поверки, и (или) выдается свидетельство о поверке, и (или) в формуляр средства измерений вносится запись о проведенной поверке, заверяемая подписью поверителя и знаком поверки, с указанием даты поверки.
Знак поверки наносится на навесную пломбу, расположенную в месте винтового крепления крышки к корпусу счетчика.
Результаты поверки заносят в раздел 16 формуляра 19812717.411152.006 ФО.
-
9.4 При неудовлетворительных результатах поверки, средство измерений признают непригодным к применению, и, по заявлению владельца средства измерений или лица, предъявившего его на поверку, выписывается извещение о непригодности к применению средства измерений.
ГО I-го eq
С eq о 1=
q
ID
> eq
О1 Z
ш
X
О1 Z
ш
X
го со со
го н го С1
с eq о 1=
с eq о с
О1 Z
ш X
Изм |
Лист |
№ докум. |
Подп. |
Дата |
Лист
Изм.
Лист регистрации изменений
Номера листов (страниц)
изме-
нен-
заменён-
новых
ных
ных
анну-лиро-ван-
Всего
№ до-
ных
Входящий №






листов (страниц) в докум.
кум.
сопроводитель-
ного до-
кум. и
дата
Подп.
Дата
Изм |
Лист |
№ докум. |
Подп. |
Дата |





Лист
20
Копировал:
Формат А4