Методика поверки «ГСИ. ПРИБОР КОНТРОЛЯ ВЫСОКОВОЛЬТНЫХ ВЫКЛЮЧАТЕЛЕЙ ПКВ/М7» (МП СКБ 126.00.00.000-01)
Государственная система обеспечения единства измерений
УТВЕРЖДАЮ
Директор Восточно-Сибирского

ПРИБОР КОНТРОЛЯ
ВЫСОКОВОЛЬТНЫХ ВЫКЛЮЧАТЕЛЕЙ ПКВ/М7
МЕТОДИКА ПОВЕРКИСКВ 126.00.00.000-01МП
2017
СодержаниеПРИЛОЖЕНИЕ А (Рекомендуемое) Эскиз установки проверки линейных перемещений
ПРИЛОЖЕНИЕ Б (Рекомендуемое) Эскиз и чертежи установки проверки угловых перемещений
ПРИЛОЖЕНИЕ В (Рекомендуемое) Форма протокола поверки
ПРИЛОЖЕНИЕ Г (Обязательное) Подключение кабеля измерения электрического напряжения
Настоящая методика поверки распространяется на выпускаемые из производства и находящиеся в эксплуатации приборы контроля высоковольтных выключателей ПКВ/М7 (ТУ 4221-026-41770454-2005) (далее прибор) и устанавливает методику первичной и периодической поверки.
Интервал между поверками - 1 год.
1 Операции поверкиПри проведении поверки должны выполняться операции, приведенные в таблице 1. При получении отрицательного результата по любой операции дальнейшая поверка прибора может не проводиться.
Таблица 1 - Операции поверки
Наименование операции |
Пункт методики |
Проведение операции при | |
первичной поверке |
периодической поверке | ||
Внешний осмотр |
7.1 |
+ |
+ |
Проверка электрической прочности изоляции |
7.2 |
+ |
- |
Проверка электрического сопротивления изоляции |
7.3 |
+ |
- |
Опробование |
7.4 |
+ |
+ |
Режим «Ожидание пуска» |
7.4.1 |
+ |
+ |
Идентификация программного обеспечения |
7.4.2 |
+ |
+ |
Опробование каналов полюсов |
7.4.3 |
+ |
+ |
Опробование датчиков линейных и угловых перемещений |
7.4.4 |
+ |
+ |
Опробование коммутатора |
7.4.5 |
+ |
+ |
Опробование дистанционного пуска |
7.4.6 |
+ |
+ |
Определение метрологических характеристик |
7.5 |
+ |
+ |
Проверка основной абсолютной погрешности измерений силы постоянного электрического тока каналами ВКЛ и ОТКЛ силового коммутатора |
7.5.1 |
+ |
+ |
Проверка основной абсолютной погрешности измерений электрического напряжения постоянного тока каналом НАПРЯЖЕНИЕ КОММУТАТОРА |
7.5.2 |
+ |
+ |
Проверка основной абсолютной погрешности измерений электрического напряжения постоянного тока каналом ВХОД АНАЛОГОВЫЙ |
7.5.3 |
+ |
+ |
Проверка основной абсолютной погрешности измерений электрического сопротивления постоянному току |
7.5.4 |
+ |
+ |
Проверка основной абсолютной погрешности измерений интервалов времени |
7.5.5 |
+ |
+ |
Проверка основной абсолютной погрешности измерений линейных перемещений |
7.5.6 |
+ |
+ |
Проверка основной абсолютной погрешности измерений угловых перемещений |
7.5.7 |
+ |
+ |
При поверке рекомендуется применять основные и вспомогательные средства, указанные в таблице 2.
Таблица 2 - Средства поверки
Номер пункта документа по поверке |
Наименование и тип (условное обозначение) средства поверки; обозначение нормативного документа, регламентирующего технические требования, и (или) метрологические и основные технические характеристики средства поверки |
1 |
2 |
7.2 |
Универсальная пробойная установка У ПУ-10, Техническое описание, инструкции по эксплуатации и технические требования. |
7.3 |
Мегаомметр Ml 102/1, ГОСТ 8036-60. Диапазон измерений от 0 до 100 МОм. Выходное напряжение - 500 В. КТ 1,0. |
7.4.5 |
Лампа накаливания. ГОСТ 2239-79. Напряжение электропитания 220-230 В. Потребляемая мощность 60 Вт (2 шт.). |
7.4.6, 7.5.5 |
Источник питания постоянного тока GPR-730H10D. Руководство по эксплуатации. |
7.5.1 |
Мультиметр цифровой Agilent 34401А. Руководство пользователя 34401-90438. |
7.5.1 |
Источник питания постоянного тока Gen-80-42. GENESYS1M источники питания серии GEN 3,3 кВт. Руководство пользователя. |
7.5.1 |
Шунт 75ШСММЗ. Предел измерений 75 А/75 мВ. КТ 0,5 |
7.5.2, 7.5.3 |
Прибор для поверки вольтметров, дифференциальный вольтметр В1-12. Техническое описание и инструкция по эксплуатации 2.085.006 ТО. |
7.5.4 |
Магазин сопротивлений МСР-60М. Паспорт 2.704.003 ПС. |
7.5.5 |
Генератор сигналов произвольной формы DG1022. Руководство по эксплуатации UGB06122-1210. |
7.5.5 |
Частотомер универсальный Tektronix FCA3100. Руководство по эксплуатации 077-0506-01. |
7.5.5 |
Радиоэлементы: Диод КД510А ТТ3.362ТУ (4 шт.) Резисторы: С1-4-0,125 51 Ом ± 5 %; Cl-4-0,125 100 кОм ± 5 %; С1-4-0,125 24 Ом ± 5 %; С1-4-0,125 1 кОм ± 5 %; С5-5-10 1,8 кОм ± 5 %. Транзисторы: IRGPS60B120KD; IRF3205. |
7.5.6 |
Штангенрейсмас ШР-1000. ГОСТ 164-90. Диапазон измерений от 100 до 1000 мм. ПГ ± 0,05. |
7.5.6 |
Плита чугунная. Размер не менее 400x300x10 мм. |
7.5.6 |
Зажимное устройство для определения вариации показаний при измерении линейных перемещений, см. Приложение А |
7.5.7 |
Теодолит ЗТ5КП. Паспорт ЗТ5КП-сбО ПС. |
7.5.7 |
Детали для сборки установки поверки угловых перемещений, см. Приложение Б. |
7.5.7 |
Индикатор часового типа ИЧ-2, ГОСТ 577-68, пределы измерения от 0 до 2 мм, КТ 1. |
Допускается применение средств, не приведенных в перечне, обеспечивающих определение (контроль) метрологических характеристик поверяемых средств измерений с требуемой точностью.
3 Требования к квалификации персонала-
3.1 К проведению поверки допускаются лица, имеющие высшее или среднетехническое образование, практический опыт в области электромагнитных и геометрических измерений, изучившие настоящую методику поверки и правила эксплуатации средств поверки.
-
4.1 При поверке необходимо соблюдать правила безопасности при эксплуатации электроустановок и требования эксплуатационной документации на применяемое оборудование и поверяемые приборы.
-
4.2 Персонал, осуществляющий поверку средств измерений, должен иметь квалификационную группу по электробезопасности не ниже третьей.
-
5.1 Температура окружающего воздуха от 15 до 25 °C.
-
5.2 Относительная влажность воздуха не более 80 %.
-
6.1 Поступивший на поверку прибор выдержать в помещении лаборатории при нормальных условиях не менее четырех часов, в холодное время года - не менее восьми часов.
В процессе проведения поверки результат каждой операции должен быть внесен в протокол. Форма протокола приведена в приложении В.
7.1 Внешний осмотрВизуальным осмотром проверить наличие и читаемость маркировочных надписей, убедиться в отсутствии внешних механических повреждений измерительного блока, датчиков и соединительных кабелей.
7.2 Проверка электрической прочности изоляции-
7.2.1 На приборе снять перемычку между рабочим и защитным заземлением и перевести тумблер СЕТЬ в положение ВКЛ.
-
7.2.2 Подключить к прибору сетевой кабель, кабель дистанционного пуска, кабель местного пуска и кабель напряжения коммутатора.
-
7.2.3 Настроить пробойную установку УПУ-10 на формирование испытательного электрического напряжения переменного тока.
-
7.2.4 Подключить контакты пробойной установки УПУ-10 в соответствии с таблицей 3 пункт 1.
-
7.2.5 Плавно подать, выдержать в течение одной минуты и плавно снять испытательное электрическое напряжение.
-
7.2.6 Операции п.7.2.4 и п.7.2.5 повторить в соответствии с таблицей 3 пункты 2, 3, 4, 5.
Таблица 3 - Проверка электрической прочности изоляции
Первая точка |
Вторая точка |
Испытательное напряжение | |
1 |
Сеть + Дистанционный пуск + Местный пуск + Напряжение коммутатора |
Корпус |
1500 В |
2 |
Сеть + Дистанционный пуск |
Напряжение коммутатора + Местный пуск | |
3 |
Сеть |
Дистанционный пуск | |
4 |
Концы кабеля дистанционного пуска «ВКЛ» |
Дистанционный пуск, зажимы «ОТКЛ» | |
5 |
Местный пуск |
Напряжение коммутатора |
2500 В |
Результат испытания считается положительным, если автомат защиты пробойной установки не срабатывал, пробой или перекрытие изоляции, контролируемые визуально и на слух отсутствовали.
Внимание!!! Установить перемычку между рабочим и защитным заземлением.
7.3 Проверка электрического сопротивления изоляции-
7.3.1 Проверить подключение к прибору кабелей в соответствии с п. 7.2.2.
-
7.3.2 Подключить мегаомметр к двум точкам в соответствии с таблицей 4.
-
7.3.3 Измерить электрическое сопротивление изоляции.
-
7.3.4 Электрическая изоляция прибора считается исправной, если ее сопротивление не менее 10 МОм.
Таблица 4 - Проверка электрического сопротивления изоляции
Первая точка |
Вторая точка |
Сеть + Дистанционный пуск + Местный пуск + Вход коммутатора |
Клемма заземления |
-
7.4 Опробование
-
7.4.1.1 Подключить к измерительному блоку все кабели, входящие в комплект прибора.
-
7.4.1.2 Подключить прибор к сети электропитания и перевести тумблер СЕТЬ в положение ВКЛ. Прибор должен пройти процесс «Инициализация», затем процесс «Загрузка» и перейти в режим «Ожидание пуска».
-
7.4.2.1 Зайти в «Служ. режим», нажав кнопку F3 и выбрать пункт «О программе».
-
7.4.2.2 Нажать кнопку ВВОД и проверить информацию о версии программного обеспечения. Версия программного обеспечения должна быть 3.1.
-
7.4.3.1 Перевести прибор в режим «Линейка/угломер», нажав кнопку F4 и по очереди замкнуть и разомкнуть зажимы кабелей полюсов каналов А, В, С, D.
-
7.4.3.2 Результаты проверки считаются положительными, если изображение состояния контактов, выводимых на дисплей соответствует их фактическому состоянию: разомкнут - «J 1_», замкнут - «J-L».
-
7.4.4.1 Подключить датчик ДП12 и вставить в него измерительный стержень.
-
7.4.4.2 Перемещая стержень датчика и, наблюдая за показаниями прибора, проверить исправность датчика ДП12.
-
7.4.4.3 Подключить датчик ДП21.
-
7.4.4.4 Вращением хвостовика датчика ДП21, наблюдая за показаниями прибора, проверить его исправность.
-
7.4.5.1 Подключить кабель местного пуска к лампам накаливания в соответствии с рисунком 1.
-
7.4.5.2 Кабель напряжения коммутатора подключить к сети электропитания.
-
7.4.5.3 Зайти в меню «Настройка» прибора, нажав кнопку F1.
-
7.4.5.4 Настроить тип пуска - «Местный пуск», тип цикла (операции) - «Включение», длительность импульса включения - 600 мс. Сохранить настройки, нажав кнопку F1.
-
7.4.5.5 Кнопкой ПУСК запустить прибор на измерение.
Рисунок 1 - Схема проверки работоспособности силового коммутатора
-
7.5.5.6 Операции с п. 7.4.5.1 по п. 7.5.5.5 повторить, настроив прибор на выполнение операции «Отключение».
Коммутатор прибора считается исправным, если в процессе испытаний наблюдалось кратковременное загорание соответствующей лампы (только той из них, на которую был настроен прибор).
7.4.6 Опробование дистанционного пуска-
7.4.6.1 Зайти в меню «Настройка» прибора, нажав кнопку F1.
-
7.4.6.2 Настроить тип пуска - «Дистанционный пуск».
-
7.4.6.3 Подключить кабель дистанционного пуска зажимами ВКЛ к источнику питания.
-
7.4.6.4 На источнике питания установить: 100 В, 10 мА.
-
7.4.6.5 Кнопкой ПУСК запустить прибор на измерение.
-
7.4.6.6 Подать напряжение от источника питания 100 В.
-
7.4.6.7 Операции с п. 7.4.6.1по п. 7.5.6.6 повторить с зажимами ОТКЛ.
Каналы дистанционного запуска исправны, если в результате каждого испытания прибор запускается на измерение.
7.5 Определение метрологических характеристикПеред проверкой характеристик войти в меню «Настройка», нажав кнопку F1h перевести все измерительные каналы в состояние «Включен».
7.5.1 Проверка основной абсолютной погрешности измерений силы постоянного электрического тока каналами ВКЛ и ОТКЛ силового коммутатора-
7.5.1.1 Присоединить к прибору кабель напряжения коммутатора и кабель местного пуска.
-
7.5.1.2 Собрать схему, изображенную на рисунке 2.
-
7.5.1.3 На источнике питания постоянного тока Gen-80-42 установить выходной электрический ток 3 А, электрическое напряжение 20 ± 5 В.
-
7.5.1.4 Подготовить мультиметр Agilent 34401А к измерению электрического напряжения.
-
7.5.1.5 На приборе зайти в «Служ.реж», нажав кнопку F3. Выбрать пункт ПРОВЕРКА ГРАДУИРОВКИ АЦП.
-
7.5.1.6 Нажать кнопку F1 передней панели прибора. Показания прибора внести в протокол поверки.
-
7.5.1.7 Вычислить действительное значение силы тока, А, по формуле
(1)
где Ud - электрическое напряжение; измеренное вольтметром, В; R - электрическое сопротивление, Ом.
-
7.5.1.8 Операции с п.7.5.1.3 по п.7.5.1.7 повторить для значений выходного электрического тока источника питания 9,14,-14, -9, -3 А.
Рисунок 2 - Схема проверки основной абсолютной погрешности измерения силы тока каналом «ВКЛ»
Для каждой точки поверки, вычислить абсолютную погрешность, А, по формуле
& = ~ Ц ’ (2)
где 1м7 - показания поверяемого прибора, А.
Повторить проверку для канала ОТКЛ.
Основная абсолютная погрешность измерений силы постоянного электрического тока должна быть не более ±[0,2+0,01-|1Х|], А, где 1х - измеренное значение силы постоянного электрического тока, А.
7.5.2 Проверка основной абсолютной погрешности измерений электрического напряжения постоянного тока каналом НАПРЯЖЕНИЕ КОММУТАТОРА-
7.5.2.1 На приборе войти в меню «Настройка», нажав кнопку F1. В строке НАПРЯЖЕНИЕ КОММУТАТОРА выбрать ВКЛЮЧЕН. Сохранить настройки, нажав кнопку F1.
-
7.5.2.2 Перевести прибор в режим «Линейка/угломер», нажав кнопку F4.
-
7.5.2.3 Присоединить зажимы кабеля напряжение коммутатора к клеммам вольтметра В1-12.
-
7.5.2.4 На вольтметре В1-12 установить электрическое напряжение 100 В.
-
7.5.2.5 Провести измерение входного электрического напряжения, нажав кнопку F2 передней панели прибора. Занести показания прибора в протокол поверки.
-
7.5.2.6 Операции п. 7.5.2.4 и п.7.5.2.5 повторить, для значений входного электрического напряжения 200, 350 В.
-
7.5.2.7 Поменять полярность подключения кабеля к вольтметру В1-12 и повторить операции с п. 7.5.2.1 по п. 7.5.2.6.
-
7.5.2.8 Для каждой точки поверки, вычислить погрешность измерений, В, по формуле
& = иМ1-ид, (3)
где UM1 - показания электрического напряжения прибора, В;
Ud - показания электрического напряжения вольтметра, В.
Основная абсолютная погрешность измерения электрического напряжения постоянного тока каналом НАПРЯЖЕНИЕ КОММУТАТОРА должна быть не более ±[2+0,005-|Ux|], В, где Ux -измеренное значение электрического напряжения, В.
7.5.3 Проверка основной абсолютной погрешности измерений электрического напряжения постоянного тока каналом ВХОД АНАЛОГОВЫЙ-
7.5.3.1 Присоединить к разъему прибора ВХОД АНАЛОГОВЫЙ кабель измерения электрического напряжения (приложение Г).
-
7.5.3.2 Щупы кабеля присоединить к клеммам вольтметра В1-12.
-
7.5.3.3 На приборе войти в «Служ. Реж», нажав кнопку F3. Выбрать пункт ПРОВЕРКА ГРАДУИРОВКИ АЦП.
-
7.5.3.4 АНАЛОГОВЫЙ ВХОД настроить на «Токовые клещи», нажав кнопку F2.
-
7.5.3.5 Включить вольтметр В1-12. На выходе вольтметра В1-12 задать электрическое напряжение 0,3 В.
-
7.5.3.6 Занести показания прибора в протокол поверки.
-
7.5.3.7 Операции п. 7.5.3.5 и п. 7.5.3.6 повторить для значений выходного электрического напряжения 0,7 и 1 В.
-
7.5.3.8 В ыключить вольтметр В1 -12.
-
7.5.3.9 Поменять полярность подключения измерительного кабеля к вольтметру В1-12 и повторить операции с п.7.5.3.3 по п. 7.5.3.7.
-
7.5.3.10 Для каждой точки поверки по формуле (3), вычислить погрешность измерений.
Основная абсолютная погрешность измерений электрического напряжения постоянного тока каналом ВХОД АНАЛОГОВЫЙ в диапазоне от -1 до +1 В должна быть не более ±[0,01+0,005-|Ux|], В, где их-измеренное значение электрического напряжения, В.
-
7.5.3.11 Присоединить к разъему прибора ВХОД АНАЛОГОВЫЙ кабель измерения напряжения каналом «Вход аналоговый».
-
7.5.3.12 Зайти в «Настройки» нажав кнопку F1. В пункте ВХОД АНАЛОГОВЫЙ установить диапазон ±6 В.
-
7.5.3.13 Щупы кабеля присоединить к клеммам вольтметра В1-12.
-
7.5.3.14 Включить вольтметр В1-12. На выходе вольтметра В1-12 задать электрическое напряжение 1 В.
-
7.5.3.15 Занести показания прибора в протокол поверки.
-
7.5.3.16 Операции п. 7.5.3.14 и п. 7.5.3.15 повторить для значений выходного электрического напряжения 3 и 6 В.
-
7.5.3.17 Выключить вольтметр В1-12.
-
7.5.3.18 Поменять полярность подключения измерительного кабеля к вольтметру В1-12 и повторить операции с п.7.5.3.14 по п. 7.5.3.17.
-
7.5.3.19 Повторить операции с п. 7.5.3.12 по п. 7.5.3.17 для диапазона от 0 до +12 В.
-
7.5.3.20 Точки поверки для диапазона от 0 до +12 В: 0; 3; 9; 12 В.
-
7.5.3.21 Для каждой точки поверки по формуле (3), вычислить погрешность измерений. Основная абсолютная погрешность измерений электрического напряжения постоянного тока каналом ВХОД АНАЛОГОВЫЙ в диапазонах от -6 до +6 В и от 0 до +12 В должна быть не более ±[0,1 +0,005-|UX|], В, где их-измеренное значение электрического напряжения, В.
-
7.5.4.1 Присоединить к разъему прибора ВХОД АНАЛОГОВЫЙ кабель измерения электрического сопротивления. Наконечники кабеля присоединить к магазину сопротивлений МСР-60М и его декадными переключателями задать электрическое сопротивление 600 Ом.
-
7.5.4.2 Войти в меню «Настройка», нажав кнопку F1 и настроить АНАЛОГОВЫЙ ВХОД прибора на режим измерения электрического сопротивления в диапазоне от 0 до 2500 Ом.
-
7.5.4.3 Перевести прибор в режим «Линейка/угломер», нажав кнопку F4.
-
7.5.4.4 Показания прибора в строке АНАЛОГОВЫЙ ВХОД занести в протокол поверки.
-
7.5.4.5 Операции с п. 7.6.4.1. по п.7.6.4.4 повторить для значений электрического сопротивления 1200,1800, 2500 Ом
-
7.5.4.6 В каждой точке поверки, вычислить погрешность измерений, Ом, по формуле
А = _ Кд ’ (4)
где RM1 - показания электрического сопротивления прибора, Ом;
Rd - показания электрического сопротивление МСР-60М, Ом.
Основная абсолютная погрешность измерений электрического сопротивления постоянному току в диапазоне от 0 до 2500 Ом должна быть не более ± [20+0,015-Rx], Ом, где Rx-измеренное значение электрического сопротивления, Ом.
Проверку основной абсолютной погрешности измерений электрического сопротивления постоянному току в диапазоне от 0 до 160 Ом выполнить аналогичным образом для значений электрического сопротивления 40, 80, 120, 160 Ом.
Основная абсолютная погрешность измерений электрического сопротивления постоянному току в диапазоне от 0 до 160 Ом должна быть не более ± [2+0,015-Rx], Ом, где Rx- измеренное значение электрического сопротивления, Ом.
7.5.5 Проверка основной абсолютной погрешности измерений интервалов времени-
7.5.5.1 Присоединить к прибору кабели полюсов.
-
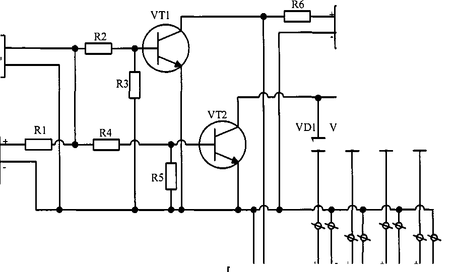
7.5.5.2 Собрать схему, изображенную на рисунке 3. Типы и технические характеристики радиоэлементов схемы приведены в таблице 3.
Таблица 3 - Типы и технические характеристики радиоэлементов применяемых в схеме
Поз. обозначение |
Наименование |
Требования к основным характеристикам |
R1,R2 |
Cl-4-0,125 51 0м±5% |
- |
R3 |
С1-4-0,125 Ю0кОм±5% |
- |
R4 |
С1-4-0,125 24Ом±5% |
- |
R5 |
С1-4-0,125 1кОм±5% |
- |
R6 |
С5-5-10 1,8кОм±5% |
- |
VT1 |
Транзистор IRGPS60B120KD |
Проводимость - п-р-п |
Время переключения, мкс - не более 1 | ||
Ток коллектора, А - не менее 1 | ||
Напряжение коллектор-эмиттер, В - не менее 100 | ||
VT2 |
Транзистор IRF3205 |
Проводимость - п-р-п |
Время переключения, мкс - не более 1 | ||
Ток коллектора, мА - не менее 600 | ||
Напряжение коллектор-эмиттер, В - не менее 30 | ||
VD1 ... VD4 |
Диод КД510А ТТ3.362ТУ |
Максимальный ток, мА - не менее 200 |
Обратное напряжение, В- не менее 30. |
Рисунок 3 - Схема проверки погрешности измерения интервалов времени
-
7.5.5.3 На приборе зайти в меню «Настройки» нажав кнопку F1. Установить тип запуска «Дистанционный пуск». Время измерения установить 5200 мс.
-
7.5.5.4 На генераторе сигналов произвольной формы Rigol DG-1022 установить одиночный импульс прямоугольной формы длительностью 100 мс с фазой сигнала 90°. Режим запуска выбрать ручной.
-
7.5.5.5 Частотомер настроить на измерение интервала времени по спадающему фронту.
-
7.5.5.6 Установить на источнике питания GPR-730H10D электрическое напряжение 70 В. Включить источник питания.
-
7.5.5.7 Запустить прибор на измерение.
-
7.5.5.8 Обнулить частотомер.
-
7.5.5.9 Запустить генератор.
-
7.5.5.10 Дождавшись вывода результата измерений, снять показания прибора (графа ВРЕМЯ) по каналам «А», «В», «С», «D» и частотомера. Результат измерений занести в протокол поверки.
-
7.5.5.11 Повторить операции с п. 7.6.5.4 по п. 7.6.5.10 для одиночного импульса прямоугольной формы длительностью 5000 мс.
-
7.5.5.12 В каждой точке поверки, вычислить погрешность измерений, мс, по формуле
^ = ТМ1-Тд, (5)
где ТМ1 - показания интервала времени прибора, мс;
Тд - показания интервала времени частотомера, мс.
Основная абсолютная погрешность измерений интервалов времени должна быть не более ±10^ [ l+tx], мс, где tx- измеренное значение интервала времени, с.
7.5.6 Проверка основной абсолютной погрешности измерений линейных перемещенийЭскиз установки проверки линейных перемещений приведен в приложении А.
-
7.5.6.1 Присоединить к прибору датчик ДП12.
-
7.5.6.2 Определить основную абсолютную погрешность шага резьбы измерительного стержня.
-
7.5.6.2.1 Закрепить на плите измерительный стержень.
-
7.5.6.2.2 Прикрепить к датчику линейных перемещений площадку для крепления датчика.
-
7.5.6.2.3 Установить шнангенрейсмас на плиту.
-
7.5.6.2.4 Надеть датчик на стержень и прикрепить его, при помощи площадки для крепления датчика, к измерительной ножке штангенрейсмаса.
-
7.5.6.2.5 Переместить каретку штангенрейсмаса с датчиком в верхнее положение и зафиксировать стопорным винтом.
-
7.5.6.2.6 Включить прибор и перевести в режим «Линейка/угломер».
-
7.5.6.2.7 Винтом микрометрической подачи опустить каретку с датчиком до переключения показаний прибора. Записать показания штангенрейсмаса, показания прибора обнулить.
-
7.5.6.2.8 Ослабить стопорный винт, опустить каретку с датчиком на 1/3 длины измерительного стержня и вновь ее зафиксировать. Винтом микрометрической подачи продолжить опускание каретки до первого переключения показаний прибора.
-
7.5.6.2.9 Прочитать показания прибора и штангенрейсмаса и записать их в протокол.
-
7.5.6.2.10 Операции п. 7.5.6.2.8 и 7.5.6.2.9 повторить в точках поверки 2/3 и 4/5 длины измерительного стержня.
-
7.5.6.2.11 Вычислить действительное перемещение датчика между переключениями, мм, по формуле
-
Д=^-50, (6)
где S, - показания штангенрейсмаса в i-й точке поверки, мм;
So - показания штангенрейсмаса в начале перемещения, мм.
-
7.5.6.2.12 Для каждой точки поверки вычислить погрешность шага резьбы измерительного стержня, мм, по формуле
\ = (LU3M. ~ I'd) ’ (?)
где LU3M - показания прибора в соответствующей точке, мм;
Ld - действительное перемещение датчика между переключениями, мм.
За основную абсолютную погрешность шага резьбы принять максимальное значение по мо-ДУЛЮДтах-
-
7.5.6.3 Определить вариацию датчика линейных перемещений.
-
7.5.6.3.1 Надеть на датчик и при помощи винта зажимного зафиксировать зажимное устройство (приложение А).
-
7.5.6.3.2 При помощи гайки зажимного устройства создать усилие перемещения датчика по стержню такое, чтобы датчик не перемещался под силой собственной тяжести.
-
7.5.6.3.3 Прикрепить датчик, при помощи площадки для крепления датчика, к измерительной ножке штангенрейсмаса.
-
7.5.6.3.4 Каретку штангенрейсмаса перевести в верхнее положение и зафиксировать при помощи стопорного винта.
-
7.5.6.3.5 Винтом микрометрической подачи каретки переместить датчик вниз до момента переключения показаний прибора «по ходу». Показания прибора обнулить, показания штангенрейсмаса записать.
-
7.5.6.3.6 Винтом микрометрической подачи каретки переместить датчик вниз, до момента переключения показаний.
-
7.5.6.3.7 Винтом микрометрической подачи каретки переместить датчик вверх, до момента переключения показаний. Показания штангенрейсмаса записать.
-
7.5.6.3.8 Вычислить вариацию показаний, мм, по формуле
-
(8)
где Li - показания штангенрейсмаса в момент переключения показаний прибора при перемещении каретки вниз, мм;
L2 - показания штангенрейсмаса в момент переключения показаний прибора при перемещении каретки вверх, мм.
-
7.5.6.4 Вычислить погрешность измерений линейных перемещений, мм, по формуле Д = Дт„+Д,р+0,5 (9)
где Дтах - абсолютная погрешность шага резьбы;
- вариация показаний;
0,5 - шаг дискретизации.
Результат вычислений занести в протокол поверки.
Основная абсолютная погрешность измерений линейных перемещений должна быть не более ±1 мм.
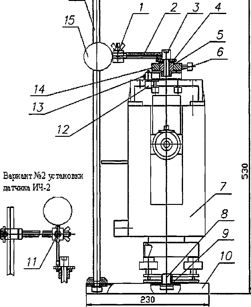
7.5.7 Проверка основной абсолютной погрешности измерений угловых перемещений Эскиз и чертежи установки проверки угловых перемещений приведены в приложении Б.
-
7.5.7.1 Закрепить ось (3) в держателе зеркала с помощью шайбы (4), втулки (5) и гайки (6).
-
7.5.7.2 Установить держатель зеркала 03ОМ312 (14) на раме теодолита (7) крепежными деталями (12, 13).
-
7.5.7.3 Закрепить стойку (16) и теодолит (предел погрешности не более 6’) на основании (10).
-
7.5.7.4 Привести плоскость лимба в горизонтальное положение, используя подъемные винты. Закрепительными винтами зафиксировать лимб с основанием теодолита.
-
7.5.7.5 Индикатор часового типа ИЧ-2 закрепить зажимами (1, 2) на стойке по Варианту №2 установки датчика ИЧ-2 (рисунок Б.1) таким образом, чтобы конец измерительного стержня упирался в шайбу на расстоянии 3-4 мм от внешнего края.
-
7.5.7.6 Индикатор часового типа ИЧ-2 закрепить зажимами на стойке таким образом, чтобы конец измерительного стержня упирался в ось на 7-9 мм ниже его торца.
-
7.5.7.7 Выставить положение оси держателя зеркала соосно оси вращения теодолита, поворачивая теодолит в пределах 360° и отслеживая показания индикатора ИЧ-2.
Показания ИЧ-10 не должны превышать 0,03 мм при повороте теодолита в диапазоне от 0 от 360°.
-
7.5.7.8 Зафиксировать держатель зеркала крепежными деталями.
-
7.5.7.9 Снять индикатор ИЧ-2. Установить датчик ДП21 на ось и зафиксировать его положение винтом. Закрепить и зафиксировать на датчике прижим, магнит прижима установить на стойке. Подключить датчик ДП21 к прибору ПКВ/М7.
-
7.5.7.10 Включить прибор и перевести его в режим «Линейка/угломер».
-
7.5.7.11 Установить теодолит на нулевую отметку лимба. Показания прибора обнулить.
-
7.5.7.12 Повернуть верхнюю часть теодолита по часовой стрелке на угол 15°. Показания прибора и теодолита внести в протокол поверки.
-
7.5.7.13 Повторить измерения для углов 30°, 60°, 90°, 120°, 180°, 240°, 300°, 360°. Результаты измерений внести в протокол поверки.
-
7.5.7.14 Для каждой точки поверки перевести показания теодолита из углов и минут в десятые и сотые доли градуса.
-
7.5.7.15 Для каждой точки проверки вычислите погрешность, градус, по формуле
Д = (Д^-А)+о,О9 (10)
где Рприбора~ показания прибора, градус;
/3 - показание теодолита, градус;
0,09 - шаг дискретизации.
Результаты вычислений записать в протокол поверки.
Основная абсолютная погрешность измерений угловых перемещений должна быть не более ± [0,2+0,001 • |рх|], градус, где рх- измеренное значение плоского угла, градус.
8 Оформление результатов поверкиРезультат поверки считается положительным, если выполнены следующие условия:
-
- у прибора нет механических дефектов;
-
- прибор отвечает требованиям безопасности;
-
- по результатам опробования прибора неисправностей не обнаружено;
-
- во всех точках поверки погрешности измерений величин не превышают установленных пределов.
Положительные результаты поверки оформляют в соответствии с требованиями документа «Порядок проведения поверки средств измерений, требования к знаку поверки и содержанию свидетельства о поверке» (приказ Минпромторга России от 02. 07. 2015 г. №1815) выдачей свидетельством о поверке (приложение 1) и записью в формуляре.
При отрицательных результатах поверки свидетельство о поверке аннулируется и выписывается извещение о непригодности к применению, в формуляре прибора делается соответствующая запись.
ПРИЛОЖЕНИЕ А
(Рекомендуемое)
Эскиз установки проверки линейных перемещений
Крышка дагчи
ДП12
Датчик ДП-12
“I т
Зажимное у строй ст воч
Измерительный стержень
Площадка для крепления датчика
Кабель датчика
Плита чугунная 400x400

=0
Штангенрейсмас ШР-630,
ГОСТ 164-90
А-А

Рисунок А. 1 - Эскиз установки проверки линейных перемещений
♦
VD2
VD-
Источник питания
Частотомер
Г енератор

V V
Дистанционный пуск |
± .2—t—L^ А В |
+ с |
+1 1 - D | |
ПКВ/М7 |
Винт разжимной


Рисунок А.2 - Зажимное устройство для определения вариации показаний при измерении линейных перемещений
ПРИЛОЖЕНИЕ Б (Рекомендуемое) Эскиз и чертежи установки проверки угловых перемещений16

-
1,2 - зажимы; 3 - ось; 4 - шайба; 5 - втулка; 6 - гайка; 7 - рама теодолита; 8, 9 - крепежные детали; 10 - основание; 11, 12, 13 - крепежные детали; 14-держатель зеркала; 15-ИЧ-10; 16-стойка.
Рисунок Б. 1 - Эскиз установки датчика ДП21 на теодолит
ПРИЛОЖЕНИЕ В
(Рекомендуемое)
Форма протокола поверки№_________от «___»__г.
Средство измерений (СИ) _____________________
заводской номер (номера) _____________________________________
с датчиком линейного перемещения ДП12 №________в комплекте с измерительным стержнем
длиной_____мм и датчиком углового перемещения ДП21 №________.
принадлежащее ________________________________________
поверено в соответствии с_________________________________________________________
с применением эталонов:________________________________________________________
при следующих значениях влияющих факторов:
-
- температура окружающего воздуха _____°C;
-
- относительная влажность ________%.
Результаты операций поверки:
-
1. Внешний осмотр_________________________________________________________
-
2. Проверка электрической прочности изоляции
Объединяемые цепи
Вторая точка
Испытательное напряжение
Результат испытания
Сеть + Дистанционный пуск + Местный пуск + Вход коммутатора
Корпус и экв.цепи
1500 В
Сеть + Дистанционный пуск
Вход коммутатора + Местный пуск
Сеть
Диет, пуск
Дистанционного пуска «ВКЛ»
Дистанционный пуск «ОТКЛ»
Местный пуск
Вход коммутатора
2500 В
-
3. Проверка электрического сопротивления изоляции, МОм________________
-
4. Опробование:
Режим «Ожидания пуска»__________________
Идентификация программного обеспечения________________________
Опробование каналов полюсов_______________________
Опробование датчика линейных перемещений_______________________
Опробование датчика угловых перемещений_____________________
Опробование коммутатора _______________________________
Опробование дистанционного пуска____________________________
-
5. Определение метрологических характеристик:
Определение основной абсолютной погрешности измерений силы постоянного электрического тока каналами ВКЛ и ОТКЛ силового коммутатора
Точки повер-ки, А |
Канал «ВКЛ» |
Канал «ОТКЛ» | ||||
1цЗМ) |
1д,А |
А, А |
Т А 1изм> ™ |
1д,А |
А, А | |
3 | ||||||
9 | ||||||
14 | ||||||
-14 | ||||||
-9 | ||||||
-3 |
Определение основной абсолютной погрешности измерений электрического напряжения посто-
янного тока каналом НАПРЯЖЕНИЕ КО |
ММУТАТОРА | ||||||
Точки поверки, В |
-350 |
-200 |
-100 |
0,0 |
+ 100 |
+200 |
+350 |
U«3MJ В | |||||||
А, В |
Определение основной абсолютной погрешности измерений электрического напряжения посто-янного тока в диапазоне ±1 В каналом ВХОД АНАЛОГОВЫЕ
Точки поверки, В |
-1,0 |
-0,7 |
-0,3 |
0 |
+0,3 |
+0,7 |
+1,0 |
Uh3M> В | |||||||
А, В |
Определение основной абсолютной погрешности измерений электрического напряжения посто-янного тока в диапазоне от 0 до 12 В каналом ВХОД АНАЛОГОВЫЙ.
Точки поверки, В |
0 |
3 |
9 |
12 |
U«3M J В | ||||
А, В |
Определение основной абсолютной погрешности измерений электрического напряжения посто-янного тока в диапазоне ±6 В каналом ВХОД АНАЛОГОВЫЙ.
Точки поверки, В |
-6 |
-3 |
-1 |
0 |
+1 |
+3 |
+6 |
Uh3M> В | |||||||
А, В |
Определение основной абсолютной погрешности измерений электрического сопротивления по-стоянному току в диапазоне от 0 до 2500 Ом
Точки поверки, Ом |
0 |
600 |
1200 |
1800 |
2500 |
R-H3MJ Ом | |||||
А, Ом |
Определение основной абсолютной погрешности измерений электрического сопротивления по-
в диапазоне от 0 до 160 Ом
Точки поверки, Ом |
0 |
40 |
80 |
120 |
160 |
R-k3mj Ом | |||||
А, Ом |
:ие основной абсолютной
Точки поверки, мс |
100 |
5000 | ||
t® МС | ||||
tn3M> МС | ||||
А, мс | ||||
Определение ochobhoj |
г абсолютной погрешности шага |
резьбы измерительного | ||
Точки поверки, мм |
Еизм, ММ |
Ьд, мм |
Д|, мм | |
стержня
Вариация_______________
Абсолютная погрешность измерений линейных перемещений, мм_________________
Определение основной абсолютной погрешности измерений угловых перемещений
Точка поверки, град |
Измеренное значение, град |
Действительное значение, град |
Д, град |
15 | |||
30 | |||
60 | |||
90 | |||
120 | |||
180 | |||
240 | |||
300 | |||
360 |
Максимальная абсолютная погрешность измерений угловых перемещений, град:________
Заключение___________________________________________________________________.
Поверитель ______________________ ______________________
подпись инициалы, фамилия
ПРИЛОЖЕНИЕ Г
(Обязательное)
Подключение кабеля измерения электрического напряженияРозетка прибора ПКВ/М7
2РМ 18К7Г1В1В

Наконечник вилочный НВИ 1,5-5
Рисунок Г.1 - Подключение кабеля измерения электрического напряжения
21