Методика поверки «ВАТТМЕТР ПОГЛОЩАЕМОЙ МОЩНОСТИ МЗ-116» (РЭ ДСАН.411151.002)
УТВЕРЖДАЮ .
УТВЕРЖДАЮ
Директор
ЦСМ»
Балашов
г.
верка прибора»)
Технический директор
Штернов
Икв. лг2 подл. I Подпись и дата | Взам. инв. № | Инв, № дубл. | Подпись и лата
ВАТТМЕТР ПОГЛОЩАЕМОЙ МОЩНОСТИ
МЗ-116
Руководство по эксплуатации Лист утверждения ДСАН.411151.002РЭ-ЛУ
2016
6 Поверка ваттметра
-
6.1 Общие сведения
-
6.1.1 Настоящий раздел устанавливает методы и средства поверки ваттметра.
-
6.1.2 Периодичность поверки - один раз в год.
-
6.2 Операции и средства поверки
-
6.2.1 При проведении поверки должны быть выполнены операции, указанные в таблице 6.1, применены средства поверки и вспомогательное оборудование с характеристиками, указанными в таблицах 6.2 и 6.3.

Таблица 6.1 - Операции поверки
Наименование операции
Номер пункта
Обязательность проведения операции при:
выпуске из производства и после ремонта
эксплуатации и хранении
Внешний осмотр
6.8.2
Да
Да
Опробование
6.8.3
Да
Да
Проверка геометрических размеров коак-
6.8.3.2
Да
Да
сиального соединителя
Подтверждение соответствия ПО
6.8.3.3
Да
Да
Определение метрологических характери-
стик:
- коэффициента стоячей волны по напряже-
6.8.4.1
Да
Да
нию (КСВН)
- погрешности измерения мощности
6.8.4.2
Да
Да


Лист
ДСАН.411151.002РЭ
Изм
Лист
№ документа
Подпись
Дата
18

Таблица 6.2 - Средства поверки
Наименование СИ
Тип СИ
Используемые основные технические характеристики СИ
Пункт методики
Примечание
Генератор сигналов
Agilent
E8257D
Диапазон частот от 0,02 до 17,85 ГГц; выходная мощность 100 мВт погрешность установки уровня мощности ±0,8 дБ
6.8.4.2
Анализатор цепей скалярный
Р2М-18А
Диапазон частот от 0,02 до 17,85 ГГц; погрешность измерения в пределах ±(2,4-К + 1), % (К - значение измеряемого КСВН)
6.8.4.1
Установка для поверки ваттметров
СВЧ
УПВ-1
Диапазон частот от 0,02 до 17,85 ГГц; пределы измерения мощности от 0,001 до 100 мВт; погрешность измерения в пределах ±1,8 %
6.8.4.2
Комплект для измерения соединителей коаксиальных
КИСК-7
По ГОСТ 13317
6.8.3.2
П р и м е ч а н и я
-
1 Допускается проведение поверки с применением средств поверки, не указанных в таблице, но обеспечивающих определение и контроль метрологических характеристик поверяемых счётчиков с требуемой точностью.
-
2 Средства поверки должны быть поверены и иметь действующий знак поверки

-
-
6.2.2 Поверку прекращают при получении отрицательного результата любой операции.
-
6.3 Организация рабочего места
-
6.3.1 Размещают ваттметр на рабочем месте, обеспечив удобство работы и условия естественной вентиляции.
-
6.3.2 На рабочем месте должен быть комплект документации на СИ, включающий настоящее руководство по эксплуатации.
-
6.4 Требования к квалификации поверителей.
Поверитель, непосредственно осуществляющий поверку, должен быть аттестован на право проведения поверки средств измерений и иметь допуск к работе с напряжением до 1000 В.
Поверитель должен иметь опыт работы на персональной ЭВМ типа IBM PC.
|
Изм |
Лист |
№ документа |
Подпись |
Дата |
Лист
-
6.5 Требования безопасности
-
6.5.1 Перед началом работы необходимо внимательно изучить руководство по эксплуатации, а также ознакомиться с расположением и назначением органов управления и контроля на виртуальной панели программы “Power Meter 1.0” на экране монитора персонального компьютера.
-
6.5.2 Настоящее руководство по эксплуатации содержит информацию и предупреждения, которыми потребитель должен руководствоваться для обеспечения надежной работы ваттметра и сохранения его в исправном состоянии.
-
6.5.3 Необходимо заземлять все приборы, применяемые при поверке. Заземление производить раньше других присоединений, отсоединение заземления - после всех отсоединений.
-
6.6 Условия поверки
-
6.6.1 При проведении поверки должны соблюдаться следующие условия:
-
- температура окружающего воздуха, °С............................................20±5;
-
- относительная влажность окружающего воздуха, %....................от 30 до 80;


-
- атмосферное давление, кПа (мм рт. ст.).............. от 84 до 106 (от 630 до 795);
-
- напряжение сети питания частотой (50 ± 1) Гц
и содержанием гармоник до 5 %, В.........................................220±4,4.
-
6.7 Подготовка к поверке
-
6.7.1 До проведения поверки необходимо ознакомиться с назначением органов управления, подключения и индикации ваттметра, а также с правилами проведения измерений, приведенными в разделе 5.
-
6.7.2 Определение метрологических характеристик необходимо проводить после времени установления рабочего режима поверяемого ваттметра и средств поверки.
-
6.8 Проведение поверки ваттметра
-
6.8.1 Поверку проводят в соответствии с перечнем операций, указанным в таблице
6.1.
-
6.8.2 Внешний осмотр
При внешнем осмотре ваттметра должно быть установлено:
-
- наличие и сохранность знака поверки;
-
- наличие комплекта ваттметра согласно таблице 3.1;
-
- отсутствие внешних механических повреждений высокочастотных соединителей и соединительных кабелей.
Изм

Лист
документа
Подпись
Дата
Лист
Результаты осмотра считают удовлетворительными, если установлено наличие и сохранность знака поверки, комплект ваттметра соответствует таблице 3.1, отсутствуют механические повреждения высокочастотных соединителей и соединительных кабелей.
-
6.8.3 Опробование
-
6.8.3.1 При опробовании производят подготовку ваттметра к работе в соответствии с руководством по эксплуатации. Проверяют возможность подключения к компьютеру, включение ваттметра.
После включения компьютер производит процедуру самодиагностики и определения серийного номера преобразователя ваттметра.
Проверяют работоспособность при выполнении измерительных функций, указанных в руководстве по эксплуатации (возможность установки предела измерений, переключение режимов измерений и др.).
Результаты опробования считают удовлетворительными, если при включении ваттметра устанавливается исходный режим.
При невыполнении любой операции опробования поверку прекращают, прибор направляют в ремонт.
сЗ
Й
-
4
-
5
л о
S к
ч о С
-
6.8.3.2 Определение геометрических размеров коаксиального соединителя 7/3,04 мм производится путем измерения с помощью комплекта для измерения соединителей коаксиальных КИСК-7 в соответствии с инструкцией по его эксплуатации.
Ваттметр признается годным, если измеренные значения геометрических размеров коаксиального соединителя находятся в пределах, указанных в ГОСТ 13317.
-
6.8.3.3 Подтверждение соответствия ПО производится нажатием кнопки «Помощь» на виртуальной панели ваттметра, во всплывающем окне появляется значение контрольной суммы 1DFF.
CS
Й
Ч[
S л о
S е
Ч[ о с
Изм
Лист
№ документа
Подпись
Дата
Лист
Файл Сервис Помощь
Превышения
L задействовать
статистика
ezpl::i
-0,5-
800п
/
400 п
бООп
I
Сохранить измерения
Запустить измерения
Завершение работы
данная программа преднозначена для работы с устройством типа Измеритель мощности "ДСП СОФТ-Ю" идентификационные данные устройства (серийный номер;версия прошивки; КС)
S/N: 00000023; Ver. 1.05, 25/07/2009;! DFF
внеш, атгенюат. fdBl
0 Чо
45 Power Meter 1.0
115 120 125 130 135 140 145 150 155 160 165 170 175 180 185 191
Отсчеты
частота (ГТц)
W J5 ¥ V'20
' J
27
dBm -20 -и „
0,001
УТооо
I отключить температ. калиС
’ Параметры детектора
усреднение
Нет к
-1
94 100 105 110
отображать
Power, W [▼]
z
калибровю идет
Power, W 200n
0
0.00
Г задействовать
RMS - >= \ J0,000

6.8.4 Определение метрологических характеристик
-
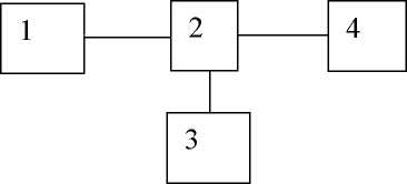
6.8.4.1 Определение коэффициента стоячей волны (КСВН) входа ваттметра Определение КСВН входа ваттметра (КСВНвх) в диапазоне частот проводят в следующей последовательности:
- соединяют приборы по структурной схеме в соответствии с рисунком 6.1;

-
1 - блок генераторно-измерительный анализатора цепей скалярного Р2М-18А;
-
2 - рефлектометр анализатора;
-
4 - индикатор анализатора;
-
5 - поверяемый ваттметр.
Рисунок 6.1 - Схема электрическая структурная подключения приборов при определении КСВНвх ваттметра
|
Лист | ||||||
|
ДСАН.411151.002РЭ | ||||||
|
Изм |
Лист |
№ документа |
Подпись |
Дата |
22 |
- перед определением КСВНвх ваттметра калибруют прибор Р2М-18А в соответствии с техническим описанием на него;
- измеряют КСВНвх в диапазоне от 0,02 до 17,85 ГГц, находят максимальное значение.
Результаты поверки считают удовлетворительными, если КСВНвх ваттметра не более 1,4.
Неисправные ваттметры направляют в ремонт.
-
6.8.4.2 Определение погрешности измерения мощности синусоидальных сигналов
-
6.8.4.2.1 Определение погрешности измерения мощности проводят путем измерений и вычисления частных составляющих пределов допускаемой основной погрешности измерения мощности и их суммированием в соответствии с ГОСТ 8.569.
Для этого:
- вычисляют случайную составляющую основной погрешности измерения мощности
ДСЛ;
- вычисляют погрешность измерения за счет нелинейности коэффициента преобразо-
вания преобразователя в динамическом диапазоне входных уровней 8ц;

- вычисляют составляющую погрешности измерения за счет неравномерности коэффициента преобразования преобразователя в диапазоне частот Sij;
-
- вычисляют погрешность измерения, возникающую за счет рассогласования входа преобразователя Др;

-
- вычисляют пределы допускаемой основной погрешности измерения мощности 8jj.
-
6.8.4.2.2 Случайную погрешность поверки Дсл определяют непосредственным сличением с рабочим эталоном проходящей мощности. Проверку проводят при опорном уровне мощности = 1 мВт на опорной частоте /1 = 1 ГГц. При этом выполняют следующие опера-
ции:
- соединяют приборы по структурной схеме в соответствии с рисунком 8;

-
1 - генератор сигналов Agilent E8257D;
-
2 - установка для поверки ваттметров СВЧ УПВ-1;
-
3 - поверяемый ваттметр;
-
4 - персональный компьютер поверяемого ваттметра.
Рисунок 6.2 - Схема электрическая структурная подключения приборов при определении пределов допускаемой основной погрешности измерения мощности
|
Изм |
Лист |
№ документа |
Подпись |
Дата |
Лист
- запускают на компьютере программу “Power Meter 1.0”;
- нажимают на виртуальной панели ваттметра на компьютере кнопку “Запустить измерения” и в окне “отображать” выбирают “Power, W”, на кнопке “Усреднение” выбирают “Нет”, на кнопке “внеш. аттенюат.” выбирают “0”, на кнопке “Калибровка” выбирают “один тон”;
- присоединяют ваттметр к выходу установки для поверки ваттметров СВЧ УПВ-1;
-
- устанавливают на генераторе частоту Д — 1 ГГц и уровень мощности Р1 — 1 мВт;
-
- устанавливают на генераторе режим непрерывной генерации;
-
- на виртуальной панели ваттметра ручкой “Частота” или в окне под ручкой устанавливают частоту 1 ГГц;
-
- одновременно отсчитывают показания поверяемого ваттметра Рп и установки СВЧ УПВ-1 Р0;
-
- выключают мощность СВЧ и определяют отношение результатов измерений Рп/Ро;
-
- повторяют определение отношения Рп/Ро несколько раз (не менее четырех) и рассчитывают среднее арифметическое значение по формуле

(р /р ) — ^а=1(рп/ро)а . ,
Мп/* 0)ср —-----------, (6Л)где п - число наблюдений, n > 4.
- случайную погрешность проверки Дсл рассчитывают по формуле

(Рп/Ро) макс- -(Рп/Ро) мин (^п/^’о)ср
(6.2)
где (Рп/Ро)макс и (Рп/Ро)мин - максимальное и минимальное значения отношения
Рп/Ро из п наблюдений, необходимых для обеспечения требуемого значения Дсл;
- коэффициент, зависящий от числа наблюдений п и определяемый по таблице 6.3.
Таблица 6.3
|
Обозначение коэффициента |
Значение для числа наблюдений n | |||||||
|
3 |
4 |
5 |
6 |
8 |
10 |
15 |
25 | |
|
Рп |
1 |
0,73 |
0,58 |
0,48 |
0,37 |
0,31 |
0,22 |
0,18 |
Погрешность Дсл должна находиться в пределах ±1,2 %. Если Дсл превышает 1,2 %, увеличивают число наблюдений n.
|
Изм |
Лист |
№ документа |
Подпись |
Дата |
Лист
6.8.4.2.3 Определяют составляющую основной погрешности ваттметра 8ц, %, завися-
щую от уровня мощности, для каждого i - го из b (b = 7) уровней мощности Р[, равных 1; 0,95;
0,1; 0,095; 0,01; 0,0095; 0,001; 0,0005 мВт на опорной частоте 1 ГГц.
При этом выполняют следующие операции:
-
- соединяют приборы по структурной схеме в соответствии с рисунком 6.2:
-
- присоединяют ваттметр к выходу установки СВЧ УПВ-1;
-
- устанавливают значение частоты генератора Agilent E8257D равным 1 ГГц;
-
- устанавливают на генераторе режим непрерывной генерации;
-
- на виртуальной панели ваттметра ручкой “Частота” или в окне под ручкой устанавливают частоту 1 ГГц;
-
- устанавливают требуемый уровень мощности Р[ ;
- одновременно отсчитывают показания поверяемого ваттметра Pni и установки СВЧ
УПВ-1 Pot;
сЗ
Й
-
4
-
5
л о
S к
ч о С
-
- выключают мощность СВЧ, определяют отношения результатов измерений (Pn/Po)t;
-
- повторяют определение отношения (Pn/P0)i несколько раз (n) и рассчитывают среднее арифметическое значение (Pn/P0)i по формуле
(Рп/Р0)ср1 = £‘=1(?/Р0)‘ ;
(6.3)
- рассчитывают составляющую основной погрешности ваттметра, зависящую от уровня мощности 8ц по формуле
8ц = [(Рп/Ро)ср< - 1] • 100 , %.(6.4)
6.8.4.2.4 Определяют составляющую основной погрешности за счет рассогласования Др , %, по формуле
Др= 2 • |Г,| • |ГП| • 100 ,
где |Гэ| - модуль эффективного коэффициента отражения выхода рабочего эталона (ваттметра проходящей мощности), отградуированного в значениях мощности, падающей на согласован-
(6.5)
CS
Й
Ч[
S л о
S е
Ч[ о с
ную нагрузку;
|Гп| - модуль коэффициента отражения входа поверяемого ваттметра, определяемый по формуле
где К - КСВН входа поверяемого ваттметра.
|
Изм |
Лист |
№ документа |
Подпись |
Дата |
Лист



6.8.4.2.5 Определяют составляющую основной погрешности ваттметра 6j1, %, зависящую от частоты, на опорном уровне мощности, равном 1 мВт, и на т частотах fj, равных 0,02; 0,5; 10; 12; 17,85 ГГц. Соединение приборов соответствует рисунку 6.2.
При этом выполняют следующие операции:
-
- присоединяют ваттметр к выходу установки СВЧ УПВ-1;
-
- устанавливают уровень мощности генератора Agilent E8257D равным 1 мВт;
-
- устанавливают требуемую частоту /у на генераторе Agilent E8257D;
-
- устанавливают на генераторе режим непрерывной генерации;
-
- на виртуальной панели ваттметра ручкой “Частота” или в окне под ручкой устанавливают частоту измеряемого сигнала /у ;
-
- одновременно отсчитывают показания поверяемого ваттметра Рпу и установки СВЧ упв-1 Роу;
-
- выключают мощность СВЧ, определяют отношения результатов измерений (Pn/P0)j;
-
- повторяют определение отношения (Pn/P0)j несколько раз (п) и рассчитывают среднее арифметическое значение отношения результатов измерений поверяемым ваттметром и установкой СВЧ УПВ-1 для т частот fj по формуле
(Рп/Ро)
ср]
Ya=i(Pn/Po)aj
(6.6)
-
- рассчитывают составляющую основной погрешности измерителя, зависящую от уровня мощности 8ij по формуле
-
- находят максимальное значение 8ij .
6.8.4.2.6 Для каждого из (Ь + т) результатов определяют погрешность Д, %, по формуле
д= ± (7д2л + Д2 + y • Др), (6.8)
где Дсл - случайная погрешность;
Д1 - предел допускаемой погрешности рабочего эталона;

Лист
Изм
Лист
документа
Подпись
Дата
26
у - коэффициент, зависящий от соотношения
3^Др
(6.9)
^Сл+Д2
и определяемый по таблице 6.4.
Таблица 6.4
|
Значение |
3'Др | |||||||
|
параметра |
При значении соотношения |
V АСл + Д1 | ||||||
|
0 |
1 |
2 |
4 |
6 |
8 |
10 |
ТО | |
|
У |
0 |
0,53 |
0,70 |
0,85 |
0,93 |
0,97 |
0,98 |
1,0 |
Расчетное значение погрешности поверки должно находиться в пределах ±4,8 %.
6.8.4.2.7 Значения основной погрешности 5^-, %, для каждой j - й из т частот и на каждом i - м из b уровней мощности рассчитывают по формуле
3ij = Зц + Зи - Зц, (6.10)

где 5ц - значение погрешности на опорном уровне при опорной частоте сигнала. Всего определяют b • т значений основной погрешности 8^.
Результаты поверки считаются удовлетворительными, если ни одно из b • т значений l8jj | не превышает пределов допускаемой основной погрешности.
Неисправный ваттметр направляют в ремонт.
6.9 Оформление результатов поверки

-
6.9.1 Результаты поверки оформляются в порядке, установленным метрологической службой, которая осуществляет поверку, в соответствии с Приказом Минпромторга России от 02.07.2015 г. № 1815.
-
6.9.2 Если прибор по результатам поверки признан пригодным к применению, то на него наносится знак поверки и выдается свидетельство о поверке или делается запись в формуляре, заверяемая подписью поверителя и знаком поверки.
-
6.9.3 В случае отрицательных результатов поверки прибор признают непригодным к применению и направляют в ремонт. Свидетельство о поверке аннулируется, выписывается извещение о непригодности к применению и вносится запись о непригодности в формуляр.
-
6.9.4 Критерием предельного состояния прибора является невозможность или нецелесообразность его ремонта.
Приборы, не подлежащие ремонту, изымают из обращения и эксплуатации.

|
Лист | ||||||
|
ДСАН.411151.002РЭ | ||||||
|
Изм |
Лист |
№ документа |
Подпись |
Дата |
27 |
