Методика поверки «ГСИ. Преобразователи интерфейса ПИ-485-СВ-32А» (МП-206-0027-2017)
Федеральное государственное унитарное предприятие
«Всероссийский научно-исследовательский институт имени Д.И. Менделеева»
ФГУП «ВНИИМ им. Д.И. Менделеева»
УТВЕРЖДАЮ

. Гоголинский
ФГУП
Менделеева»
2017 г.
Государственная система обеспечения единства измерений
Преобразователи интерфейса ПИ-485-СВ-32А
Методика поверки
МП-206-0027-2017

Ведущий инженер
П.Н. Мичков
Руководитель отдела
А.Н. Пронин
Санкт-Петербург 2017 г.
СодержаниеНастоящая методика распространяется на преобразователи интерфейса ПИ-485-СВ-32А (далее по тексту - преобразователи), изготавливаемые ООО «Валком.
Методика устанавливает методы и средства для проведения их первичной и периодической поверок.
Интервал между поверками - 5 лет.
2. Операции поверки-
2.1 При проведении поверки должны выполняться операции, указанные в таблице 1.
Таблица 1 - Операции поверки.
Наименование операции |
Номер пункта методики поверки |
Проведение операции при | |
первичной поверке |
периодической поверке | ||
Внешний осмотр |
7.1 |
да |
да |
Проверка электрического сопротивления изоляции |
7.2 |
да |
- |
Проверка программного обеспечения (ПО) |
7.3 |
да |
да |
Опробование |
7.4 |
да |
да |
Определение метрологических характеристик |
7.5 | ||
Определение основной, приведенной к диапазону измерений (ДИ), погрешности измерений силы постоянного тока в рабочем диапазоне измерений Количество каналов измерений (ИК) - 32 |
7.5.1 |
да |
да |
Определение основной, приведенной к диапазону воспроизведения (ДВ), погрешности воспроизведения силы постоянного тока в рабочем диапазоне воспроизведения Количество каналов воспроизведения - 2 |
7.5.2 |
да |
да |
Таблица 2 - Средства поверки
Номер пункта методики поверки |
Наименование и тип (условное обозначение) основных и вспомогательных средств поверки. Обозначение нормативного документа, регламентирующего технические требования, и (или) метрологические и основные технические характеристики средств поверки |
Основные средства поверки | |
7.2 |
Мегаомметр Е6-24/1, per. № 47135-11, испытательное напряжение 100 В, диапазон измерений сопротивления от 0,01 МОм до 9,99 ГОм, пределы относительной погрешности измерений сопротивления 8 = ±(3 % + 3 емр). |
7.3, 7.4, 7.5 |
Калибратор многофункциональный MC5-R, per. № 22237-08, диа- |
Номер пункта методики поверки |
Наименование и тип (условное обозначение) основных и вспомогательных средств поверки. Обозначение нормативного документа, регламентирующего технические требования, и (или) метрологические и основные технические характеристики средств поверки |
пазон измерений силы постоянного тока: от минус 100 до плюс 100 мА, погрешность измерений: +0,02 % диапазон воспроизведения силы постоянного тока: от 0 до 25 мА, погрешность воспроизведения: ±0,02 %. | |
Вспомогательные средства поверки | |
7.3, 7.4, 7.5 |
Технологический персональный компьютер с установленным сервисным ПО Минимальные системные требования, предъявляемые к ПК: операционная система Microsoft Windows 7 32 или 64 битная версия; 32-разрядный (х86) или 64-разрядный (х64) процессор с тактовой частотой 1 ГГц или выше; 1 Гбайт, (для 32-разрядной системы) или 2 Гбайт (для 64-разрядной системы) оперативной памяти; графический манипулятор типа «мышь»; графический видеомонитор; преобразователь RS-232 <-> RS-485 Моха UPort-1150 для подключения по интерфейсу RS-485, если у компьютера отсутствует интерфейс RS-485. |
7.3, 7.4, 7.5 |
Источник питания Б5-3010ПРО, per. №37470-08, диапазон воспроизведения напряжения постоянного тока от 0 до 30 В, диапазон воспроизведения силы постоянного тока от 0 до 10 А, пределы допускаемой абсолютной погрешности воспроизведения напряжения постоянного тока ±(0,005 иуст + 0,1) В. |
5.1 |
Термогигрометр Testo 608-Н2, per. № 53505-13, диапазон измерений температуры: от минус 40 до плюс 70 °C диапазон измерений относительной влажности от 2 до 98 % |
5.1 |
Барометр-анероид контрольный М67, per. № 3744-73, диапазон измерения абсолютного давления от 81,33 до 105,30 кПа (от 610 до 790 мм рт. ст.), пределы допускаемой абсолютной погрешности измерения абсолютного давления ±106,7 Па (±0,8 мм рт. ст.). |
-
2.2 При несоответствии характеристик поверяемого преобразователя установленным требованиям по любому из пунктов таблицы 1 поверка прекращается и последующие операции не производятся, за исключением оформления результатов по п. 8.4 данной методики.
-
2.3 При проведении поверки допускается применять другие средства измерений, удовлетворяющие по точности и диапазону измерений требованиям настоящей методики.
-
2.4 Используемые при поверке средства измерений должны быть поверены в соответствии с Порядком проведения поверки средств измерений, утвержденным Приказом Минпромторга России № 1815 от 02 июля 2015 г. и иметь действующие свидетельства о поверке (знак поверки).
-
2.5 Средства поверки должны быть внесены в рабочее помещение не менее чем за 12 ч до начала поверки.
-
2.6 По заявке пользователя допускается периодическая поверка ограниченного числа ИК (каналов воспроизведения).
-
3.1 К поверке допускаются лица, аттестованные на право поверки средств измерений электрических величин, изучившие руководство по эксплуатации на преобразователь, знающие принцип действия используемых средств измерений, имеющие навыки работы на персональном компьютере.
-
3.2 К поверке допускаются лица, освоившие работу со средствами измерений и имеющие достаточную квалификацию.
-
3.3 Поверитель должен пройти инструктаж по технике безопасности (первичный на рабочем месте) в установленном в организации порядке и иметь удостоверение на право работы на электроустановках с напряжением до 1000 В с группой допуска не ниже 3.
-
4.1 При проведении поверки необходимо соблюдать требования техники безопасности, предусмотренные «Правилами технической эксплуатации электроустановок потребителей» и «Правилами техники безопасности при эксплуатации электроустановок потребителей», требования безопасности, указанные в технической документации на применяемые средства поверки, а также прочие документы, устанавливающие требования к безопасности работ в месте проведения поверки.
-
5.1 При проведении поверки должны соблюдаться следующие условия: и учитываться условия эксплуатации используемых средств поверки.
-
- температура окружающего воздуха, °C....................................................20+5;
-
- относительная влажность воздуха, %...................................................от 45 до 80;
-
- атмосферное давление, кПа...........................................................................от 84 до 106,7,
-
-
5.2 Перед проведением поверки следует подготовить к работе средства поверки и поверяемый преобразователь в соответствии с руководствами по эксплуатации.
При подготовке к поверке:
-
- проверить наличие действующих свидетельств (отметок) о поверке используемых средств поверки;
-
- проверить соблюдение условий разделов 4 и 5 настоящей методики;
-
- перед поверкой подготовить средства поверки в соответствии с требованиями эксплуатационной документации.
-
- проверить правильность подключения и целостность электрических жгутов и соединительных кабелей.
Время предварительного прогрева преобразователей не менее 20 мин.
7. Проведение поверки7.1 Внешний осмотр
При внешнем осмотре проверить:
-
- соответствие комплекту поставки, включая эксплуатационные документы;
-
- отсутствие механических повреждений и дефектов, ухудшающих внешний вид и/или влияющих на работоспособность преобразователя;
-
- наличие наименования предприятия-изготовителя, маркировки заводского номера преобразователя;
-
- соответствие заводского номера преобразователя номеру, указанному в паспорте на преобразователь;
-
- наличие четких, хорошо читаемых надписей и маркировки.
При несоблюдении одного из вышеперечисленных пунктов преобразователи бракуют и к дальнейшей поверке не допускают.
7.2. Проверка сопротивления изоляции
-
7.2.1 Сопротивление изоляции измерить относительно корпуса с помощью измерителя сопротивления изоляции с испытательным напряжением 100 В, который подключается к закороченным клеммам питания «плюс» - «минус» и винту заземления (см. приложение Г руководства по эксплуатации АТЛМ.406233.005РЭ).
-
7.2.2 Преобразователи считаются выдержавшими испытания, если измеренная величина сопротивления изоляции не менее 20 МОм.
7.3 Проверка программного обеспечения (ПО)
Проверку ПО преобразователей проводить по следующей методике:
-
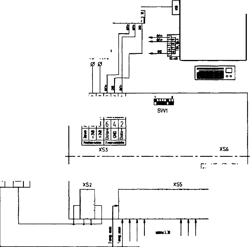
7.3.1 Собрать схему, приведенную на рис. А.1 Приложения А, руководствуясь эксплуатационной документацией на средства поверки, при этом выходное напряжение источника питания установить равным (24,0±0,2) В - клеммы XS3:7 - ‘+24 В’, XS3:9 - ‘-24 В’. Подключить преобразователь к компьютеру, используя первую линию интерфейсной связи преобразователя: 1 линия RS-485: XS3:5 - ‘Data+’, XS3:3 - ‘Gnd’, XS3:1 - ‘Data-‘.
-
7.3.2 Включить источник питания и убедиться, что статусный светодиод преобразователя, расположенный под разъемом XS3, рядом с плавкими предохранителями, светится зеленым светом.
-
7.3.3 Включить технологический компьютер и запустить на ПК программу ADIO_Utility_Metrology.exe, нажав два раза левой клавишей манипулятора типа «мышь» на изображении файла на ПК.
-
7.3.4 В появившемся окне настройки параметров соединения между ПК и поверяемым преобразователем ввести следующие параметры:
Рисунок 1 - Настройка параметров соединения в программе ‘ADIO_Utility_Metrology.exe’.
а) СОМ порт - указать тот СОМ порт ПК, к которому подключен интерфейс RS-485 для связи с преобразователем;
б) Slave ID - выбрать адрес, соответствующий фактическому базовому адресу установленному по положению первых 5 контактов переключателя SW1 преобразователя (см. Приложение Г руководства по эксплуатации АТЛМ.406233.005РЭ);
в) Baudrate - выбрать значение скорости передачи данных, соответствующее фактической установленной скорости по положению 6,7 и 8 контактов переключателя SW1 преобразователя (см. Приложение Г руководства по эксплуатации АТЛМ.406233.005РЭ).
г) нажать на кнопку «Open»
-
7.3.5 Убедиться, что соединение с преобразователем установлено - по переменному миганию зеленым и красным светом индикаторов связи TxD, RxD на преобразователе, расположенных под переключателем SW1. В противном случае, необходимо проверить настройки п. 7.3.4 и подключиться еще раз.
-
7.3.6 Сравнить номер версии ПО верхнего уровня отображаемого в заголовке окна утилиты ‘ADIO_Utility_Metrology v.1.1’, а также контрольную сумму, отображаемую в окне утилиты и приведенными на рисунке 2 с указанными в таблице 3.
^jiHaLHO_Utility_Metrotogy v.1 .1^—
COM port
Stave ID Zl
Re
Pl-41
I I Ma
■oftian,
Версия ПО верхнего уровня |aton преобразователя
i: HEX: AF20/DEC: 44832
/АЭ1-АО2
Контрольная сумма ПО верхнего уровня
i
Board checksum: HEX: FFFFB7D1
DEC: 4294948817
Контрольная сумма ПО нижнего уровня
Рисунок 2 - Идентификация ПО верхнего и нижнего уровней.
-
7.3.7 Сравнить номер версии ПО нижнего уровня, которое загружено в память преобразователя, и отображаемое после нажатия 2 раза кнопки ‘Get board type info’ в правом верхнем углу утилиты (приведена на рисунке 3), и контрольную сумму, отображаемую после нажатия кнопки ‘Get checksum’ под клавишей ‘Get board type info’ (приведена на рисунке 2) с указанными в таблице 3.
У ADIO_Dtilrty_Metrology v.1.1
COM port COM2
Не:
Версия ПО нижнего уровня
- Г7.-~Г7ГП;
преобразователя
X
1 -000 Валком
PI-485FCB-32A (А11-А115) АП6-ЛЙ0 AI31-AJ32/АЭ1-АО2
Рисунок 3 - Идентификация ПО нижнего уровня. Таблица 3 - Идентификационные данные ПО.
Идентификационные данные (признаки) |
Значение |
Программное обеспечение нижнего уровня | |
Идентификационное наименование ПО |
PI-485-CB-32A.mot |
Номер версии (идентификационный номер) ПО |
V4.7 |
Цифровой идентификатор ПО |
HEX: FFFFB7D1 DEC: 4294948817 |
Алгоритм вычисления контрольной суммы исполняемого кода |
CRC16 |
Программное обеспечение верхнего уровня | |
Идентификационное наименование ПО |
ADIO Utility Metrology |
Номер версии (идентификационный номер) ПО |
v.1.1 |
Цифровой идентификатор ПО |
HEX: AF20 DEC: 44832 |
Алгоритм вычисления контрольной суммы исполняемого кода |
CRC16 |
-
7.3.8 Повторить пункты 7.3.1-7.3.7 подключив преобразователь к компьютеру используя вторую линию интерфейсной связи: 2 линия - XS3:6 - ‘Data+’, XS3:4 - ‘Gnd’, XS3:2 -‘Data-4, вместо первой.
-
7.3.9 ПО верхнего и нижнего уровня преобразователя считаются прошедшими проверку, если их версии и контрольные суммы, полученные по двум независимым интерфейсным связям (1,2 линии интерфейса RS-485), соответствуют данным таблицы 3 и совпадают со значениями, указанными в руководстве по эксплуатации.
7 А Опробование
-
7.4.1 Опробование ИК
-
7.4.1.1 Выполнить пункты 7.3.1-7.3.5.
-
7.4.1.2 Подключить калибратор (работающий в режиме воспроизведения силы постоянного тока) к первому ИК, согласно таблице подключений Б.1 Приложения Б (‘+’ калибратора (активный выход) на клемму XS5:1, калибратора на клемму XS2:30 (общая клемма для входов ИК 1-8)).
-
7.4.1.3 Задать на калибраторе значение силы постоянного тока для ИК в диапазоне от 4 до 20 мА и проконтролировать отображаемый в поле А11(Х5:1) (утилиты ADIO_Utility_Metrology на первой вкладке Р1-485-СВ-32А(А11-А115) - рисунок 4) результат измерения поданного значения (при неисправности ИК или неправильном подключении на мониторе утилиты будет установлен флажок ‘F’ (неисправность)).
-
7.4.1.4 Оценить разности значений величин, задаваемых с калибратора и измеренных ИК.
-
7.4.1.5 Выполнить п. 7.4.1.2- 7.4.1.4 для остальных ИК (со 2 по 32).
до 15
-
7.4.2 Опробование каналов воспроизведения
-
7.4.2.1 Собрать схему, приведенную на рис. А.2 Приложения А.
-
7.4.2.2 Выполнить пункты 7.3.2-7.3.5.
-
7.4.2.3 Подключить калибратор (в режиме измерений силы постоянного тока) к первому каналу воспроизведения преобразователя согласно таблицы Б.2 Приложения Б и схемы рисунка А.2 Приложения А (‘-’ калибратора на клемму источника питания, ‘+’ калибратора на клемму XS6:3 (аналоговый выход 1), клеммы XS6:2 и XS6:4 соединить перемычкой, клемму XS6:1 соединить с ‘+’ источника питания).
-
7.4.2.4 Задать посредством клавиатуры технологического компьютера с помощью утилиты ADIO_Utility_Metrology.exe значение силы из диапазона от 4 до 20 мА для первого канала воспроизведения (в окне утилиты ADIO_Utility_Metrology на вкладке PI-485-CB-32А(А131-А132) - окно АО1(Х6:3) - ‘Set current output (4..20 mA)’ - рисунок 5), и зафиксировать результат измерения на калибраторе.
-
7.4.2.5 Оценить разности значений величин, задаваемых на экране технологического компьютера и измеренных калибратором.
-
7.4.2.6 Выполнить пп. 7.4.2.3 - 7.4.2.5 для второго канала воспроизведения.
COM port: фМ?'
задаваемое значение выходного тока для 1 канала воспроизведения
Ю: [l
Е
He:
A131
Soard type:
задаваемое значение выходного тока для 2 канала воспроизведения
X
прочитанное из памяти преобразователя значение выходного тока для 1 физического канала воспроизведения
АО1(Х6:3)....................................
; Set output curort (4-20 mA) 4|
Actual current:
Actual current:
Рисунок 5 - Окна для задания величины силы постоянного тока для каналов воспроизведения преобразователя.
-
7.4.3 Результаты опробования считать положительными, если:
-
- статусный светодиод питания светится зеленым светом;
-
- светодиоды подключения по интерфейсной связи TxD, RxD мигают зеленым и красным светом;
-
- для всех ИК, отображаемые на экране технологического компьютера, значения измеряемых величин совпадают с заданными с калибратора эталонными значениями в пределах допускаемой погрешности измерений ИК, а в поле соответствующего канала отсутствует флажок неисправности ‘F’;
-
- для всех каналов воспроизведения, измеренные калибратором значения силы постоянного тока, соответствуют задаваемым величинам на технологическом компьютере в пределах допускаемой погрешности измерений каналов воспроизведения.
7.5 Определение метрологических характеристик
-
7.5.1 Определение основной, приведенной к ДИ, погрешности измерений силы постоянного тока в рабочем диапазоне измерений.
Последовательно для каждого поверяемого ИК выполнить следующие операции.
-
7.5.1.1 Выполнить пп. 7.3.1 - 7.3.5.
-
7.5.1.2 Подключить калибратор к первому поверяемому ИК, согласно таблице подключения Б.1 Приложения Б.
-
7.5.1.3 На калибраторе задать воспроизводимую силу постоянного тока в соответствии с данными указанными в первой строке столбца 4 таблицы В.1 Приложения В.
-
7.5.1.4 В окне утилиты ADIO_Utility_Metrology (на экране технологического компьютера) зафиксировать 3 последовательных результата измерений (временной шаг измерения -2 с) значений силы постоянного тока и записать эти значения в столбцы 5,6,7 таблицы В.1 Приложения В.
-
7.5.1.5 Выполнить пп. 7.5.1.3 - 7.5.1.4 для оставшихся уровней входного сигнала поверяемого ИК с фиксацией результатов измерений в таблице В.1 Приложения В.
-
7.5.1.6 Определить абсолютную погрешность измерений для каждой j-ой точки диапазона измерений по формуле:
Aly = (1кал/ " 1изм/7 ), (1)
где у = 5- количество поверяемых точек из диапазона измерений ИК,
i = 3 - количество измерений в каждой поверяемой точке,
Кал/ - выходной ток калибратора в j-той точке диапазона измерений ИК (столбец 4 таблицы В.1),
1изм/г - i-oe значение измеренного выходного тока ИК в j-той точке диапазона измерений (столбцы 3,4,5 таблицы В.1 Приложения В),
Из полученных значений погрешностей выбрать максимальную по абсолютному значению величину Д17 макс и записать в столбец 8 таблицы В.1 Приложения В для каждой j-той точки диапазона измерений.
-
7.5.1.7 Рассчитать основную, приведенную к ДИ, погрешность измерений для каждой j-ой точки диапазона измерения по формуле:
У/ = ±Д1/макс’ 100/ 16, (2)
где 16 - диапазон измерений ИК.
Рассчитанные значения зафиксировать в столбце 9 таблицы В.1 Приложения В.
-
7.5.1.8 Выполнить пп. 7.5.1.2 - 7.5.1.7 для остальных 31 ИК.
-
7.5.1.9 Результаты поверки считать положительными, если максимальное значение основной, приведенной к ДИ, погрешности измерений силы постоянного тока в рабочем диапазоне измерения для всех ИК не превышает предела допускаемой погрешности ±0,1 %.
-
7.5.2. Определение основной приведенной к ДВ погрешности воспроизведения силы постоянного тока в рабочем диапазоне воспроизведения
Последовательно для каждого поверяемого канала воспроизведения выполнить следующие операции.
-
7.5.2.1 Выполнить пп. 7.4.2.1 - 7.4.2.2.
-
7.5.2.2 Подключить калибратор (в режиме измерения силы постоянного тока) к первому поверяемому каналу воспроизведения, согласно таблице подключения Б.2 Приложения Б.
-
7.5.2.3 Задать посредством клавиатуры технологического компьютера значение силы постоянного тока (в окне утилиты ADIOUtilityMetrology на вкладке Р1-485-СВ-32А(А131-AI32) - окно АО1(Х6:3) - ‘Set current output (4..20 mA)’ - рисунок 5) в соответствии с данными, указанными в первой строке столбца 4 таблицы В.2 Приложения В.
-
7.5.2.4 Убедиться в совпадении передаваемой команды (по интерфейсу Modbus RTU), отображаемой в окне цифровых команд под строкой Set АО1 current (для первого канала -рис. 6), с указанной в таблице 5 для соответствующего заданного значения силы постоянного тока.
-
7.5.2.5 Проверить совпадение заданного значения силы постоянного тока с установленным значением в памяти преобразователя, которое отображается в окне Actual Current (рис. 5).
-
7.5.2.6 На калибраторе зафиксировать 3 последовательных результата измерений (временной шаг измерения - 2 с) значений силы постоянного тока и записать эти значения в столбцы 5,6,7 таблицы В.2 Приложения В.
7..5.2.7 Выполнить пп. 7.5.2.2 - 7.5.2.6 для всех оставшихся уровней выходного сигнала поверяемого канала воспроизведения с фиксацией результатов измерений в таблице В.2 Приложения В.
ЙО ADIO_Ut»lity_Metrok>gy v.1.1 — X
COM port: COM2
SSave й>;

I I No ccmectjon
Appftcatran checksum: HEX: AF20 / DeC: 44S32
AI31-AI32/AO1-AO2
AO1 (X6:3)
AO2(X69)
Set oiMput currert (4-20 mA) 14
mA
Set output .cunert (4-20 mA) [20
Окно записи цифровых команд отправляе-мых/получаемых в/от преобразователь по интерфейсу связи RS-485

: Actual current:
Set AO1 dsrent:
01 -МММЧШММЗДМ-00-00-40-80-BO-ES 01-1(m-07-00-02-F1-39
01 Ю04-(»00-а2ЧИ-0<Ю0^1АО-31-20 01-10-044B4XM12-90-FA
A132(X5 32)
mA
Actual current:
20
mA
Read AO1 correct feedback: 01 -03-04-07-00-02-74-FA 01 -034M4MMXM0-80CA-53
ОваПод |
Read AO2 current feedback . 01 ЧШИ-€»<Х)О2-15-ЗЭ 01-03-04-аМХМ1-АОСА-18
Рисунок 6 - Команды передачи и чтения установленного значения воспроизводимой силы постоянного тока в преобразователь (для примера на первый канал выход 4 мА, на второй канал - 20 мА).
Таблица 5. Значения цифровых команд, передаваемых преобразователю по интерфейсу RS-485.
Канал воспроизведения |
Значение воспроизводимого значения силы постоянного тока |
Команда (Modbus RTU), подаваемая на преобразователь, по интерфейсу RS-485 (адрес контроллера = 1) |
1 |
4 |
01 10 04 07 00 02 04 00 00 40 80 ВО Е9 |
8 |
01 10 04 07 00 02 04 00 00 41 00 ВО D9 | |
12 |
01 10 04 07 00 02 04 00 00 41 40 В1 29 | |
16 |
01 10 04 07 00 02 04 00 00 41 80 В1 79 | |
20 |
01 10 04 07 00 02 04 00 00 41 АО ВО А1 | |
2 |
4 |
01 10 04 09 00 02 04 00 00 40 80 31 65 |
8 |
01 10 04 09 00 02 04 00 00 41 00 31 55 | |
12 |
01 10 04 09 00 02 04 00 00 41 40 30 А5 | |
16 |
01 10 04 09 00 02 04 00 00 41 80 30 F5 | |
20 |
01 10 04 09 00 02 04 00 00 41 АО 31 2D |
-
7.5.2.8 Определить абсолютную погрешность воспроизведения для каждой j-ой точки диапазона воспроизведения по формуле:
Alj = (LtoM.j ■ Li3M.ji ),
где
Ikomj - значение силы постоянного тока, задаваемого с экрана компьютера в окне утилиты ADIOUtilityMetrology,
j = 5 - количество поверяемых точек из диапазона воспроизведения силы постоянного тока,
i = 3 - количество измерений в каждой поверяемой точке,
LtoM.j - значение силы постоянного тока, задаваемой с экрана компьютера в j-той точке диапазона воспроизведения (столбец 4 таблицы В.2 Приложения В),
1изм.р ~ i" ое значение измеренного выходного тока на калибраторе в j-той точке диапазона воспроизведения (столбцы 5, 6, 7 таблицы В.2 Приложения В),
Из полученных значений погрешностей выбрать максимальную по абсолютному значению величину Alj макс и записать в столбец 8 таблицы В.2 Приложения В для каждой j-той точки диапазона воспроизведения.
-
7.5.2.9 Рассчитать основную, приведенную к ДВ, погрешность воспроизведения для каждой j-ой точки диапазона воспроизведения по формуле:
Yj = +А17макс-100/ 16,
где 16 - диапазон воспроизведения канала воспроизведения.
Рассчитанные значения зафиксировать в столбце 9 таблицы 6.2 Приложения В.
-
7.5.2.10 Выполнить пп.7.5.2.1-7.5.2.9 для второго канала воспроизведения.
-
7.5.2.11 Результаты поверки считать положительными, если максимальное значение основной, приведенной к ДВ, погрешности воспроизведения силы постоянного тока для всех каналов воспроизведения не превышает предела допускаемой погрешности ±0,1 %.
-
8.1 Результаты измерений, полученные в результате поверки, заносят в протокол. Рекомендуемая форма протокола приведена в приложении В настоящей методики.
-
8.2 Положительные результаты поверки оформить нанесением знака поверки на корпус или в паспорт преобразователя, или выдать свидетельство о поверке в соответствии с Порядком проведения поверки средств измерений, утвержденным Приказом Минпромторга России № 1815 от 02 июля 2015 г.
-
8.3 При поверке отдельных ИК (каналов воспроизведения) из состава преобразователя в свидетельство о поверке заносится информация о конкретных ИК (каналов воспроизведения), прошедших поверку.
-
8.4 При несоответствии результатов поверки требованиям любого из пунктов настоящей методики преобразователь к дальнейшей эксплуатации не допускается и выдается извещение о его непригодности к использованию в соответствии с Порядком проведения поверки средств измерений, утвержденным Приказом Минпромторга России № 1815 от 02 июля 2015 г. В извещении указывается причина непригодности и приводится указание о направлении в ремонт или невозможности дальнейшего использования преобразователя.
П.Н. Мичков
Ведущий инженер
ФГУП «ВНИИМ им. Д.И. Менделеева»
Приложение А.
(обязательное)
Схемы поверки ИК и каналов воспроизведения
к |
компьютер | |
► |
1 | |
• ..................... -О' |
Мрмор
+
11 щ in

12» 8
:» |
:< ж |
30 |
32 |
29 |
31 |
S |
ж S |
$ |
S 5‘ |
§ |
¥ |
¥ * |
¥ |
¥ * |
¥ |
¥ |
¥ |
¥ § |
¥ |
¥ |
¥ % |
2 |
4 |
6 |
8 |
10 |
Ъ |
14 |
16 |
18 |
20 |
22 |
24 |
28 |
30 |
32 | |
3 |
5 |
7 |
9 |
11 |
13 |
15 |
17 |
19 |
21 |
23 |
25 |
27 |
29 |
31 |
Рис. А.1 Схема подключений средств поверки к преобразователю при проверке ПО, опробовании каналов измерений и определении основной, приведенной к ДИ, погрешности измерений силы постоянного тока.

Рис. А.2 Схема подключений средств поверки к преобразователю при опробовании каналов воспроизведения и определении основной, приведенной к ДВ, погрешности воспроизведения силы постоянного тока.
Приложение Б.
(обязательное)
Таблицы подключений средств поверки к преобразователю при поверке ИК и каналов воспроизведения
Таблица Б.1. Подключение ИК для выполнения поверки.
ИК |
Подключение к калибратору (в режиме воспроизведения силы постоянного тока) |
Отображение измеренной величины в диапазоне от 4 до 20 мА в утили-те ADIO_Utility_Metrology | |
+ |
- | ||
1 |
XS5:1 |
XS2: 30 |
вкладка AI1-AI15, окно mA А11(Х5:1) |
2 |
XS5:2 |
XS2: 30 |
вкладка AI1-AI15, окно mA А12(Х5:2) |
3 |
XS5:3 |
XS2: 30 |
вкладка AI1-AI15, окно mA А13(Х5:3) |
4 |
XS5:4 |
XS2: 30 |
вкладка AI1-AI15, окно mA А14(Х5:4) |
5 |
XS5:5 |
XS2: 30 |
вкладка AI1-AI15, окно mA А15(Х5:5) |
6 |
XS5:6 |
XS2: 30 |
вкладка AI1-AI15, окно mA А16(Х5:6) |
7 |
XS5:7 |
XS2: 30 |
вкладка AI1-AI15, окно mA А17(Х5:7) |
8 |
XS5:8 |
XS2: 30 |
вкладка AI1-AI15, окно mA А18(Х5:8) |
9 |
XS5:9 |
XS2:29 |
вкладка AI1-AI15, окно mA А19(Х5:9) |
10 |
XS5:10 |
XS2:29 |
вкладка AI1-AI15, окно mA А110(Х5:10) |
11 |
XS5:11 |
XS2: 29 |
вкладка AI1-AI15, окно mA А111(Х5:11) |
12 |
XS5:12 |
XS2: 29 |
вкладка AI1-AI15, окно mA А112(Х5:12) |
13 |
XS5:13 |
XS2: 29 |
вкладка AI1-AI15, окно mA А113(Х5:13) |
14 |
XS5:14 |
XS2: 29 |
вкладка AI1-AI15, окно mA А114(Х5:14) |
15 |
XS5:15 |
XS2: 29 |
вкладка AI1-AI15, окно mA А115(Х5:15) |
16 |
XS5:16 |
XS2: 29 |
вкладка AI16-AI30, окно mA А116(Х5:16) |
17 |
XS5:17 |
XS2: 32 |
вкладка AI16-AI30, окно mA А117(Х5:17) |
18 |
XS5:18 |
XS2: 32 |
вкладка AI16-AI30, окно mA А118(Х5:18) |
19 |
XS5:19 |
XS2: 32 |
вкладка AI16-AI30, окно mA А119(Х5:19) |
20 |
XS5:20 |
XS2: 32 |
вкладка AI16-AI30, окно mA А120(Х5:20) |
21 |
XS5:21 |
XS2: 32 |
вкладка AI16-AI30, окно mA А121(Х5:21) |
22 |
XS5:22 |
XS2: 32 |
вкладка AI16-AI30, окно mA А122(Х5:22) |
23 |
XS5:23 |
XS2: 32 |
вкладка AI16-AI30, окно mA А123(Х5:23) |
24 |
XS5:24 |
XS2: 32 |
вкладка AI16-AI30, окно mA А124(Х5:24) |
25 |
XS5:25 |
XS2: 31 |
вкладка AI16-AI30, окно mA А125(Х5:25) |
26 |
XS5:26 |
XS2: 31 |
вкладка AI16-AI30, окно mA А126(Х5:26) |
27 |
XS5:27 |
XS2: 31 |
вкладка AI16-AI30, окно mA А127(Х5:27) |
28 |
XS5:28 |
XS2: 31 |
вкладка AI16-AI30, окно mA А128(Х5:28) |
29 |
XS5:29 |
XS2: 31 |
вкладка AI16-AI30, окно mA А129(Х5:29) |
30 |
XS5:30 |
XS2: 31 |
вкладка AI16-AI30, окно mA А130(Х5:30) |
31 |
XS5:31 |
XS2: 31 |
вкладка AI31-AI32/AO1-AO2, окно mA А131(Х5:31) |
32 |
XS5:32 |
XS2: 31 |
вкладка AI31-AI32/AO1-AO2, окно mA А132(Х5:32) |
Таблица Б.2. Подключение каналов воспроизведения для выполнения поверки.
Канал вос-произведе-НИЯ |
Подключение к источнику постоянного тока и напряжения |
Подключение к калибратору (в режиме измерения силы постоянного тока) |
Задание выдаваемой величины в диапазоне воспроизведения от 4 до 20 мА на экране в утили-те ADIO Utility Metrology | ||
+ |
- |
+ |
- | ||
1 |
XS6:1 |
XS6:6 |
XS6:3, перемычка между XS6:2 и XS6:4 |
XS6:5 |
вкладка AI31-AI32/AO1-AO2, окно mA АО1(Х6:3) |
2 |
XS6:7 |
XS6:12 |
XS6:9, перемычка между XS6:8 и XS6:10 |
XS6:11 |
вкладка AI31-AI32/AO1-AO2, окно mA АО2(Х6:9) |
Приложение В. Форма протокола первичной/периодической поверки (рекомендуемое)
Протокол поверки №________
Преобразователя интерфейса ПИ-485-СВ-32А - X зав. №_________
-
1 Дата поверки.............................................................................................
-
2 Условия поверки:
-
2.1 Температура окружающего воздуха, °C..........................................................
-
2.2 Относительная влажность воздуха, %............................................................
-
2.3 Атмосферное давление, мм рт. ст..................................................................
-
-
3 Используемые средства измерений:
-
4 Поверка проводится согласно документу «Преобразователи интерфейса
ПИ-485-СВ-32А. Методика поверки МП-206-0027-2016»
-
5 Результаты поверки:
-
5.1 Внешний осмотр.......................................................................................
-
5.2 Проверка электрического сопротивления изоляции...........................................
-
5.3 Проверка программного обеспечения...................................
-
5.4 Опробование...........................................................................................
-
5.5 Определение метрологических характеристик:
-
5.5.1 Определение основной приведенной к ДИ погрешности измерений силы постоянного тока в рабочем диапазоне измерений
Таблица В. 1
Код канала из-ме-Ре-ний |
Контакты подключения калибратора |
Обозначение окна с результатом измерений на компью-тере |
Значение силы тока калибратора (в режиме воспроизведения силы постоянного тока) |
Измеренное преобразователем значение силы тока |
Абсолютная погрешность измерений |
Основная, приведенная к ДИ, погрешность | ||
1кал5 мА |
Ir3M, мА |
AIjwokcj мА |
у,% | |||||
1 |
2 |
3 | ||||||
1 |
2 |
3 |
4 |
5 |
6 |
7 |
8 |
9 |
АН |
XS5:1 + XS2:30 - |
mA АИ(Х5:1) |
4 | |||||
8 | ||||||||
12 | ||||||||
16 | ||||||||
20 | ||||||||
AI2 |
XS5:2 + XS2:30 - |
mA А12(Х5:2) |
4 | |||||
8 | ||||||||
12 | ||||||||
16 | ||||||||
20 | ||||||||
.... |
.... |
.... | ||||||
AI31 |
XS5:31 + XS2:31 - |
mA А132(Х5:31) |
4 | |||||
8 | ||||||||
12 | ||||||||
16 | ||||||||
20 | ||||||||
AI32 |
XS5:32 + XS2:31 - |
mA А132(Х5:32) |
4 | |||||
8 | ||||||||
12 | ||||||||
16 | ||||||||
20 |
Максимальное значение основной приведенной к ДИ погрешности измерений силы постоянного тока в рабочем диапазоне измерений для всех ИК составляет______% и не пре
вышает предела допускаемой погрешности ±0,1 %.
-
5.5.2 Определение основной приведенной к ДВ погрешности воспроизведения силы постоянного тока в рабочем диапазоне воспроизведения
Таблица В.2
Канал вос-про-изве-дения |
Контакты подключения калибратора (в режиме измерения силы постоянного тока) |
Обозначение окна ввода значения силы тока на компьютере |
Значение силы тока задаваемого с компьютера |
Значение силы тока, измеренное калибратором (в режиме измерения силы постоянного тока) на аналоговом выходе преобразователя |
Абсолютная погрешность воспроизведения |
Основная, приведенная к ДВ, погрешность воспроизведения | ||
1комз мА |
1изм, мА |
AIjmokc> мА |
у, % | |||||
1 |
2 |
3 | ||||||
1 |
2 |
3 |
4 |
5 |
6 |
7 |
8 |
9 |
1 |
XS6:3, XS6:5 |
AO1(XS6:3) |
4 | |||||
8 | ||||||||
12 | ||||||||
16 | ||||||||
20 | ||||||||
2 |
XS6:9, XS6:11 |
AO2(XS6:9) |
4 | |||||
8 | ||||||||
12 | ||||||||
16 | ||||||||
20 |
Максимальное значение основной приведенной к ДВ погрешности воспроизведения силы постоянного тока в рабочем диапазоне воспроизведения для всех каналов воспроизведения составляет______% и не превышает предела допускаемой погрешности ±0,1 %.
6. Дата очередной поверки_____________
Поверитель:
Должность Дата Подпись ФИО
19