Руководство по эксплуатации «Вольтамперфазометр "ПАРМА ВАФ-А(М)"» (РА1.007.003 РЭ)
(
РА1.007.003 РЭ-001



ВОЛЬТАМПЕРФАЗОМЕТР «ПАРМА ВАФ®-А(М)» Руководство по эксплуатации РА1.007.003 РЭ


ООО «ПАРМА», Санкт-Петербург

Внешний вид вольтамперфазометра “ПАРМА ВАФ®-А(М)” с принадлежностями
ВНИМАНИЕ!
Не приступайте к работе с прибором, не изучив содержание данного документа.
В связи с постоянной работой по совершенствованию прибора в конструкцию могут быть внесены изменения, не влияющие на его технические характеристики и не отраженные в настоящем документе.
ВНИМАНИЕ! На встроенном Flash-диске записаны электронные версии эксплуатационных документов: методика поверки и руководство по эксплуатации.
Рекомендуется скопировать и сохранить их на Вашем ПК или сохранить на любом другом носителе.
В случае утери электронных версий эксплуатационных документов: методики поверки и руководства по эксплуатации, а также автоматизированную поверку вольтамперфазометра «ПАРМА ВАФ®-А(М)» можно скопировать на нашем сайте www.parma.spb.ru.
СОДЕРЖАНИЕНастоящее руководство по эксплуатации предназначено для изучения вольтамперфазометра “ПАРМА ВАФ®-А(М)”.
Руководство по эксплуатации содержит технические характеристики, описание принципа работы, порядок подготовки и ввода в эксплуатацию, а также другие сведения, необходимые для правильной эксплуатации вольтамперфазометра “ПАРМА ВАФ®-А(М)”.
Предложения и замечания по работе вольтамперфазометра “ПАРМА ВАФ®-А(М)”, а также по содержанию и оформлению эксплуатационной документации просьба направлять по адресу:
198216, Россия, г. Санкт-Петербург, Ленинский пр., д. 140
тел.: (812) 346-86-10, факс: (812) 376-95-03
E-mail: parma@parma.spb.ru
Сайт: www.parma.spb.ru
1 НОРМАТИВНЫЕ ССЫЛКИГОСТ Р МЭК 86-1-96 Батареи первичные. Общие положения. Часть 1.
ГОСТ Р МЭК 536-94 Классификация электротехнического и электронного оборудования по способу защиты от поражения электрическим током.
ГОСТ 12.3.019-80 ССБТ Испытания и измерения электрические. Общие требования безопасности.
ГОСТ 14254-96 (МЭК 529-89) Межгосударственный стандарт Степени защиты, обеспечиваемые оболочками (КОД IP).
ГОСТ 15150-69 Машины, приборы и другие технические изделия. Исполнения для различных климатических районов. Категории, условия эксплуатации, хранения и транспортирования в части воздействия климатических факторов внешней среды.
ГОСТ 22261-94 Средства измерений электрических и магнитных величин. Общие технические условия.
ГОСТ Р 52319-2005 (МЭК 61010-1-2001) Безопасность электрического оборудования для измерения, управления и лабораторного применения. Часть 1. Общие требования.
ГОСТ Р 51522-99 (МЭК 61326-1-97) Совместимость технических средств электромагнитная. Электрическое оборудование для измерения, управления и лабораторного применения. Требования и методы испытаний.
2 ОБОЗНАЧЕНИЯ И СОКРАЩЕНИЯВ настоящем руководстве по эксплуатации применяются следующие обозначения и сокращения:
|
ВАФ |
- вольтамперфазометр «ПАРМА ВАФ®-А(М)» |
|
ИПТ |
- измерительные преобразователи тока (клещи амперометрические ручные) |
|
опорные ИПТ |
- ИПТ (клещи амперометрические ручные) опорного канала |
|
измерительные ИПТ |
- ИПТ (клещи амперометрические ручные) измерительного канала |
|
ПК |
- персональный компьютер |
|
АКБ |
- аккумуляторная батарея 1,2 В типоразмера С. |
|
фии |
- угол сдвига фаз между напряжением опорного канала (иопорн) и напряжением измерительного канала (иизмер) |
|
Фи1 |
- угол сдвига фаз между напряжением опорного канала (иопорн) и током измерительного канала (1измер) |
|
ф1и |
- угол сдвига фаз между током опорного канала (1опорн) и напряжением измерительного канала (иизмер) |
|
фн |
- угол сдвига фаз между током опорного канала (1опорн) и током измерительного канала (1измер) |
|
ф |
- угол сдвига фаз между напряжением измерительного канала (иизмер) и током измерительного канала (1измер) |
|
USB |
- (от англ. Universal Serial Bus) — последовательный интерфейс передачи данных для среднескоростных и низкоскоростных периферийных устройств. |
|
CSV |
- (от англ. Comma Separated Values — значения, раз делённые запятыми) — это текстовый формат, предназначенный для представления табличных данных. Просмотр, импорт и экспорт файлов такого типа возможен во многих инженерных и офисных программных пакетах, например Microsoft Excel. |
|
BMP |
- (от англ. Bitmap — битовая карта) — формат хранения растровых изображений, поддержка которого интегрирована в операционные системы линейки Windows. |
-
3.1 ВАФ, в части защиты от поражения электрическим током, соответствует требованиям ГОСТ Р 52319, категория монтажа (категория перенапряжения) II (САТ. II). Класс защиты от поражения электрическим током II по ГОСТ Р МЭК 536.
-
3.2 Степень защиты корпуса ВАФ от прикосновения рук человека и попадания влаги соответствует ГОСТ 14254 (МЭК-529) - IP22.
-
3.3 ИПТ 10, в части защиты от поражения электрическим током, соответствуют требованиям ГОСТ Р 52319, категория монтажа (категория перенапряжения) - II (САТ. II). Класс защиты от поражения электрическим током II по ГОСТ Р МЭК 536.
-
3.4 ИПТ 300, в части защиты от поражения электрическим током, соответствуют требованиям ГОСТ Р 52319, категория монтажа (категория перенапряжения) - III (САТ. III). Класс защиты от поражения электрическим током II по ГОСТ Р МЭК 536.
-
3.5 ИПТ 3000, в части защиты от поражения электрическим током, соответствуют требованиям ГОСТ Р 52319, категория монтажа (категория перенапряжения) - III (САТ. III). Класс защиты от поражения электрическим током II по ГОСТ Р МЭК 536.
-
3.6 К эксплуатации ВАФ могут быть допущены лица, обладающие достаточной квалификацией и изучившие настоящую инструкцию.
-
3.7 При проведении измерений необходимо соблюдать требования безопасности по ГОСТ12.3.019.
-
3.8 Запрещается подключение входных цепей ВАФ при наличии напряжения в исследуемых цепях.
-
3.9 Не рекомендуется одновременное подключение входов опорного канала напряжения (иопорн) и силы тока (1опорн).
-
3.10 При определении порядка чередования фаз ВАФ автоматически соединяет входы «А», «В» и «С» по схеме «звезда», при этом сопротивление между любыми двумя входами «А», «В» и «С» составляет не менее 2 МОм.
4.1 Назначение
-
4.1.1 Полное торговое наименование, тип и обозначение: Вольтамперфазометр «ПАРМА ВАФ®-А(М)», ТУ 4221-019-319204092008.
-
4.1.2 Сведения о сертификации:
-
- Вольтамперфазометр «ПАРМА ВАФ®-А(М)» - Декларация о соответствии № 016 от 31.10.2008 г. сроком действия до 01.11.2013 г. зарегистрирована АНО «ЭКСПЕРТСЕРТИС» на основании протокола испытаний ЭМС № 081004 от 27.10. 2008 г. выданного ООО «ЭЛЕМКОМ» и протокола испытаний электробезопасности ФГУП ЛОНИИР № 27101-08 от 27.10.2008 г.
-
- Вольтамперфазометр «ПАРМА ВАФ®-А(М)» зарегистрирован в Государственном реестре средств измерений и допущен к применению в Российской Федерации, акт испытаний для целей утверждения типа вольтам-перфазометра «ПАРМА ВАФ®-А(М)» от 25.12.2008 г.
-
4.1.3 ВАФ предназначен для измерения напряжения постоянного тока и параметров сигналов синусоидальной формы:
-
- действующего значения напряжения и силы переменного тока;
-
- частоты переменного тока и напряжения;
-
- угла сдвига фаз между напряжением и током;
-
- угла сдвига фаз между напряжением и напряжением;
-
- угла сдвига фаз между током и напряжением, если прибор укомплектован опорным ИПТ;
-
- угла сдвига фаз между током и током, если прибор укомплектован опорным ИПТ;
-
- косинуса угла (cos(ф),вычисление и отображение;
-
- активной, реактивной и полной мощности;
а также для определения последовательности чередования фаз в трехфазных системах с номинальным междуфазным напряжением в диапазоне от 100 до 380 В, как со средней точкой, так и без нее.
-
4.1.4 ВАФ осуществляет:
-
- автоматическое переключение режимов при измерении параметров электрической энергии;
-
- регистрацию и запись в энергонезависимую память до 100 шт. измеренных параметров, экранов в формате .ВМР;
-
- запись по пусковому событию, которым может быть срабатывание таймера или изменение сигнала на дискретном входе, в роли которого используется клемма фазы "В".
-
4.1.5 ВАФ может применяться при комплексных испытаниях защит генераторов, трансформаторов, линий, в цепях трансформаторов тока и напряжения, наладке фазочувствительных схем релейной защиты и др.
-
4.1.6 Нормальные условия применения в соответствии с 4.2.1 настоящего руководства.
-
4.1.7 Рабочие условия применения, в части климатических воздействий, в соответствии с 4.2.2 настоящего руководства.
4.2 Условия окружающей среды
-
4.2.1 Нормальные условия применения ВАФ по ГОСТ 22261:
-
- температура окружающего воздуха плюс 20 °С; допускаемое отклонение температуры окружающего воздуха ±5 °С.
-
- относительная влажность воздуха от 30 до 80 %;
-
- атмосферное давление от 84 до 106 кПа.
-
4.2.2 Рабочие условия применения в части климатических воздействий соответствуют требованиям группы 4 по ГОСТ 22261 при следующих рабочих условиях применения:
-
- температура окружающего воздуха от минус 20 до плюс 55 °С;
-
- относительная влажность воздуха 90 % при 30 °С;
-
- атмосферное давление от 84 до 106,7 кПа.
-
4.2.3 По условиям транспортирования ВАФ соответствует требованиям, предъявляемым к группе 4, по ГОСТ 22261 при следующих предельных условиях транспортирования:
-
- температура окружающего воздуха от минус 25 до плюс 55 °С;
-
- относительная влажность воздуха 90 % при 30 °С;
-
- атмосферное давление от 84 до 106,7 кПа.
-
4.2.4 В части электромагнитной совместимости ВАФ соответствует требованиям по ГОСТ Р 51522.
-
4.2.5 Радиопомехи от ВАФ соответствуют требованиям 7.2 ГОСТ Р 51522 для оборудования класса А.
-
4.3 Комплектность
4.3.1 Основной комплект поставки ВАФ
-
- измерительный блок - 1 шт.;
-
- ИПТ 10 (измерительный и опорный* )- 1 комплект;
-
- ИПТ 300 (измерительный и опорный* )- 1 комплект;
-
- ИПТ 3000 (измерительный и опорный* )- 1 комплект;
-
- руководство по эксплуатации РА1.007.003 РЭ - 1 экз.;
-
- формуляр РА1.007.003 ФО - 1 экз.;
-
- набор аксессуаров **
-
- щупы измерительные - 1 комплект;
-
- набор измерительных щупов (универсальный) - 1 комплект;
-
- USB кабель - 1 шт.;
-
- адаптер питания;
-
- элементы питания - 4 шт.;
-
- сумка*** - 1 шт..
Примечание. - *- Количество ИПТ и их состав определяется заказчиком
** - состав набора аксессуаров определяется заказчиком;
*** - количество и состав определяется заказчиком.
4.3.2 Дополнительный комплект поставки ВАФ:
-
- Тест-провод:
-
- красный - 1 шт.;
-
- желтый - 1 шт.;
-
- зеленый - 1 шт.;
-
- черный - 2 шт.;
-
- Зажим - аллигатор (красный и черный) - 2 шт.;
-
- Зажим - захват (красный и черный) - 2 шт.;
-
- Тест-провод с наконечником (красный и черный) - 2 шт.;
-
- Переходник (штекер):
-
- красный - 2 шт.;
-
- черный - 2 шт.;
-
4.4 Технические характеристики
4.4.1 Гарантированные технические характеристики
-
4.4.1.1 ВАФ обеспечивает измерение параметров электрической энергии в диапазонах и с погрешностями, соответствующих приведенным в таблице 1.
Таблица 1 - Нормируемые метрологические характеристики ВАФ
|
Измеряемый параметр |
Ед. изм. |
Диапазон измерения |
Пределы допускаемой погрешности измерения |
Примечание |
|
Напряжение постоянного тока |
В |
от 0,3 до 460,0 |
Д=±(0,005^Х+0,4) | |
|
Действующее значение напряжения переменного тока |
В |
от 2 до 460,0 |
Д=±(0,005^Х+0,4) | |
|
Частота измеряемого напряжения |
Гц |
от 45 до 55 |
Д=±0,04 | |
|
Частота измеряемой силы тока |
Гц |
от 45 до 55 |
Д=±0,04 | |
|
Действующее значение силы переменного тока | ||||
|
при использовании ИПТ 10 |
А |
от 0,1 до 10 |
Д=±(0,008-Х+0,01) | |
|
при использовании ИПТ 300 |
А |
от 10 до 300 |
Д=±(0,02-Х+1) | |
|
при использовании |
А |
от 5 до 300 |
Д=±3.0 | |
|
ИПТ 3000 |
от 300 до 1000 |
б=±1,5 % | ||
|
Углы сдвига фаз | ||||
|
между напряжением и напряжением |
градус |
± 180 |
Л=±3,6 1) | |
|
между током и то- |
градус |
± 180 |
Л=±3,6 2) | |
|
ком |
Л=±10,0,3) | |||
|
между током и на- |
градус |
± 180 |
Л=±3,6 2) | |
|
пряжением (ф1и) |
Л=±8,0,3) | |||
|
между напряжением |
градус |
± 180 |
Л=±3,6 2) | |
|
и током (фи1) и (ф) |
Л=±8,0,3) | |||
|
Активная мощность | ||||
|
при использовании ИПТ 10 |
кВт |
от 0,002 до 4,6 |
Д=±(0,025-Х+0,01) |
при cos ф (0,5 >ф >1) |
|
при использовании ИПТ 300 |
кВт |
от 0,15 до 138,0 |
Д=±(0,035-Х+0,5) | |
|
при использовании |
кВт |
от 0,075 до 138,0 |
Д=±(0,025-Х+0,5) | |
|
ИПТ 3000 |
от 4,5 до 460,0 |
Д=±(0,03-Х+3) | ||
Продолжение таблицы 1
|
Реактивная мощность | ||||
|
при использовании ИПТ10 |
квар |
от 0,002 до 4,6 |
Д=±(0,025^Х+0,01) |
при sin ф (0.5 >ф > 1) |
|
при использовании ИПТ 300 |
квар |
от 0,15 до 138,0 |
Д=±(0,035^Х+0,5) | |
|
при использовании ИПТ 3000 |
квар |
от 0,075 до 138,0 |
Д=±(0,025^Х+0,5) | |
|
от 4,5 до 460,0 |
Д=±(0,03-Х+3) | |||
|
Полная мощность | ||||
|
при использовании ИПТ 10 |
кВ^А |
от 0,002 до 4,6 |
Д=±(0,01-Х+0,01) | |
|
при использовании ИПТ 300 |
кВ^А |
от 0,15 до 138,0 |
Д=±(0,02^Х+0,3) | |
|
при использовании ИПТ 3000 |
кВ^А |
от 0,075 до 138,0 |
Д=±(0,025^Х+0,35) | |
|
от 4,5 до 460,0 |
Д=±(0,025-Х+1,5) | |||
|
где - Х - измеренное значение напряжения, силы тока ,активной, реактивной и полной мощности
| ||||
4.4.1.2 Форма кривых напряжения и тока должна быть синусоидальной, коэффициенты искажения синусоидальности кривых напряжения и тока должны быть не более 2 %
-
4.4.2.6 ВАФ в комплекте с ИПТ 10 выдерживает перегрузку в течение 1 минуты по току 1,5*1к, где 1к - конечное значение диапазона измеряемой силы тока.
-
4.4.2.7 ВАФ в комплекте с ИПТ 300 и ИПТ 3000 выдерживает перегрузку по току в течение 1 с 1,5*1к, где 1к - конечное значение диапазона измеряемой силы тока.
-
4.4.2.8 Окно магнитопровода ИПТ (клещей).
-
- ИПТ 10 - 9,5 мм
-
- ИПТ 300 - 0 — 30 мм
-
- ИПТ 3000 - обод длинной -450 мм, (0 —145 мм при образовании окружности)
-
4.4.2.9 Время установления рабочего режима - не более 6 с.
-
4.4.2.10 Потребляемая мощность от встраиваемых источников постоянного тока - не более 2,5 Вт, потребляемый ток от USB-порта - не более 0,5 А.
-
4.4.2.11 Время работы ВАФ с АКБ определяется режимом использования и емкостью АКБ.
-
4.4.2.12 Среднее время восстановления работоспособного состояния - 2 час.
-
4.4.2.13 Средняя наработка на отказ - не менее 10000 час.
-
4.4.2.14 Средний срок службы - не менее 10 лет.
-
4.4.2.15 Масса: измерительного блока - не более 1 кг, (измерительного блока и комплектов ИПТ (опорных и измерительных), упакованных в сумку) - не более 5 кг.
-
4.4.2.16 Габаритные размеры: измерительного блока - не более 190х70х143 мм, (измерительного блока и комплектов ИПТ (опорных и измерительных), упакованных в сумку)- не более 350х110х215 мм.
4.5 Электропитание ВАФ
-
4.5.1 Питание ВАФ осуществляется от сети переменного тока через адаптер, входящий в комплект поставки ВАФ, от USB-порта персонального компьютера, или от четырех встраиваемых источников питания постоянного тока типоразмера С ( гальванические элементы типа R14P 1,5 В или аккумуляторы NiMH типа HR14 1,2 В).
-
4.5.2 При подключении USB-кабеля к измерительному блоку, ВАФ обеспечивает автоматический переход в режим работы от внешнего источника питания. При отключении USB-кабеля и удержании кнопки «О», ВАФ переходит в режим работы от внутреннего источника питания.
-
4.6 Устройство и работа ВАФ
4.6.1 Конструкция
-
4.6.1.1 ВАФ является переносным автоматизированным электронным измерительным прибором, состоящим из измерительного блока и комплектов ИПТ 10, ИПТ 300 и ИПТ 3000 (опорного и измерительного). К измерительному блоку могут подключаться ИПТ разных типов.
-
4.6.1.2 Измерительный блок выполнен в изолированном корпусе из ударопрочной пластмассы. Для сохранности и удобства при работе ВАФ помещен в рабочую сумку, служащую также для хранения ИПТ и аксессуаров.
-
4.6.1.3 Внешний вид измерительного блока приведен на рисунке 1.
-
4.6.1.4 Корпус измерительного блока состоит из верхней крышки (1) и основания (2), соединенных четырьмя винтами, и двух стенок передней (3) и задней (4). Под задней стенкой расположен отсек для размещения элементов питания постоянного тока. На основании сбоку расположен разъем для подключения USB-порта (13).
На передней панели (3) расположены:
-
- (5) - кнопка «О» включения питания ВАФ, предназначенная также для осуществления функциональных возможностей прибора - используется для перемещения "ВВЕРХ" по пунктам меню, выход в вышестоящее меню, выход из меню (по аналогии с ESC на ПК);
-
- (6) - функциональная клавиша «F», предназначенная для входа в главное меню ВАФ и перемещения вниз по пунктам меню, для выбора пункта меню, подтверждения значения и т.п. (по аналогии с Enter на ПК);
Одновременное нажатие кнопки « О » и кнопки «F» осуществляет выключение ВАФ.
-
- (7) - две клеммы иопорн для присоединения сигнала напряжения к опорному каналу;
-
- (8) - клемма «В» для присоединения сигнала напряжения фазы «В» при определении последовательности чередования фаз;
-
- (9) - две клеммы иизмер для присоединения сигнала напряжения к измерительному каналу;
-
- (10).- дисплей, предназначенный для отображения измерительной информации;
-
- (11) - разъем 1опорн для подключен ия разъема опорного ИПТ;
-
- (12) - разъем 1измер для подключения разъема измерительного ИПТ.
4.4.1.3 ВАФ производит определение порядка чередования фаз в трехфазной системе с номинальным междуфазным напряжением в диапазоне от 100 до 380 В, как со средней точкой, так и без нее.
4.4.1.4 Нормальные условия применения в соответствии с 4.2.1 настоящего руководства.
4.4.2 Справочные технические характеристики:
4.4.2.1 Предельное значение напряжения, которое может быть показано на дисплее - не менее 600 В.
-
4.4.2.2 ВАФ, при необходимости использования осуществляет измерение силы переменного тока до 3000 А с относительной погрешностью не более 2 %.
-
4.4.2.3 В качестве дискретного сигнала может быть использован сигнал напряжения переменного тока от 30 до 460 В.
-
4.4.2.4 Входное сопротивление каналов напряжения не менее 1 МОм.
-
4.4.2.5 ВАФ выдерживает перегрузку в течение 1 минуты по напряжению 2^Uk, где Uk - конечное значение диапазона измеряемого напряжения.



Рисунок 1 - Внешний вид измерительного блока
4.6.2 Описание работы ВАФ
-
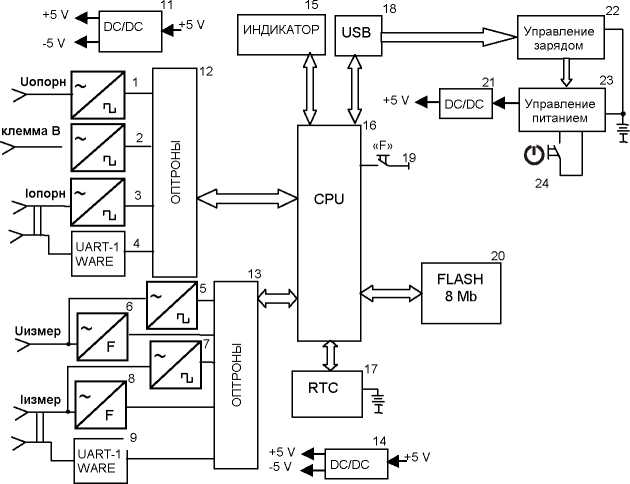
4.6.2.1 Структурная схема ВАФ приведена на рисунке 2.

Рисунок 2 - Структурная схема измерительного блока
-
4.6.2.2 ВАФ содержит два гальванически развязанных канала: опорный и измерительный.
-
4.6.2.3 Измерение угла сдвига фаз производится относительно опорного канала. В качестве опорного канала может выступать сигнал тока (1опорн) или сигнал напряжения (иопорн). Опорный канал содержит три компаратора (1, 2, 3): два - для формирования собственно опорных сигналов (1,3), и один (2) - для работы с сигналом напряжения на клемме «В» в режиме определения порядка чередования фаз или дискретного входа. Компараторы преобразуют входной синусоидальный сигнал в меандр и через оптроны (12) передают для дальнейшей обработки в микроконтроллер (16).
-
4.6.2.4 Питание компараторов и подключаемых ИПТ обеспечивается изолированным преобразователем напряжения (11). Кроме того, в состав опорного канала входит преобразователь интерфейса (4), который служит для опроса и идентификации микроконтроллером (16) подключаемых ИПТ. Гальваническая развязка интерфейса осуществляется через оптроны (12).
-
4.6.2.5 Измерительный канал содержит два устройства формирования сигналов для определения сдвига фаз (5, 7), два преобразователя напряжение-частота (6, 8), служащих для непосредственного измерения значений силы тока и напряжения, преобразователя интерфейса (9) и одного изолирующего преобразователя напряжения (14) для питания схемы измерительного канала и подключаемых ИПТ. Гальваническая развязка интерфейса осуществляется через оптроны (13).
-
4.6.2.6 Все сформированные сигналы поступают на микроконтроллер (16), где производится их программная оценка и выбор режима работы на основании заданной программы функционирования. Результаты измерений выводятся на графический индикатор (15).
-
4.6.2.7 В качестве периферийных устройств к микроконтроллеру (16) подключена Flash-память (20) для сохранения измеренных данных и часы реального времени с источником питания (17). В качестве источника питания часов реального времени устанавливается ионистор.
-
4.6.2.8 Разъем для подключения USB (18) в сочетании с помехоподавляющими цепями служит для подключения прибора к ПК, а также питания и подзаряда встроенных аккумуляторов (10). Управление зарядом производится с помощью модуля (22).
-
4.6.2.9 Для полноценного использования энергии встроенных источников питания (аккумуляторов или гальванических элементов), прибор снабжен схемой управления питанием (23) в сочетании со стабилизирующем преобразователем (21). Клавиша « О » (24) служит для включения питания прибора, а кроме того, совместно с кнопкой «F» (19) применяется для настройки и управления прибором и навигации по меню.
5.1 Эксплуатационные ограничения
-
5.1.1 Запрещается эксплуатация ВАФ в условиях окружающей среды, отличных от установленных в 4.2 настоящего руководства.
-
5.1.2 Запрещается транспортирование и хранение ВАФ в условиях окружающей среды, отличных от установленных в разделах 10 и 11 настоящего руководства.
-
5.1.3 Запрещается хранить ВАФ с глубоко разряженными гальваническими элементами питания постоянного тока. Это может привести к выходу элементов из строя, вытеканию электролита и повреждению ВАФ.
5.2 Распаковывание и повторное упаковывание
-
5.2.1 Полный комплект ВАФ (измерительный блок и 3 комплекта ИПТ) размещен коробке.
-
5.2.2 Распаковывание и повторное упаковывание ВАФ следует произ-
водить в следующей последовательности:
|
При поставке ВАФ с одним комплектом ИПТ: |
При поставке ВАФ с полным комплектом ИПТ |
|
1 Открыть коробку. |
1. Открыть коробку. |
|
2 Из коробки извлечь -
|
2. Из коробки извлечь -
|
|
3 Из сумки извлечь:
|
|
|
4 Повторное упаковывание следует производить в обратной последовательности. |
5. Повторное упаковывание следует производить в обратной последовательности |
5.2.3 После распаковывания следует произвести внешний осмотр ВАФ:
5.3 Порядок установки
-
5.3.1 Рабочее положение ВАФ может быть любым. Место выбирается исходя из расположения измеряемой сети, а также (при подключении к ПК или адаптеру питания) - длины USB-кабеля.
-
5.4 Подготовка к работе
ВНИМАНИЕ! На встроенном Flash-диске записаны электронные версии эксплуатационных документов: методика поверки и руководство по эксплуатации. Рекомендуется скопировать и сохранить их на Вашем ПК или любом другом носителе.
В состав ВАФ входят перезаряжаемые АКБ (аккумуляторы). При необходимости замены должны быть установлены аккумуляторы того же типа (смотрите метку на аккумуляторе или описание в данном руководстве).
-
5.4.1 При подготовке к работе необходимо соблюдать требования безопасности по ГОСТ 12.3.019.
-
5.4.2 Извлечь измерительный блок из сумки, отвернуть винты на задней стенке, закрывающие отсек для гальванических элементов, и установить 4 гальванических элемента из комплекта поставки или АКБ.
-
5.4.3 Закрыть крышку, завернуть винты, упаковать ВАФ в сумку и включить питание ВАФ. Убедится, что элементы питания установлены правильно и не разряжены - контрастность дисплея в норме, мерцание отсутствует. При необходимости произвести зарядку АКБ. Зарядка аккумуляторов осуществляется в соответствии с положениями раздела «Зарядка аккумуляторных батарей» настоящего руководства по эксплуатации.
-
5.4.4 При необходимости, при помощи адаптера питания и кабеля USB ВАФ можно подключить к сети питания переменного тока 220 В, частотой 50 Гц. При работе ВАФ с ПК, питание ВАФ осуществляется непосредственно от ПК, через USB-порт ПК. По наличию индикации на дисплее убедиться, что ВАФ работает.
-
5.4.5 Для копирования электронных версий документов, руководства по эксплуатации и методики поверки, поставляемых вместе с ВАФ, необходимо:
-
- подключить ВАФ к ПК и во время отображения логотипа кратковременно нажать кнопку «О». После инициализации и обмена служебной информацией операционной системе ПК становится доступен еще один съемный диск (Flash-диск). Для операционных систем Windows 2000^P установка дополнительных драйверов для доступа к диску не требуется;
-
- скопировать (перенести) находящиеся на Flash-диске ВАФ файлы на жесткий диск Вашего ПК;
-
5.4.6 Для просмотра и копирования файлов пусков в формате CSV и файлов экранов в формате BMP записанных на Flash-диске ВАФ следует выполнить операции согласно 5.4.5. Файлы пусков расположены в папке «Records», файлы записанных экранов расположены в папке «Screens».
-
5.4.7 Проверить чистоту контактных поверхностей магнитопровода ИПТ, при необходимости произвести их очистку.
5.5 Средства измерений, инструмент и принадлежности
-
5.5.1 Средства поверки ВАФ приведены в методике поверки РА1.007.003 МП.
-
5.5.2 Для установки и замены гальванических элементов питания необходима отвертка крестообразная №1.
6.1 Меры безопасности
-
6.1.1 При эксплуатации ВАФ должны соблюдаться «Правила технической эксплуатации электроустановок потребителей» для установок до 1000 В.
-
6.1.2 К эксплуатации ВАФ могут быть допущены лица, имеющие группу по электробезопасности не ниже 3, аттестованные в установленном порядке на право проведения работ в электроустановках потребителей до 1000 В и изучившие настоящую инструкцию.
-
6.1.3 При проведении измерений необходимо соблюдать требования безопасности по ГОСТ 12.3.019.
-
6.1.4 Запрещается подключение входных цепей ВАФ при наличии напряжения в исследуемых цепях.
6.2 Расположение органов настройки и включения
-
6.2.1 ВАФ осуществляет переключение режимов работы и диапазонов измерений автоматически на основании оценки поступающих сигналов.
-
6.2.2 На лицевой панели ВАФ, рисунок 1 расположены две кнопки, верхняя «О» и нижняя «F», дисплей, два разъема для подключения ИПТ и клеммы для подключения каналов напряжения.
6.2.3 Назначение и описание кнопок ВАФ приведено в таблице 2. Таблица 2
|
Назначение |
Описание |
|
Кратковременное нажатие кнопки «О» |
Осуществляет включение питания ВАФ, перемещение текущей позиции вверх на одну строку по пунктам меню Осуществляет изменение типа подключения ВАФ к ПК по USB, при кратковременном нажатии после включения ВАФ при индикации логотипа. Отменяет запись «снимка экрана» в диалоге сохранения текущего экрана. |
|
Нажатие и удержание в течение 3 с кнопки «О» |
Осуществляет отмену, выход в вышестоящее меню, выход из меню (по аналогии с ESC на ПК) |
-
- проверить наличие и целостность пломб на измерительном блоке;
-
- ВАФ, комплекты ИПТ и комплектующие изделия не должны иметь видимых внешних повреждений корпуса и органов управления;
-
- внутри ВАФ и ИПТ не должно быть незакрепленных предметов;
-
- изоляция не должна иметь трещин, обугливания и других повреждений;
-
- маркировка ВАФ, комплектующих изделий и кабелей должна легко читаться и не иметь повреждений.
-
- разложить аксессуары по карманам рабочей сумки.
Продолжение таблицы 2
|
Длительное нажатие кнопки «О» - 3 с - при просмотре измерительной информации |
Вызывает запрос на сохранение «снимка экрана» - записанного в формате BMP состояния экрана на момент нажатия кнопки с целью будущего просмотра и анализа. |
|
Кратковременное нажатие кнопки «О» при просмотре угла сдвига фаз между током и током, током и напряжением, напряжением и током, или напряжениями |
Осуществляет переключение отображения угла в градусах «°» - диапазон измерений от 0 до 360 °, либо в градусах с индикацией емкостного характера «L» - диапазон от 0 до плюс 180 ° или индуктивного характера «С» - диапазон от 0 до минус 180 ° соответственно |
|
Кратковременное нажатие кнопки «F» |
Осуществляет перемещение текущей позиции вниз на одну строку по пунктам меню, |
|
Нажатие и удержание в течение 3 с кнопки «F» |
Осуществляет вход в главное меню ВАФ, выбор пункта меню, подтверждения значения и т.п. (по аналогии с Enter на ПК). |
|
Одновременное нажатие кнопок «О» и «F» |
Осуществляет завершение работы ВАФ, выключение питания |
6.2.4 При питании ВАФ от ПК или через USB кабель и адаптер, ВАФ запускает программу самотестирования и осуществляет идентификацию подключенных ИПТ. Если питание ВАФ осуществляется от встроенного источника питания постоянного тока (батарей), включите питание ВАФ - кратковременно нажмите кнопку «О». На дисплее в течение 3 с отображается информация, показанная на рисунке 3. После этого прибор переходит в режим измерения, регистрации или заряда АКБ, в зависимости от выбранного до включения режима работы.
Рисунок 3
6.3 Описание меню ВАФ
6.3.1 Для входа в главное меню ВАФ следует нажать функциональную клавишу «F» и удерживать ее в течение 3 секунд. На дисплее появится главное меню ВАФ, рисунок 4
УСТАНОВКИ
РЕЖИМ ИНФОРМАЦИЯ
1К':« < 17:22 ■ '
\______________/
Рисунок 4
6.3.2 Назначение и описание условных обозначений нижней строки экрана ВАФ:
30
2
2
Ж ■Ф
P
- подключенные к ВАФ ИПТ неисправны;
- подключены опорные ИПТ;
- подключены измерительные ИПТ;
- отключено звуковое сопровождение нажатия на клавиши;
- включено звуковое сопровождение нажатия на клавиши;

- тип подключения по USB к ПК в режим виртуального COM-порта;
LD
- тип подключения по USB к ПК в режим FLASH-диска;
- питание ВАФ от батареи (аккумулятора), приблизительная индикация уровня заряда; 4} - питание ВАФ от USB.
6.3.3 Назначение и описание пункта «НАСТРОЙКИ» главного меню ВАФ приведено в таблице 3
Таблица 3
|
Назначение |
Отображаемая на дисплее информация |
Описание |
|
НАСТРОЙКИ | ||
Осуществляет изменение настроек ВАФ. Порядок изменения настроек ВАФ описан в таблице 3,
УСТАНОВКИ РЕЖИМ
ИНФОРМАЦИЯ
предназначено для изменения настроек ВАФ
ЮЮ < 17:22 К
Пункт меню ЯРКОСТЬ предназначен увеличения уменьшения
подсветки дисплея
для или яркости
КОНТРАСТ
ПОДСВЕТКА ЗВУК
Для увеличения яркости следует кратковременно нажимать кнопку « О », а для
Продолжение таблицы 3
|
ЯРКОСТЬ |
уменьшения - кнопку «F». Бегунок будет передвигаться влево и вправо, соответственно, уменьшая или увеличивая яркость подсветки дисплея | |||
|
1 I 1 | ||||
|
Пункт меню КОНТРАСТНОСТЬ предназначен для увеличения или уменьшения контрастности дисплея |
ЯРКОСТЬ |
Для увеличения контрастности следует кратковременно нажимать кнопку «О», а для уменьшения - кнопку «F». Бегунок будет передвигаться влево и вправо, соответственно, уменьшая или увеличивая контрастность дисплея | ||
|
КОНТРАСТ | ||||
|
ПОДСВЕТКА ЗВУК < У | ||||
|
/ \ КОНТРАСТ | ||||
|
1 1 1 | ||||
|
С J | ||||
|
Пункт меню ПОДСВЕТКА предназначен для изменения режима подсветки дисплея:
подсветки;
начает, что подсветка дисплея включена всегда;
означает, что яркость подсветки снижается при длительном отсутствии активности пользователя (нажатие на кнопки или смена режимов измерения). |
Для изменения режима подсветки дисплея, следует кратковременно нажимая кнопку «О» или «F» выбрать требуемый Вам вариант режима подсветки ВАФ. Выбранный режим индицируется зна-ком"У". | |||
|
С \ ЯРКОСТЬ КОНТРАСТ | ||||
|
ПОДСВЕТК |
А | |||
|
<_________ |
ЗВУК | |||
|
/ \ ПОДСВЕТКА ОТКЛ □ ВКЛ □ АВТО И" V У | ||||
|
Пункт меню ЗВУК предназначен для изменения настроек звуковых оповещений ВАФ |
/ \ ЯРКОСТЬ КОНТРАСТ ПОДСВЕТКА ЗВЯК < У |
Осуществляет изменение соответствующих звуковых настроек ВАФ. | ||
|
Пункт подменю ГРОМКОСТЬ предназначен для увеличения или уменьшения громкости всех звуков ВАФ |
Для увеличения громкости следует кратковременно нажимать кнопку «^^ », а для | |||
|
'Ч | ||||
|
ГРОМКОСТЬ^^^И 1 | ||||
|
КЛАВИШИ СИГНАЛИЗАЦИЯ | ||||
Продолжение таблицы 3
Пункт подменю КЛАВИШИ предназначен для включения или отключения звукового сигнала при нажатии кнопок « о » и «F». Режим ОТКЛ означает отключение звукового сопровождения нажатия кнопок. Режим ВКЛ - нажатие кнопок ВАФ будет сопровождаться звуковым сигналом.
Пункт подменю СИГНАЛИЗАЦИЯ предназначен для включения или выключения звукового сопровождения остальных событий, кроме нажатия кнопок ВАФ Режим ОТКЛ означает отключение звукового сопровождения остальных событий, кроме нажатия кнопок ВАФ. Режим ВКЛ -событие ВАФ будет сопровождаться звуко
вым сигналом
КЛАВИШИ
СИГНАЛИЗАЦИЯ
ч_______________________________>
/------------------\
КЛАВИШИ
ОТКЛ И" ВКЛ
\__________________/
|
ГРОМКОСТЬ КЛАВИШИ | ||
|
■СИГНАЛИЗАЦИЯМ | ||
|
с |
СИГНАЛИЗАЦИЯ | ||
|
вкл И" |
ОТКЛ □ | ||
|
ч. |
/ | ||
уменьшения - кнопку «F». Бегунок будет передвигаться влево и вправо, соответственно, уменьшая или увеличивая громкость_____________
Для изменения режима звукового сигнала при нажатии кнопок следует кратковременно нажимая кнопку «О» или «F» выбрать требуемый Вам вариант режима звукового сигнала при нажатии кнопок. Выбранный режим индицируется знаком"^".
Для изменения режима звукового сопровождения остальных событий, кроме нажатия кнопок следует кратковременно нажимая кнопку «О» или «F» выбрать требуемый Вам вариант режима звукового сопровождения остальных событий, кроме нажатия кнопок. Выбранный режим индицируется знаком"*''".
-
6.3.4 Назначение и описание пункта главного меню ВАФ «УСТАНОВКИ» приведено в таблице 4
Таблица 4
|
Назначение |
Отображаемая на дисплее информация |
Описание | ||
|
УСТАНОВКИ | ||||
|
Пункт меню УСТАНОВКИ предназначен для изменения установок ВАФ |
Осуществляет редактирование текущей даты и времени, выбор питания, установку языка и восстановление заводских настроек ВАФ | |||
|
НАСТРОЙКИ | ||||
|
^^^■установки^^^Н | ||||
|
РЕЖИМ ИНФОРМАЦИЯ | ||||
|
ЮЮ Ж 17:22 Рт::т ■ ■ | ||||
Продолжение таблицы 4
Пункт меню ТЕКУЩЕЕ ВРЕМЯ и ТЕКУЩАЯ ДАТА предназначено для редактирования текущего времени и текущей даты ВАФ. В качестве источника питания для энергонезависимых часов применяется иони-стор, поэтому после длительного перерыва в использовании (более 10 дней) может потребоваться переустановка даты и времени
(----------ч
|ВРЕМЯ, ДАТ
ПИТАНИЕ
ЯЗЫК
ПО УМОЛЧАНИЮ
\_______—________/
ТЕКУЩЕЕ ВРЕМЯ 16:30 ТЕКУЩАЯ ДАТА 21 МАР 2008
Пункт меню ПИТАНИЕ предназначен для редактирования настроек энергопотребления и управления энергосбережением ВАФ
(---------------------\
ВРЕМЯ, ДАТА
ПИТАНИЕ
ЯЗЫК ПО УМОЛЧАНИЮ
\_______—________/
/-- -------\
Редактирование времени и даты производится методом последовательного перебора выбранного значения, перехода к следующему и выходу из меню после окончания редактирования. Перебор (увеличение или уменьшение на единицу выбранного значения) производится кратковременным нажатием на кнопки «О» и «F» соответственно. Переход к следующему значению производится длительным (3 c) нажатием на кнопку «F». Применение изменений и выход в предыдущее меню производится длительным (3 c) нажатием на кнопку « О
Осуществляет настройку автоотключения ВАФ, установление экономичного режима работы, а также выбор источника питания ВАФ
АВТООТКЛЮЧЕНИЕ
ЭКОНОМ-РЕЖИМ
ИСТОЧНИК
«.__________________________________________________>
Пункт меню АВТООТКЛЮЧЕНИЕ предназначен для настройки времени автоматического отключения питания ВАФ в рабочем режиме
(------------------\
АВТООТКЛЮЧЕНИЕ
■
010 МИН
Для увеличения или уменьшения времени автоотключения ВАФ следует кратковременно нажимать кнопку «О », а для уменьшения -кнопку «F». Бегунок будет передвигаться влево и вправо, соответственно, уменьшая или увеличивая время автоотключения ВАФ (от 1 до 120 минут). Автоотключение отменить нельзя.
Продолжение таблицы 4
Пункт меню ЭКОНОМ-РЕЖИМ предназначен для снижения энергопотребления путем уменьшения числа производимых измерений. Режим ОТКЛ означает отключение эко-ном-режима. Режим ВКЛ - включение
Пункт меню ИСТОЧНИК - предназначен для выбора типа элементов питания ВАФ. Правильное указание типа элементов питания позволяет корректно отображать уровень оставшегося заряда, а для аккумуляторов - включение режима подзарядки_________
Пункт меню ЯЗЫК предназначен для изменения языка интерфейса ВАФ с русского на английский и наоборот
|
Г |
ЭКОНОМ-РЕЖИМ | ||
|
откл И" |
ВКЛ |
□ | |
|
ч. |
/ | ||
РУССКИЙ
ENGLISH
Для изменения режима энергопотребления ВАФ следует кратковременно нажимая кнопку « О » или «F» выбрать требуемый Вам вариант режима энергопотребления. Выбранный режим индицируется знаком"^".
Для выбора источника питания ВАФ следует кратковременно нажимая кнопку «О» или «F» выбрать требуемый Вам источник питания ВАФ. Выбранный режим индицируется знаком"^".
Для выбора языка интерфейса ВАФ следует кратковременно нажимая кнопку «О» или «F» выбрать требуемый Вам язык интерфейса, русский или английский.
\______________________/
Пункт меню ПО УМОЛЧАНИЮ предназначен для восстановления всех настроек ВАФ на заводские, при положительном выборе «ДА» - память ВАФ будет очищена и все заводские настройки будут восстановлены
(---------------------\
ВРЕМЯ, ДАТА ПИТАНИЕ ЯЗЫК
|ПО УМОЛЧАНИЮ1
\______________________Z
f-----------------ч
ФАЙЛЫ ДАННЫХ БУДУТ СТЕРТЫ, ПРОДОЛЖИТЬ?
ДА □ НЕТИ"
\___________________/
Осуществляет восстановление, в случае необходимости всех заводских настроек ВАФ. При этом так же производится форматирование встроенного Flash-диска и стирание всей записанной на нем информации.
-
6.3.5 Назначение и описание пункта главного меню ВАФ «РЕЖИМ» приведено в таблице 5
Таблица 5
|
Назначение |
Отображаемая на дисплее |
Описание |
|
информация |
РЕЖИМ
Меню РЕЖИМ предназначено для установки режима работы
/ \
НАСТРОЙКИ
УСТАНОВКИ 0ЕШДМ
ИНФОРМАЦИЯ
ЮЮ < 17:22 ■ 1
\_____ У
ИЗМЕРЕНИЕ - предназначен для измерения и отображения на дисплее параметров электрической цепи
РЕГИСТРАЦИЯ -предназначен для
регистрации измеряемых параметров по таймеру или дискрету
/------- •-------\
ИЗМЕРЕНИЕ
РЕГИСТРАЦИЯ
ЗАРЯД АКБ
s_____________________________________>
Осуществляет выбор режима работы ВАФ: измерение данных и/или их регистрация по дискрету или по таймеру, а также включает режим зарядки батарей или аккумуляторов
Осуществляет переход в режим измерений (прерывает регистрацию)
ЗАРЯДКА АБК - предназначена для зарядки аккумуляторов
|
/— |
ИЗМЕРЕНИЕ | |
|
■ре ГИСТРАЦИЯИ | ||
|
ч |
ЗАРЯД АКБ |
|
7— |
ИЗМЕРЕНИЕ РЕГИСТРАЦИЯ |
—'Ч |
|
^■ЗАРЯД АКБ^В | ||
|
ч |
Осуществляет вход в режим регистрации и позволяет выбрать параметры режима регистрации.
(Переход в режим регистрации осуществляется после выбора всех параметров регистрации)________________
Кратковременное нажатие кнопки "F" во время заряда позволяет отслеживать текущее состояние прибора, время заряда, оценить емкость и напряжение АКБ. По окончании заряда на экране будет отображено сообщение «Заряд АКБ завершен»
6.3.6 Назначение и описание пункта главного меню ВАФ «ИНФОРМАЦИЯ приведено в таблице 6
Таблица 6
|
Назначение |
Отображаемая на дисплее информация |
Описание | |
|
ИНФОРМАЦИЯ | |||
|
Меню ИНФОРМАЦИЯ предназначено для получения информации о приборе и состоянии счетчика наработки |
Для получения информации о заводских номерах ВАФ и комплектов ИПТ, дате последней поверки, а также о состояние счетчика наработки | ||
|
НАСТРОЙКИ УУСТАНОВКИ РЕЖИМ | |||
|
1 ^^^Винформация^^^В | |||
|
ЮЮ < 17:22Р@И V У | |||
Продолжение таблицы 6
|
Пункт меню ПРО СМОТР предназначен для просмотра "снимков экрана" |
Для просмотра «снимков экранов» Запись реализована в форме "снимка экрана" в формате BMP. Для записи экрана следует длительно нажать кнопку «О» при просмотре измерительной информации и подтвердить сохранение экрана (длительное нажатие кнопки "F"), либо отменить -кратковременное нажатие кнопки «О». | |||||
|
просмотр! | ||||||
|
О ПРИБОРЕ СОСТОЯНИЕ | ||||||
|
( . \ ВСЕГО ФАЙЛОВ : 10 Scr_01.bmp Scr_02.bmp Scr 03.bmp |
Позволяет просматривать или удалять до 100 записанных экранов - либо на дисплее ВАФ, либо на ПК. | |||||
|
Scr 04.bmp 14.08.08 15:16 | ||||||
|
Пункт меню О ПРИ БОРЕ предназначен для получения информации об идентификации ВАФ и комплектов ИПТ |
Позволяет просмотреть информацию о ВАФ: его заводской номер, дату последней поверки и номер версии ПО ВАФ | |||||
|
ПРОСМОТР | ||||||
|
О ПРИБОРЕ | ||||||
|
СОСТОЯНИЕ L. J | ||||||
|
VAF-A(M) № 00005 ПОВЕРЕН: 19.11.07 Ver 1.203 | ||||||
|
Заводские номера ИПТ опорного канала |
Для просмотра заводских номеров ИПТ опорного или измерительного канала следует кратковременно нажимая кнопку «О» или «F» просмотреть отображаемую на дисплее информацию. Где в левом столбце приводится тип ИПТ, а в правом их заводские номера | |||||
|
ОПОРНЫЙ КАНАЛ ИПТ-10 N000001 ИПТ-300 N000001 ИПТ-3000 N000001 | ||||||
|
Заводские номера ИПТ измерительного канала | ||||||
|
f \ ИЗМЕРИТ.КАНАЛ ИПТ-10 N000002 ИПТ-300 N000002 ИПТ-3000 N000002 < > | ||||||
Продолжение таблицы 6
Пункт меню СОСТОЯНИЕ предназначен для просмотра информации о состоянии ВАФ, в том числе время непрерывной работы ВАФ, напряжение батареи или аккумулятора и количество свободной памяти для записи файлов экранов и пусков.
|
ПРОСМОТР О ПРИБОРЕ | ||
|
■СОСТОЯНИЕМ | ||
f------------------\
В РАБОТЕ: 00017 ч 03 мин
Ubat=4,9 В
СВОБ. ПАМЯТИ: 99%
\__________________/
Позволяет просмотреть информацию о продолжительности работы ВАФ, напряжении батарей или аккумуляторов и наличие свободной памяти
6.4 Подключение различных типов ИПТ
-
6.4.1 Тип ИПТ следует выбирать исходя из величины измеряемой силы тока, согласно таблице 1.
-
6.4.2 При подключении опорного и измерительного ИПТ к ВАФ следует обращать внимание на маркировку ИПТ, красный - измерительный ИПТ, желтый - опорный ИПТ.
-
6.4.3 Обхватите выбранным комплектом ИПТ токопровод таким образом, чтобы контактные поверхности магнитопровода были надежно сомкнуты (для ИПТ 10, ИПТ 300), а для ИПТ 3000 - обод надежно защелкнут.
-
6.4.4 Расположите выбранный комплект ИПТ так, чтобы:
-
- знак «*», расположенный на корпусе ИПТ 10, указывал направление к источнику тока, контактные поверхности магнитопровода были надежно сомкнуты, а токопровод находился, по возможности, по середине окна магнитопровода ИПТ 10.
-
- логотип ПАРМА, расположенный на корпусе ИПТ 300, и знак \Н I, расположенный на губках магнитопровода ИПТ 300, были обращены в направлении источника тока, а токопровод находился, по возможности, по середине окна магнитопровода ИПТ 300.
-
- знак «^», расположенный на защелке ИПТ3000, указывал направление от источника тока, обод был надежно защелкнут, а токопровод находился, по возможности, по середине обода.
-
6.4.5 При проведении измерений с использованием ИПТ 3000 измерение значение силы тока до 300 А производить на пределе 300 А, остальных значений на пределе 3000 А, переключение режимов осуществляется на преобразователе ИПТ 3000. Подтверждением переключения пределов служит светодиод, который указывает на активный в данный момент предел измерений.
ВНИМАНИЕ! ПРИ ПРОВЕДЕНИИ ИСПЫТАНИЙ НЕ ЗАБЫВАЙТЕ ПЕРЕКЛЮЧАТЕЛЬ ПРЕДЕЛОВ ПЕРЕКЛЮЧАТЬ НА СООТВЕТСТВУЮЩИЙ ДИАПАЗОН ИЗМЕРЕНИЙ!
-
6.5 Порядок проведения измерений
6.5.1 Измерение напряжения постоянного тока
-
6.5.1.1 Для измерения напряжения постоянного тока подключите ВАФ к измеряемой цепи, как показано на рисунке 5 а. На клеммы, обозначенные иизмер, подайте напряжение постоянного тока в соответствии с указанной полярностью, «-» - на красную клемму С, а «+»- на черную клемму.
-
6.5.1.2 На дисплее, как показано на рисунке 5 б, индицируется измеренное значение напряжения постоянного тока, имеющее размерность - В.
-
6.5.1.3 Род напряжения постоянного тока при выводе на дисплей, указывает символ «—», расположенный перед старшим разрядом значения напряжения.
-
6.5.1.4 Считайте измеренное значение напряжения постоянного тока.

/------------------------\
-14.9 В<___________________________________________>
Рисунок 5 б
-
6.5.1.5 При подаче напряжения с обратной полярностью показания на дисплее индицироваться не будут (-0.0 В). Проверьте правильность подключения напряжения постоянного тока. При необходимости поменяйте полярность.
6.5.2 Измерение действующего значения напряжения переменного тока и его частоты
-
6.5.2.1 Для измерения действующего значения напряжения переменного тока и его частоты необходимо подать на вход измерительного канала, клеммы обозначенные иизмер, действующее значение напряжения переменного тока. Подключите ВАФ к измеряемой цепи как показано на рисунке 6 а, включите питание ВАФ, кратковременно нажмите кнопку «О», если питание от встроенного источника постоянного тока и просмотрите измеренные текущие значения напряжения переменного тока и его частоты.
-
6.5.2.2 На дисплее ВАФ, рисунок 6 б, будет:
-
- в верхней строке измеренное действующее значение напряжения переменного тока, имеющее размерность В. Знак «~» - тильда перед значением измеряемой величины указывает, что измерено действующее значение напряжения переменного тока;
-
- в нижней строке измеренное значение частоты переменного тока, имеющее размерность Гц.
-
6.5.2.3 Считайте измеренное значение напряжения переменного тока и его частоты.

/------------------------\
-220.0 В 50.01 Гц<___________________________________________>
Рисунок 6 б
6.5.3 Измерение действующего значения силы переменного тока и его частоты
-
6.5.3.1 Для измерения действующего значения силы переменного тока и его частоты необходимо использовать измерительные ИПТ, входящие в комплект ВАФ.
-
6.5.3.2 Тип ИПТ выберите в соответствии с таблицей 1, в зависимости от значения измеряемой силы переменного тока.
-
6.5.3.3 Выбранный комплект ИПТ - измерительный ИПТ подключите к разъему измерительного канала, обозначенного 1измер, как показано на рисунке 7 а, в соответствии с маркировкой на ИПТ.
-
6.5.3.4 Расположите выбранный измерительный ИПТ, как указано в 6.4.
-
6.5.3.5 Обхватите выбранным комплектом ИПТ токопровод таким образом, чтобы контактные поверхности магнитопровода были надежно сомкнуты (для ИПТ 10 и ИПТ 300), а для ИПТ3000 обод надежно защелкнут.
-
6.5.3.6 Включите питание ВАФ, кратковременно нажав кнопку «О» и просмотрите текущие значения силы переменного тока и его частоты.
-
6.5.3.7 При проведении измерений с использованием ИПТ 3000 измерение значений силы тока до 300 А проводить на пределе 0,3 кА, остальных значений на пределе 3 кА, переключение режимов осуществляется на преобразователе ИПТ 3000. Подтверждением переключения пределов служит светодиод, который указывает на активный в данный момент предел измерений.
-
6.5.3.8 На дисплее ВАФ, в зависимости от измеряемой силы тока, рисунок 7 б - 7 г будет индицироваться:
-
- в верхней строке - измеренное действующее значение силы переменного тока, имеющее размерность А. Знак «~» - тильда перед значением измеряемой величины указывает, что измерено действующее значение силы переменного тока;
-
- в нижней строке - измеренное значение частоты переменного тока, имеющее размерность Гц.
-
6.5.3.9 Считайте измеренное значение силы переменного тока и его частоты.

Рисунок 7 б Измерение силы тока с использованием ИПТ 10
Рисунок 7 в Измерение силы тока с использованием ИПТ 300
Рисунок 7 г Измерение силы тока с использованием ИПТ 3000
ВНИМАНИЕ! При работе с ИПТ 3000 переключатель пределов должен быть установлен на соответствующий измеряемой силе тока предел -до 300 А на предел 0,3 кА, свыше 300 А на предел - 3 кА.
6.5.4 Измерение активной, реактивной и полной мощности
-
6.5.4.1 Для измерения активной, реактивной и полной мощности необходимо использовать измерительный ИПТ.
-
6.5.4.2 Тип ИПТ выберите в соответствии с таблицей 1, в зависимости от значения измеряемой силы переменного тока.
-
6.5.4.3 Выбранный комплект ИПТ - измерительный ИПТ подключите к разъему измерительного канала, обозначенного 1измер, а на вход измерительного канала - клеммы обозначенные иизмер, подать действующее значение напряжения переменного тока, как показано на рисунке 8 а.

-
6.5.4.4 ВАФ автоматически вычислит значение угла сдвига фаз между каналами напряжения и тока, активной, реактивной и полной мощности.
-
6.5.4.5 На дисплее ВАФ, рисунок 9 б, в верхней строке будет индицироваться измеренное значение активной мощности со знаком, имеющее размерность кВт, в средней строке измеренное значение реактивной мощности со знаком, имеющее размерность квар, в нижней строке - измеренное значение полной мощности со знаком, имеющее размерность кВ А.
-
6.5.4.6 Считайте измеренные значения активной, реактивной и полной мощности.
P=
0,77 кВт
Q=
-0.44 квар
S=
0,89 кВА
Рисунок 8 б
-
6.5.4.7 Нажав кратковременно на функциональную кнопку "F" можно просмотреть измеренные действующие значения напряжения переменного тока, силы переменного тока, частоты, ф - угла сдвига фаз между током и напряжением измерительных каналов и вычисленного значения его cos ф - косинуса угла (рисунок 8 в).
(-----------------------\
~299.9 В 50.00 Гц
~2.992 А ф= 030°
Cos ф= 0,859
Рисунок 8 в
-
6.5.4.8 Значение угла сдвига фаз отображаемого на дисплее ВАФ можно просмотреть с индикацией в градусах «°», либо в градусах с индикацией емкостного или индуктивного характера (L или С).
-
6.5.4.9 Для переключения отображения угла в градусах «°», либо в градусах с индикацией емкостного или индуктивного характера (L или С), например ф=030° или ф=03С^, необходимо при просмотре угла сдвига фаз между током и током, током и напряжением, напряжением и током, или напряжениями кратковременно нажать кнопку «О».
6.5.5 Измерение угла сдвига фаз между напряжением и напряжением
-
6.5.5.1 Для измерения угла сдвига фаз между напряжением и напряжением подайте напряжения переменного тока на клеммы, обозначенные иопорн и иизмер , как показано на рисунке 9 а.
U1
■ сг- =
Рисунок 9 а
U2 N
-
6.5.5.2 ВАФ автоматически вычислит значение угла сдвига фаз между каналами напряжения и измеренное значение напряжения переменного тока и его частоты.
-
6.5.5.3 На дисплее, рисунок 9 б, в верхней строке будет индицироваться измеренное действующее значение напряжения переменного тока, поданного на измерительный канал (иизмер) в В, значение угла сдвига фаз между напряжением опорного канала (иопорн) и напряжением измерительного канала (иизмер), имеющее размерность «°» и префикс фии=.
-
6.5.5.4 Считайте значение угла сдвига фаз между напряжением и напряжением и значение напряжения переменного тока.

-
6.5.5.5 При необходимости, отображение размерности измеренного значения угла сдвига фаз, можно просмотреть кратковременно нажмите кнопку «О», как с индикацией в градусах - диапазон от 0 до 360 °, так и с индикацией емкостного или индуктивного характера (L или С).
-
6.5.5.6 Нажав кратковременно на функциональную кнопку "F" можно просмотреть измеренное значение частоты напряжения переменного тока поданного на измерительный вход (иизмер), (рисунок 9 в).
/------------------------\
~299.7 В 50.01Гц<___________________________________________>
Рисунок 9 в
6.5.6 Измерение напряжения, силы переменного тока и углов сдвига фаз между напряжениями, напряжением и током
-
6.5.6.1 В случае необходимости одновременного измерения напряжения, силы переменного тока и углов сдвига фаз между напряжениями, напряжением и током в двух независимых цепях необходимо подключить ВАФ, как показано на рисунке 10 а.
-
6.5.6.2 Подключение ВАФ к измеряемой цепи напряжения переменного тока осуществляется аналогично подключению, описанному в 6.5.5, а подключение к измеряемой цепи силы переменного тока аналогично описанному в 6.5.3.
-
6.5.6.3 ВАФ автоматически вычислит значение угла сдвига фаз между каналами напряжения, каналами напряжения и тока и измерит значение напряжения переменного тока, его частоты, силы переменного тока, а также активной, реактивной и полной мощностей.
Схема подключения ВАФ в однофазной или трехфазной цепи
Схема подключения ВАФ, относительно тока в отдельном токопроводе в однофазной или трехфазной цепи
Рисунок 10 а
-
6.5.6.4 На дисплее ВАФ, рисунке 10 б:
-
- в верхней строке индицируется измеренное значение угла сдвига фаз между напряжением опорного канала (иопорн) и напряжением измерительного канала (иизмер), имеющее размерность ° и префикс фии=;
-
- в нижней строке индицируется измеренное значение угла сдвига фаз между напряжением опорного канала (иопорн) и током измерительного канала (1измер), имеющее размерность ° и префикс фЫ=.
/--------------------------\
фыы = 136°
Qui = 136°
\_______________________/
Рисунок 10 б
-
6.5.6.5 При необходимости, отображение размерности измеренного значения угла сдвига фаз можно просмотреть с индикацией как в градусах, так и с индикацией емкостного или индуктивного характера (L или С).
-
6.5.6.6 Нажав кратковременно на функциональную кнопку "F" один раз можно просмотреть результаты измерения активной, реактивной и полной мощности, рисунок 10 в, а при повторном кратковременном нажатии кнопки "F" можно просмотреть:
-
- измеренные действующее значение напряжения переменного тока (иизмер);
-
- измеренные действующие значения силы переменного тока 0из-мер);
-
- измеренную частоту напряжения переменного тока;
-
- значения угла сдвига фаз между напряжением измерительного канала измерительного канала (иизмер) и током измерительного канала (1измер) и вычисленное значение косинуса ф - угла сдвига фаз между напряжением и током измерительных каналов, рисунок 10 г.
<-------------------------
~299.9 В
50.00 Гц
~2.992 А
ф= 137°
Cos
ф=
0,73
\__________
J
Рисунок 10 в
|
f— |
P= Q= S= |
0,65 кВт -0,61 квар 0,89 кВА | |
|
\__ |
J |
Рисунок 10 г
6.5.7 Измерение угла сдвига фаз между током и током
-
6.5.7.1 Для измерения угла сдвига фаз между током и током необходимо использовать опорный и измерительный ИПТ.
-
6.5.7.2 ВАФ подключите к измеряемой цепи, как показано на рисунке 11 а, ИПТ подключите к измеряемой цепи согласно 6.4, опорный ИПТ к разъему опорного канала, обозначенному 1опорн, измерительный ИПТ - к разъему измерительного канала, обозначенному 1измер.
-
6.5.7.3 ВАФ автоматически вычислит значение угла сдвига фаз между каналами тока, действующие значение силы переменного тока и частоту переменного тока.
-
6.5.7.4 На дисплее, рисунок 11 б, в верхней строке будет индицироваться измеренное действующее значение силы переменного тока на измерительном канале (1измер) в A, значение угла сдвига фаз между током опорного канала (1опорн) и током измерительного канала (1измер), имеющее размерность «°» и префикс фн=.
-
6.5.7.5 Считайте значение угла сдвига фаз между током и током и значение силы переменного тока.


Рисунок 11 б
-
6.5.7.6 При необходимости, отображение размерности, измеренного значения угла сдвига фаз можно просмотреть как с индикацией в градусах, так и с индикацией емкостного или индуктивного характера (L или С).
-
6.5.7.7 Нажав кратковременно на функциональную кнопку "F" можно просмотреть измеренное значение частоты переменного тока поданного на измерительный вход (1измер), (рисунок 11 в).
(-----------------------\
~24.5 A 50.01Гц<___________________________________________>
Рисунок 11 в
6.5.8 Измерение углов сдвига фаз между токами, током и напряжением
-
6.5.8.1 В случае необходимости одновременного измерения напряжения, силы переменного тока и углов сдвига фаз между токами, током и напряжением в двух независимых цепях необходимо подключить ВАФ, как показано на рисунке 12 а.
-
6.5.8.2 Подключение ВАФ к измеряемой цепи напряжения переменного тока осуществляется аналогично подключению, описанному в 6.5.6, а подключение к измеряемой цепи силы переменного тока аналогично описанному в 6.5.7.
-
6.5.8.3 ВАФ автоматически вычислит значение угла сдвига фаз
между каналами тока, каналами тока и напряжения и измерит значение силы переменного тока, а также активной, реактивной и полной мощностей.

U1
U2
U3
Схема подключения ВАФ в однофазной или трехфазной цепи
U3
U1
U2
Схема подключения ВАФ, относительно тока в отдельном токопроводе однофазной или трехфазной цепи
Рисунок 12 а
-
6.5.8.4 На дисплее ВАФ, рисунок 12 б, в верхней строке будет индицироваться:
-
- измеренное значение угла сдвига фаз между током опорного канала (1опорн) и током измерительного канала (1измер), имеющее размерность «°» и префикс фш=;
-
- в нижней строке измеренное значение угла сдвига фаз между током опорного канала (1опорн) и напряжением измерительного канала (иизмер), имеющее размерность «°» и префикс фн=.
фш = 137° фн = 359°
«.__________________________________________________________>
Рисунок 12 б
-
6.5.8.5 При необходимости, отображение размерности измеренного значения угла сдвига фаз можно просмотреть как с индикацией в градусах, так и с индикацией емкостного или индуктивного характера (L или С).
-
6.5.8.6 Нажав кратковременно на функциональную кнопку "F" один раз можно просмотреть результаты измерения активной, реактивной и полной мощности, рисунок 12 в, а повторно, кратковременно нажав на функциональную кнопку "F", можно просмотреть:
-
- измеренное действующее значение напряжения переменного тока (иизмер);
-
- измеренное действующие значения силы переменного тока (1из-мер);
-
- измеренную частоту напряжения переменного тока;
-
- значение угла сдвига фаз между напряжением измерительного канала (иизмер) и током измерительного канала (1измер) и вычисленное значение косинуса ф - угла сдвига фаз между напряжением и током измерительных каналов, рисунок 12 г.
Г
P=
0,65 кВт
Q=
-0,61 квар
S=
0,89 кВА
J
Рисунок 12 в
f---------------------
~299.9 В
50.00 Гц
~2.992 А
ф= 137°
Cos
ф=
0,73
J
Рисунок 12 г
6.5.9 Определение последовательности чередования фаз
-
6.5.9.1 При поступлении сигнала на одиночную клемму «В», ВАФ автоматически переключается в данный режим
-
6.5.9.2 Подключите фазные проводники трехфазной системы к клеммам «А», «В» и «С» ВАФ. Правильное определение последовательности чередования фаз возможно только при условии, что все три фазы подключены в соответствии с маркировкой на приборе, как показано на рисунке 13 а.

Рисунок 13 а
6.5.9.3 В случае, если проводники трехфазной системы не подключены к клеммам «А» или «С» на дисплей выводится одно из сообщений, как показано на рисунке 13 б.
нет фазы АРисунок 13 б
-
6.5.9.4 Результат определения последовательности чередования фаз выводится в текстовом виде, как показано на рисунке 13 в.
Рисунок 13 в
6.6 Запись отображаемой на экране информации
-
6.6.1 Измеренные текущие значения, отображаемые на экране, ВАФ может записывать на встроенный Flash-диск для последующего просмотра. Запись реализована в виде "снимка экрана" в файл формата BMP.
-
6.6.2 Для записи экрана следует длительно (3 с и более) нажать кнопку «О» при просмотре измерительной информации. В появившемся диалоге, рисунок 14 а, следует подтвердить сохранение экрана (длительное нажатие кнопки "F"), либо отменить - кратковременное нажатие кнопки «О». При удачной записи экрана - появится окно, рисунок 14 б, которое само закроется через 3 секунды.
/ \
СОХРАНИТЬ ЭКРАН ?
Рисунок 14 а
Рисунок 14 б
-
6.6.3 Записанные на встроенном Flash-диске экраны расположены в папке «Screens», которые можно просмотреть в любое время -либо на экране ВАФ, либо на ПК.
-
6.6.4 Для просмотра «записанных экранов» на экране ВАФ следует войти в Меню -> Информация -> Просмотр (см. таблицу 3). В появившемся меню, рисунок 14 в, следует выбрать интересующий файл по названию (в нижней строке показывается время и дата создания выбранного файла) и подтвердить выбор (длительное нажатие кнопки "F"). По завершении просмотра есть возможность вернуться в меню доступных экранов, рисунок 14 в, нажав длительно кнопку «О», либо удалить этот файл, длительно нажав кнопку "F", - в появившемся меню, рисунок 14 г, следует выбрать "Да".
/ \
УДАЛИТЬ ФАЙЛ?
ВСЕГО ФАЙЛОВ : 10 scjonrcimp Scr_02.bmp Sci_03.bmp Scr 04.bmp
14.08.08 15:16
ДА И"
НЕТ
Рисунок 14 в Рисунок 14 г
-
6.6.5 Для просмотра записанных файлов экранов на ПК следует подключить ВАФ к ПК и во время отображения логотипа кратковременно нажать кнопку «О». После инициализации и обмена служебной информацией операционной системе ПК становится доступен еще один съемный диск (Flash-диск), пользуясь встроенными средствами операционной системы ПК для работы с файлами, либо программами сторонних производителей можно просматривать, копировать или удалять записанные файлы экранов в формате BMP, расположенные в папке «Screens».
6.7 Регистрация измерительной информации
-
6.7.1 Измеренные данные ВАФ может записывать в память на встроенный Flash-диск для последующего просмотра и анализа. Информация записывается в табличном формате CSV, при этом из всего множества возможных измерительных данных записываются только корректные, остальные игнорируются (т.е. будут записываться только текущие измеренные значения ВАФ в комплекте с ИПТ подключенными в данный момент).
-
6.7.2 Запись производится по пусковому событию, которым может быть срабатывание таймера или изменение сигнала на дискретном входе, в роли которого используется клемма фазы "В".
-
6.7.3 Данные записываются однократно, по каждому пусковому событию, без усреднения в промежутках между ними.
-
6.7.4 Порядок подключения пускового дискретного сигнала к из-
мерительной цепи ВАФ показан на рисунке 15. При этом сигнал для запуска регистрации следует подавать на клемму фазы "В", нейтраль - на нейтральную клемму фазы "А"
Рисунок 15
6.7.5 Для включения режима регистрации измерительной информации следует выбрать в главном меню ВАФ Меню -> Режим -> Регистрация.
6.7.6 В появившемся меню, рисунок 16 а, следует выбрать режим регистрации параметров дискретного сигнала - по дискрету или по таймеру.
/----- ------Ч
|ПО ДИСКРЕТУ
ПО ТАЙМЕРУ
ч__________________________________>
Рисунок 16 а
-
6.7.7 В случае выбора "ПО ДИСКРЕТУ", - следует уточнить условия запуска по дискрету, условия начала регистрации (условия пуска), рисунок 16 б
г
И" ПОЯВЛЕНИЕ
□ ПРОПАДАНИЕ
□ ИЗМЕНЕНИЕ
Рисунок 16 б
Где:
-
- ПОЯВЛЕНИЕ - однократный запуск регистрации произойдет при появлении на клемме измерительного входа напряжения "В" переменного напряжения с действующим значением более 10 В дольше 1 секунды;
-
- ПРОПАДАНИЕ - однократный запуск регистрации произойдет при уменьшении на клемме измерительного входа напряжения "В" действующего значения напряжения менее 1 В дольше 1 секунды;
-
- ИЗМЕНЕНИЕ - однократный запуск регистрации произойдет при появлении на клемме измерительного входа напряжения "В" переменного напряжения с действующим значением более 10 В, либо при уменьшении действующего значения напряжения менее 1 В дольше 1 секунды;
-
6.7.8 После выбора условия ВАФ перейдет в режим ожидания условия пуска, рисунок 16 в
(-----------------------\
РЕГИСТРАЦИЯ ПО ДИСКРЕТУ ОЖИДАНИЕ ПУСКА
<_______________________________________________/
Рисунок 16 в
-
6.7.9 В случае выбора "ПО ТАЙМЕРУ", рисунок 16 г - следует уточнить интервал регистрации 2 секунды, 10 секунд, 60 секунд, соответственно.
Z"
И" 2 СЕКУНДЫ
□ 10 СЕКУНД
□ 60 СЕКУНД
Рисунок 16 г
-
6.7.10 После выбора условия запуска - по таймеру рисунок 16 г, ВАФ перейдет в режим ожидания выбранного условия пуска, рисунок 16 д, при его наступлении произойдет запись регистрируемой измерительной информации в CSV файл.
(-----------------------\
РЕГИСТРАЦИЯ ПО ТАЙМЕРУ ОЖИДАНИЕ ПУСКА
<_______________________________________________/
Рисунок 16 д
-
6.7.11 Для останова регистрации следует вернуться в меню (длительное нажатие кнопки "F"). Перейти в Меню -> Режим -> ИЗМЕРЕНИЕ (вместо выбранного ранее "РЕГИСТРАЦИЯ") или через диалог выхода из режима регистрации (длительное нажатие кнопки « о
-
6.7.12 Для просмотра записанных файлов пусков на ПК следует подключить ВАФ к ПК в режиме съемного диска (см. пункт 5.4.5) и далее копировать или удалять файлы, расположенные в папке «Records», пользуясь встроенными средствами операционной системы ПК для работы с файлами, либо программами сторонних производителей. Для просмотра и анализа зарегистрированных данных рекомендуется использовать Microsoft Excel.
6.8 Заряд аккумуляторных батарей
-
6.8.1 Заряд аккумуляторных батарей осуществляется постоянным током 0,25 А, только при подключении внешнего питания (USB-порта) и выборе в главном меню ВАФ соответствующего режима.
-
6.8.2 Встроенная система зарядки контролирует процедуру зарядки и обеспечивает оптимальную продолжительность заряда.
-
6.8.3 Допускается зарядка АКБ, извлеченных из ВАФ, с помощью внешних зарядных устройств, предназначенных для этих целей.
Примечание - Используйте внешние зарядные устройства, допущенные к применению Российской Федерации во избежание воспламенения или поражения электричеством!
-
6.8.4 При зарядке новых аккумуляторных батарей или батарей, неиспользуемых в течение длительного периода, Ni-MH элементы батареи заряжаются в разной степени, и время работы ВАФ может быть короче в первоначальные циклы зарядки/разрядки.
-
6.8.5 Для зарядки аккумуляторов АКБ поставляемых с ВАФ необходимо выполнить следующие операции:
-
- подключить ВАФ через USB-порт к ПК или через адаптер к сети переменного тока 220 В;
-
- нажав кнопку «О » включить питание ВАФ;
-
- войти в главное меню ВАФ - пункт Меню -> Режим -> Заряд АКБ;
-
- полностью зарядить батареи АКБ -за время до 14 часов;
-
- полностью разрядить батареи (можно выполнить при обычной работе с прибором);
-
- повторить цикл зарядки/разрядки в течение, по крайней мере, двух раз (рекомендуются четыре цикла).
-
6.8.6 При использовании внешних интеллектуальных зарядных устройств АКБ полный цикл зарядки/разрядки может выполняется автоматически.
-
6.8.7 После выполнения этой процедуры нормальная производительность АКБ, как правило, будет восстановлена.
-
6.8.8 По окончании заряда на экране будет отображено сообщение «Заряд АКБ завершен».
-
6.8.9 Во время заряда АКБ, при кратковременном нажатие кнопки "F" можно отслеживать текущее состояние прибора, время заряда, оценить емкость и напряжение АКБ.
-
6.8.10 Для досрочного прерывания режима заряда следует выключить прибор одновременным нажатием кнопок « о » и «F».
-
6.8.11 Если во время нахождения прибора в режиме заряда АКБ были отключения питания прибора, то после включения прибор вернется в режим заряда.
-
6.8.12 Для минимизации потребляемой мощности при питании от USB-порта ВАФ полностью отключает измерительную часть и минимизирует уровень подсветки.
-
6.8.13 Заряд гальванических элементов (алкалиновых или угольных батарей) недопустим и может привести к утечке электролита и необратимым повреждениям прибора.
Не перезаряжайте гальванические элементы!
7 ПОВЕРКАПоверка ВАФ осуществляется в соответствии с методикой поверки РА1.007.0О3 МП, которая записана на встроенном Flash-диске ВАФ.
Для копирования методики поверки, поставляемых вместе с ВАФ, необходимо:
-
- подключить ВАФ к ПК и во время отображения логотипа кратковременно нажать кнопку «О». После инициализации и обмена служебной информацией операционной системе ПК становится доступен еще один съемный диск (Flash-диск) О . Для операционных систем Windows 2000/ХР установка дополнительных драйверов для доступа к диску не требуется;
-
- скопировать (перенести) находящиеся на Flash-диске ВАФ файлы на жесткий диск Вашего ПК;
Кроме того методику и саму программу поверки «Мастер поверки ВАФ-а(М)» можно скопировать с сайта ООО «ПАРМА» -www.parma.spb.ru.
Поверку ВАФ осуществляют органы государственной метрологической службы или аккредитованные метрологические службы юридических лиц.
ВАФ, не прошедший поверку, к выпуску в обращение и к применению не допускается.
Межповерочный интервал - 2 года.
8 ТЕХНИЧЕСКОЕ ОБСЛУЖИВАНИЕВведенный в эксплуатацию ВАФ не требует специального технического обслуживания, кроме периодического осмотра, замены гальванических элементов питания или АКБ и очистки контактных поверхностей магнитопроводов ИПТ.
9 ТЕКУЩИЙ РЕМОНТРемонт может осуществлять только изготовитель или организации им уполномоченные.
10 ХРАНЕНИЕ-
10.1 Порядок упаковывания при постановке ВАФ на хранение в соответствии с 5.2 настоящего руководства.
-
10.2 Условия хранения, в части воздействия климатических факторов, по ГОСТ15150, группа 4.
-
10.3 Запрещается хранить ВАФ с глубоко разряженными гальваническими элементами питания постоянного тока. Это может привести к вытеканию электролита и повреждению ВАФ.
-
10.4 Складирование изделий штабелями не более 10 шт. в высоту .
-
11.1 По условиям транспортирования, в части воздействия механических факторов внешней среды, ВАФ относится к группе 4 по ГОСТ 22261 и является пригодным для перевозки в хорошо амортизированных видах транспорта (самолетами, судами, железнодорожным транспортом, безрельсовым наземным транспортом). Требования ГОСТ 22261, в данном случае, распространяется на изделие в таре.
-
11.2 Условия транспортирования, в части воздействия климатических факторов, соответствуют группе 4 по ГОСТ15150.
-
12.1 Упаковка, в части воздействия климатических факторов внешней среды, по ГОСТ 22261, группа 4.
-
12.2 Упаковка, в части воздействия механических факторов внешней среды, по ГОСТ 22261, группа 4.
-
12.3 Габаритные размеры тары, не более (400 х 340 х 217) мм.
-
12.4 Масса брутто, не более 10 кг.
-
13.1 На приборе указаны: наименование, тип, товарный знак предприятия-изготовителя, национальный знак соответствия, знак утверждения типа, заводской номер, год выпуска, обозначения входных и выходных цепей.
-
13.2 На упаковке указано: наименование и тип изделия, заводской номер, товарный знак и наименование предприятия изготовителя, номер технических условий на изделие, типы и количество ИПТ в комплекте поставки ВАФ.
Пломбирование прибора произведено пломбировочной лентой, идентифицирующей вскрытие. Пломбы не вскрывать!
14 ГАРАНТИИ ИЗГОТОВИТЕЛЯ-
14.1 Изготовитель гарантирует соответствие технических характеристик ВАФ, прошедшего приемо-сдаточные испытания в отделе технического контроля предприятия-изготовителя и опломбированного клеймом предприятия-изготовителя, требованиям ТУ 4221-01931920409-2008 при соблюдении условий эксплуатации, хранения и транспортирования.
-
14.2 Гарантийный срок эксплуатации ВАФ - 18 месяцев со дня продажи (не распространяется на гальванические элементы питания).
-
14.3 Гарантийный срок хранения ВАФ - 6 месяцев с момента изготовления (не распространяется на гальванические элементы питания).
