Руководство по эксплуатации «Установка пробойная универсальная УПУ-10» (УПУ-10/16.00.00.00РЭ)

СОДЕРЖАНИЕ
-
1 Назначение.
-
2 Технические данные.
-
3 Состав.
-
4 Устройство и принцип работы.
-
5 Указания мер безопасности.
-
6 Подготовка к работе.
-
7 Порядок работы.
-
8 Проверка киловольтметра установки.
-
9 Проверка миллиамперметра установки.
-
10 Контроль и регулировка тока срабатывания защиты.
-
11 Техническое обслуживание
-
12 Первичная и периодическая аттестация.
Приложения:
1. Установка пробойная универсальная УПУ-10. Блок управления. Схема электрическая принципиальная.
-
2 Установка пробойная универсальная УПУ-10. Блок управления. Узел управления 1. Схема электрическая принципиальная.
-
3 Установка пробойная универсальная УПУ-10. Блок управления. Узел управления 2. Схема электрическая принципиальная.
-
4. Блок высокого напряжения. Схема электрическая принципиальная.
-
5. Блок высокого напряжения. Общий вид.
-
1.1 Установка пробойная универсальная УПУ-10 (в дальнейшем по тексту - УПУ-10) предназначена для испытания изоляции электротехнического оборудования и материалов переменным синусоидальным напряжением частотой 50 Гц и выпрямленным напряжением отрицательной полярности, регулируемым в пределах 0-10 кВ с выходным током до 100 мА
Область применения - электротехника и энергетика.
Благодаря повышенному выходному току установка может быть использована для испытания на переменном напряжении изоляции обмоток крупных электрических машин. С успехом может быть использована для испытания защитных средств на соответствующие напряжения (перчатки и т.п.), а также для заряда емкостных накопителей энергии.
-
1.2 Установка рассчитана для эксплуатации в помещениях или под навесом при рабочих значениях температуры воздуха от плюс 5°С до плюс 40° С, относительной влажности до 80 % при температуре плюс 20° С и атмосферном давлении 84,0 - 106,7 кПа (630 - 800 мм. рт. ст.).
-
1.3 Питание - однофазная сеть синусоидального переменного тока напряжением 220±20 В, частотой 50± 1 Гц.
-
1.4 Установка обслуживается одним оператором с правом работы на установках с напряжением выше 1000В.
2.1
2.2
-
2.3
-
2.4
-
2.5
-
2.6
2.7
Пределы установки выходного напряжения, кВ, 1; 3; 10
Приведенная относительная погрешность установки и измерения выходного напряжения, %, не более, -
Максимальный выходной ток, мА, -
Приведенная относительная погрешность измерения тока, %, не более -
Порог срабатывания токовой защиты, мА, -
Потребляемая мощность, В.А, не более
Габаритные размеры, мм, блок управления - 320х200х355
блок высокого напряжения - 315х290х410
-
2.8. Масса, кг, не более:
ПРИМЕЧАНИЕ. Киловольтметр установки измеряет на переменном напряжении - действующее значение, на выпрямленном - амплитудное значение напряжения.
Миллиамперметр на переменном токе измеряет действующее значение, на выпрямленном среднее (средневыпрямленное) значение тока.
3 СОСТАВ-
3.1 Состав и комплектность изделия приведены в табл.1.
Таблица 1.
№п/п |
Наименование |
К-во. |
1 |
Установка пробойная универсальная УПУ-10. |
1 |
2 |
Провод сетевой. |
1 |
3 |
Провод соединительный высоковольтный. |
1 |
4 |
Провод заземления. |
1 |
5 |
Установка пробойная универсальная УПУ-10. Руководство по эксплуатации. УПУ -10/16.00.00.00РЭ. |
1 |
6 |
Установка пробойная универсальная УПУ-10. Паспорт УПУ-10/16.ОО.ОО.00ПС. |
1 |
-
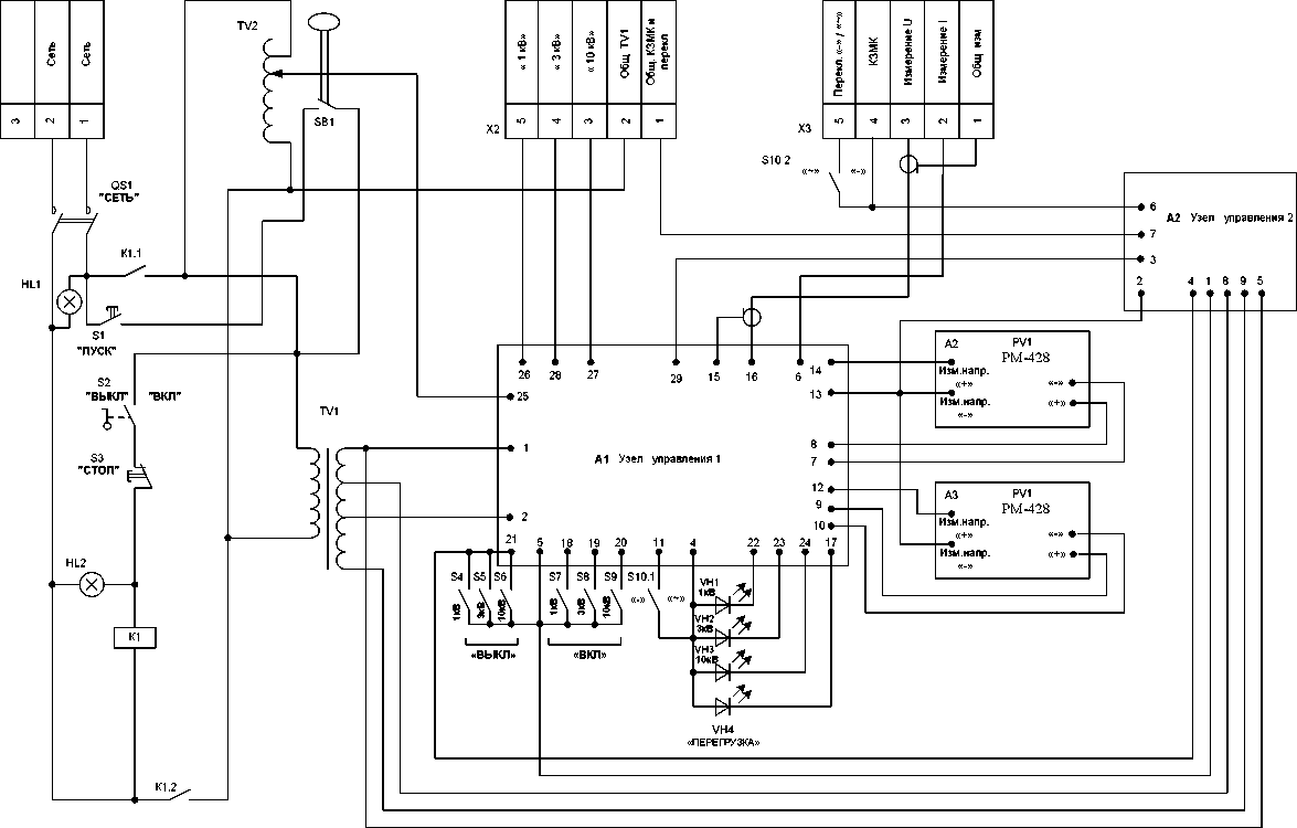
4.1 Установка пробойная универсальная УПУ-10 выполнена в виде двух переносных блоков, соединенных кабелями: блока управления и блока высокого напряжения. Схема электрическая принципиальная установки УПУ-10 приведена в приложениях 1- 4.
-
4.2 Блок управления УПУ-10 выполнен в унифицированном корпусе «НАДЕЛ» высотой 200 мм и включает в себя:
-
• регулятор испытательного напряжения TV2 (ЛАТР-5А);
-
• узлы управления А1 и А2;
-
• элементы коммутации и сигнализации низковольтных цепей (выключатели, кнопки, реле).
В качестве измерительных приборов используются цифровые панельные измерители РМ428 с жидкокристаллической индикацией.
На правой боковой стенке установки закреплены платы А1 и А2. На левой боковой панели размещены: разъем для подключения блока высокого напряжения сетевой разъём.
На лицевой панели установки размещены цифровые измерительные приборы «Измерение тока, мА» PA1 и «Измерение напряжения, кВ» PV1, сигнальные лампы, индикатор «ПЕРЕГРУЗКА»; кнопки включения и отключения испытательного напряжения S4- S9; переключатель режимов работы S10 «~» / «-»; кнопки S1 «ПУСК» и S3 «СТОП»; ручка «Регулятор напряжения» и сетевые автоматы QS1 и выключатель со спецключём (9). Выключатель со спецключём является блокировкой, предотвращающей случайное или несанкционированное включение аппарата.
-
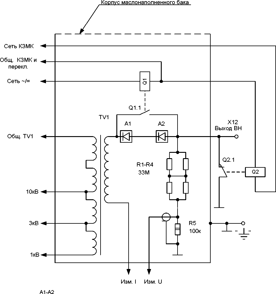
4.3. Блок высокого напряжения (см. приложение 4, 5) включает в себя: трансформатор высоковольтный TV1, переключатель высоковольтный Q1, измерительный высоковольтный делитель напряжения R1 - R4, измерительный шунт R1, выпрямительные столбы A1-A2, заземлитель Q2 и другие элементы. Трансформатор TV1 и переключатель Q1 помещены в бак, заполненный трансформаторным маслом.
Уровень трансформаторного масла находится на расстоянии (25 ± 5) мм от наружной плоскости гетинаксовой панели (крышки бака). Герметизация бака обеспечивается резиновой прокладкой.
На крышке расположены три маслонаполненные трубы, герметично закрытые в верхней и нижней части. Верхние части труб соединены токопроводящей перемычкой. В левой трубе (9) расположены высоковольтные выпрямительные столбы A1-A2. В средней (10) - высоковольтные резисторы R1 - R4 делителя напряжения. В правой трубе (11) - проводник, обеспечивающий работу переключателя Q1, переключающий режимы работы ~ / -.
Испытываемый объект подключается к клеммам, размещенным на перемычке, соединяющей верхние части высоковольтных изоляторов (2).
На верхней панели БВН располагается заземлитель (3) и клеммы Х1-Х7. Электромагниты заземлителя и клеммы подключения закрыты металлическим кожухом (5).
-
4.4. УПУ-10 работает следующим образом.
Напряжение питающей сети подводится к УПУ-10 посредством сетевого провода. Далее через автоматы QS1 напряжение подается на схему установки.
Включение испытательного напряжения производится нажатием кнопки S1 «ПУСК», при условии, что ручка регулятора напряжения TV2 находится в крайнем левом (нулевом) положении (контакт SB1 замкнут) и выключатель со спецключём находится в положении «ВКЛ». Реле К1 срабатывает, и питание подается на схему установки. При этом загорается сигнальная лампа HL2, расположенная над кнопкой S1 «ПУСК».
Нажатием кнопки «BKH»(S7-S9) соответствующего сектора (1кВ, 3кВ, 10кВ) выбирается необходимый предел испытательного напряжения.
Величина испытательного напряжения устанавливается при помощи ручки «Регулятор напряжения», а контролируется по цифровому измерителю «Измерение напряжения, кВ» PV1. Ток нагрузки измеряется цифровым измерителем «Измерение тока, мА» PA1.
Показания измерителя тока РА1 и измерителя напряжения PV1 регулируются подстроечными резисторами, расположенными на плате, закреплённой на правой боковине корпуса. Резисторы имеют соответствующую маркировку.
В установке предусмотрена защита от токов перегрузки, которая отключает её при токе нагрузки 102±2 мА. Порог срабатывания защиты регулируется переменным резистором с маркировкой «ЗАЩИТА» на плате закрепленной на правой боковине корпуса .
По окончании испытания ёмкостного объекта, для снятия остаточного заряда, регулятор напряжения выводится в нулевое положение и переключатель QS2 «Режим» переводится в положение «~»
Отсутствие остаточного заряда можно контролировать киловольтметром PV1. После этого установка отключается кнопкой SB2 «СТОП».
При отключении установки от сети заземлитель QK1 касается высоковольтного вывода X2. Таким образом, происходит наложение заземления на испытываемый объект и высоковольтные цепи УПУ-10.
5 УКАЗАНИЯ МЕР БЕЗОПАСНОСТИ-
5.1 Все лица, работающие на установке, должны быть предварительно обучены работе, и знать в соответствующем объёме “Правила технической эксплуатации электроустановок потребителей” Рабочее место персонала должно соответствовать требованиям пожарной безопасности по ГОСТ 12.1.004-76.
-
5.2 Запрещается:
-
• работать на установке без заземления;
-
• работать на установке с неисправным короткозамыкателем;
-
• работать на установке со снятыми крышками (за исключением проведения регулировочных работ, при которых требуется доступ регулировочным резисторам).
-
5.4 Надёжно заземлить УПУ-10 гибким медным проводом сечением не менее 2,5 мм2, прилагаемым к
установке. Проверить заземление объекта испытаний.
-
5.5 Прежде чем отсоединить испытуемый объект от источника, необходимо убедиться в том, что
высокое напряжение выключено, киловольтметр показывает ноль.
6 ПОДГОТОВКА К РАБОТЕ-
6.1 Установить установку на рабочем месте.
-
6.2 Обеспечить ограждение высоковольтного вывода от непосредственного доступа.
-
6.3 Заземлить установку отдельным проводом (см. п. 5.4.).
-
6.4 Подключить провода выхода к объекту испытаний.
-
6.5 Подключить установку к сети сетевым шнуром.
-
7.1 Подать напряжение сети на установку, включив автоматы QS1 «СЕТЬ» (при этом загорится зелёная сигнальная лампа HL1 над автоматами). Спецключ S2 повернуть в положение «ВКЛ».
-
7.2 Вращая ручку «Регулятор напряжения» против часовой стрелки, установить её в исходное положение (крайнее левое до упора).
-
7.3 Нажать кнопку S1 «ПУСК». При этом должна загореться лампочка HL2 над кнопкой.
-
7.4 Установить переключатель S10 в положение, требуемое по условиям испытаний «-» или «~» ВНИМАНИЕ! Изменение положения переключателя S10 «-»/«~» производить только перед выбором испытательного напряжения (т.е. до нажатия кнопки «ВКЛ» соответствующего сектора - 1кВ, 3кВ или 10кВ)
-
7.5 Выбрать необходимое испытательное напряжение, нажав кнопку «ВКЛ» (S7-S10) соответствующего сектора - 1кВ, 3кВ или 10кВ. При этом должен загореться светодиод выбранного напряжения. Переключение на другой предел испытательного напряжения возможно только после установки в исходное положение (крайнее левое до упора) ручки «Регулятор напряжения».
-
7.6 Вращая ручку «Регулятор напряжения» по часовой стрелке и наблюдая за показаниями киловольтметра PV1 «Измерение напряжения, кВ», установить необходимую величину испытательного напряжения.
-
7.7 По окончании испытания ручку «Регулятор напряжения» следует установить в исходное положение, вращая ее против часовой стрелки до упора. Далее следует отключить испытательное напряжение кнопкой «ВЫКЛ» (S4-S6) и после этого отключить установку нажатием кнопки S3 «СТОП».
-
7.8 В том случае, если в ходе испытаний загорелась лампочка «ПЕРЕГРУЗКА» и установка отключилась, необходимо нажать кнопку S3 «СТОП» и ручку «Регулятор напряжения» вывести в нулевое положение. После чего продолжить испытания в соответствии с п.п. 7.3 - 7.7.
-
7.9 При испытании ёмкостных объектов на постоянном токе необходимо помнить, что после прекращения вращения ручки «Регулятор напряжения» испытательное напряжение на объекте нарастает по мере заряда ёмкости.
В таких случаях подъём напряжения надо осуществлять медленно и плавно, не допуская превышения нормативной величины испытательного напряжения на объекте и не допуская превышения наибольшего рабочего напряжения установки, равного 10 кВ и тока не более 100мА, во избежание срабатывания защиты.
Измерение тока нагрузки следует производить миллиамперметром PA1 «Измерение тока, мА».
-
7.10 По окончании испытания ёмкостного объекта, для снятия остаточного заряда, ручка «Регулятор напряжения» выводится в нулевое положение и переключатель S5 переводится в положение «~». Отсутствие остаточного заряда можно контролировать киловольтметром PV1 «Измерение напряжения, кВ». Киловольтметр должен показывать “ 0 ”. Далее следует кнопкой «ВЫКЛ» (S4- S6) отключить соответствующий сектор (1кВ, 3кВ или 6кВ), затем отключить установку нажатием кнопки S3 «СТОП».
-
7.11 Прежде чем отсоединить испытуемый объект от источника, необходимо визуально убедиться в том, что подвижный контакт короткозамыкателя касается высоковольтного вывода. При работе с емкостными накопителями следует прежде, чем прикоснуться к выводам, закоротить их высоковольтной штангой.
-
8.1. Проверку киловольтметра установки следует проводить один раз в год.
-
8.2. Для проверки необходим киловольтметр с пределом измерения 10кВ, класс точности 0,5
-
1,5 (киловольтметр типа С196, С502 либо иной с аналогичными характеристиками), конденсатор емкостью не менее 0,025 мкФ, рассчитанный на выпрямленное напряжение не менее 10 кВ.
-
8.3. Перед началом проверки снять верхнюю крышку блока управления.
-
8.4. ВНИМАНИЕ! При проверке следует строго соблюдать все требования разделов 5 - 7 настоящего документа.
-
8.5.1. Подсоединить образцовый киловольтметр к высоковольтному выводу блока высокого напряжения УПУ-10. Корпус киловольтметра - заземлить.
-
8.5.2. Установить переключатель S10 в положение «~». Включить установку; нажать кнопку S9 «ВКЛ» сектора 10 кВ. Установить по внешнему киловольтметру выходное напряжение 10 кВ.
-
8.5.3. Если киловольтметр установки показывает напряжение отличное от показаний внешнего киловольметра, то при помощи подстроечного резистора с маркировкой «~U» необходимо добиться соответствующего показания. Резистор с маркировкой «~U» расположен на плате, закреплённой на правой боковине УПУ-10.
-
8.5.4. По окончании проверки отключить установка от сети в соответствии с п.п . 7.11, 7.12.
При необходимости оператор может произвести проверку приведенной погрешности киловольтметра установки и на остальных числовых значениях установки.
8.6. Проверка киловольтметра установки на выпрямленном испытательном напряжении-
8.6.1. Подсоединить образцовый киловольтметр и конденсатор (см. п.8.2.) к высоковольтному выводу блока высокого напряжения УПУ-10. Корпус киловольтметра и другой вывод конденсатора - заземлить.
-
8.6.2. Установить высоковольтный переключатель S10 в положение «-». Включить установку; нажать кнопку S9 «ВКЛ» сектора 10 кВ. Установить по внешнему киловольтметру выходное напряжение 10 кВ.
-
8.6.3. Если киловольтметр установки показывает напряжение отличное от показаний внешнего киловольметра, то при помощи подстроечного резистора с маркировкой «=U» необходимо добиться соответствующего показания. Резистор с маркировкой «=U» расположен на плате, закреплённой на правой боковине УПУ-10.
-
8.6.4. По окончании проверки отключить установку от сети в соответствии с п.п . 7.11. , 7.12. и отсоединить от высоковольтного вывода киловольтметр и конденсатор. Выводы конденсатора соединить и заземлить.
При необходимости оператор может произвести проверку приведенной погрешности киловольтметра установки и на остальных числовых значениях установки.
9 ПРОВЕРКА МИЛЛИАМПЕРМЕТРА УСТАНОВКИ-
9.1. Проверку миллиамперметра следует проводить один раз в год.
-
9.2. Перед началом проверки снять верхнюю крышку блока управления.
-
9.4. Присоединить высоковольтный вывод блока высокого напряжения УПУ-10 к заземлению через миллиамперметр постоянного тока, с пределом измерения 100 мА, класс точности 0,5 - 1
-
9.5. Установить переключатель S10 в положение «-». Включить установку. Нажать кнопку S7 «ВКЛ» сектора 3 кВ и ручкой «Регулятор напряжения» установить на внешнем миллиамперметре ток 100мА.
-
9.6. Если миллиамперметр установки показывает ток отличный от показаний внешнего миллиамперметра, то при помощи подстроечного резистора с маркировкой «=I» необходимо добиться соответствующего показания. Резистор с маркировкой «=I» расположен на плате, закреплённой на правой боковине УПУ-10 .
-
9.7. По окончании регулировки отключить установку от сети в соответствии с п.п . 7.11. , 7.12.
-
9.8. Присоединить высоковольтный вывод блока высокого напряжения УПУ-10 к заземлению через миллиамперметр переменного тока, с пределом измерения 100 мА, класс точности 0,5 - 1
-
9.9. Установить высоковольтный переключатель S10 в положение «~». Включить установку. Нажать кнопку S7 «ВКЛ» сектора 3 кВ и ручкой «Регулятор напряжения» установить на внешнем миллиамперметре ток 100мА.
-
9.10. Если миллиамперметр установки показывает ток отличный от показаний внешнего миллиамперметра, то при помощи подстроечного резистора с маркировкой «~I» необходимо добиться соответствующего показания. Резистор с маркировкой «~I» расположен на плате, закреплённой на правой боковине УПУ-10.
-
9.11. По окончании регулировки отключить установка от сети в соответствии с п.п. 7.11. ,
-
7.12.
-
10 КОНТРОЛЬ И РЕГУЛИРОВКА ТОКА СРАБАТЫВАНИЯ ЗАЩИТЫ.
-
• Присоединить высоковольтный вывод УПУ-10 к заземлению.
-
• Установить высоковольтный переключатель «РЕЖИМ» в положение «~». Включить установку. Нажать кнопку «ВКЛ» сектора 3 кВ и установить ручкой регулятора напряжения на миллиамперметре УПУ-10 ток 100 мА.
-
• Защита должна срабатывать при токе 102±2 мА. В том случае, если ток срабатывания защиты будет иным, необходимо отрегулировать порог срабатывания защиты резистором с маркировкой «ЗАЩИТА», расположенным на плате, закрепленной на правой боковине корпуса установки.
-
10.2. По окончании регулировки отключить установку от сети в соответствии с п.п. 7.11. , 7.12.
-
11.1. Составить план-график профилактического обслуживания УПУ-10.
-
11.2. Регулярно проверять надёжность замыкания контактной поверхности короткозамыкателя.
-
11.3. Постоянно следить за исправностью и надежностью присоединения заземляющих проводников.
-
12.1 Первичная и периодическая аттестация универсальной пробойной установки УПУ-10 производится в соответствии с ГОСТ 24555-81 «Порядок аттестации испытательного оборудования. Основные положения» и ПМА 29-4/1992 «Испытательная установка. Программа и методика аттестации».
-
12.2 Периодичность аттестации - один раз в два года.

Х1

'(О
Приложение 1
Универсальная пробойная установка УПУ-10
Блок управления
Схема электрическая принципиальная

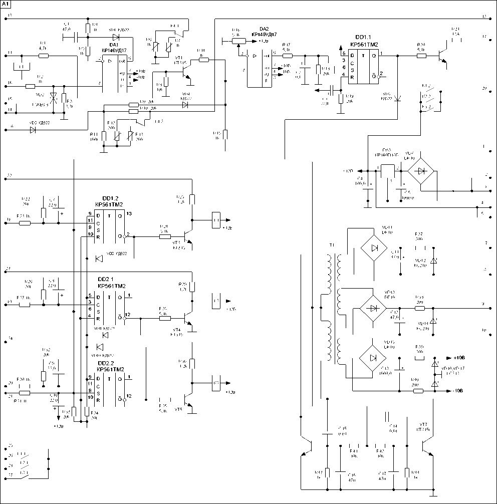
Приложение 2
Универсальная пробойная установка УПУ-10. Узел управления 1.
Схема электрическая принципиальная

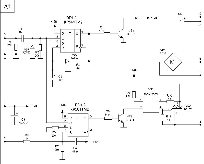
Приложение 3
Универсальная пробойная установка УПУ-10. Блок управления.
Узел управления 2.
Схема электрическая принципиальная

VD1-VD38 R1, R2
1N4007 VR68
68м
Приложение 4.
Универсальная пробойная установка УПУ-10. Блок высокого напряжения.
Схема электрическая принципиальная.