№2089 от 29.09.2025
Приказ Федерального агентства по техническому регулированию и метрологии (Росстандарт)
# 716915
ПРИКАЗ_О внесении изменений в приказ Федерального агентства по техническому регулированию и метрологии от 14 марта 2025 г. № 507 «О внесении изменений в сведения об утвержденных типах
средств измерений»
Приказы по основной деятельности по агентству Вн. Приказ № 2089 от 29.09.2025

МИНИСТЕРСТВО ПРОМЫШЛЕННОСТИ И ТОРГОВЛИ РОССИЙСКОЙ ФЕДЕРАЦИИ
ФЕДЕРАЛЬНОЕ АГЕНТСТВО ПО ТЕХНИЧЕСКОМУ РЕГУЛИРОВАНИЮ И МЕТРОЛОГИИ (Росстандарт)
ПРИКАЗ
29 сентября 2025 г. , 2089
Москва
О внесении изменений в приказ Федерального агентства по техническому регулированию и метрологии от 14 марта 2025 г. № 507 «О внесении изменений в сведения об утвержденных типах средств измерений»
В целях исправления технической ошибки п р и к а з ы в а ю:
-
1. Внести изменения в пункт 2 приложения к приказу от 14 марта 2025 г. № 507 «О внесении изменений в сведения об утвержденных типах средств измерений», заменив сведения об утвержденном типе средства измерений и описание типа, прилагаются к настоящему приказу.
-
2. ФБУ «НИЦ ПМ - Ростест» внести изменения в сведения об утвержденном типе средства измерений согласно приложению к настоящему приказу в Федеральный информационный фонд по обеспечению единства измерений в соответствии с порядком создания и ведения Федерального информационного фонда по обеспечению единства измерений, передачи сведений в него и внесения изменений в данные сведения, предоставления содержащихся в нем документов и сведений, утвержденным приказом Министерства промышленности и торговли Российской Федерации от 28 августа 2020 г. № 2906.
-
3. Контроль за исполнением настоящего приказа оставляю за собой.
Заместитель руководителя
/ \ Подлинник электронного документа, подписанного ЭП, хранится в системе электронного документооборота Федерального агентства по техническому регулированию и метрологии
Е.Р. Лазаренко
СВЕДЕНИЯ О СЕРТИФИКАТЕ ЭП
Сертификат: 7B1801563EA497F787EAF40A918A8D6F
Кому выдан: Лазаренко Евгений Русланович
Действителен: с 19.05.2025 до 12.08.2026
\___________________-___________________/
ПРИЛОЖЕНИЕ
к приказу Федерального агентства по техническому регулированию
и метрологии
от «__» сентябр_ 2025 г. № 2089
Сведения
об утвержденном типе средства измерений, подлежащие изменению
в части конструктивных изменений, влияющих на метрологические характеристики средства измерений
|
№ п/п |
Наименование типа |
Обозначение типа |
Заводской номер |
Регистрационный номер в ФИФ |
Правообладатель |
Отменяемая методика поверки |
Действие методики поверки сохраняется |
Устанавливаемая методика поверки |
Добавляемый изготовитель |
Дата утверждения акта испыта ний |
Заявитель |
Юридическое лицо, проводившее испытания |
|
1 |
2 |
3 |
4 |
5 |
6 |
7 |
8 |
9 |
10 |
11 |
12 |
13 |
|
1. |
Система измерений количества и показателей качества нефти № 555 |
01 |
66169-16 |
МП 66169-16 |
МП 1689-142024 (с Изменением № 1) |
28.10. 2024 |
Федеральное бюджетное учреждение «Государстве нный региональны й центр стандартизац ии, метрологии и испытаний в Тюменской и Курганской областях, Ханты-Мансийском автономном округе -Югра, Ямало- |
ВНИИР-филиал ФГУП «ВНИИМ им. Д.И. Менделеева» , г. Казань |
|
Ненецком автономном округе» (ФБУ «Тюменский ЦСМ»), г. Тюмень |
УТВЕРЖДЕНО приказом Федерального агентства по техническому регулированию и метрологии ОТ « __ » сснсяСр5 2025 г. № _089
Лист № 1 Регистрационный № 66169-16 Всего листов 9
ОПИСАНИЕ ТИПА СРЕДСТВА ИЗМЕРЕНИЙ
Система измерений количества и показателей качества нефти № 555 Назначение средства измеренийСистема измерений количества и показателей качества нефти № 555 (далее - СИКН) предназначена для измерений массы нефти.
Описание средства измеренийПринцип действия СИКН основан на использовании косвенного метода динамических измерений массы нефти с помощью преобразователей объемного расхода жидкости и преобразователей плотности жидкости. Выходные электрические сигналы преобразователей объемного расхода жидкости, преобразователей температуры, давления, плотности поступают на соответствующие входы измерительно-вычислительного комплекса, который преобразует их и вычисляет массу нефти по реализованному в нем алгоритму.
СИКН представляет собой единичный экземпляр измерительной системы целевого назначения, спроектированной для конкретного объекта и состоящей из функционально объединенных блоков и устройств: двух блоков измерительных линий (далее - БИЛ-1, БИЛ-2), предназначенных для непрерывных измерений объема нефти; двух блоков измерений показателей качества нефти (далее - БИК-1, БИК-2), предназначенных для непрерывных автоматических измерений показателей качества нефти; резервной измерительной линии (РИЛ); системы обработки информации, предназначенной для сбора и обработки сигналов, поступающих от измерительных преобразователей, вычислений показателей качества и параметров нефти по реализованному в ней алгоритму, а также индикации и регистрации результатов измерений и вычислений.
Монтаж и наладка СИКН осуществлены непосредственно на объекте эксплуатации в соответствии с проектной документацией на СИКН и эксплуатационными документами на ее измерительные компоненты (средства измерений).
Общий вид СИКН представлен на рисунках 1 и 2.
Рисунок 1 - Общий вид СИКН
Рисунок 2 - Общий вид СИКН
В составе СИКН функционально выделены измерительные каналы (ИК) объема и объемного расхода нефти и плотности нефти.
Все измерительные компоненты (средства измерений, ИК) и оборудование СИКН размещены в отапливаемых помещениях.
В состав СИКН входят измерительные компоненты, представленные средствами измерений, приведенными в таблице 1, и ИК, приведенными в таблице 5. Средства измерений могут быть заменены в процессе эксплуатации на средства измерений утвержденного типа, приведенные в таблице 1.
Таблица 1 - Измерительные компоненты
|
Наименование измерительного компонента |
Регистрационный номер в Федеральном информационном фонде по обеспечению единства измерений |
|
Преобразователи расхода жидкости турбинные MVTM (далее -ТПР) |
16128-06 |
|
Преобразователи расхода жидкости турбинные Smith Meter серии MVTM (далее - ТПР) |
64583-16 |
|
Преобразователи расхода турбинные HTM (далее - ТПР) |
56812-14 |
|
Преобразователи расхода жидкости ультразвуковые DFX-MM (далее - УЗР) |
57471-14 |
|
Датчики давления Метран-150 |
32854-13 |
|
Преобразователи давления измерительные 3051 |
14061-15 |
|
Преобразователи измерительные ATT 2100 |
39546-08 |
|
Преобразователи измерительные Rosemount 644 |
56381-14 |
|
Термопреобразователи сопротивления платиновые 68 |
22256-01 |
|
Термопреобразователи сопротивления платиновые 65 |
22257-05 |
|
Термопреобразователи сопротивления платиновые 65 |
22257-11 |
|
Датчики температуры ТСПТ |
75208-19 |
|
Преобразователи плотности измерительные 7835 (далее - Ш!) |
15644-96 |
|
Влагомеры нефти поточные УДВН-1пм |
14557-15 |
|
Комплексы измерительно-вычислительные Fmc2 (далее - ИВК) |
58788-14 |
В состав СИКН входят средства измерений объемного расхода нефти в БИК-1 и БИК-2, показывающие средства измерений температуры и давления утвержденных типов.
СИКН обеспечивает выполнение следующих основных функций:
-
- измерения объема нефти по каждой измерительной линии и в целом по СИКН за установленные интервалы времени (смена, сутки, с начала партии);
-
- измерения массы брутто нефти косвенным методом динамических измерений по каждой измерительной линии и в целом по СИКН за установленные интервалы времени (смена, сутки, с начала партии);
-
- вычисления массы нетто нефти, как разности массы брутто нефти и массы балласта, используя результаты измерений массовых долей воды, механических примесей и хлористых солей, полученные в аккредитованной нефтехимической лаборатории, или массовой доли воды, вычисленной по результатам измерений объемной доли воды поточным влагомером;
-
- автоматические измерения плотности нефти и объемной доли воды в нефти в БИК-1 и БИК-2;
-
- автоматические измерения объемного расхода нефти в БИК-1 и БИК-2;
-
- автоматический и ручной отбор проб нефти согласно ГОСТ 2517-2012 «Нефть и нефтепродукты. Методы отбора проб»;
-
- измерения давления и температуры нефти автоматические и с помощью показывающих средств измерений давления и температуры соответственно;
- проведение контроля метрологических характеристик ТПР и УЗР, входящих в состав ИК объема и объемного расхода нефти, с применением стационарной поверочной установки в автоматизированном режиме;
- определение метрологических характеристик ИК объема и объемного расхода нефти с применением стационарной поверочной установки в автоматизированном режиме;
- автоматический контроль параметров измеряемой среды (нефти), их индикация и сигнализация нарушений установленных границ, регистрация и хранение результатов измерений, формирование отчетов;
- защита информации от несанкционированного доступа установкой логина и паролей разного уровня доступа.
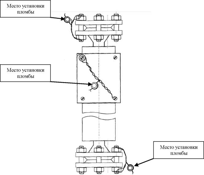
Для защиты от несанкционированных настройки и вмешательства, которые могут повлиять на результат измерений, конструкцией ТПР и УЗР, входящих в состав ИК объема и объемного расхода нефти, предусмотрены места установки пломб, несущих знаки поверки, которые наносятся методом давления на две пломбы, установленные на контровочных проволоках, пропущенных через отверстия в шпильках, расположенных на диаметрально противоположных фланцах каждого ТПР, на две пломбы, установленные на контровочных проволоках, пропущенных через отверстия в шпильках, расположенных на противоположных фланцах УЗР, а также одной контрольной пломбы, несущей знак предприятия, контролирующего эксплуатацию ТПР, и установленную на контровочной проволоке, охватывающей корпус магнитоиндукционного датчика каждого ТПР, и одной контрольной пломбы, несущей знак предприятия, контролирующего эксплуатацию УЗР, и установленную на контровочной проволоке, охватывающей корпус электронного блока УЗР.
Для защиты от несанкционированных настройки и вмешательства, которые могут повлиять на результат измерений, конструкцией ПП, входящих в состав ИК плотности нефти, предусмотрены места установки контрольных пломб, несущих знак предприятия, контролирующего эксплуатацию ПП, и установленных: на контровочной проволоке, пропущенной по диагонали клеммной крышки каждого ПП через отверстия в винтах и на контровочных проволоках, пропущенных через отверстия шпилек, расположенных на диаметрально противоположных фланцах каждого ПП.
Места установки пломб для защиты ТПР, УЗР и ПП от несанкционированных настройки и вмешательства представлены на рисунках 3, 4 и 5 соответственно.
Единичный экземпляр СИКН имеет заводской № 01.
Заводской номер СИКН нанесен сублимационным методом на металлическую табличку, установленную на щите вторичной аппаратуры в операторной СИКН. Возможность нанесения знака поверки на СИКН не предусмотрена.
Рисунок 3 - Места установки пломб для защиты ТПР из состава ИК объема и объемного расхода нефти от несанкционированных настройки и вмешательства


Рисунок 4 - Места установки пломб для защиты УЗР из состава ИК объема и объемного расхода нефти от несанкционированных настройки и вмешательства
Рисунок 5 - Места установки пломб для защиты ПП из состава ИК плотности нефти от несанкционированных настройки и вмешательства
Места нанесения заводского номера и знака утверждения типа представлены на рисунке 6.



Место нанесения знака утверждения типа
СИСТЕМА ИЗМЕРЕНИЙ КОЛИЧЕСТВА И ПОКАЗАТЕЛЕЙ
КАЧЕСТВА НЕФТИ №555 зав. №01 пь: ООО «ИМС Hi изготовления: декабрь 2016Т
Место нанесения заводского номера
Рисунок 6 - Места нанесения заводского номера и знака утверждения типа
Программное обеспечение (ПО) СИКН (ИВК, автоматизированные рабочие места (АРМ) оператора) обеспечивает реализацию функций СИКН. ПО ИВК и АРМ оператора настроено для работы и испытано при испытаниях СИКН в целях утверждения типа.
Наименование ПО и идентификационные данные указаны в таблице 2.
Таблица 2 - Идентификационные данные ПО
|
Идентификационные данные (признаки) |
Значение | ||
|
ПО АРМ оператора «Rate оператора УУН» |
ПО ИВК (БИК-1, БИК-2) |
ПО ИВК (БИЛ-1, БИЛ-2, РИЛ) | |
|
Идентификационное наименование ПО |
RateCalc |
- |
- |
|
Номер версии (идентификационный номер ПО) |
2.4.1.1 |
04.58:63b.07.58 |
04.58:62b.07.58 |
|
Цифровой идентификатор ПО |
F0737B4F |
- |
- |
Уровень защиты ПО СИКН «высокий» в соответствии с рекомендациями по метрологии Р 50.2.077-2014 «ГСИ. Испытания средств измерений в целях утверждения типа. Проверка защиты программного обеспечения».
Алгоритм вычисления цифрового идентификатора ПО АРМ оператора «Rate оператора УУН» - CRC32.
Метрологические и технические характеристикиМетрологические и основные технические характеристики СИКН приведены в таблицах 3, 4 и 5.
Таблица 3 - Метрологические характеристики
|
Наименование характеристики |
Значение |
|
Диапазон измерений объемного расхода нефти, м3/ч |
от 230 до 171001) |
|
Пределы допускаемой относительной погрешности измерений массы брутто нефти, % |
±0,25 |
|
Пределы допускаемой относительной погрешности измерений массы нетто нефти, % |
±0,35 |
|
1) Указан максимальный диапазон измерений. Ф определяется при проведении поверки и не может пр измерений. |
актический диапазон измерений евышать максимальный диапазон |
Таблица 4 - Основные технические характеристики
|
Наименование характеристики |
Значение |
|
Измеряемая среда |
Нефть по ГОСТ Р 51858 «Нефть. Общие технические условия» |
|
Количество измерительных линий, шт. |
25 (18 рабочих, 7 резервных) |
|
Диапазон избыточного давления измеряемой среды, МПа |
от 0,21 до 2,50 |
|
Диапазон температуры измеряемой среды, оС |
от +5,0 до +50,0 |
|
Вязкость кинематическая измеряемой среды в рабочем диапазоне температуры измеряемой среды, мм2/с (сСт), не более |
80 |
|
Диапазон плотности измеряемой среды при рабочих условиях, кг/м3 |
от 725,5 до 960,9 |
|
Массовая доля воды, %, не более |
1 |
|
Массовая концентрация хлористых солей, мг/дм3, не более |
900 |
|
Массовая доля механических примесей, %, не более |
0,05 |
|
Содержание свободного газа |
Не допускается |
Таблица 5 - Состав и метрологические характеристики ИК объема и объемного расхода нефти и плотности нефти СИКН
|
Наименование ИК |
Количество ИК |
Состав ИК |
Диапазон измерений |
Пределы допускаемой погрешности ИК | |
|
Первичный измерительный преобразователь |
Вторичная часть | ||||
|
ИК объема и объемного расхода нефти (ИК РИЛ) |
1 (в РИЛ) |
УЗР |
ИВК |
от 230 до 1035 м3/ч1) |
±0,15 %2) |
Продолжение таблицы 5
|
Наименование ИК |
Количество ИК |
Состав ИК |
Диапазон измерений |
Пределы допускаемой погрешности ИК | |
|
Первичный измерительный преобразователь |
Вторичная часть | ||||
|
ИК объема и объемного расхода нефти (ИК 1-1, ИК 1-2, ИК 1-3, ИК 1-4, ИК 2-1, ИК 2-2, ИК 2-3, ИК 2-4, ИК 3-1, ИК 3-2, ИК 3-3, ИК 3-4, ИК 4-1, ИК 4-2, ИК 4-3, ИК 4-4, ИК 5-1, ИК 5-2, ИК 6-1, ИК 6-2, ИК 7-1, ИК 7-2, ИК 8-1, ИК 8-2) |
24 (в БИЛ- 1, БИЛ-2) |
ТПР |
ИВК |
от 230 до 1035 м3/ч3) |
±0,15 %4) |
|
ИК плотности нефти (ИК ПП 1, ИК ПП 2, ИК ПП 3, ИК ПП 4) |
4 (в БИК-1, БИК-2) |
ПП |
ИВК |
от 725,5 до 960,9 кг/м3 |
±0,30 кг/м3 5) |
1), 3) Указан максимальный диапазон измерений. Фактический диапазон измерений
определяется при проведении поверки и не может превышать максимальный диапазон измерений.
2), 4) Пределы допускаемой относительной погрешности.
5) Пределы допускаемой абсолютной погрешности.
Знак утверждения типа наноситсяв нижней части титульного листа инструкции по эксплуатации СИКН типографским способом и на металлическую табличку сублимационным методом.
Комплектность средства измеренийКомплектность СИКН приведена в таблице 6.
Таблица 6 - Комплектность СИКН
|
Наименование |
Обозначение |
Количество |
|
Система измерений количества и показателей качества нефти № 555, заводской № 01 |
- |
1 шт. |
|
Инструкция по эксплуатации системы измерений количества и показателей качества нефти № 555 |
- |
1 экз. |
приведены в документе «Инструкция. Масса нефти. Методика измерений с применением системы измерений количества и показателей качества нефти № 555. ВЯ-1833/2024» (регистрационный номер в Федеральном информационном фонде по обеспечению единства измерений ФР.1.29.2024.49702).
Нормативные документы, устанавливающие требования к средству измеренийПостановление правительства Российской Федерации № 1847 от 16.11.2020 «Об утверждении перечня измерений, относящихся к сфере государственного регулирования обеспечения единства измерений» (п. 6.1.1)
ИзготовительОбщество с ограниченной ответственностью «ИМС Индастриз» (ООО «ИМС Индастриз»)
ИНН 7736545870
Адрес: 117312, г. Москва, ул. Вавилова, д. 47а Телефон: (495) 221-10-50; факс: (495) 221-10-51 Web-сайт: http://www.imsholding.ru/
E-mail: ims@imsholding.ru
Испытательный центрФедеральное бюджетное учреждение «Государственный региональный центр стандартизации, метрологии и испытаний в Тюменской области Ханты-Мансийском автономном округе - Югра, Ямало-Ненецком автономном округе»
(ФБУ «Тюменский ЦСМ»)
Адрес: 625027, г. Тюмень, ул. Минская, д. 88 Телефон: (3452) 20-62-95; факс: (3452) 28-00-84
Web-сайт: http://www.csm72.ru/
E-mail: mail@csm72.ru
Уникальный номер записи об аккредитации в реестре аккредитованных лиц RA.RU.311495
Всероссийский научно-исследовательский институт расходометрии - филиал Федерального государственного унитарного предприятия «Всероссийский научно-исследовательский институт метрологии им. Д.И. Менделеева»
(ВНИИР - филиал ФГУП «ВНИИМ им. Д.И. Менделеева)
Адрес местонахождения: 420088, Российская Федерация, Республика Татарстан, г. Казань, ул. 2-я Азинская, д. 7 «а»
Юридический адрес: 190005, Российская Федерация, г. Санкт-Петербург, Московский пр-т, д. 19
ИНН 7809022120 Телефон: +7 (843) 272-70-62, факс: +7 (843) 272-00-32 Web-сайт: www.vniir.org, e-mail: office@vniir.org
Уникальный номер записи об аккредитации в реестре аккредитованных лиц RA.RU.310592

