Руководство по эксплуатации «ОСМОМЕТР КРИОСКОПИЧЕСКИЙ МЕДИЦИНСКИЙ ОСКР-1М» (КЕРП.941439.001 РЭ)
ОКП 94 4310
УТВЕРЖДАЮ
раздел 12

Н.И. Ханов
2011 г.
оды и средства поверки»
ль ГПИ СИ ФГУП
И. Менделеева»
ОСМОМЕТР КРИОСКОПИЧЕСКИЙ МЕДИЦИНСКИЙ ОСКР-1М
Руководство по эксплуатации
КЕРП.941439.001 РЭ
2011 г.
I | |
с?" <3 |
1 |
Назначение |
3 |
2 |
Технические характеристики |
4 |
3 |
Состав |
4 |
4 |
Устройство и работа |
5 |
4.1 |
Принцип действия |
5 |
4.2 |
Описание функциональной схемы |
7 |
4.3 |
Описание конструкции |
9 |
4.4 |
Описание программного комплекса |
9 |
4.5 |
Описание режимов и этапов работы, реализуемых программным комплексом |
10 |
5 |
Маркировка и пломбирование |
15 |
6 |
Упаковка и консервация |
15 |
7 |
Меры безопасности |
15 |
8 |
Требования к помещению |
15 |
9 |
Подготовка прибора к использованию |
16 |
10 |
Использование прибора |
17 |
11 |
Возможные неисправности и способы их устранения |
18 |
12 |
Методы и средства поверки |
19 |
13 |
Транспортирование и хранение |
21 |
Приложение А. Методика приготовления калибровочных растворов 22
Приложение Б. Протокол поверки
25
Руководство по эксплуатации предназначено для изучения устройства, принципа действия и работы осмометра криоскопического медицинского ОСКР-1М (в дальнейшем -прибора) и содержит сведения по его использованию, техническому обслуживанию, транспортированию и хранению.


КЕРП.9Ш9Ш РЗ | ||||||||
Изм |
Лист |
№ док ум. |
Па^ |
Дата | ||||
Разраб |
Кирсанов |
■ы |
Осмометр криискипическии медицинский 00КР-1М Рукойодстйо по зксплуатации |
Лит |
Лист |
ЛистаВ | ||
ПраВ |
Кирсанов |
| |
2 |
26 | ||||
ЗаВ. атд | ||||||||
Н. контр | ||||||||
УтВ |
- |
DUJDg n ugo/j i/gfig „д/ дни „/удна И0Е9 ошод п ugo[j ugou 0N 9НИ
Осмометр криоскопический медицинский ОСКР-1М предназначен для измерения методом криоскопии общей концентрации осмотически активных веществ (осмоляльности) в биологических жидкостях (кровь, моча, ликвор и др.) и водных растворах.
Области применения прибора: клинико-диагностические лаборатории лечебнопрофилактических учреждений системы здравоохранения различного профиля, научно-исследовательские институты, занимающиеся фундаментальными и прикладными исследованиями в области молекулярной биологии, биохимии, охраны окружающей среды и др., а также фармацевтические предприятия по производству инфузионных растворов, растворов парентерального и энтерального питания и предприятия по производству продуктов детского питания в соответствии с нормами СанПиН.
ОСКР-1М может быть использован для решения следующих лечебно-профилактических, научных и производственных задач:
-
- диагностика нарушений осмотического баланса: гиперосмотических и гипоосмотиче-ских синдромов (при диабете, почечной недостаточности, инфузионной терапии, диагностике различных ургентных состояний);
-
- определение тактики и оценка эффективности инфузионной терапии, парентерального питания;
-
- контроль состояния осмотического баланса при дегидратационной терапии;
-
- оценка уровня токсемии;
-
- оценка состояния центрального звена осморегуляции (диагностика несахарного диабета);
-
- оценка состояния осморегулирующей функции почек: концентрационной и водовыделительной;
-
- контроль осмоляльности культуральных сред, используемых в технологии культивирования клеток человека и животных;
-
- контроль осмоляльности молочных смесей при их разработке и производстве;
-
- контроль и разработка новых диагностических тестов при исследовании спинномозговой, синовиальной, амниотической жидкостей и др.
По данным осмоляльности крови и мочи можно рассчитать величины осмотического клиренса, клиренса осмотически свободной воды, концентрационного индекса, миллимоль-дискриминанты и др. Эти данные позволяют дифференцировать состояния, обусловленные нарушением водно-солевого гомеостаза, выбрать тактику коррегирующей терапии, осуществлять контроль лечения, прогнозировать лечение заболевания.
Особое значение измерение осмоляльности крови и мочи имеет у больных, находящихся в крайне тяжелом состоянии с наиболее ярко выраженными нарушениями системы осморегуляции. Таким образом, осмометрия крови и мочи является важным диагностическим тестом в отделениях реанимации и интенсивной терапии.
Рабочие условия применения прибора соответствуют группе 2 ГОСТ 22261. Прибор имеет клавиатуру, дисплей и управляется от встроенного контроллера.
Рабочие условия применения прибора:
-
- температура окружающего воздуха
-
- относительная влажность воздуха
-
- атмосферное давление
от 10 до 35 °C;
80% при 25 °C;
84 - 106,7 кПа (630-800 мм рт. ст.).
Изм
Лист
№ дакум
Поди
Дата
КЕРП.9^39.001 РЗ
Лист
-
2.1 Диапазон измерения концентрации от 0 до 2000 ммоль/кг Н2О.
-
2.2 Пределы допускаемой основной абсолютной погрешности при измерении концентрации от 0 до 500 вкл. ммоль/кг Н2О соответствуют ±2 ммоль/кг Н2О.
-
2.3 Пределы допускаемой основной относительной погрешности при измерении концентрации от 500 до 2000 ммоль/кг Н2О соответствуют ±0,5%.
-
2.4 Пределы допускаемых дополнительных абсолютных и относительных погрешностей прибора от изменения температуры окружающего воздуха на каждые 10 °C должны соответствовать удвоенным значениям пределов допускаемых основных абсолютных и относительных погрешностей по пунктам 2.2 и 2.3.
-
2.5 Рабочий объем пробы не менее 0,25 мл.
-
2.6 Средняя продолжительность однократного измерения в рабочем диапазоне температур не более 2,5 мин.
-
2.7 Электрическое питание прибора должно осуществляется от сети переменного однофазного тока напряжением 220 ±22 В, частотой 50 Гц.
-
2.8 Включение сетевого напряжения индицируется подсветкой дисплея.
-
2.9 Время установления рабочего режима при работе прибора в интервале рабочей области температур не более 10 мин. Прибор допускает непрерывную работу в течение 8 ч. Время установления рабочего режима не входит в указанную продолжительность непрерывной работы.
Инд № подл Подо и дата Взаминд№ Инд № дудл | Подп и дата
-
2.10 По тепло-, холодо- и влагопрочности прибор соответствует требованиям, предъявляемым к приборам группы 2 ГОСТ 22261-94 (условия хранения 5 ГОСТ 15150-69).
-
2.11 Прочность прибора при транспортировании соответствует требованиям, предъявляемым к приборам группы 2 ГОСТ 22261-94 (условия хранения 5 ГОСТ 15150-69).
-
2.12 Мощность, потребляемая прибором от сети, не превышает 70 Вт.
-
2.13 Габаритные размеры прибора - не более 200x260x250 мм.
-
2.14 Масса прибора - не более 3 кг.
лем нормальных условий эксплуатации:
-
- температура окружающего воздуха, °C
-
- относительная влажность воздуха, %
-
- атмосферное давление, кПа (мм рт. ст.)
-
- напряжение питающей сети, В
-
- частота питающего переменного тока, Гц
-
- отсутствие механических воздействий и магнитных
-
-
2.15 Средняя наработка на отказ прибора - не менее 4000 ч при соблюдении потребите-20 ±5;
от 30 до 80;
от 84 до 106 (от 630 до 795);
220 ±4,4;
50 ±1,0;
полей (кроме земного) и выполне-
ние
мероприятий, предусматривающих техническое и регламентное обслуживание прибора в соответствии с рекомендациями настоящего руководства по эксплуатации.
За отказ при контроле средней наработки на отказ принимается отклонение от требований, установленных в пунктах 2.2. и 2.3.
-
2.16 Полный средний срок службы прибора не менее 5 лет с учетом технического и регламентного обслуживания комплектующих изделий в соответствии с их нормативнотехнической документацией.
-
2.17 По электромагнитной совместимости прибор соответствует требованиям ГОСТ Р 50267.0.2.
В состав прибора входят следующие основные части:
-
- блок приборный с измерительной головкой
-
- комплект запасных частей, инструмента и принадлежностей согласно ведомости ЗИП
1 шт.;
1 комплект.
Лист
КЕРП.9Ш9.001 РЭ
4
Изм
Лист
№ до к ум.
Подп
Дата
ИнВ№ подл Подо и дата Взам инВ№ ИнВ№ дудл Подп а дата
4.1 Принцип действия
Из теории водных растворов известны четыре свойства, объединенные под названием коллигативных (коллективных) свойств:
-
- понижение давления пара растворителя над раствором;
-
- повышение температуры кипения раствора;
-
- понижение (депрессия) температуры замерзания раствора;
-
- осмотическое давление.
Эти свойства линейно зависят только от количества частиц в растворе и не зависят от их веса, формы и природы.
Каждое из перечисленных выше свойств может быть использовано для построения технических средств измерения концентрационных характеристик водных растворов на уровне частиц, знание о числе которых имеет большое значение во многих применениях.
В основу работы прибора (для решения вышеупомянутых задач) заложен криоскопический метод, позволяющий измерять понижение температуры замерзания (кристаллизации) раствора в сравнении с температурой замерзания чистого растворителя (воды).
Для разбавленных растворов веществ, растворимых только в жидкой фазе, изменение температуры замерзания линейно зависит от моляльности раствора:
/Мзам — Кзам X m, (1)где
ш - концентрация растворенного вещества, выраженная в молях на 1000 г растворителя (моляльность);
Кзам - криоскопическая постоянная или моляльное понижение температуры замерзания, равное 1,8601 °C.
Эта формула справедлива для недиссоциирующих растворенных веществ, а вычисленная по формуле концентрация имеет размерность моляльности (моль/кг НгО).
Поскольку процессы потребления, распределения и выделения воды в организме происходят под действием осмоса (диффузии) через полупроницаемые мембраны (оболочки клеток), на практике и в специальной литературе для характеристики концентрационных свойств биологических жидкостей и водных растворов используется понятие осмоляльности (ос-моль/кг Н2О) или осмолярности (осмоль/л)
С учетом диссоциации молекул осмоляльность выражается следующим образом:
Осмоляльность = ср х п х m ,
где
ф - осмотический коэффициент;
п - количество частиц, на которое диссоциирует молекула;
ш - моляльность.
Понятие осмоляльности было введено медицинскую практику в начале 30-х годов 20 века, как удобный индекс выражения концентрации, учитывающий суммарное количество частиц (молекул, ионов, коллоидных частиц) в биологических жидкостях и водных растворах, участвующих в осмосе.
Однако, согласно Международной системе единиц (СИ) концентрацию выражают в единицах моляльности (моль/кг НгО). Поэтому в настоящее время в официальной литературе принято характеризовать суммарную концентрацию растворенных частиц как эффективную (осмотическую), имея при этом в виду, что осмотическая концентрация численно равна моляльности идеального раствора неэлектролита с той же самой температурой замерзания, и имеющую размерность моль/кг НгО.
Кривые замерзания (кристаллизации) растворителя (воды) и гипотетического раствора приведены на рисунке 1.
/клзт | ||||||
КЕРП.9^39001 РЗ |
5 | |||||
Изи |
Пиал |
№ докум |
Подп. |
Вата |
Измерение температуры замерзания по этому методу реализуется в приборе следующим образом:
-
- исследуемая проба (растворитель или раствор), температура которой в процессе охлаждения непрерывно контролируется термометром (участок АВС на кривой охлаждения), переохлаждается до температуры tnep. (точка С), лежащей ниже истинной температуры замерзания;
-
- после этого тем или иным способом (например, интенсивным перемешиванием), инициируется процесс льдообразования, который сопровождается бурным выделением теплоты плавления;
-
- выделившееся при этом тепло скачкообразно повышает температуру пробы (участок CD) до равновесной температуры, характерной для данного раствора;
-
- измерение температуры, принимаемой за температуру замерзания, проводят на горизонтальном участке («плато») DE, который характеризует термодинамическое равновесие между жидкой (раствором) и твердой (льдом) фазами в растворе;
-
- участок EF на кривых замерзания отображает процессы дальнейшего вымораживания растворителя и понижения равновесных температур замерзания.
Для получения в приборе выходной характеристики идентичной термометру, градуированному в °C в заданном интервале температур, проводят калибровку прибора по дистиллированной воде (ноль характеристики) и калибровочному раствору (крутизна характеристики) с известной температурой замерзания или концентрацией.
Инб № падл Падп и дата Взаминб№ Инб № дудл | Пади адата


Рисунок 1 Кривые замерзания
Лист | ||||||
КЕРП.Ы1Ш001 РЗ |
6 | |||||
Изм |
Лист |
№ докум |
Падп. |
Дота |
сшр n ugoy ирЛр 0/у дни оиднп нпсд отар п ироц vpou оу дни
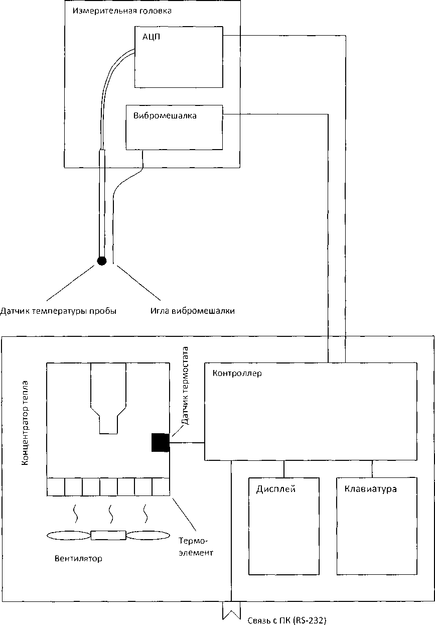
Метрологическое обеспечение метода измерения базируется на таблицах ГСССД 154-91 «ВОДНЫЕ РАСТВОРЫ ХЛОРИДОВ НАТРИЯ И КАЛИЯ. ПОНИЖЕНИЯ ТЕМПЕРАТУРЫ ЗАМЕРЗАНИЯ И ЭФФЕКТИВНЫЕ (ОСМОТИЧЕСКИЕ) КОНЦЕНТРАЦИИ». 4.2 Описание функциональной схемы Электрическая схема прибора обеспечивает преобразование температурно-зависимых параметров датчиков температуры пробы (ДТП) и концентратора тепла в аналоговые измерительные сигналы, осуществляет формирование сигналов для управления термостатом и вибромешалкой, а также вспомогательных сигналов, необходимых для автоматизации процесса измерения. На рисунке 2 приведена функциональная схема прибора. Функциональная схема включает в себя канал измерения температуры кристаллизации исследуемого раствора и канал стабилизации заданной температуры концентратора тепла термостата. Измерительный канал осуществляет температурный контроль на всех стадиях охлаждения и замерзания пробы и включает в себя датчик температуры пробы (терморезистор СТЗ-14) и плату аналого-цифрового преобразователя (АЦП). В плате используется микросхема АЦП ф. Analog Devices. В канале стабилизации заданной температуры термостата в качестве датчика температуры применен калиброванный интегральный термопреобразователь ф. Analog Devices. Информационные сигналы с выхода АЦП и датчика температуры поступают на контроллер. Контроллер осуществляет обработку и выдачу измерительной информации на дисплей и позволяет пользователю вводить информацию с клавиатуры. Примечание: Опционально контроллер может реализовывать интерфейс обмена с персональным компьютером, используя порт RS-232. Для подсоединения персонального компьюте-ра на передней панели прибора имеется стандартный 9-контактный разъем типа D-SUB. Источник питания (на рисунке 2 не показан) с элементами коммутации и вентилятором установлен в приборном блоке. Вентилятор помимо охлаждения радиатора термостата осуществляет обдув источника питания. Для инициации начала кристаллизации исследуемой пробы при достижении заданной температуры переохлаждения используется метод интенсивного перемешивания пробы посредством вибрирующего элемента (иглы). Механизм перемешивания (вибромешалка) состоит из электромагнитной системы, которая обеспечивает при работе прибора вибрацию иглы с определенной амплитудой и частотой. | ||||||
КЕРП.9Ш9.001 РЗ |
Лист 7 | |||||
Изм |
Лист |
№ Локум |
Поди |
Лата |
I
I
I
I
I
I
I
I
I
I
I
I
I
I
I
I
I
I
I



Рисунок 2. Функциональная схема осмометра криоскопического медицинского ОСКР-1М
Лист | ||||||
КЕРП.94Р39ОО1 РЗ |
8 | |||||
Изм |
Лист |
№ докум |
Подл |
Пата |
Инб№ подл Подо и дота Взам инд № Инд № дудл | Подп и дата
-
4.3 Описание конструкции
В качестве несущей конструкции используется пластмассовый приборный корпус, состоящий из основания, крышки, задней панели и передней наклонной панели.
На задней панели закреплен вентилятор, трехполюсная розетка и сетевой выключатель, а также две клеммы для подключения аккумулятора.
На основании размещены модульный источник питания и плата устройства обработки информации (УОИ). На крышке со стороны внутренней поверхности установлено термоста-тирующее устройство (термостат).
Термостатирующее устройство обеспечивает поддержание заданной отрицательной температуры концентратора тепла и состоит из собственно концентратора тепла, выполненного из алюминия, термоэлектрического модуля, и элементов теплоизоляции. Отвод тепла с горячих спаев модуля осуществляется с помощью радиатора, обдуваемого вентилятором.
Размещение пробирки с исследуемой пробой в концентраторе тепла осуществляется через шахту, которая совмещена с отверстием в верхней панели, обрамленным декоративным кольцом.
На наклонной поверхности передней панели расположены жидкокристаллический дисплей, светодиод, сигнализирующий о включении термостата (далее «светодиод «ТЕРМОСТАТ») и клавиатура.
В нижней вертикальной части передней панели сделан вырез для доступа к разъемам платы УОИ.
Элементы механизма перемешивания, датчик температуры пробы и плата АЦП конструктивно размещены в отдельном корпусе и образуют так называемую измерительную головку (ИГ), которая подсоединяется к основному блоку при помощи гибкого кабеля и 15-контактного разъема типа D-SUB.
На нижней плоскости ИГ расположены цилиндрическая оправка, которая служит для закрепления датчика температуры и пробирки в заданном положении, и два ловителя для фиксации пробирки с пробой в шахте термостата.
-
4.4 Описание программного комплекса
Программный комплекс (ПК) ОСКР-1М реализует работу прибора в автоматическом режиме. Перед проведением измерений требуется только одна ручная операция по установке пробирки с исследуемой пробой в шахту термостата.
Автоматический режим работы прибора обеспечивается контроллером, который в соответствии с заданным алгоритмом осуществляет:
-
- контроль процесса измерения по кривой кристаллизации;
-
- вычисление значения концентрации пробы и ее коррекция с учетом реальной характеристики измерительного канала и степени переохлаждении пробы;
-
- хранение реальной характеристики измерительного канала;
-
- управление устройством инициации начала кристаллизации пробы (вибромешалкой);
-
- анализ возможных ошибок и отображение на дисплее соответствующей информации.
В качестве средств индикации в приборе используются жидкокристаллический дисплей, на котором размещаются 4 строки по 20 символов (знакомест), светодиод индикации работы термостата и звуковой сигнал. Для ввода информации используется пленочная клавиатура 2x3 кнопки
ПК ОСКР-1М позволяет взаимодействовать с пользователем в режиме диалога, подразумевающем выдачу на дисплей информации (текстовые сообщения или вопросы) и ввод пользователем ответных данных с клавиатуры. ПК обеспечивает работу прибора в следующих режимах, перечень которых образует основное меню:
ИЗМЕРЕНИЕ
КАЛИБРОВКА
НАСТРОЙКИ
КАЛИБРОВКА ДАТЧИКА
АРХИВ
Лист
КЕРП. 9^39001РЗИзм.
Лист
№ дакум
Подп.
Дата
ИМ№ подл Подо и дата ВзамuMN° Инб № дудл Подо и дата
-
4.5 Описание режимов и этапов работы, реализуемых ПК.
Управление прибором организовано посредством системы меню. Навигация в меню носит единообразный характер для всех его пунктов: подменю, полей ввода, диалогов и т.д.
Перемещение по пунктам меню производится кнопками «<Ь> (вверх), «Я» (вниз), при этом активный в данный момент пункт меню отмечен курсором. Выбор помеченного пункта меню осуществляется нажатием кнопки «<Р». При выборе (вызове на редактирование) пункта меню, содержащего числовой параметр, кнопки «И», «Я» меняют свою функцию соответственно на увеличение и уменьшение величины параметра. Ввод величины осуществляется поразрядно; поверх цифры текущего разряда при этом отображается мигающий курсор. После нажатия кнопки «<Р» измененное значение разряда считается принятым, и происходит переход к следующему разряду числа. Операция повторяется до тех пор, пока не будет введено всё число; кнопки «И» и «Я» после этого продолжают функционировать в исходном режиме.
При наличии в меню более 4-х пунктов (по количеству строк на экране) предусмотрена прокрутка меню при очередном нажатии кнопок «О», «Я». При нажатии в произвольном месте меню кнопки «ОТМЕНА» отменяется текущее действие (ввод параметра) или происходит переход на лежащий выше уровень меню.
Кнопка «ВИБР» - позволяет включать/выключать вибромешалку.
Кнопка «М» - позволяет осуществить функцию запоминания результата измерения.
Кнопки «ВИБР», «М» активны только при работе в отдельных режимах, описание которых будет приведено ниже.
-
4.5.1 Выход на режим.
При включении прибора на дисплее появляется рекламное сообщение (если опция его отображения выбрана в настройках) и включается светодиод «ТЕРМОСТАТ», сигнализирующий о подаче напряжения питания на термоэлемент термостата. Рекламное сообщение сохраняется в течение нескольких секунд, по истечении которых на дисплее отображаются пункты основного меню.
До момента достижения средней температурой камеры установленного значения Ткам проведение измерения невозможно, о чем пользователь оповещается при помощи сообщения «Выход на режим», отображаемого в верхней строчке экрана измерения или калибровки.
Однако, в это время пользователь имеет возможность работы с прибором , например, для просмотра архива или переустановки параметров, поскольку фаза выхода прибора на режим реализована программным комплексом в фоне.
-
4.5.2 Описание структуры меню (приведена на рисунке 3).
4.5.2.1 Режим «ИЗМЕРЕНИЕ»
При выборе этого пункта пользователь попадает в подменю, где отображаются текущая температура в термостате ТтерМ-> текущая температура пробы ТпробЫ и диалог «Начать измерение?».
Выбрав ответ «Нет» или нажав кнопку «ОТМЕНА», пользователь попадает в главное меню. Выбор ответа «Да» (ответ по умолчанию) переводит прибор в режим измерения.
Измерение осмотической концентрации производится следующим образом:
-
- наливают в пробирку заданный объем исследуемого раствора и закрепляют ее на цилиндрической оправке ИГ, при этом датчик температуры пробы и игла вибромешалки оказываются погруженными в раствор;
-
- ИГ устанавливают в рабочее положение и фиксируют ловителем, при этом пробирка
размещается в шахте термостата, а ее кончик в концентраторе тепла;
-
- нажимают клавишу «<^»;
-
- начинается контролируемый процесс охлаждения пробы в соответствии с кривой замерзания, описанной выше.
В ходе измерения на дисплее отображается текущая температура пробы и температура термостата, а также сообщение «ИДЕТ ИЗМЕРЕНИЕ».
Изм
Лист
№ докум
Подо |
Лата |
КЕРП.9Ш9.001 РЗ
Лист
10
Инб № падл Падп и дата Взам инб№ Инб № дудл Падп и дата
В процессе измерения проб ПК осуществляет контроль над всеми фазами температурной кривой. Однако, возможны нарушения алгоритма работы, которые квалифицируются, как ошибочные. В этом случае ПК останавливает процесс измерения, а на экран, одновременно со звуковым сигналом, выводится сообщение о природе ошибки. К числу таких ошибок относятся:
-
- ошибка, обусловленная нарушением темпа охлаждения (увеличением времени охлаждения), например, вследствие неисправности термостатирующего устройства и сопровождаемая сообщением
-
- ошибка, связанная со спонтанной кристаллизацией пробы, например, по причине наличия в ней сторонних центров кристаллизации, и сопровождаемая сообщением
-
- ошибка, обусловленная невозможностью возбуждения начала льдообразования при заданной температуре переохлаждения , например, из-за нарушения работы вибромешалки, и сопровождаемая сообщением
-
- ошибка вследствие нарушения алгоритма работы прибора, например, по причине некорректно проведенной калибровки прибора (или ее отсутствия) и сопровождаемая сообщением
-
- ошибка оператора (реактивная ошибка), связанная с проведением измерения концентрации пробы, выходящей за пределы калибровочных участков, и сопровождаемая сообщением
По окончании измерения на дисплей выводится надпись «ИЗМЕРЕНИЕ», измеренное значение осмотической концентрации, а также среднее значение и оценка среднего квадратического отклонения (CKO) по п измерениям.
На этом же экране выводится диалог «Повторить?» с вариантами ответов «Да», «Нет». При выборе варианта «Да» производится повторное измерение, результат которого участвует в расчете среднего значения и СКО. При выборе варианта «Нет» пользователь попадает в меню «Измерение», при этом значения среднего по измеренным результатам и СКО обнуляются. Десять последних (усредненных) результатов и значений СКО записываются в энергонезависимую память прибора.
Для просмотра этих результатов используется пункт главного меню «Архив».
4.5.2.2 Режим «КАЛИБРОВКА»
Содержит подменю «Точки калибровки», «Старт», и пункт «Отмена».
В подменю «Точки калибровки» имеются пять пунктов, соответствующих пяти калибровочным точкам.
Пользователь имеет возможность задавать значения концентраций калибровочных растворов от 0 до 4000 ммоль/кгН20, а также задавать в качестве параметра калибровочной точки значение «Нет» (выбирается при нажатии кнопки «Д» в младшем разряде после выставления значения 0000), что означает отсутствие данной калибровочной точки в калибровочной характеристике. После внесения изменений и проверки допустимости введенного значения (каждая следующая точка должна иметь концентрацию выше предыдущей) выдается сообщение: «Значение успешно сохранено».
После выбора пункта «Старт» пользователь попадает в подменю, где перечислены калибровочные точки из числа описанных в меню «Точки калибровки», и, выбрав одну из них, переходит непосредственно к процедуре калибровки прибора по раствору с указанной концентрацией. Далее процесс протекает аналогично описанному в пункте «Измерение» с той разницей, что в конце каждого повторного измерения пользователю задается вопрос: «Учесть?», что подразумевает учет данного результата (как действительного результата измерения) при расчете среднего значения концентрации калибровочного раствора и при построении калибровочной кривой. В случае, если пользователь отвечает «Да», результат учитывается, и пользователю задается вопрос: «Повторить?», после чего (в случае положительного ответа) произ-
Лист | ||||||
КЕРП.%1Ш001 РЗ |
11 | |||||
Изм. |
Лист |
№ до к ум |
Подо |
дата |
Инд № подл I Подо и дото Г Взапинд№ Инд № дудл | Подо и дата
водится повторное измерение, результат которого также может быть учтен или отброшен при расчете среднего значения. При ответе «Нет» на вопрос об учете результат данного измерения отбрасывается как недостоверный и не участвует в расчете среднего значения. После признания результата недостоверным пользователь также имеет возможность продолжить или завершить цикл калибровки.
Отвечая «Нет» на вопрос «Продолжить?», пользователь тем самым присваивает калибровочной точке реальное измеренное значение её концентрации, после чего калибровочная кривая корректируется по вновь определенной точке калибровки, и пользователь попадает в меню выбора калибровочных точек.
При выборе в меню пункта «Отмена» происходит возврат в главное меню.
-
4.5.2.3 Режим «АРХИВ»
Выбрав этот пункт, пользователь имеет возможность просматривать десять последних (усредненных) результатов измерений. В архив помещаются также и не скорректированные результаты измерения калибровочных растворов, полученные при проведении калибровки.
Ниже таблицы результатов находится пункт «Передать», при выборе которого прибор передает всю таблицу в формате CSV на персональный компьютер через интерфейс RS-232.
-
4.5.2.4 Режим «НАСТРОЙКИ»
Содержит два подменю - «Параметры» и «Опции», назначение которых ясно из названий. Ниже перечислены пункты обоих подменю.
«Температура переохл» - значение температуры, до которой будет по программе охлаждаться проба при проведении измерения. Допустимые значения - от 0 до -20 °C с шагом 0,1 °C, значение по умолчанию - -5,6°С;
«Температура термостата» - значение температуры статирования концентратора тепла термостата. Допустимые значения - от 0 до -20 °C с шагом 0,1 °C, значение по умолчанию --7 °C;
«Время вибрации» - время, на которое включается вибратор при рабочем (интенсивном) перемешивании пробы по достижении ею температуры переохлаждения. Диапазон значений -от 0,5 до 5 сек.; значение по умолчанию - 2 сек.;
«Время на плато» - задержка между моментом окончания вибрации и моментом снятия результата. Интервал значений - от 1 до 60 сек. Значение по умолчанию - 15 сек.;
«Частота вибрации» - частота вибрации мешалки при интенсивном (рабочем) перемешивании, интервал значений - от 5 до 100 Гц, значение по умолчанию - 10 Гц;
«Частота перемеш,» - то же для перемешивания пробы в процессе измерения, значение по умолчанию - 25 Гц;
«Интенсивн. перемеш.» - задаваемая в процентах мощность, подаваемая на вибромешалку при предварительном перемешивании, значение по умолчанию - 20%;
«Темпер, радиатора» - максимально допустимая температура радиатора термостата, интервал значений - от 0 до 100 °C, значение по умолчанию 60 °C;
Подменю «Опции» представляет собой набор опционально включаемых функций прибора, для каждой из которых в меню имеется пункт с возможностью выставления состояния функции «Включено» и «Выключено».
«Перемеш. в отриц. обл.» - управление функцией перемешивания на отрицательном участке кривой замерзания, по умолчанию - включено;
«Перемеш. в полож.области» - то же для положительной области кривой, по умолчанию - включено;
«Вкл. термост на плато» - управление включением термоэлемента в момент снятия результата. Вводится для уменьшения помех, наводимых при переключении модуля. По умолчанию - выключено;
«Определение ошибок » - управление контролем ошибок, (описание дано выше), по умолчанию - включено;
«Защита термобатареи» - контроль перегрева радиатора термостата, по умолчанию -включено;
Диет | ||||||
КЕРП.9ИШ001 РЗ |
12 | |||||
Изм |
//ист |
№ дакум |
Падп |
Дата |
«Адапт. встрях.» - управление функцией адаптивного встряхивания. При включении этой опции момент окончания работы вибратора определяется по увеличению температуры (более чем на 0,2°С) пробы, а установка времени работы в соответствующем пункте меню игнорируется. По умолчанию - выключено.
«Режим работы» - выбор режима работы прибора: осмометр или криоскоп. По умолчанию - осмометр. В режиме «криоскоп» пересчет измеренных температур замерзания проб и калибровочных растворов в осмотическую концентрацию не производится.
«Приветствие» - управление выводом на дисплей рекламного сообщения при включении прибора.
4.5.2.5 Режим «Калибровка датчика».
Служит для начальной ручной калибровки датчика температуры пробы.. При выборе этого режима пользователю предлагается установить измерительную головку с пробой дистиллированной воды в холодильную камеру и нажать кнопку «<^», после чего на экран в реальном времени начинает выводиться температура пробы и температура камеры. В это время пользователь имеет возможность по нажатию кнопки «ВИБР» инициировать перемешивание пробы (на время удержания кнопки) и наблюдать за изменением температуры пробы. В случае, если характер изменения температуры говорит о замерзании пробы (выход на «плато»), пользователь дожидается формирования «плато» на кривой замерзания, и в момент достижения температурой его наиболее пологого участка нажимает на кнопку «М», чем запоминает текущее значение температуры пробы в качестве калибровочного для точки О °C. В случае, если при первой попытке инициирования замерзания процесс кристаллизации не начался (температура пробы продолжает понижаться), пользователь через некоторое время повторно инициирует замерзание, нажимая на кнопку «ВИБР», и повторяет это действие до тех пор, пока проба не замерзнет. Затем оператор действует в соответствии с описанными выше шагами.
Таким образом осуществляется «грубая» калибровка нуля прибора по дистиллированной воде, необходимая для учета разбаланса входной цепи прибора в период первоначальной настройки или при замене датчика температуры пробы.
Инв № подл Подо и дото Взом инВ№ ИнВ № дудл | Подп и дота
Изм
Лист
№ докум
Подо |
Лита |
Лист
13
Измерение

Старт
Отмена

Архив
Инб № падл Падп и дата Взам. инб№ Инб № дудл Падп и дата

Результаты
Передать
Настройки
Параметры
Опции
Калибровка датчика
Рисунок 3 Блок-схема меню прибора
Температура камеры
Время вибрации
Время на полке
Частота вибрации
Перемеш. в положит, области I
Вкл. термобатарею на время измен. 1 Выкл. определ. ошибок замерзания I
Вкл. защиту термостата по t радиат. 1
Вкл. адаптивное встряхивание I
] ]Перемеш. в отриц. области
Режим работы
Приветствие
Лист | ||||||
КЕРП.%К39.001 РЗ |
74 | |||||
Изм. |
Лист |
№ докум |
Пода. |
Дата |
ИнВ№ падл Падп и дата Взам инВ№ ИнВ№ дудл I Падп и дата
-
5.1 Маркировка производится по чертежам предприятия-изготовителя. На лицевой стороне корпуса прибора должны быть нанесены:
-
- условное обозначение прибора;
-
- товарный знак предприятия-изготовителя.
На задней или боковой поверхности корпуса прибора наклеивается планка фирменная, на которой должны быть нанесены:
-
- наименование и условное обозначение прибора;
-ТУ;
-
- Знак утверждения типа по ПР 50.2.009;
-
- потребляемая мощность;
-
- масса прибора;
-
- порядковый номер по системе нумерации предприятия-изготовителя; надпись "СДЕЛАНО В РОССИИ".
-
5.2 У переключателей и светодиодов прибора нанесены обозначения, указывающие их назначение
-
5.3 У места ввода питающего напряжения нанесено номинальное значение постоянного напряжения питания.
-
6.1 Консервация прибора производится в соответствии с ГОСТ 9.014-78 для группы III и условиями хранения 5 по ГОСТ 15150-69.
Срок хранения без переконсервации - 1 год.
-
6.2 Упаковка должна производиться в соответствии с ГОСТ 23170 -78 и чертежами предприятия-изготовителя.
-
6.3 Для упаковки применяются коробки из гофрированного картона по ГОСТ 9142-90.
-
6.4 Техническая и товаросопроводительная документация запаяна в мешок из полиэтиленовой пленки по ГОСТ 10354-82.
-
7.1 По способу защиты человека от поражения электрическим током прибор соответствует классу 01 ГОСТ 12.2.007.0-75.
7.2. К самостоятельной работе на приборе допускаются лица с высшим или средним образованием, не моложе 18 лет, ознакомленные с настоящим руководством по эксплуатации.
8 Требования к помещению-
8.1 В помещении, в котором будет эксплуатироваться прибор, недопустимо:
-
- наличие взрывоопасных или агрессивных газов или кислот и щелочей;
-
- близость источников электромагнитных помех (сварочных установок, мощных электродвигателей, искровых генераторов и пр.)
-
8.2 Рабочие условия в помещении при эксплуатации прибора:
-
- температура окружающего воздуха от 10 до 35 °C;
-
- относительная влажность воздуха 80% при 25 °C;
-
- атмосферное давление 84 - 106,7 кПа (630-800 мм рт.ст).
Даст
КЕРП.9Ш9.001 РЗ
15
Изм
/1ист
№ докум
Подп
Дата
Инб № подл Г Подо и дата Взам инб№ Инб № дудл I Пода и дата
-
9.1 Установка и пробное включение прибора
-
9.1.1 Распаковать прибор. Провести внешний осмотр. Прибор должен быть полностью укомплектован и не иметь внешних повреждений.
-
9.1.2 Выдержать прибор в рабочих условиях не менее 12 ч, если транспортирование происходило в условиях пониженной температуры или повышенной влажности. Расположить прибор на удобном для работы месте.
-
9.1.3 Проверить, что переключатель «СЕТЬ» на задней панели прибора отключен.
-
9.1.4 Подключить сетевой шнур, находящийся в ЗИПе, к прибору, а вилку сетевого шнура в розетку 220 В, 50 Гц.
-
9.1.5 Включить прибор с помощью переключателя «СЕТЬ», при этом на передней панели прибора включится красный светодиод «ТЕРМОСТАТ» и на дисплее спустя некоторое время отобразится основное меню.
-
9.1.6 Убедиться в работе вентилятора на слух или поднеся руку к решетке на задней или боковой стенке прибора.
-
9.1.7 Обратиться к пункту 11.1 данного руководства, если прибор не включается.
-
9.1.8 Отжать переключатель «СЕТЬ» - выключить питание прибора.
-
Примечание: При всех последующих действиях по подготовке прибора к использованию и при использовании его (раздел 10), в случае отсутствия ожидаемой реакции со стороны прибора и возможного отказа прибора необходимо:
-
- выключить прибор, обратиться к разделу 11;
-
- выяснить возможные причины отказа, принять меры по их устранению;
-
- продолжить работу или сделать вывод о необходимости ремонта прибора.
-
9.2 Проверка прибора на работоспособность
-
9.2.1 Проверить визуально правильность установки иглы вибромешалки и ДТП, для чего:
-
-
- убедиться, что конец иглы находится на одном уровне с концом ДТП и на расстоянии 0,5 - 1,5 мм от него;
-
- налить пипеткой в пробирку 300 мкл. дистиллированной воды, аккуратно надеть на оправку ИГ, конец ДТП при этом должен располагаться в центре пробы и не касаться дна пробирки.
-
9.2.2 Включить прибор.
По истечении нескольких минут температура концентратора тепла достигнет заданного значения и светодиод «ТЕРМОСТАТ» начнет циклически включаться и выключаться, что будет означать готовность прибора к работе, и на дисплее на две секунды появится сообщение «ГОТОВ ИЗМЕРЯТЬ», сопровождаемое звуковым сигналом.
-
9.2.3 Проверить работоспособность прибора в режиме «ИЗМЕРЕНИЕ», проведя контрольное измерение на дистиллированной воде, для чего:
-
- установить в камеру термостата ИГ с пробиркой с 300 мкл дистиллированной воды;
-
- запустить измерение (см. п.4.5.2.1)
-
- наблюдать на дисплее за изменением температуры пробы до температуры переохлаждения (около двух минут), а после срабатывания вибромешалки (при достижении температуры переохлаждения) - за значением температуры на плато и за фиксацией результата измерения (значение около нуля).
Примечание: В случае если описанный цикл измерения пробы не выполняется, выключить прибор и обратиться к разделу 11.
-
9.2.4 Закончить подготовку прибора, сделав вывод (при отсутствии обнаруженных отказов) о его готовности, и перейти к разделу 10 или выключить прибор.
Изм.
Лист
№ докум
Пода
Дата
КЕРП.9Ш9.001 РЭ
Лист
16
Инд № подл I Подо и дата | Взам инд№ | Инд № дудл | Подо и дата
-
10.1 Включить прибор и ожидать готовности прибора к работе (См. описание ПК).
-
10.2 Выбрать режим «ИЗМЕРЕНИЕ».
-
10.3 В этом режиме провести контрольное измерение по дистиллированной воде.
-
10.4 Подготовить ДТП и иглу к первому измерению, для чего:
-
- заполнить примерно половину объема пробирки дистиллированной водой;
-
- поднести снизу пробирку к ТД и игле, и осторожно окунуть несколько раз ДТП и иглу в воду;
-
- снять пробирку, вылить содержимое, тщательно протереть пробирку изнутри фильтровальной бумагой;
-
- промокнуть полоской фильтровальной бумаги ДТП и иглу.
-
10.5 Провести первое измерение, для чего:
-
- налить в чистую и сухую пробирку 300 мкл дистиллированной воды, установить ИГ с пробиркой в шахту термостата;
-
- запустить измерение и получить результат измерения на дисплее, подготовить ДТП к следующему измерению, просушив его и конец иглы полоской фильтровальной бумаги;
-
- сделать несколько измерений с той же пробой, записать результаты;
-
- закончить измерения, если полученные результаты отличаются от 0 не более чем на +2 ммоль/кг НгО или продолжить измерения, соблюдая рекомендации п. 10.8, пока результаты не будут укладываться в допустимые пределы;
-
- закончить контрольное измерение;
-
- перейти к измерениям по п. 10.6 или к калибровке прибора по п. 10.7, если полученные результаты контрольного измерения отличаются от заданных.
Примечание: Контрольное измерение проводится в повседневной практике, позволяя, в случае подтверждения заданных метрологических характеристик, переходить непосредственно к измерениям проб, не затрачивая время на проведение калибровки прибора.
-
10.6 Провести контрольные измерения проб растворов с концентрацией 300 ммоль/кг Н2О, руководствуясь п.10.5 (методика приготовления растворов приведена в Приложении А).
Закончить измерения контрольных проб, если полученные результаты отличаются от значения 300 ммоль/кг НгО не более, чем на ±2 ммоль/кг НгО.
Перейти к измерению проб реальных объектов или выключить прибор, если работа с пробами не предполагается.
-
10.7 Провести калибровку прибора по результатам контрольного измерения (см. п. 4.5.2.2 настоящего РЭ).
Примечание: Для работы прибора во всем диапазоне провести калибровку по растворам с концентрацией 0,500 и 2000 ммоль/кг. Также программное обеспечение прибора предусматривает возможность калибровки по большему количеству точек (до пяти) для повышения точности на выбранном участке калибровочной кривой.
-
10.7.1 Провести калибровку прибора в точке ноль, для чего:
-
- подготовить ДТП и иглу к первому измерению согласно п. 10.4 и в соответствии с рекомендациями п. 10.8;
-
- приготовить пробу, налив в чистую и сухую пробирку 300 мкл дистиллированной воды;
-
- провести несколько измерений (не менее трех) и получить на дисплее усредненное значение и оценку сходимости. При проведении повторного измерения заменить объем пробы в пробирке новым;
-
- закончить калибровку в нулевой точке, если полученная оценка сходимости (СКО) не превышает 2 ммоль/кг НгО или продолжить измерения, соблюдая рекомендации п. 10.8, пока значение оценки сходимости не уложится в допустимые пределы, указанные выше.
-
10.7.2 Провести калибровку прибора в точке 500 ммоль/кг Н2О по методике, описанной выше.
Изм
Лист
№ докум
Поди
Пото
КЕРП9Ш9.001 РЗ
Лист
17
Инд № подл П Подо и дата Взам инд№ Инд № дудл Подо и дата
-
10.7.2 Провести калибровку прибора в точке 500 ммоль/кг НгО по методике, описанной выше.
Закончить калибровку в выбранной точке, если полученная оценка сходимости (СКО) не превышает 2 ммоль/кг Н2О или продолжить измерения, соблюдая рекомендации пункта 10.8, пока значение оценки сходимости не уложится в допустимые пределы.
-
10.7.3 Провести калибровку прибора в точке 2000 ммоль/кг Н2О.
Закончить калибровку в выбранной точке, если полученная оценка сходимости (СКО) не превышает 5 ммоль/кг Н2О или продолжить измерения, соблюдая рекомендации пункта 10.8, пока значение оценки сходимости не уложится в допустимые пределы.
-
10.8 Работа по обеспечению сходимости результатов измерений
-
10.8.1 Всегда использовать один и тот же объем пробы и калибровочного раствора.
-
10.8.2 Возможно использование большего объема пробы, при этом следует иметь в виду, что это потребует проведения перекалибровки прибора. Рекомендуемый объем пробы - 300 мкл.
-
10.8.3 Пробы и калибровочные растворы должны находиться перед измерениями при одинаковой температуре.
-
10.8.4 Для повторных измерений брать пробу из того же источника проб.
-
10.8.5 Держать все пробы и калибровочные растворы постоянно плотно закупоренными.
-
10.8.6 Заканчивать каждое измерение просушиванием ДТП и конца иглы полоской фильтровальной бумаги.
-
10.8.7 Перед переходом на измерение нового диапазона концентраций промыть ДТП новым раствором, каждый раз убеждаясь, что пробирка сухая и чистая.
-
-
10.9 Работа с калибровочными растворами
-
10.9.1 Открыть предпочтительно все или хотя бы два сосуда с вновь приготовленными, согласно методике (ПРИЛОЖЕНИЕ А), калибровочными растворами. Проверить, взяв из них пробы на точность по пункту 10.6 и сравнить с предыдущей партией растворов.
-
10.9.2 Отметить на каждом сосуде результаты проверки и, в случае сомнения в значении результатов, вновь приготовить данный раствор.
-
10.9.3. Тщательно закрыть сосуды для хранения их при комнатной температуре.
10.9.4 Использовать во время работы один и тот же сосуд с раствором и, когда в нем останется 1/4 объема, приготовить новый и сравнить его с уже открытым.
11 Возможные неисправности и способы их устранения-
11.1 На передней панели прибора при включенном переключателе «СЕТЬ» не загорается светодиод «ТЕРМОСТАТ», не работает вентилятор, подсветка дисплея не включена.
Неисправен сетевой шнур:
-
- проверить исправность сетевого шнура с вилкой,
-
- произвести ремонт неисправного шнура.
-
11.2 При внешнем осмотре прибора и проверке центровки ДТП по пробе и иглы вибратора не выполняются условия их установки.
-
11.2.1 Конец иглы согнулся и расположен неправильно по отношению к концу ДТП:
-
-
- выключить прибор и отсоединить сетевой шнур;
-
- при изменении горизонтального положения иглы отогнуть иглу в требуемом направлении.
-
11.2.2 Нарушилась центровка ДТП относительно пробы:
-
- выключить прибор и отсоединить сетевой шнур;
-
- при изменении вертикального положения ДТП ослабить винт установки ДТП в оправке ИГ, вручную опустить или поднять ДТП, а затем завернуть винт;
-
- при изменении горизонтального положения ДТП осторожно отогнуть трубку ( в верхней ее части) в нужном направлении.
-
11.3 На дисплее прибора значение Тпробы при нахождении ИГ при комнатной температуре имеет отрицательное значение или визуально наблюдается поломка ДТП.
Лист
КЕРП.9Ш9.001РЗ
18
Изм.
Лист
№ до к ум.
Подо.
Дата
12 Методы и средства поверки
В настоящем разделе приводится методика поверки прибора ОСКР-1М и устанавливаются методы и средства его первичной поверки и периодической поверки в процессе эксплуатации.
Межповерочный интервал - 1 год.
-
12.1 Операции поверки
Таблица 1
Наименование операции |
Номер пункта подраздела 12.6 (методика проведения поверки) |
Обязательность проведения операций при: | |
первичной поверке |
периодической поверке | ||
Внешний осмотр |
12.6.1 |
да |
да |
Опробование прибора |
12.6.2 |
да |
да |
Определение метрологических характеристик |
12.6.2-12.6.5 |
да |
да |
Инд № подл. I Подл и дата В зам инд№ Инд № дддл Подл, о оата
-
12.2 Средства поверки
-
- водные растворы с концентрацией 300, 1000 и 1500 ммоль/кг Н2О, приготовленные в соответствии с таблицами ГСССД 154-91 "Водные растворы хлоридов натрия и калия. Понижение температуры замерзания и эффективные (осмотические) концентрации (см. Приложение А);
-
- вода дистиллированная по ГОСТ 6709-72;
-
- дозирующее устройство (класса точности не ниже 2-го).
-
12.3 Требования безопасности
При проведении поверки должны быть соблюдены требования безопасности в соответствии с разделом 7 настоящего РЭ.
-
12.4 Условия поверки
При проведении поверки должны быть соблюдены следующие условия:
-
- температура окружающего воздуха, °C
-
- относительная влажность воздуха, %
-
- атмосферное давление, кПа (мм рт. ст.)
-
- напряжение питающей сети, В
-
- частота питающего переменного тока, Гц
20 ±5;
от 30 до 80;
от 84 до 106 (от 630 до 795);
220 ±4,4;
50 ±1,0;
-
- отсутствие механических воздействий и магнитных полей (кроме земного).
-
12.5 Подготовка к поверке
-
12.5.1 Установка и подготовка прибора к поверке, включение, выполнение операций при проведении контрольных измерений осуществляется в соответствии с настоящим РЭ.
-
12.5.2 Перед проведением измерений прибор следует прогреть не менее 20 минут.
-
12.6 Методика проведения поверки
-
12.6.1 При проведении внешнего осмотра установить соответствие прибора следующим требованиям:
- комплектность прибора должна соответствовать указанной в паспорте (допускается проводить периодическую поверку при неполном комплекте ЗИП);
Лист | ||||||
КЕРП.9Ш9.001 РЭ |
19 | |||||
Изм. |
Лист |
№ док дм. |
Подл. |
Дата |
Инб № подл Подо и дата Взам инб№ Инб № дудл Подо и дата
-
- прибор не должен иметь видимых механических и электрических повреждений и неисправностей, препятствующих нормальной работе;
-
- надписи на корпусе должны быть четкими;
-
- переключатель питания должен быть отжат.
-
12.6.2 Опробование прибора
Перед проведением проверки необходимо провести опробование прибора.
-
12.6.2.1 Проверить, что переключатель «СЕТЬ» на задней панели прибора отключен.
-
12.6.2.2 Подключить сетевой шнур, находящийся в ЗИПе, к прибору, а вилку сетевого шнура к сети 220 В, 50 Гц.
-
12.6.2.3 Включить прибор с помощью переключателя «СЕТЬ», при этом на передней панели прибора включится светодиод «ТЕРМОСТАТ» и на дисплее спустя некоторое время отобразится основное меню.
-
12.6.2.4 Убедиться в работе вентилятора на слух или поднеся руку к решетке на задней или боковой стенке прибора.
-
12.6.2.5 Убедиться в работе вибромешалки, для чего нажать на кнопку «ВИБР», при этом игла вибромешалки должна совершать колебательные движения.
-
12.6.2.6 Закончить опробование прибора, сделав вывод (при отсутствии отказов) о его работоспособности и приступить к определению метрологических характеристик.
-
12.6.3 Определение метрологических характеристик
Определение основной абсолютной погрешности при измерении концентрации от 0 до 500 ммоль/кг Н2О производится в точке 300 ммоль/кг Н2О и основной относительной погрешности при измерении концентрации от 500 до 2000 ммоль/кг НгО - в точках 1000 и 1500 ммоль/кг Н2О.
Перед проведением поверки необходимо подготовить прибор к работе в соответствии с пунктами 9 и 10 настоящего руководства.
-
12.6.3.1 Поверка
Поверку проводить в следующей последовательности (см. п.10):
-
- налить в пробирку 0,3 мл калибровочного раствора концентрацией 300 (1000, 1500) ммоль/кг НгО;
-
- поместить пробирку с раствором в камеру термостата;
-
- провести измерение;
-
- записать результат измерения концентрации, полученный на дисплее прибора, по окончании цикла измерения;
-
- извлечь пробирку, тщательно промыть и просушить.
Для получения оценки абсолютной погрешностей прибора провести 5 измерений (пробирку тщательно промыть и высушить перед каждым измерением).
Оценку основной абсолютной погрешности в точке 300 ммоль/кг Н2О определяют по формуле:
Aj = ГЩ- ГПном., ммоль/кг Н2О, (1)
где т, - измеренное значение концентрации калибровочного раствора, ммоль/кг Н2О; шном - значение концентрации калибровочного раствора, ммоль/кг Н2О;
-
i = от 1 до 5 - количество однократных измерений;
При этом основная абсолютная погрешность (А,) при проведении измерений не должна превышать значения ±2 ммоль/кг Н2О при измерении концентрации в диапазоне от 0 до 500 ммоль/кг Н2О.
Оценку основной относительной погрешности в точках 1000, 1500 ммоль/кг Н2О определяют по формуле:
т
5i = 1
— т
-~а" х 100о/о;(2)
т.тл,
Изм
Лист
№ докум
Подо |
Дата |
КЕРП.9Ш9.001 РЭ
Инд№ подл Подл и дата Взам инд № Инд № дудл | Подл и дата
где гл; - измеренное значение концентрации калибровочного раствора, ммоль/кг ЩО;
тном - значение концентрации калибровочного раствора, ммоль/кг Н2О;
i = от 1 до 5 - количество однократных измерений;
При этом основная относительная погрешность (5,) при проведении измерений не должна превышать значения ±0,5% при измерении концентрации в диапазоне от 500 до 2000 ммоль/кг Н2О.
-
12.6.4 Оформление результатов поверки
-
12.6.4.1 При проведении поверки необходимо вести протокол поверки по форме, приведенной в приложении Б.
-
12.6.4.2 Результаты поверки считаются положительными, если прибор ОСКР-1М удовлетворяет требованиям всех пунктов методики поверки, описанной в настоящем руководстве.
-
12.6.4.3 Положительные результаты поверки оформляются путем выдачи свидетельства о поверке по установленной Госстандартом форме или нанесения на прибор клейма о поверке по установленной форме.
-
12.6.4.4 Результаты поверки считаются отрицательными, если при проведении поверки установлено несоответствие прибора ОСКР-1М требованиям хотя бы одного пункта методики поверки.
-
12.6.5 Прибор, прошедший поверку с отрицательными результатами, к применению не допускается.
Транспортирование и хранение прибора должны осуществляться по условиям хранения 5 ГОСТ 15150-69.
Транспортирование прибора производится автомобильным, железнодорожным транспортом, авиатранспортом (в отапливаемых герметизированных отсеках) в соответствии с действующими правилами.
При транспортировании прибора железнодорожным транспортом вид отправки - мелкая и малотоннажная, тип подвижного состава - крытый вагон.
Расстановка и крепление транспортных ящиков при транспортировании должны обеспечивать устойчивое положение при следовании в пути, отсутствие смещения и ударов друг о ДРУга.
После транспортирования при отрицательных температурах прибор перед эксплуатацией должен быть выдержан в нормальных условиях применения в течение 12 ч.
В течение срока хранения прибор должен храниться в упаковке организации-изготовителя при температурах от минус 20 до плюс 50 °C и относительной влажности до 80% (при температуре плюс 25 °C).
Хранение прибора без упаковки производится при температуре окружающего воздуха от 10 до 35 °C и относительной влажности до 80%.
В помещении для хранения прибора содержание пыли, паров кислот, щелочей, агрессивных газов и других вредных примесей, вызывающих коррозию, не должно превышать содержания коррозионно-активных агентов для атмосферы типа 1 по ГОСТ 15150-69.
Изм
Лист
№ докум
Подл |
Лото |
КЕРП.%1Ш001 РЗ
Лист
21
Ин6 № подл Подо и дата Взам.инО№ Инб. № дудл Падп и дата
МЕТОДИКА ПРИГОТОВЛЕНИЯ КАЛИБРОВОЧНЫХ РАСТВОРОВ
Методика предназначена для приготовления калибровочных растворов, необходимых при поверке и калибровке осмометров, принцип действия которых основан на криоскопическом методе.
-
1 Оборудование и материалы, необходимое для приготовления калибровочных растворов:
Электрошкаф сушильный лабораторный, обеспечивающий температуру нагрева от 50 до 150 °C с погрешностью ±0,2 °C по ТУ16-531.639-78;
Весы лабораторные аналитические ВЛА-200 г-М, ГОСТ 24104-2001, с дискретностью ±0,1 мг.
Весы ВЛКТ-2 кг, ГОСТ 24104-2001, с дискретностью не более ±200 мг.
Эксикатор 2-190, ГОСТ 25335-82.
Стаканы химические стеклянные высокие ВН вместимостью50 см3 по ГОСТ 25336-82.
Силикагель, ГОСТ 3956-76.
Дозатор пипеточный с дискретностью установки доз от 20 до 200 мкл ТУ64-1-3329-81 Хлорид натрия для спектрального анализа, марки х.ч., ТУ6-09-1252-76, Дистиллированная вода, ГОСТ 6709-72.
Флаконы с притертыми пробками или полиэтиленовая посуда.
Примечание: Допускается использование других средств измерений, оборудования, и реактивов по техническим и метрологическим характеристикам не хуже приведенных выше.
-
2 Для приготовления калибровочных растворов необходимо выполнить следующие операции:
-
- подсушить хлорид натрия в сушильном шкафу в течение 2ч, постепенно увеличивая температуру прокаливания до 150 °C, периодически взвешивая его до получения постоянной массы;
-
- поместить препарат в эксикатор с влагопоглотителем, например, силикагелем, охладить до комнатной температуры;
-
- в химическом стаканчике вместимостью 50 см3 взвесить навеску хлорида натрия. Массу навески хлорида натрия выбирают в соответствии с таблицей А1 (результат взвешивания записывают до 4 десятичного знака).
-
- во флакон количественно перенести навеску хлорида натрия и влить 1000 см3 дистиллированной воды.
-
- тщательно перемешать раствор.
Лист
КЕРП.9Ш9.001 РЗ
22
Изм
Лист
№ док ум.
Падп
Лата
Таблица А1
Значение концентрации, ммоль/кг Н2О |
Температура замерзания, °C |
Масса навески, г* |
30 |
-0,056 |
0,911 |
100 |
-0,1860 |
3,101 |
200 |
-0,3720 |
6,290 |
-0,500 |
8,511 | |
300 |
-0,5580 |
9,511 |
400 |
-0,7440 |
12,75 |
500 |
-0,930 |
16,00 |
-1,000 |
17,224 | |
750 |
-1,395 |
24,14 |
1000 |
-1,860 |
32,28 |
1200 |
-2,232 |
38,77 |
1500 |
-2,790 |
48,47 |
1800 |
-3,348 |
58,11 |
2000 |
-3,720 |
64,48 |
* Значения навесок хлорида натрия для соответствующих концентраций определены таблицами ГСССД 154-91 "ВОДНЫЕ РАСТВОРЫ ХЛОРИДОВ НАТРИЯ И КАЛИЯ. ПОНИЖЕНИЯ ТЕМПЕРАТУРЫ ЗАМЕРЗАНИЯ И ЭФФЕКТИВНЫЕ (ОСМОТИЧЕСКИЕ) КОНЦЕНТРАЦИИ". |
Ин О № падлПадл и дата Взам. инд№ Инд № дудл Подо и дата
Фильтрование калибровочных растворов не допускается.
При хранении растворов перед их использованием следует следить, чтобы не было помутнения, хлопьев, осадков; в противном случае раствор заменяют свежеприготовленным.
-
3 Расчет погрешности приготовления калибровочных растворов
(по концентрации).
-
3.1 Суммарная погрешность А к.р. приготовления калибровочных растворов определяется выражением:
А к.р. = (АЯ2О)2 +(ЛАЭС/)2 +(Двзв.ЛУС/)2 ЯА<«вТЦО)2 ,
где
А Н2О - погрешность, определяемая содержанием примесей в дистиллированной воде;
A NaCl - погрешность, определяемая содержанием примесей в хлориде натрия;
А взв. NaCl - погрешность взвешивания навески NaCl;
А взв. Н2О - погрешность взвешивания дистиллированной воды.
-
3.2 Для приготовления калибровочных растворов используется дистиллированная вода по ГОСТ 6709-72. Согласно этому стандарту качество воды устанавливается по сухому остатку после прокаливания, который не должен превышать 0,5 мг из массы 1 кг.
Диет
КЕРЛ. %1Ш 001РЗ
23
Изм.
Диет
№ док ум
Пода
Дата
Погрешность, вносимая сухим остатком, для концентрации 100 и 2000 ммоль/кг Н2О, в процентах, составляет:
(ДН2<9)100 =
0,5x100
3101
= 0,016;
(ДЯ2 О)2000 =
0,5x100
64480
= 0,001.
-
3.3 Для приготовления калибровочных растворов применяется химически чистый хлорид натрия с массовой долей хлорида натрия 99,9 %. Следовательно, погрешность, вносимая этой составляющей, равна 0,1 %.
-
3.4 Взвешивание навески хлорида натрия производится на аналитических весах ВЛАО-100 г-1 с погрешностью не более ±0,1 мг.
Погрешность взвешивания хлорида натрия для концентрации 100 и 2000 ммоль/кг Н2О, в процентах, составляет:
^e3eNaClY00 = = о 003;
1 3101
(ДвзвАаС/)20М = 0’1Х10— = 0,0001. -000 64480
-
3.5 Погрешность взвешивания навески растворителя (дистиллированной воды), в процен
Инд № подл Подо и дата Взам инд№ Инд № дубл. Поди и дата
тах, составляет
ДвзвНДД =
0,2x100
1000
Взвешивание производится на аналитических весах ВКЛТ-2 кг с погрешностью измерения массы не более ±200 мг.
3.6 ВЫВОД: расчет составляющих погрешности приготовления калибровочных растворов показал, что основной составляющей является погрешность, определяемая содержанием примесей в хлориде натрия, которая не превышает 0,1 %, а остальными составляющими можно пренебречь.
Изм
Лист
№ докум
Поди
Дата
ПРОТОКОЛ ПОВЕРКИ
-
1. Поверяемый прибор: осмометр криоскопический медицинский ОСКР-1М №____,
введенный в эксплуатацию (отремонтированный)
дата ввода в эксплуатацию или ремонта, предприятие изготовитель или ремонтное предприятие
-
2. Средства поверки: водные растворы хлорида натрия концентраций 100, 300, 1000, 1500, 2000 ммоль/кг Н2О, приготовленные в соответствие с таблицами ГСССД 154-91.
Срок годности: 6 мес.
-
3. Результаты поверки:
Инд № подл Подл и дата Взам инд№ Инд № дубл J Подо и дата
Таблица
Наименование параметра
Допускаемое значение параметра, указанное в руководстве по эксплуатации
Установленное значение параметра по результатам поверки
Заключение о пригодности прибора по поверяемым параметрам (годен, не годен)
1. Проведение внешнего осмотра
Визуально
2. Опробование
Визуально
3.1. Основная абсолютная погрешность прибора при измерении концентрации в диапазоне от 0 до 500 ммоль/кг Н2О
±2 ммоль/кг Н2О
3.2. Основная относительная погрешность прибора при измерении концентрации в диапазоне от 500 до 2000 ммоль/кг Н2О
±0,5%
На основании результатов поверки выдано свидетельство
(извещение о непригодности) №___________
Поверитель_____________
Дата поверки_____________
Лист | ||||||
КЕРР Ы1Ш00/ РЗ |
25 | |||||
Изм. |
Вист |
№ докум |
Подо |
Дата |
Лист регистрации изменений | |||||||||||||||||
Изм |
Номера листов /страниц) |
Всего листод /страниц) 0 док ум. |
№ докум. |
Входящий № сопроводительного докум. и дата |
Подп. |
Да та | |||||||||||
изменен ных |
замененных |
нодых |
аннулированных | ||||||||||||||
КЕРГШШОО! РЗ |
/1ист | ||||||||||||||||
26 | |||||||||||||||||
Изм |
Лист |
№ доку м. |
Подпись |
Иш | |||||||||||||
ИнЬ. № подл. |
Подо и дата |
Взам. инд. № |
Инд. № дудл |
Подп и дата |
Копировал
Формат А 4