Методика поверки «ПРЕОБРАЗОВАТЕЛИ ПЕРЕМЕЩЕНИЯ ТОКОВИХРЕВЫЕ 21000 фирмы «Bently Nevada, Inc.», США» (Код не указан!)
УТВЕРЖДАЮ
Заместитель ФГУП
В.Н. Яншин
2015 г.
МЕТОДИКА ПОВЕРКИ
г. Москва
ПРЕОБРАЗОВАТЕЛИ ПЕРЕМЕЩЕНИЯ ТОКОВИХРЕВЫЕ 21000 фирмы «Bently Nevada, Inc.», США
МЕТОДИКА ПОВЕРКИ
Введена в действие с «__»______________2015г.
Настоящая методика распространяется на преобразователи перемещения токовихревые 21000 (далее преобразователи) фирмы «Bently Nevada, Inc.», США, и устанавливает методику их первичной и периодической поверок.
Интервал между поверками 1 год.
-
1 Операции поверки
-
1.1 При проведении поверки преобразователей выполняют следующие операции, указанные в таблице 1.
-
Таблица 1
|
Наименование операции |
Номер пункта |
Обязательность проведения операции при поверке | |
|
первичной |
периодической | ||
|
1 |
2 |
4 |
5 |
|
Внешний осмотр |
7.1 |
Да |
Да |
|
Опробование |
7.2 |
Да |
Да |
|
Определение отклонения действительного значения коэффициента преобразования преобразователя от номинального значения |
7.3.1 |
Да |
Да |
|
Определение допускаемой основной относительной погрешности преобразования |
7.3.2 |
Да |
Да |
|
Определение нелинейности амплитудной характеристики (далее - АХ) |
7.3.3 |
Да |
Да |
|
Определение неравномерности частотной характеристики (далее - ЧХ) |
7.3.4 |
Да |
Да |
-
2 Средства поверки
-
2.1 При проведении поверки необходимо применять основные и вспомогательные средства поверки, приведенные в таблице 2.
-
Таблица 2
|
Номер пункта поверки |
Наименование и тип основного и вспомогательного средства поверки, обозначение документа, регламентирующего технические требования и (или) метрологические и основные технические характеристики. |
|
7.3 |
Поверочная вибрационная установка в соответствии с МИ 2070-90; Мультиметр цифровой Agilent 34411А (погрешность ± (0,015 % от отсчета + 0,0004 % от верхнего предела диапазона)). |
-
2.2 Допускается применять другие средства поверки, удовлетворяющие требованиям по погрешности, указанным в таблице 2.
-
3 Требования к квалификации поверителей
-
3.1 К поверке допускаются лица, аттестованные по месту работы, прошедшие обучение и имеющие свидетельство и аттестат поверителя.
-
-
4 Требования безопасности
-
4.1 Перед проведением поверки средства поверки, вспомогательные средства должны иметь надежное заземление, поверяемый преобразователь должен быть подготовлен к работе в соответствии с руководством по эксплуатации.
-
-
5 Условия проведения поверки
-
5.1 При проведении поверки должны быть соблюдены следующие условия:
-
- температура окружающего воздуха 20 ± 5 °C
-относительная влажность 60 ±20 %
-атмосферное давление 101 ± 4 кПа
-напряжение источника питания поверяемого прибора должно соответствовать значению, указанному в технической документации на этот прибор
-
6 Подготовка к проведению поверки
-
6.1 Подготовка к поверке эталонных, поверяемых и вспомогательных средств, а также крепление (установка) эталонных и поверяемых преобразователей на поверочной виброустановке должны соответствовать требованиям НД на них.
-
6.2 Преобразователь устанавливают в специальном держателе на расстоянии от 1,2 до 1,5 мм над образцом металла, закрепленным на рабочем вибростоле. Держатель закрепляют на корпусе вибратора клеем "Циакрин", "Superglue" или с помощью резьбового соединения.
-
Примечание: Для поверки преобразователя изготавливают образец в форме диска толщиной от 6 до 8 мм и диаметром от 15 до 30 мм, выполненный из металла той же марки, из которой изготовлена контролируемая преобразователем поверхность (например, сталь вала ротора турбины или генератора). Образец для поверки поставляет заказчик вместе с поверяемым прибором.
-
7 Проведение поверки
-
7.1 Внешний осмотр
-
При внешнем осмотре должно быть установлено соответствие преобразователя следующим требованиям:
-
- отсутствие механических повреждений корпуса, соединительных кабелей и соединителей, могущих повлечь за собой выход из строя подлежащих поверке СИ;
-
- наличие контрольных пломб, соответствие комплектности и маркировки требованиям, установленным в НД;
-
- отсутствие видимых дефектов резьбовых соединений.
В случае несоответствия преобразователя хотя бы одному из вышеуказанных требовании их признают непригодными к применению, поверку не проводят и выдают извещение о непригодности с указанием причин.
-
7.2 Опробование
-
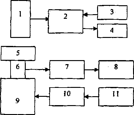
7.2.1 Собирают схему измерений, представленную на рисунке 1.

-
Рисунок 1.
-
1 - катушка поверяемого преобразователя;
-
2 - электронная часть преобразователя (проксиметр);
-
3 - блок питания преобразователя;
-
4 - мультиметр цифровой;
-
5 - стальная пластина;
-
6 - эталонный преобразователь;
-
7 - согласующий усилитель;
-
8 - электронный вольтметр;
-
9 - вибростенд;
-
10 - усилитель мощности;
-
11 - низкочастотный генератор;
6 + 8 - эталонный виброметр;
9+11- поверочная виброустановка по МИ 2070-90.
-
7.2.2 Включают и прогревают приборы, подают напряжение от генератора через усилитель мощности на вибростенд, плавно увеличивают напряжение от генератора до тех пор, пока сигнал на выходе поверяемого преобразователя не превысит уровень помех на 20 дБ, что служит критерием исправности преобразователя.
7.3 Определение метрологических характеристик
7.3.1. Определение отклонения действительного значения коэффициента преобразования преобразователя от номинального значения.
Коэффициент преобразования преобразователя определяют на фиксированной (базовой) частоте 100 Гц и значении виброперемещения не менее 0,3 верхнего предела диапазона измерения.
В соответствии с НД на преобразователи устанавливают воздушный зазор между пластиной и преобразователем, включают и прогревают приборы.
Воспроизводят указанные значения виброперемещения и частоты и измеряют напряжение на выходе преобразователя.
Действительное значение коэффициента преобразования преобразователя определяют по формуле:
Kd-UeM/S, (1)
где
Кд- действительное значение коэффициента преобразования преобразователя;
Uвых-показания мультиметра на базовой частоте;
S - значение виброперемещения, воспроизводимое поверочной виброустановкой.
Отклонение коэффициента преобразования преобразователя от номинального значения, Зк, % определяют по формуле:
8к = ^°~-^-100% (2)
где
Кн - номинальное значение коэффициента преобразования;
Полученное значение максимального отклонения коэффициента преобразования от номинального значения не должно превышать значения ± 6,5 %.
-
7.3.2 Определение допускаемой основной относительной погрешности преобразования.
Определение допускаемой основной относительной погрешности преобразования провести при помощи специального приспособления, в котором закрепляют преобразователь. При помощи микрометрической головки установить первоначальный номинальный зазор между торцом преобразователя и диском, закрепленным на микрометрическом винте (в соответствии с технической документацией). При помощи мультиметра измерить значение выходного напряжения (тока) преобразователя.
При помощи микрометрической головки перемещать диск в ту и другую стороны от номинального положения. Измерения провести при значениях перемещения 10, 30, 50, 75 и 100 % от верхнего значения диапазона осевого перемещения. В каждой точке измерить значение напряжения (тока) на выходе преобразователя при помощи мультиметра.
Действительное значение измеряемого перемещения определить по формуле:
sd=ueba/KH (3)где
Uвых - показания мультиметра (напряжение или ток) при заданном перемещении.
Определение допускаемой основной относительной погрешности преобразования провести по формуле:
(4)
где
S(> - действительное значение измеряемого перемещения;
SH- задаваемое при помощи микрометрической головки значение перемещения.
Полученное значение допускаемой основной относительной погрешности преобразования не должно превышать ± 3 %.
-
7.3.3 Определение нелинейности амплитудной характеристики преобразователя.
Нелинейность амплитудной характеристики (АХ) преобразователя определяют на одной из частот рабочего диапазона (целесообразно - на базовой частоте) не менее, чем в пяти точках диапазона амплитуд, соответствующих 10, 30, 50, 75 и 100 % от верхнего значения диапазона измерения виброперемещения.
Воспроизводят указанные значения виброперемещения и частоты и измеряют напряжение на выходе преобразователя. Нелинейность АХ 8о в процентах определяют по формуле:
Л =^—^-100%, (5)
Кср
где
Kt - значение коэффициента преобразования при z-ом значении виброперемещения;
Кср - среднее значение коэффициента преобразования.
п
(6) п
где
п - число измерений.
Полученное значение максимальной нелинейности АХ преобразователя не должно превышать значения ±1,5 %.
-
7.3.4 Определение неравномерности ЧХ преобразователя.
Неравномерность ЧХ преобразователя определяют прямым вибрационным способом на фиксированных частотах, соответствующих 10, 30, 50, 75 и 100 % от верхнего значения диапазона частот, при постоянном значении воспроизводимого виброперемещения. Значение виброперемещения, при котором определяют неравномерность ЧХ. целесообразно поддерживать на уровне 0,3 верхнего предела диапазона измерения.
Включают и прогревают приборы. Воспроизводят постоянное значение вибро перемещения на различных частотах, фиксируя на каждой частоте выходной сигнал преобразователя по показаниям мультиметра.
Неравномерность ЧХ преобразователя у, в процентах определяют по формуле:
•100%,
(7)
где
[/, - показания мультиметра на /-ой частоте;
Ua - показания мультиметра на базовой частоте.
Полученное значение максимальной неравномерности ЧХ преобразователя не должно превышать значения ± 2,5 %.
-
8 Оформление результатов поверки.
-
8.1 На преобразователи перемещения токовихревые 21000-28-05, признанные годными при поверке, выдают свидетельство о поверке по форме, установленной в Приказе Минпромторга России № 1815 от 02.07.2015 г.
-
Знак поверки (оттиск поверительного клейма) наносится на свидетельство о поверке.
Знак поверки (наклейка) наносится на боковую сторону преобразователя перемещения токовихревого 21000.
-
8.2 Преобразователи перемещения токовихревые 21000-28-05, не удовлетворяющие требованиям настоящей методики, к применению не допускают и выдают извещение о непригодности с указанием причин по форме, установленной в Приказе Минпромторга России № 1815 от 02.07.2015 г.
Заместитель начальника отдела 008

А.Г. Волченко
7
