Методика поверки «Комплекты нагрузочные измерительные с регулятором РТ-2048» (МП РШГА.411911.001 МП)
УТВЕРЖДАЮ


И. Менделеева» .В. Гоголинский /2 2016 г.
Методика поверки
РШГА.411911.001 МП
Руководитель лаборатории госэталонов в области электроэнергетики ФГУП «ВНИИМ

;леева»
Е.З. Шапиро
2016 г.
2016 г.
Настоящая методика поверки распространяется на вновь изготавливаемые, выпускаемые из ремонта и находящиеся в эксплуатации комплекты нагрузочные измерительные с регулятором РТ-2048 (далее - комплекты) и устанавливает объем, условия поверки, методы и средства экспериментального исследования метрологических характеристик и порядок оформления результатов поверки.
Интервал между поверками - 2 года.
-
1 ОПЕРАЦИИ ПОВЕРКИ
При проведении поверки должны быть проведены операции, указанные в таблица 1. Таблица 1
№ пп |
Наименование операции |
№ пп. мето-дики |
Обязательность проведения операции поверки | |
первичная |
периодическая | |||
1 |
Внешний осмотр |
5.1 |
да |
да |
2 |
Проверка электрической прочности изоляции |
5.2 |
да |
нет |
3 |
Проверка электрического сопротивления изоляции |
5.3 |
да |
да |
4 |
Опробование |
5.4 |
да |
да |
5 |
Определение приведенной погрешности измерения силы тока (режим ЭМ, Т) |
5.5.1 |
да |
да |
6 |
Определение приведенной погрешности измерения силы тока (режим ПП) |
5.5.2 |
да |
да |
7 |
Определение относительной погрешности измерения временных интервалов |
5.5.3 |
да |
да |
Примечание: В случае получения отрицательных результатов при проведении той или иной операции, поверка прекращается и Комплект передается для ремонта.
-
2 СРЕДСТВА ПОВЕРКИ
-
2.1 Для удобства проведения поверки необходимо расположить Комплект и СИ таким образом, чтобы обеспечить свободный доступ к органам управления и контроля приборов.
-
2.2 Перечень эталонных и вспомогательных средств измерения (СИ), применяемых при поверке, указаны в таблице 2.
-
Таблица 2
№ пп |
Наименование СИ |
Технические характеристики |
Класс точности (погрешность измерения), % |
1 |
Амперметр электродинамический Д5090 |
0-0,1 А; 0-0,2А;0-0,5А;0-1 А; 0-2,5 А; 0-5 А; 0-10 А;0-20А |
КТ 0,2 |
2 |
Трансформатор тока измерительный И523 |
Первичный ток: 0-4кА, 0-1 ОкА, вторичный: 0-5А, 50Гц |
КТ 0,05 |
3 |
Трансформатор тока измерительный УТТ-6м2 |
Первичный ток: 0-2000 А, вторичный: 0-5 А , частота 50 Гц |
КТ 0,2 |
4 |
Осциллограф цифровой GDS-806S |
Вх. напряжение 0,002-50 В, период дискретизации от 1 нс до 10с |
ПГ +3% |
5 |
Шунт MP3060 |
5А - 75 мВ |
КТ 0,1 |
6 |
Секундомер СОСпр-26-2 |
0-60 с, 0-60 мин |
ПГ ± 0,6с |
7 |
Мегомметр Ф4102/2-1М |
0-20 000 МОм (при U=1000B) |
КТ 1,5 |
8 |
Установка для проверки электробезопасности GPI826 |
0-5 кВ, |
+(0,03иИнд+ЗВ) |
-
2.3 Все применяемые средства измерений должны иметь действующие свидетельства о поверке.
-
2.4 Работа со средствами измерений должна производиться в соответствии с их эксплуатационной документацией.
-
2.5 Допускается применение других средств поверки и вспомогательного оборудования, обеспечивающих измерение соответствующих параметров с требуемой точностью.
-
3 ТРЕБОВАНИЯ БЕЗОПАСНОСТИ
-
3.1 При поверке необходимо соблюдать правила эксплуатации электроустановок и требования эксплуатационной документации на поверяемые комплекты и применяемое оборудование.
-
3.2 Специалист, осуществляющий поверку комплектов, должен иметь квалификационную группу по электробезопасности не ниже третьей, а так же должен быть аттестованн в качестве поверителя средств измерений электрических величин.
-
-
4 УСЛОВИЯ ПОВЕРКИ И ПОДГОТОВКА К НЕЙ
-
4.1 При проведении поверки должны соблюдаться следующие условия:
-
-
- температура окружающего воздуха (23 ± 5) °C;
-
- относительная влажность воздуха от 30 до 80 %;
-
- атмосферное давление от 84 до 106,7 кПа (630 - 800 мм рт.ст.);
-
- напряжение питания сети (220+22)В и (380+38)В частотой 50 Гц.
-
4.3 Перед проведением операций поверки необходимо выполнить требования, указанные в разделе «Подготовка к работе» технической документации на СИ применяемые при поверке.
-
4.4 Перед проведением операции поверка комплект должен быть выдержан во включенном состоянии в течение 1 минуты.
-
5 ПРОВЕДЕНИЕ ПОВЕРКИ
-
5.1 Внешний осмотр
-
При проведении внешнего осмотра должно быть установлено:
-
- комплектность Комплекта;
-
- сохранность пломб;
-отсутствие механических повреждений лицевой панели, кожухов и четкость надписей;
-
- чистота клемм;
-
- состояние соединительных кабелей.
-
5.2 Опробование
-
5.2.1 Собрать схему для проведения поверки, приведенную на Рисунке А.1 или Рисунке А.2 (в зависимости от варианта исполнения Комплекта) Приложения А.
-
5.2.2 После подачи напряжения питания проверить работоспособность Комплекта во всех режимах согласно п. 6.4 руководства по эксплуатации.
-
5.2.3 Проверить диапазон регулирования и измерения тока.
-
Результат опробования комплекта считают положительным, если комплект работает в соответствии с руководством по эксплуатации.
-
5.3 Проверка электрической прочности изоляции комплекта
Проверку электрической прочности изоляции проводят с помощью установки для проверки электробезопасности GPI826 при напряжении 2000 В в течение 1 минуты между:
-
- первичной обмоткой (замкнутыми между собой клеммами ~ 220 В / ~ 380 В) и вторичной обмоткой (вывод 2);
-
- первичной обмоткой (замкнутыми между собой клеммами ~ 220 В / ~ 380 В) и корпусом;
-
- вторичной обмоткой (вывод 2) и корпусом.
Комплект считается выдержавшим проверку, если в течении 1 минуты отсутствовал пробой или поверхностное перекрытие.
-
5.4 Проверка электрического сопротивления изоляции комплекта
Проверку сопротивления изоляции Комплекта проводят с помощью мегомметра при напряжении 1000 В между:
-
- первичной обмоткой (замкнутыми между собой клеммами ~ 220 В / ~ 380 В) и вторичной обмоткой (вывод 2);
-
- первичной обмоткой (замкнутыми между собой клеммами ~ 220 В / ~ 380 В) и корпусом;
-
- вторичной обмоткой (вывод 2) и корпусом.
Значение сопротивления изоляции должно быть не менее 20 МОм.
-
5.5 Определение метрологических характеристик
-
5.5.1 Определение приведенной погрешности измерения силы тока (режим «ЭМ, Т»).
-
5.5.1.1 В зависимости от варианта исполнения Комплекта собирают схему, приведенную на рисунках А1 или А.2 Приложения А.
-
-
При проверке комплектов контрольно-измерительные приборы подключают в соответствии с таблицами А. 1 - А.4 Приложения А.
Для поверяемых точек №1-№4 Комплект подключают к питающей сети 220 В.
Для поверяемых точек №5,№6 Комплект подключают к питающей сети 380 В.
-
5.5.1.2 Перед началом измерений выдерживают комплект во включенном состоянии не менее 1 мин.
-
5.5.1.3 Кнопкой « А » задают режим работы «ЭМ,Т».
-
5.5.1.4 Кнопкой « D » задают продолжительность протекания тока «5 С».
-
5.5.1.5 Кратковременно нажимают кнопку «О», при этом на индикаторе отобразится начальное значение силы тока.
-
5.5.1.6 Последовательно нажимая кнопку « + », устанавливают требуемое значение силы тока поверяемой точки №1 диапазона измерения, согласно таблиц А.1 - А.4.
-
5.5.1.7 Выполнение пунктов п.п. 5.5.1.8 - 5.5.1.10 производят три раза.
-
5.5.1.8 Кратковременно нажимают кнопку «С», и снимают показания амперметра Д5090 и цифрового индикатора Комплекта.
-
5.5.1.9 Действительное значение силы тока в А вычисляют по формуле (1):
1д = 1и’кь (1)
где: I и - измеренное значение силы тока по амперметру Д5090, в А;
ki - коэффициент преобразования, (табл. А.1 - А.4 Приложения А).
-
5.5.1.10 Вычисляют значение абсолютной погрешности измерения силы тока AI по формуле (2):
А1 = 1 - 1Д, (2)
где: I - показания силы тока на цифровом индикаторе Комплекта, А;
1д - действительное значение силы тока, А.
-
5.5.1.11 Вычисляют среднеарифметическое значение абсолютной погрешности измерения силы тока А1ср для каждой точки измерения в А, по формуле (3):
AIcp = (Al! + Д12 + Д13) /3, (3)
где: Д1], Д12, Д1з - абсолютные значения погрешности измерения силы тока, для трех отсчетов,А.
-
5.5.1.12 Вычисляют значение приведенной погрешности измерения у в% для поверяемой точки №1 по формуле (4):
у = (Д1ср/ In) -100, (4)
где: 1п - предел измерения диапазона измерения силы тока , А.
-
5.5.1.13 Результаты измерения занести в протокол поверки.
-
5.5.1.14 Выполняют действия п.п. 5.5.1.1 - 5.5.1.13 для поверяемых точек №№ 2-6.
Комплекты считаются выдержавшими испытания, если метрологические характеристики находятся в пределах установленных в описании типа на комплект.
-
5.5.2 Определение приведенной погрешности измерения силы тока (режим ПП).
-
5.5.2.1 В зависимости от варианта исполнения Комплекта собирают схему, приведенную на рисунках АЗ или А.4 Приложения А.
-
При поверке Комплектов контрольно-измерительные приборы подключают в соответствии с таблицами А.5 - А.8 Приложения А.
Для поверяемых точек №1-№4 Комплект подключают к питающей сети 220 В.
Для поверяемых точек №5,№6 Комплект подключают к питающей сети 380 В.
-
5.5.2.2 Перед началом измерений Комплект выдерживают во включенном состоянии не менее 1 мин.
-
5.5.2.3 Органы управления осциллографа GDS-806S переводят в следующее состояние:
-
- Горизонтальная развертка - 2,5 ms.
-
- Канал 1: Делитель - х1, Усиление - 10 mV (при необходимости подбирают наиболее подходящее для измерений);
-
- Синхронизация: Тип - Фронтом, Источник - Канал 1, Режим - Ждущий, Режектор - ВЧ (для четкой синхронизации зашумленного сигнала), Уровень запуска - 10 mV (подстраивается при необходимости).
-
- Сбор информации: Усреднение (для сглаживания шумов сигнала), Длина Памяти -125000.
-
- Измерения: Vp-p (измерение от пика до пика).
-
- Смещение X: настраивается так, чтобы на экране осциллографа было видно положительную и отрицательную полуволну сигнала тока.
-
5.5.2.4 Кнопкой « А » задают режим работы «ПП».
-
5.5.2.5 Кнопкой « D » задают продолжительность протекания тока «20 мс».
-
5.5.2.6 Кратковременно нажимают кнопку « 0 », при этом на индикаторе отобразится начальное значение силы тока.
-
5.5.2.7 Последовательно нажимая кнопку « + », устанавливают требуемое значение силы тока поверяемой точки № 1 диапазона измерения, согласно таблиц А.5 - А.8 Приложения А.
-
5.5.2.8 Выполнение пунктов п.п. 5.5.2.9 - 5.5.2.11 производят три раза.
-
5.5.2.9 Кратковременно нажимают кнопку «С». Снимают цифровые показания Vp-p с экрана осциллографа GDS-806S в мВ и показания цифрового индикатора Комплекта в А.
-
5.5.2.10 Вычисляют действительное значение силы тока по формуле :
1д=Ур-р-к2, (5)
где: Vp-p - размах сигнала от пика до пика, мВ
к2 - коэффициент преобразования, A/мВ (таблицы А.5 - А.8), который вычислен по формуле:

(6)
где: п - коэффициент трансформации УТТ-6М2 (И523);
Um - номинальное напряжение МР3060 -75 мВ;
1ш - номинальный ток MP3 060 - 5А.
-
5.5.2.11 Вычисляют значение абсолютной погрешности измерения силы тока в соответствии с формулой (2).
-
5.5.2.12 Вычисляют среднеарифметическое значение абсолютной погрешности измерения силы тока Д1ср в А, в соответствии с формулой (3).
-
5.5.2.13 Вычисляют значение приведенной погрешности измерения у в% для поверяемой точки №1 в соответствии формулой (4).
-
5.5.2.14 Результаты измерения занести в протокол поверки.
-
5.5.2.15 Выполняют действия по п.п. 5.5.2.1 - 5.5.2.14 для поверяемых точек №№ 2-6. Комплекты считаются выдержавшими испытания, если метрологические характеристики
находятся в пределах установленных в технических условиях или руководстве по эксплуатации.
-
5.5.3 Проверка диапазонов измерения и определение относительной погрешности измерения длительности временных интервалов.
-
5.5.3.1 В зависимости от варианта исполнения Комплекта собирают схему для определения приведенной погрешности измерения силы тока (режим ПП), приведенную на рисунках АЗ или А.4 Приложения А.
-
Подключают Комплект к питающей сети 220В
Органы управления осциллографа GDS-806S устанавливают в соответствии с пп. 5.5.2.3.
-
5.5.3.2 Кнопкой «А» задают режим работы «ПП».
-
5.5.3.3 Контрольно-измерительные приборы подключают в соответствии с таблицами А.5 - А.8 Приложения А для поверяемой точки №4.
-
5.5.3.4 Кратковременно нажимают кнопку «0», при этом на индикаторе отобразится начальное значение силы тока.
-
5.5.3.5 Последовательно нажимая кнопку «+», устанавливают требуемое значение силы тока поверяемой точки №4 диапазона измерения, согласно с таблицами А.5 - А.8 Приложения А.
-
5.5.3.6 Кнопкой «D» задают длительность временного интервала для поверяемой точки №1 в соответствии с таблицей 3.
-
5.5.3.7 Период дискретизации GDS-806S устанавливают в соответствии с таблицей 3.
Таблица 3.
№ поверяемой точки |
Длительность временного интервала, с |
Период дискретизации GDS-806S, мс |
1 |
20 мс |
10 |
2 |
100 мс |
25 |
3 |
500 мс |
100 |
4 |
5с |
секундомер |
5 |
100 с |
секундомер |
6 |
600 с |
секундомер |
-
5.5.3.8 Кратковременно нажимают кнопку «С». Снимают показания осциллографа GDS-806S, путем подсчета количества периодов сигнала тока N, и индикатора Комплекта в с.
-
5.5.3.9 Действительное значение длительности Тд в с вычисляют по формуле:
Тд = N-0,02 (7)
где: N - количество периодов сигнала тока по GDS-806S;
0,02 - длительность периода напряжения электрической сети, с.
-
5.5.3.10 Вычисляют значение абсолютной погрешности измерения интервала времени АТ по формуле:
АТ = Т - Тд, (8)
где: Т - показания на цифровом индикаторе Комплекта, с; Тд - действительное значение интервала времени, с.
-
5.5.3.11 Вычисляют значение относительной погрешности измерения 5 в % по формуле:
5 = (АТ/ Тд)-100 (9)
-
5.5.3.12 Результаты измерения заносят в протокол испытаний.
-
5.5.3.13 Повторяют измерения для поверяемых точек №2 и №3.
-
5.5.3.14 Измерение длительности временного интервала для поверяемых точек №№ 4-6 проводят с помощью секундомера механического.
-
5.5.3.15 Кратковременно нажимают кнопку «0», при этом на индикаторе отобразится начальное значение силы тока.
-
5.5.3.16 Кнопкой «D» задают длительность временного интервала для поверяемой точки № 4 в соответствии с таблицей 3.
-
5.5.3.17 Одновременно запускают секундомер и нажимают кнопку «С» Комплекта. В момент прекращения подачи тока Комплектом останавливают секундомер.
-
5.5.3.18 Вычисляют значение абсолютной погрешности измерения интервала времени АТ в соответствии с формулой (8).
-
5.5.3.19 Вычисляют значение относительной погрешности измерения 5 в % в соответствии с формулой (9).
-
5.3.3.18 Результаты измерения заносятся в протокол поверки.
-
5.5.3.19 Повторяют измерения для поверяемых точек №5 и №6.
Комплект считается выдержавшим поверку, если метрологические характеристики находятся в пределах установленных в описании типа на Комплекты.
-
6 ОФОРМЛЕНИЕ РЕЗУЛЬТАТОВ ПОВЕРКИ
-
6.1 Результаты проверок комплекта оформляют путем записи в протоколе поверки. Рекомендуемая форма протокола представлен в приложении Б. Так же делается отметка в формуляре о результатах поверки.
-
6.2 При положительных результатах поверки комплекта выдается свидетельство о поверке по установленной форме.
-
6.3 При отрицательных результатах поверки комплект признается непригодным к применению и на него выписывается извещение о непригодности по установленной форме с указанием причин.
-
Приложение А
(обязательное)
Таблица А.1 - Рекомендуемые пределы измерения УТТ-6М2 и Д5090 при поверке Комплекта РТ-2048-01 в режиме «ЭМ,Т»
№ поверяемой точки |
Предел измерения, А |
Поверяемая точка, А |
Число витков первичной цепи УТТ-6м2 (клеммы вторичной цепи) |
Предел измерения Д5090 (клеммы подключения) |
Коэффициент преобразования К, |
1 |
100 |
20 |
8 («И1»-«И2») |
1 А («*» - «1А») |
30 |
2 |
60 |
8 («И1»-«И2») |
5А(«*»- «5А») |
30 | |
3 |
90 |
8 («И1»-«И2») |
5А(«*»- «5А») |
30 | |
4 |
1000 |
200 |
3 («И1»-«И2») |
5А(«*»- «5А») |
80 |
5 |
600 |
1 («И1»-«И2») |
5А(«*»- «5А») |
240 | |
6 |
1000 |
1 («И1»-«И2») |
5А(«*»- «5А») |
240 |
Таблица А.2 - Рекомендуемые пределы измерения УТТ-6М2 и Д5090 при поверке Комплекта РТ-2048-02 в режиме «ЭМ,Т»
№ поверяемой точки |
Предел измерения, А |
Поверяемая точка, А |
Число витков первичной цепи УТТ-6м2 (клеммы вторичной цепи) |
Предел измерения Д5090 (клеммы подключения) |
Коэффициент преобразования К] |
1 |
200 |
40 |
8 («И1»-«И2») |
2,5А («*» - «2,5А») |
30 |
2 |
120 |
8 («И1»-«И2») |
5 А («*» - «5А») |
30 | |
3 |
180 |
3 («И1»-«И2») |
5 А («*» - «5А») |
80 | |
4 |
2000 |
400 |
1 («И1»-«И2») |
5 А («*» - «5А») |
240 |
5 |
1200 |
1 («И1»-«И5») |
5 А («*» - «5А») |
400 | |
6 |
2000 |
1 («И1»-«И5») |
10А(«*»- «10А») |
400 |
Таблица А.З - Рекомендуемые пределы измерения И523 и Д5090 при поверке Комплекта РТ-2048-06 в режиме «ЭМ,Т»
№ поверяемой точки |
Предел измерения, А |
Поверяемая точка, А |
Число витков первичной цепи И523 (клеммы вторичной цепи) |
Предел измерения Д5090 (клеммы подключения) |
Коэффициент преобразования к. |
1 |
600 |
100 |
4 кА («И1»-«И2») |
ОДА («*» - «ОДА») |
800 |
2 |
300 |
4 кА («И1»-«И2») |
1А («*» - «1А») |
800 | |
3 |
500 |
4 кА («И1»-«И2») |
1А («*» - «1А») |
800 | |
4 |
6000 |
700 |
4 кА («И1»-«И2») |
1А («*» - «1А») |
800 |
5 |
3000 |
4 кА («И1»-«И2») |
5 А («*» - «5А») |
800 | |
6 |
6000 |
10 кА («И1»-«И6») |
5 А («*» - «5А») |
2000 |
Таблица А.4 - Рекомендуемые пределы измерения И523 и Д5090 при поверке Комплекта РТ-2048-12 в режиме «ЭМ,Т»
№ поверяемой точки |
Предел измерения, А |
Поверяемая точка, А |
Число витков первичной цепи И523 (клеммы вторичной цепи) |
Предел измерения Д5090 (клеммы подключения) |
Коэффициент преобразования К] |
1 |
1200 |
200 |
5 кА («И1»-«ИЗ») |
0,5 А («*» - «0,5А») |
1000 |
2 |
600 |
5 кА («И1»-«ИЗ») |
1 А («*» - «1А») |
1000 | |
3 |
1000 |
5 кА («И1»-«ИЗ») |
2,5А («*» - «2,5А») |
1000 | |
4 |
12000 |
2000 |
5 кА («И1»-«ИЗ») |
2,5А («*» - «2,5А») |
1000 |
5 |
6000 |
10 кА («И1»-«И6») |
5 А («*» - «5А») |
2000 | |
6 |
12000 |
10 кА («И1»-«И6») |
10А(«*»- «10А») |
2000 |
Таблица А.5 - Рекомендуемые пределы измерения УТТ-6М2 и МР3060 при поверке
Комплекта Р' |
'-2048-01 в режиме «ПП» | |||
№ поверяемой точки |
Предел измерения, А |
Поверяемая течка, А |
Число витков первичной цепи УТТ-6м2 (клеммы вторичной цепи) |
Коэффициент преобразования кг, А/мВ |
1 |
40 |
8 («И1»-«И2») |
0,71 | |
2 |
100 |
70 |
8(«И1»-«И2») |
0,71 |
3 |
90 |
8 («И1»-«И2») |
0,71 | |
4 |
200 |
3 («И1»-«И2») |
1,89 | |
5 |
1000 |
600 |
1 («И1»-«И2») |
5,66 |
6 |
1000 |
1 («И1»-«И2») |
5,66 |
Таблица А.6 - Рекомендуемые пределы измерения УТТ-6М2 и МР3060 при поверке Комплекта РТ-2048-02 в режиме «ПП»
№ поверяемой точки |
Предел измерения, А |
Поверяемая точка, А |
Число витков первичной цепи УТТ-6м1 (клеммы вторичной цепи) |
Коэффициент преобразования к2, А/мВ |
1 |
200 |
80 |
8 («И1»-«И2») |
0,71 |
2 |
130 |
8 («И1»-«И2») |
0,71 | |
3 |
180 |
8 («И1»-«И2») |
0,71 | |
4 |
2000 |
400 |
3 («И1»-«И2») |
1,89 |
5 |
1200 |
1 («И1»-«И2») |
5,66 | |
6 |
2000 |
1 («И1»-«И5») |
9,46 |
Таблица А.7 - Рекомендуемые пределы измерения И523 и МР3060 при поверке Комплекта РТ-2048-06 в режиме «ПП»
№ Поверяемой точки |
Предел измерения, А |
Поверяемая точка, А |
Число витков первичной цепи И523 (клеммы вторичной цепи) |
Коэффициент преобразования к2, А/мВ |
1 |
600 |
200 |
4 кА («И1»-«И2») |
18.9 |
2 |
350 |
4 кА («И1»-«И2») |
18.9 | |
3 |
500 |
4 кА («И1»-«И2») |
18.9 | |
4 |
6000 |
800 |
4 кА («И1»-«И2») |
18.9 |
5 |
3000 |
4 кА («И1»-«И2») |
18.9 | |
6 |
6000 |
10 кА («И1»-«И6») |
47,3 |
Таблица А.8 - Рекомендуемые пределы измерения И523 и МР3060 при поверке Комплекта РТ-2048-12 в режиме «ПП»
№ поверяемой точки |
Предел измерения, А |
Поверяемая точка, А |
Число витков первичной цепи И523 (клеммы вторичной цепи) |
Коэффициент преобразования к2, А/мВ |
1 |
1200 |
400 |
4 кА («И1»-«И2») |
18.9 |
2 |
700 |
4 кА («И1»-«И2») |
18.9 | |
3 |
1000 |
4 кА («И1»-«И2») |
18.9 | |
4 |
12000 |
2000 |
4 кА («И1»-«И2») |
18.9 |
5 |
6000 |
10 кА («И1»-«И6») |
47,3 | |
6 |
12000 |
10 кА («И1»-«И6») |
47,3 |

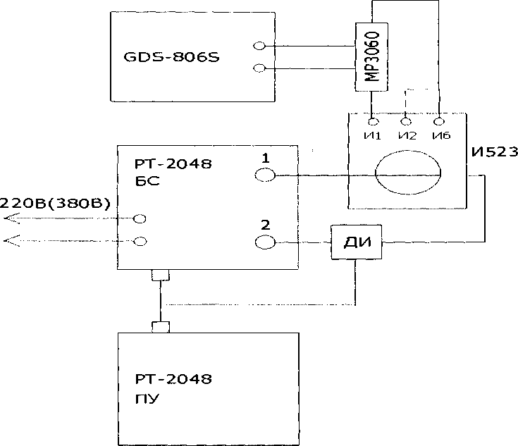
Рисунок А.1 - Схема определения приведенной погрешности измерения силы тока (режим ЭМ, Т) для исполнения РТ-2048-01 и РТ-2048-02

РТ-2048 БС |
1 о- |
2 | |
о |
О— |
Рисунок А. 2 - Схема определения приведенной погрешности измерения силы тока (режим ЭМ, Т) для исполнения РТ-2048-06 и РТ-2048-12

Рисунок А.З - Схема определения приведенной погрешности измерения силы тока (режим ПП) для исполнения РТ-2048-01 и РТ-2048-02

Рисунок А.4 - Схема определения приведенной погрешности измерения силы тока (режим ПП) для исполнения РТ-2048-06 и РТ-2048-12
Приложение Б
(рекомендуемое)
Протокол (первичной) поверки №_____
от________________
-
1 Поверяемый прибор:
Комплект нагрузочный измерительный с регулятором РТ-2048 исполнение: РТ-2048-
Заводской №________________________ год выпуска_________
Поверка проводилась по РШГА.411911.001 МП
-
2 Эталонные средства измерений применяемые при поверке:_____________________
-
3 Условия поверки:
-
- температура ___°C
-
- отн. влажность ___%
-
- атм. давление __мм.рт.ст.
-
4 Результаты поверки:
-
1 Внешний осмотр__________________________________________
-
2 Проверка электрического сопротивления изоляции_______________________
-
3 Проверка электрической прочности изоляции_____________________________
-
4 О пробование___________________________________________________
5 Определение метрологических хактеристик
Таблица 1 - Результаты определения приведенной погрешности измерения силы тока (режим ЭМ, Т)
Предел измерения режим ЭМ, Т |
Точка измерения |
Показания Р1-2048-_ |
Действительное значение тока, А |
Значение абсолютной погрешности А1,А |
Среднее значение Д1ср,А |
Значение приведенной погрешности у,% | ||||||
1 |
2 |
3 |
1 |
2 |
3 |
1 |
2 |
3 | ||||
Ini= А | ||||||||||||
1п2= А | ||||||||||||
Таблица 2 - Результаты определения приведенной погрешности измерения силы тока (режим ПП)
Предел измерения режим ПП |
Точка измерения |
Показания РТ-2048-_ |
Действительное значение тока, А |
Значение абсолютной погрешности А1,А |
Среднее значение Alep, А |
Значение приведенной погрешности у,% | ||||||
1 |
2 |
3 |
1 |
2 |
3 |
1 |
2 |
3 | ||||
1п1= А | ||||||||||||
1п2= А | ||||||||||||
Таблица 3 - Результаты определения относительной погрешности измерения интервалов времени
Точка измерения |
Показания РТ-2048-— с |
Действительное значение интервалов времени, с |
Значение абсолютной погрешности ЛТ,с |
Значение относительной погрешности, % |
20 мс | ||||
100 мс | ||||
500 мс | ||||
5 с | ||||
100 с | ||||
600 с |
-
5 Заключение: __________________________________________
Поверитель
подпись
Ф.И.О. поверителя