Номер по Госреестру СИ: 93940-24
93940-24 Система виброконтроля и диагностики турбоагрегата (СКВМ) энергоблока № 3 Калининской АЭС Вибробит 500.025
(Обозначение отсутствует)
Назначение средства измерений:
Система виброконтроля и диагностики турбоагрегата (СКВМ) энергоблока № 3 Калининской АЭС Вибробит 500.025 (далее - Система) с заводским номером 2168, предназначена для:
- непрерывного стационарного измерения СКЗ виброскорости, размаха относительного виброперемещения, смещения и частоты вращения турбоагрегата (СКВМ) энергоблока № 3 Калининской АЭС во время его эксплуатации (далее -контролируемое оборудование);
- проведения диагностики контролируемого оборудования и передачи результатов на собственные автоматизированные рабочие места (далее - АРМ) оператора;
- предоставления информации для балансировки контролируемого оборудования;
- передачи аналоговых сигналов вибрационного состояния контролируемого оборудования в системе контроля и управления технологическим оборудованием (далее -СКУ ТО) для формирования аварийной сигнализации и защит контролируемого оборудования;
- формирования и выдачи в СКУ ТО предупредительной сигнализации по вибрационному состоянию контролируемого оборудования;
- формирования и выдачи информации по цифровым каналам связи в системе верхнего блочного уровня (далее - СВБУ).

Внешний вид.
Система виброконтроля и диагностики турбоагрегата (СКВМ) энергоблока № 3 Калининской АЭС Вибробит 500.025
Рисунок № 1

Внешний вид.
Система виброконтроля и диагностики турбоагрегата (СКВМ) энергоблока № 3 Калининской АЭС Вибробит 500.025
Рисунок № 2

Внешний вид.
Система виброконтроля и диагностики турбоагрегата (СКВМ) энергоблока № 3 Калининской АЭС Вибробит 500.025
Рисунок № 3

Внешний вид.
Система виброконтроля и диагностики турбоагрегата (СКВМ) энергоблока № 3 Калининской АЭС Вибробит 500.025
Рисунок № 4

Внешний вид.
Система виброконтроля и диагностики турбоагрегата (СКВМ) энергоблока № 3 Калининской АЭС Вибробит 500.025
Рисунок № 5

Внешний вид.
Система виброконтроля и диагностики турбоагрегата (СКВМ) энергоблока № 3 Калининской АЭС Вибробит 500.025
Рисунок № 6

Внешний вид.
Система виброконтроля и диагностики турбоагрегата (СКВМ) энергоблока № 3 Калининской АЭС Вибробит 500.025
Рисунок № 7

Внешний вид.
Система виброконтроля и диагностики турбоагрегата (СКВМ) энергоблока № 3 Калининской АЭС Вибробит 500.025
Рисунок № 8
Программное обеспечение
Метрологически значимая часть программного обеспечения (далее - ПО) и измеренные данные защищены с помощью специальных средств защиты от непреднамеренных и преднамеренных изменений.
Специальные средства защиты информации от несанкционированного доступа включают в себя подсистему управления доступом, которая осуществляет идентификацию и проверку подлинности пользователей при входе в систему по идентификатору (коду) и паролю, определяет права доступа пользователей и контролирует доступ пользователей к защищаемым ресурсам в соответствии с правом доступа. Специальные средства защиты обеспечивают регистрацию, архивирование всех случаев изменения ПО, конфигурации, уставок, алгоритмов сигнализации, защит, диагностики и т.д. с сохранением информации о пользователе и дате внесения изменений.
Уровень защиты ПО от непреднамеренных и преднамеренных изменений «средний» в соответствии с Р 50.2.077-2014.
Таблица 1 - Сведения об идентификационных данных ПО
|
Идентификационные данные (признаки) |
Значение |
|
Идентификационное наименование ПО |
«Вибробит Web.Net.Monitoring» ВШПА.421412.990 |
|
Номер версии (идентификационный номер) ПО, не ниже |
2.5 |
Знак утверждения типа
Знак утверждения типананосится на титульный лист руководства по эксплуатации и формуляра типографским способом.
Сведения о методиках измерений
Сведения о методиках (методах) измеренийприведены в разделе 2.7. «Методика выполнения измерений» документа
ВШПА.421412.500.025 РЭ «Система виброконтроля и диагностики турбоагрегата (СКВМ) энергоблока № 3 Калининской АЭС Вибробит 500.025. Руководство по эксплуатации».
Нормативные и технические документы
Нормативные документы, устанавливающие требования к средству измеренийПриказ Росстандарта от 27 декабря 2018 г.
для средств
схемы
№
измерений
2772 «Об утверждении
виброперемещения,
государственной поверочной виброскорости, виброускорения и углового ускорения»;
ВШПА.421412.500.025 ТУ «Система виброконтроля и диагностики турбоагрегата (СКВМ) энергоблока № 3 Калининской АЭС Вибробит 500.025. Технические условия».
Общество с ограниченной ответственностью Научно-производственное предприятие
«ВИБРОБИТ» (ООО НПП «ВИБРОБИТ»)
ИНН 6163009297
Юридический адрес: 344092, Ростовская обл., г.о. город Ростов-на-Дону, г. Ростов-на-Дону ул. Капустина, зд. 8А
Тел./факс: +7 (863) 218-24-75, +7 (863) 218-24-78
E-mail: info@vibrobit.ru
Изготовитель
Общество с ограниченной ответственностью Научно-производственное предприятие «ВИБРОБИТ» (ООО НПП «ВИБРОБИТ»)ИНН 6163009297
Адрес: 344092, Ростовская обл., г.о. город Ростов-на-Дону, г. Ростов-на-Дону, ул. Капустина, зд. 8А
Тел./факс: +7 (863) 218-24-75, +7 (863) 218-24-78
E-mail: info@vibrobit.ru
Испытательный центр
Федеральное бюджетное учреждение «Государственный региональный центр стандартизации, метрологии и испытаний в Ростовской области» (ФБУ «Ростовский ЦСМ»)Адрес: 344000, Ростовская обл., г. Ростов-на-Дону, пр-кт Соколова, д. 58/173 Телефон: (863)290-44-88, факс: (863)291-08-02
E-mail: info@rostcsm.ru
Правообладатель
Общество с ограниченной ответственностью Научно-производственное предприятие«ВИБРОБИТ» (ООО НПП «ВИБРОБИТ»)
ИНН 6163009297
Юридический адрес: 344092, Ростовская обл., г.о. город Ростов-на-Дону, г. Ростов-на-Дону ул. Капустина, зд. 8А
Тел./факс: +7 (863) 218-24-75, +7 (863) 218-24-78
E-mail: info@vibrobit.ru
Принцип действия Системы основан на преобразовании электрических сигналов от датчиков виброускорения, виброскорости, виброперемещения, смещения, частоты вращения с последующим отображением результатов измерения на АРМ оператора, сравнением полученных значений физических величин с установленными пользователями значениями и, при превышении заданных пределов, выдачи управляющих сигналов.
В состав Системы входят:
- каналы измерений СКЗ виброскорости;
- каналы измерений размаха относительного виброперемещения;
- каналы измерений частоты вращения;
- каналы измерений смещения.
Канал измерений СКЗ виброскорости без взрывозащищённого исполнения состоит из первичного преобразователя - датчика пьезоэлектрического ДПЭ22МВУ (рег. № 91256-24, изготовитель ООО НПП «ВИБРОБИТ», г. Ростов-на-Дону) и модуля измерительного MM530-NAS02 (изготовитель ООО НПП «ВИБРОБИТ», г. Ростов-на-Дону).
Канал измерений СКЗ виброскорости взрывозащищённого исполнения состоит из аппаратуры виброизмерительной ИКВ-1 (рег. № 61639-15, изготовитель ООО НПП «ТИК», г. Пермь), включающей в себя первичный преобразователь - датчик DV-1 с усилителем заряда AV и модуля измерительного MM530-NAI01.2 (изготовитель ООО НПП «ВИБРОБИТ», г. Ростов-на-Дону).
относительного виброперемещения первичного преобразователя - датчика измерительным ИП34 (изготовитель модуля измерительного MM530-NAS02
Канал измерений размаха без взрывозащищённого исполнения состоит из вихретокового ДВТ10 с преобразователем ООО НПП «ВИБРОБИТ», г. Ростов-на-Дону) и (изготовитель ООО НПП «ВИБРОБИТ», г. Ростов-на-Дону).
Канал измерений размаха относительного виброперемещения взрывозащищённого исполнения состоит из аппаратуры виброизмерительной ИКВ-1 (рег. № 61639-15, изготовитель ООО НПП «ТИК», г. Пермь), включающей в себя первичный преобразователь -датчик вихретоковый DS-1 с преобразователем AS и модуль измерительного MM530-NAS02 (изготовитель ООО НПП «ВИБРОБИТ», г. Ростов-на-Дону).
Канал измерений частоты вращения без взрывозащищённого исполнения состоит из первичного преобразователя - датчика вихретокового ДВТ10 с преобразователем измерительным ИП34 (изготовитель ООО НПП «ВИБРОБИТ», г. Ростов-на-Дону) и модуля измерительного MM530-NFI01.1 (изготовитель ООО НПП «ВИБРОБИТ»,
г. Ростов-на-Дону).
Канал измерений смещения без взрывозащищённого исполнения состоит из первичного преобразователя - датчика вихретокового ДВТ10 с преобразователем измерительным ИП34 (изготовитель ООО НПП «ВИБРОБИТ», г. Ростов-на-Дону) и модуля измерительного MM530-NAS02 (изготовитель ООО НПП «ВИБРОБИТ», г. Ростов-на-Дону), первичного преобразователя - датчика вихретокового ДВТ10 с преобразователем измерительным ИП34 (изготовитель ООО НПП «ВИБРОБИТ», г. Ростов-на-Дону) и модуля измерительного MM530-NFI01.1 (изготовитель ООО НПП «ВИБРОБИТ»,
г. Ростов-на-Дону). Канал измерений смещения взрывозащищённого исполнения состоит из аппаратуры виброизмерительной ИКВ-1 (рег. № 61639-15, изготовитель
ООО НПП «ТИК», г. Пермь), включающей в себя первичный преобразователь - датчик вихретоковый DS-1 с преобразователем AS и модуль измерительного MM530-NAS02 (изготовитель ООО НПП «ВИБРОБИТ», г. Ростов-на-Дону).
преобразователи (датчики) Системы, устанавливаемые зонах, имеют соответствующую маркировку взрывозащиты Ga X) и подключаются в искробезопасные электрические цепи, взрывоопасных зон, сертифицированных по взрывозащиты барьеров и устанавливаются на опорах
Первичные во взрывоопасных (0Ex ia IIC T6...T1 устанавливаемые вне безопасности TIK-BIS.121.0103 и TIK.BIS.323.0103 контролируемого оборудования с номерами от 10 до 14. Первичные преобразователи (датчики) не взрывозащищенного исполнения устанавливаются на опорах контролируемого оборудования с номерами от 1 до 9.
Нанесение знака поверки на конструкцию средства измерений не предусмотрено.
Нанесение заводского номера на конструкцию средства измерений не предусмотрено.
Системе присвоен заводской номер 2168. Заводской номер указан в формуляре на Систему типографским способом. Формат, способ и места нанесения заводских номеров измерительных компонентов, входящих в состав Системы приведены в формуляре на средство измерений.
Пломбирование Системы не предусмотрено.
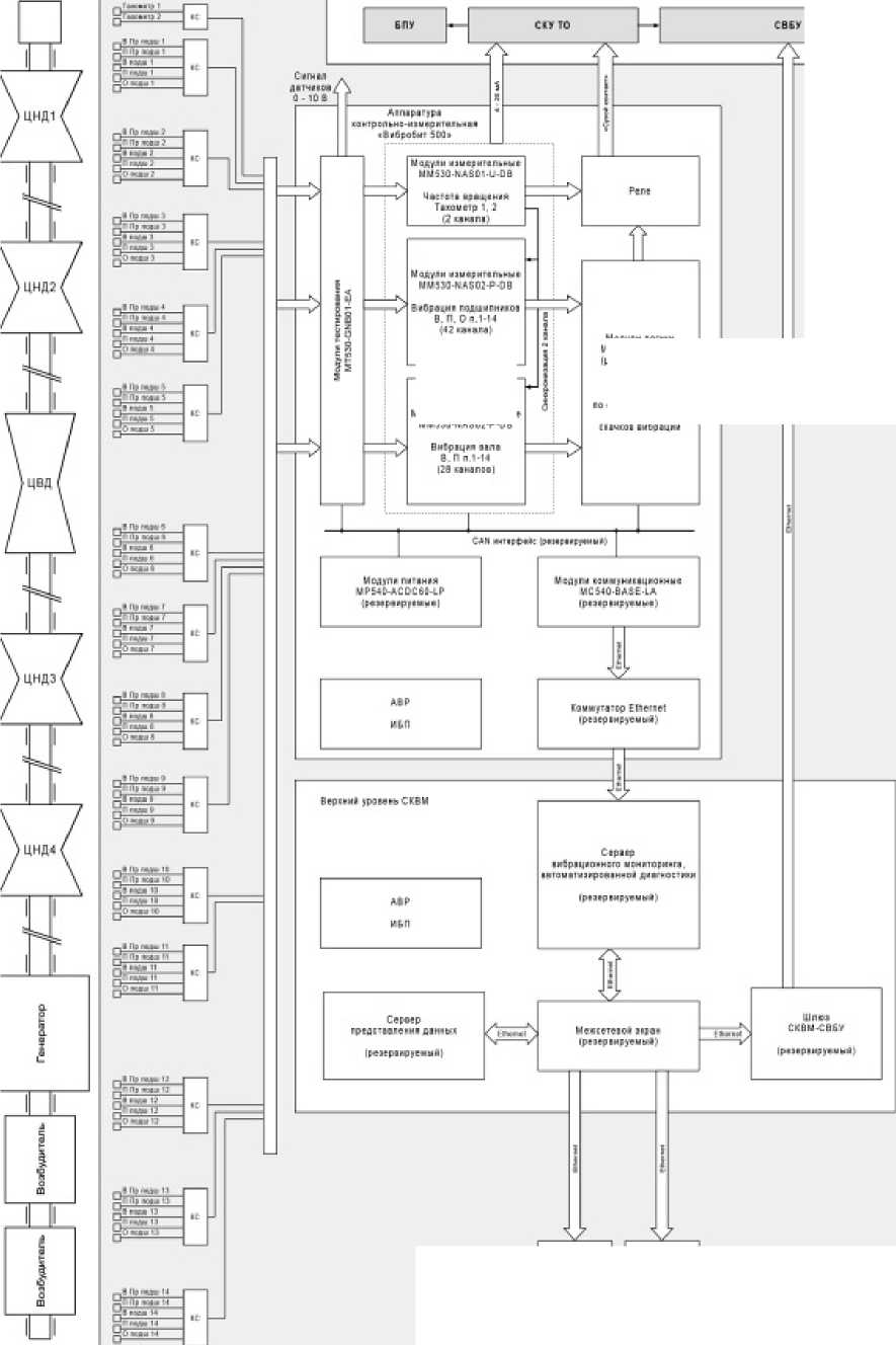
Структурная схема Системы и внешний вид основных компонентов представлены на рисунках 1 - 2.
Лист № 3
Всего листов 10
NOAVUH Ju'wM Huin-ujcai-La IpeiEpIHhtHbd^
Ё1ЦНГ-1 4UdH4bY YpMli:i Irilftlqnl,
Рисунок 1 - Структурная схема Системы
APU
й|СГ*ц11ен1-й№ UAirinpyi-i'k
4FN 1я!р1цгй1нЕн 41*-'1йк*гм
L-Jiyip и]Ы4|НЧР|ЬЫ«-NHIMNASOZ-fMJB
Шкаф контроль-измерительный
Шкаф серверный
Автоматизированное рабочее место (АРМ) оператора

1И<]
Первичный преобразователь (датчик) DS-1 Первичный преобразователь (датчик) DV-1 с
усилителем заряда AV
Первичный преобразователь (датчик) ДВТ10 с преобразователем измерительным ИП34

Первичный преобразователь (датчик)
ДПЭ22МВУ
MM530-NAS02, MM530-NAI01.2, MM530-NFI01.1
Рисунок 2 - Внешний вид основных компонентов Системы
Таблица 4 - Комплектность
|
Наименование |
Обозначение |
Количество |
|
Система виброконтроля и диагностики турбоагрегата (СКВМ) энергоблока № 3 Калининской АЭС Вибробит 500.025 зав. № 2168 в составе: |
Вибробит 500.025 |
1 шт. |
|
- комплект датчиков и первичных преобразователей |
- |
1 шт. |
|
- шкаф контрольно-измерительный |
- |
1 шт. |
|
- шкаф серверный |
- |
1 шт. |
|
- комплект монтажных частей |
- |
1 шт. |
|
- комплект ЗИП |
- |
1 шт. |
|
- комплект АРМ оператора |
- |
2 шт. |
|
- комплект программного обеспечения |
- |
1 шт. |
|
Системы контроля вибрации и диагностики Вибробит 500.025. Формуляр |
ВШПА.421412.500.025 ФО |
1 экз. |
|
Системы контроля вибрации и диагностики Вибробит 500.025. Руководство по эксплуатации |
ВШПА.421412.500.025 РЭ |
1 экз. |
Таблица 2 - Метрологические характеристики
|
Наименование характеристики |
Значение |
|
Канал измерений СКЗ виброскорости | |
|
Диапазон измерений СКЗ виброскорости, мм/с:
|
от 0,3 до 30 от 0,5 до 3 |
|
Диапазон рабочих частот СКЗ виброскорости, Гц:
|
от 10 до 1000 от 10 до 25 |
|
Пределы допускаемой основной относительной погрешности измерений основной и низкочастотной составляющих СКЗ виброскорости по цифровому индикатору и АРМ оператора на базовой частоте, % |
±(5,0 + 0,05•(Vg/Vизм))1) |
|
Неравномерность АЧХ в диапазоне рабочих частот для основной и низкочастотной составляющих СКЗ виброскорости, % |
±5,0 |
|
Диапазон выходного унифицированного сигнала основной и низкочастотной составляющих СКЗ виброскорости, мА |
от 4 до 20 |
|
Пределы допускаемой основной приведённой к диапазону погрешности измерений основной и низкочастотной составляющих СКЗ виброскорости по выходному унифицированному сигналу, % |
±5,5 |
|
Базовая частота, Гц:
СКЗ виброскорости
|
80 16 |
|
Пределы допускаемой дополнительной относительной погрешности канала измерений основной и низкочастотной составляющих СКЗ виброскорости, вызванной изменением температуры окружающего воздуха от нормальной до конечных значений диапазона рабочих температур, % |
±8,0 |
таблицы 2
|
Наименование характеристики |
Значение |
|
Канал измерений СКЗ виброскорости | |
|
1) Vg - верхнее значение диапазона измерений СКЗ виброскорости, мм/с; Vизм - измеренное значение основной и низкочастотной составляющей СКЗ виброскорости, мм/с | |
|
Канал измерений размаха относительного виброперемещения | |
|
Диапазон измерений размаха относительного виброперемещения, мкм |
от 15 до 500 |
|
Диапазон рабочих частот, Гц |
от 5 до 500 |
|
Пределы допускаемой основной относительной погрешности измерений размаха относительного виброперемещения по цифровому индикатору и АРМ оператора на базовой частоте, % |
±(5,0 + 0,15^(Ьд/Ьизм))2) |
|
Неравномерность АЧХ в диапазоне рабочих частот, % |
±5,0 |
|
Диапазон выходного унифицированного сигнала, мА |
от 4 до 20 |
|
Пределы допускаемой основной приведённой к диапазону погрешности измерений размаха относительного виброперемещения по выходному унифицированному сигналу, % |
±5,5 |
|
Базовая частота, Гц |
80 |
|
Пределы допускаемой дополнительной относительной погрешности канала измерений размаха относительного виброперемещения, вызванной изменением температуры окружающего воздуха от нормальной до конечных значений диапазона рабочих температур, % |
±5,0 |
|
2) Lg - верхнее значение диапазона измерений размаха относительного виброперемещения, мкм; Lизм - измеренное значение размаха относительного виброперемещения, мкм | |
|
Канал измерений смещения | |
|
Диапазон измерений смещения, мм |
от 0 до 2 |
|
Пределы допускаемой основной приведённой к диапазону погрешности измерений смещения по АРМ оператора, % |
±5,0 |
|
Пределы допускаемой дополнительной относительной погрешности канала измерений смещения, вызванной изменением температуры окружающего воздуха от нормальной до конечных значений диапазона рабочих температур, % |
±5,0 |
|
Канал измерений частоты вращения | |
|
Диапазон измерений частоты вращения, об/мин |
от 10 до 4000 |
|
Пределы допускаемой основной абсолютной погрешности измерений частоты вращения по цифровому индикатору и АРМ оператора, об/мин |
±0,5 |
|
Пределы допускаемой дополнительной абсолютной погрешности канала измерений частоты вращения по цифровому индикатору и АРМ оператора, вызванной изменением температуры окружающего воздуха от нормальной до конечных значений диапазона рабочих температур, об/мин |
±1,0 |
|
Диапазон выходного унифицированного сигнала, мА |
от 4 до 20 |
|
Пределы допускаемой основной приведённой к диапазону погрешности измерений частоты вращения по выходному унифицированному сигналу, % |
±0,5 |
|
Пределы допускаемой дополнительной приведенной погрешности канала измерений частоты вращения по унифицированному токовому выходу, вызванной изменением температуры окружающего воздуха от нормальной до конечных значений диапазона рабочих температур, % |
±0,5 |
Таблица 3 - Основные технические
|
Наименование характеристики |
Значение |
|
Параметры электропитания: - напряжение переменного тока, В |
от 187 до 242 |
|
- частота напряжения переменного тока, Гц |
от 47,5 до 51,25 |
|
- потребляемая мощность, В^А, не более |
15 |
|
Сопротивление изоляции, МОм, не менее: - токоведущих цепей относительно корпуса и любыми электрически разобщенными цепями сетевого напряжения |
20 |
|
- любой электрически независимой токоведущей части цепи с номинальным напряжением 220 В относительно заземляемых металлических частей в оборудовании |
1 |
|
- любой электрически независимой токоведущей части цепи с напряжением менее 220 В относительно заземляемых металлических частей в оборудовании |
0,5 |
|
Нормальные условия измерений: - температура окружающей среды, °С |
от +18 до +25 |
|
Условия эксплуатации: температура окружающей среды, оС: - первичные преобразователи (датчики) во взрывобезопасном исполнении |
от 0 до +125 |
|
- первичные преобразователи (датчики) не во взрывобезопасном исполнении |
от 0 до +150 |
|
- измерительные преобразователи и модули |
от 0 до +70 |
|
- сервера и рабочие станции |
от +10 до +40 |
|
Габаритные размеры шкафа контрольно-измерительного и шкафа серверного системы, мм, не более - высота |
2030 |
|
- ширина |
880 |
|
- длина |
615 |
|
Маркировка взрывозащиты по ГОСТ 31610.0-2014 (IEC 60079-0:2011) только для первичных преобразователей (датчиков пьезоэлектрических) DV-1 с усилителем заряда AV и первичных преобразователей (датчиков вихретоковых) DS-1 преобразователем AS |
Ex ia IIC T6...T1 Ga X |
|
Масса, кг, не более: |
1 200 |
|
Средний срок службы, лет, не менее |
15 |

