Методика поверки «ГСИ.Дефектоскопы внутритрубные комбинированные ультразвуковые» (МП 063.Д4-19)
УТВЕРЖДАЮ
Заместитель директора по инновациям

Государственная система обеспечения единства измерений
Дефектоскопы внутритрубные комбинированные ультразвуковые
Методика поверки
МП 063.Д4-19
1Й сотрудник
Главный нау ФГУП
<1
В.Н. Крутиков
>
2019 г.
Москва
2019 г.
СОДЕРЖАНИЕ
Приложение А Форма протокола поверки (Рекомендуемое)
Приложение Б Приспособление для УЗК (Рекомендуемое)
Приложение В Принципиальная схема согласующего устройства (Рекомендуемое)
1 ОБЛАСТЬ ПРИМЕНЕНИЯНастоящая методика поверки распространяется на дефектоскопы внутритрубные комбинированные ультразвуковые (далее по тексту - дефектоскопы), предназначенные для измерений координат дефектов (вдоль оси трубы), измерения толщин стенок трубопроводов УЗК методом, измерения времени отражения эхо-сигнала и измерения амплитуды эхо-сигнала при проведении внутритрубного диагностирования и устанавливает методы и средства их первичной и периодических поверок.
Интервал между поверками - 1 год.
2 ОПЕРАЦИИ ПОВЕРКИ2.1 При проведении первичной и периодической поверки должны выполняться операции, указанные в таблице 1.
Таблица 1 - Операции первичной и периодической поверок
|
№ п/п |
Наименование операции |
Номер пункта методики поверки |
|
1 |
Внешний осмотр |
8.1 |
|
2 |
Проверка идентификации программного обеспечения |
8.2 |
|
3 |
Опробование |
8.3 |
|
4 |
Определение метрологических характеристик |
8.4 |
|
5 |
Определение диапазона и расчет абсолютной погрешности измерений координат дефекта (вдоль оси трубы) |
8.4.1 |
|
6 |
Определение диапазона и расчет абсолютной погрешности измерений толщины стенки трубопровода ультразвуковым (УЗ) методом |
8.4.2 |
|
7 |
Определение диапазона и расчет абсолютной погрешности измерений времени отражения эхо-сигнала |
8.4.3 |
|
8 |
Определение диапазона и расчет абсолютной погрешности измерений амплитуды эхо-сигнала |
8.4.4 |
-
2.2 Поверку средств измерений осуществляют аккредитованные в установленном порядке в области обеспечения единства измерений юридические лица и индивидуальные предприниматели.
-
2.3 Поверку по пунктам 8.4.2 - 8.4.4 проводить для максимального типоразмера дефектоскопа.
-
2.4 Поверка дефектоскопа прекращается в случае получения отрицательного результата при проведении хотя бы одной из операций, а дефектоскоп признают не прошедшим поверку.
-
3.1 Рекомендуемые средства поверки указаны в таблице 2.
Таблица 2 - Средства поверки
|
Номер пункта (раздела) методики поверки |
Наименование средства измерения или вспомогательного оборудования, номер документа, регламентирующего технические требования к средству, разряд по государственной поверочной схеме и (или) метрологические и основные технические характеристики |
|
Осциллограф цифровой TDS2012B (далее осциллограф). Госреестр № 32618-06 Диапазон измеряемых размахов напряжений импульсных радиосигналов от 10 мВ до 400 В (с делителем 1:10). Пределы допускаемой относительной погрешности измерения амплитуд сигналов для коэффициентов отклонения от 10 мВ/дел до 5 В/дел ± 3 %. |
|
Генератор сигналов сложной формы AFG3022 (далее генератор). Госреестр № 32620-06 Диапазон частот синусоидального сигнала от 1 мГц до 25 МГц, пределы допускаемой относительной погрешности установки частоты ± 1 ppm. Диапазон устанавливаемых амплитуд от 10 мВ до 10 В. Пределы допускаемой абсолютной погрешности установки амплитуды ± (1 % от величины + 1 мВ) |
|
8.4.4 |
Магазин затуханий МЗ-50-2. (далее магазин затуханий) Госреестр № 5783-76 Диапазон частот: от 0,5 до 15 МГц. Декады: 4x10 дБ, 11x1 дБ, 11x0,1 дБ, 0-40-70 дБ. Абсолютная погрешность разностного затухания на постоянном токе: ± (0,05 -0,25) дБ; на переменном токе: ± (0,1 - 0,4) дБ |
|
8.4.1 |
Штангенциркуль ШЦЦ-I (далее штангенциркуль). Госреестр № 52058-12 Диапазон измерений длины от 0 до 250 мм. Шаг дискретности цифрового отсчетного устройства 0,01 мм. Пределы допускаемой абсолютной погрешности измерений длины ± 0,04 мм |
|
8.4.2 |
Комплект образцовых ультразвуковых мер толщины КМТ176М-1. Госреестр № 6578-78 Диапазон толщин мер от 1 до 300 мм. Относительная погрешность аттестации по эквивалентной ультразвуковой толщине от 0,3 до 0,7 % |
|
8.3 |
Толщиномер ультразвуковой 45MG (далее - толщиномер) (per. № 54886-13) Диапазон измерений толщины от 0,5 до 300,0 мм, пределы допускаемой абсолютной погрешности измерения толщины ±0,1 мм |
|
8.3 |
Дальномер лазерный Leica DISTO Х310 (далее дальномер). Госреестр № 55021-13 Диапазон измерения расстояний от 0,05 до 120,00 м. Допускаемая СКП измерения расстояний ± 1,0 мм (в диапазоне до 10 м), ± (1,0 + 1 мм/м) мм (в диапазоне от 10 до 30 м), ± (1,0 + 15 мм/м) мм (в диапазоне более 30 м) |
|
Вспомогательное оборудование | |
|
8.3 |
Полигон АО «Транснефть-Диаскан» |
|
8.3 |
Комплект мер моделей дефектов КМ0001. Госреестр № 68765-17 Меры моделей дефектов: ФВ 720-8.2-27 - мера моделей дефектов - фланцевая вставка, |
|
(диапазон воспроизведения толщины стенки меры от 9,8 до 25,5 мм, абсолютная погрешность воспроизведения толщины стенки меры ± 0,3 мм); ФВ 1220-8.2-44 - мера моделей дефектов - фланцевая вставка, (диапазон воспроизведения толщины стенки меры от 11,0 до 26,8 мм, абсолютная погрешность воспроизведения толщины стенки меры ± 0,3 мм). | |
|
8.3 |
ФВ 720-8.2-28 - фланцевая вставка, секция Р0129-1 - толщина стенки 7,0 мм |
|
8.4.3 |
Источник питания постоянного тока БП5-50 (далее источник питания) Номинальное выходное напряжение от 1 до 299 В. Нестабильность выходного напряжения ± 1 % |
3.2 Допускается применение аналогичных средств поверки, обеспечивающих определение метрологических характеристик поверяемых дефектоскопов с требуемой точностью.
3.3 Средства поверки должны быть поверены и (или) аттестованы в установленном порядке.
4 ТРЕБОВАНИЯ К КВАЛИФИКАЦИИ ПОВЕРИТЕЛЕЙК проведению поверки допускаются лица:
-
- изучившие настоящую методику поверки и руководство по эксплуатации дефектоскопов;
-
- прошедшие обучение на право проведения поверки по требуемому виду измерений.
-
5.1 Работа с дефектоскопами и средствами поверки должна проводиться согласно требованиям безопасности, указанным в нормативно-технической и эксплуатационной документации на дефектоскоп и средства поверки.
-
5.2 При проведении поверки должны быть соблюдены требования безопасности согласно ГОСТ 12.3.019-80.
6.1 При проведении поверки должны соблюдаться следующие требования:
|
температура окружающего воздуха, °C: относительная влажность воздуха, %, не более атмосферное давление, кПа напряжение переменного тока, В частота переменного тока, Гц |
20 ±5; 80; 100 ±4; 220+20.120; 50+13.3. |
Поверка по пунктам 8.3.5 - 8.3.6; 8.4.2.5 - 8.4.2.6 методики поверки допускается
проводить при следующих климатических условиях:
от - 10 до + 50;
80;
100 ±4.
-
- температура окружающей среды, °C:
-
- относительная влажность воздуха, %, не более
-
- атмосферное давление, кПа;
-
7.1 Если дефектоскопы и средства поверки до начала измерений находились в климатических условиях, отличающихся от указанных в п. 6.1, то их выдерживают при этих условиях не менее часа, или времени, указанного в эксплуатационной документации.
-
7.2 Перед проведением поверки, средства поверки и дефектоскопы подготовить к работе в соответствии с руководством по эксплуатации средств поверки и руководством по эксплуатации дефектоскопов.
-
8 ПРОВЕДЕНИЕ ПОВЕРКИ
-
8.1.1 Внешним осмотром дефектоскопа должно быть установлено:
-
- наличие маркировки, подтверждающей тип и заводской номер;
-
- соответствие дефектоскопов требованиям эксплуатационной документации;
-
- отсутствие на наружных поверхностях дефектоскопа повреждений, влияющих на его работоспособность, и загрязнений, препятствующих проведению поверки.
-
8.1.1 Дефектоскоп считается прошедшим операцию поверки с положительным результатом, если дефектоскоп соответствует требованиям, приведенным в пункте 8.1.1.
-
8.2.1 Подключить компьютер к дефектоскопу согласно РЭ.
-
8.2.2 Включить дефектоскоп согласно РЭ.
-
8.2.3 На компьютере загрузить программу «Терминал внутритрубного дефектоскопа универсальный» с помощью соответствующего ярлыка.
-
8.2.4 В появившемся окне выберите «Новая инспекция» и нажмите кнопку «Да».
-
8.2.5 Откроется окно «Выберите прибор», в этом окне необходимо выбрать исполнение, типоразмер и заводской номер дефектоскопа и нажать кнопку «Начать» (Рисунок 1).

Рисунок 1 - Окно выбора дефектоскопа
-
8.2.6 В следующих открывшихся окнах заполнить параметры инспекции, в соответствии с руководством оператора 22.059-34, и нажать кнопку «Далее».

Рисунок 2 - Окна «Параметры инспекции»
-
8.2.7 В меню «Помощь» выбрать «О программе»
-
8.2.8 В отрывшемся окне прочитать название и номер версии ПО.
-
8.2.9 На компьютере загрузить программу «UniScan» с помощью соответствующего ярлыка.
-
8.2.10 В меню «Справка» выбрать «О программе»
-
8.2.11 В отрывшемся окне прочитать название и номер версии ПО.
-
8.2.12 Дефектоскоп считается прошедшим операцию поверки с положительным результатом, если идентификационные данные ПО дефектоскопа соответствуют значениям, приведенным в таблице 3.
Таблица 3 - Идентификационные данные ПО дефектоскопа
|
Идентификационные данные (признаки) |
Значение | |
|
Идентификационное наименование ПО |
Терминал внутритрубного дефектоскопа универсальный |
UniScan |
|
Номер версии (идентификационный номер) ПО |
22.0592.34 и выше |
6.6.8261.1 и выше |
|
Цифровой идентификатор ПО |
— |
— |
-
8.3.1 Установить меру из комплекта мер моделей дефектов КМ0001 или фланцевую вставку из состава полигона АО «Транснефть-Диаскан» (далее - фланцевая вставка) на полигоне АО «Транснефть - Диаскан» в соответствии с таблицей 4.
Таблица 4 - Соответствие дефектоскопов мерам моделей дефектов из комплекта мер КМ0001 и фланцевым вставкам
|
Обозначение исполнения |
Наименование меры или вставки |
Наименование секции |
|
28-ДМУ.01-00.000-02 |
ФВ 720-8.2-28 |
Р0129-1 |
|
ФВ 720-8.2-27 |
Р0141 | |
|
Р0160 | ||
|
40-ДМУ.01-00.000-02 |
ФВ 1220-8.2-44 |
Р0144 |
|
Р0142 | ||
|
Р0217 |
-
8.3.2 При использовании во время поверки фланцевой вставки произвести измерение толщины стенки секции, указанной в таблице 4 с помощью толщиномера, согласно его руководству по эксплуатации и измерить расстояние от начала вставки до модели дефектов (МД) или сварного шва секции, указанной в таблице 4 с помощью дальномера, согласно его руководству по эксплуатации.
-
8.3.3 Измерения толщины стенки секции фланцевой вставки повторить по пять раз в пяти произвольных точках секции и измерения расстояния от начала вставки до МД или сварного шва секции повторить пять раз. При наличии защитного покрытия с помощью наждачной бумаги или других аналогичных средств, произвести зачистку точек перед проведением измерений толщины стенки фланцевой вставки толщиномером.
-
8.3.4 Вычислить среднее арифметическое толщины стенки фланцевой вставки во всех измеренных точках и расстояния от начала фланцевой вставки до МД или сварного шва секции.
-
8.3.5 Все работы по установке меры из комплекта мер моделей дефектов КМ0001 или фланцевой вставки на полигоне АО «Транснефть-Диаскан», запасовке, запуску, сопровождению, приему, извлечению и обслуживанию дефектоскопа производятся сотрудниками АО «Транснефть-Диаскан» согласно должностным инструкциям и руководящим документам по выполняемым видам работ.
-
8.3.6 Три раза провести измерения дефектоскопом толщины стенки секций и расстояния от начала меры из комплекта мер моделей дефектов КМ0001, фланцевой вставки до МД или сварного шва секции, указанных в таблице 4.
-
8.3.7 Дальнейшая обработка результатов измерений производится в программе «Uni Scan».
-
8.3.8 Запустить программу «UniScan».
-
8.3.9 В программе «UniScan» открыть прогон. Для этого необходимо в пункте «Файл» главного меню выбрать пункт «Открыть основной прогон по коду» или нажать кнопку, расположенную на главной панели инструментов.
•» WJ1802472100050 [54.755611
*»СфС*с* "Ш рммма Сперма* «и иам» Сперма* ИЦ ор ш Пф»т • *г Горе-аме i.uwj» кич Оо-с
<* . к /#25 «ЛКЧ5
QrtWHrti

Рисунок 3 - Главный экран программы «UniScan»
-
8.3.10 Расчет толщины стенки трубы выполняется утилитой «Расчет толщины стенки трубы». Вызов данной утилиты производится из пункта «Сервис» главного меню, пункт «Расчет стенки трубы» (рисунок 4).
* “Звездное небо"
/ Маркер синхронизации
Параметры
I.' .1
О
(Э1
Л
+
I
51
4

Шкала дистанция/время
Снимок экрана
Снимок экрана • текст
Тип шкалы дистанции
Центровка данных
Пропорциональное увеличение выбранной области данных
Сброс масштабирования
Расчет стенки трубы
I овтсритель курсора ^«алог расчета стенки трубы спя
_ раскладки труб
Включить навигацию ил» ■■------- .... .
Включить навигацию из Expert?
Ведущий UniScan
Вывод подсказки
Синхронизация совмещенного прогона
Конвертер данных ручных дефектоскопов ФАР
Рисунок 4 - Расчет толщины стенки трубы

«Рассчитать» (Рисунок 5)
окне нажать
Рисунок 5 - Окно расчета толщины стенки
-
8.3.12 На основании данных, полученных в результате выполнения п.п. 8.3.5 - 8.3.11 записать в протокол (Приложение А) результаты измерений дефектоскопом толщины стенки секции меры или фланцевой вставки ультразвуковым (УЗ) методом и измерений расстояния от начала меры или фланцевой вставки до сварного шва или МД.
-
8.3.13 Рассчитать среднее арифметическое значение результатов измерений дефектоскопом толщины стенки секции меры или фланцевой вставки.
-
8.3.14 Рассчитать отклонение измерений толщины стенки меры или фланцевой вставки УЗ методом по формуле:
^УЗоткл ^изм ^ном» (1)
где Яизм - среднее арифметическое значение измерений дефектоскопом толщины стенки меры или фланцевой вставки УЗ методом, мм;
Ннон - действительное значение толщины стенки секции меры, взятое из свидетельства о поверке или среднее значение толщины стенки фланцевой вставки, измеренное в п.п. 8.3.2 -8.3.4, мм.
-
8.3.15 Рассчитать отклонение измерений координаты дефекта от начала меры или фланцевой вставки:
^ОТКЛ — ^ИЗМ ~ ^НОМ» (2)
где Лизм - среднее арифметическое значение измерений дефектоскопом координаты дефекта от начала меры или фланцевой вставки, мм;
Zhom - действительное значение координаты дефекта от начала меры, взятое из свидетельства о поверке или действительное значение координаты дефекта от начала фланцевой вставки, измеренное в п.п. 8.3.2 - 8.3.4, мм.
-
8.3.16 Дефектоскоп считается прошедшим операцию поверки с положительным результатом, если выявляются все имеющиеся на мере или фланцевой вставке дефекты и сварные швы; рассчитанное значение отклонения измерений толщины стенки меры или фланцевой вставки УЗ методом не превышает ± 0,3 мм; рассчитанное значение отклонения измерений расстояния от начала меры или фланцевой вставки до сварного шва или МД не превышает ± (34+0,0083 L), где L - измеренная координата дефекта (вдоль оси трубы), мм.
-
8.4 Определение метрологических характеристик
-
8.4.1.1 Определение диапазона измерения координат дефекта выполняется при помощи колеса одометра, входящего в состав дефектоскопа, координата дефекта (вдоль оси трубы) эквивалентна пройденному пути колесом одометра. Диаметр колеса предварительно измеряется штангенциркулем в десяти равноудаленных друг от друга точках окружности.
-
8.4.1.2 Вычислить среднее арифметическое диаметра колеса одометра по десяти измерениям:
п
</=■£!— ” . (3)
где х, - i-й результат измерения, мм;
п - количество измерений.
-
8.4.1.3 Вычислить среднее квадратическое отклонение (СКО) результата десяти измерений диаметра колеса одометра по формуле: где х, - i-й результат измерения диаметра колеса одометра, мм;

d - среднее арифметическое значение измерений диаметра колеса одометра, мм; п - количество измерений.
-
8.4.1.4 Проверить наличие грубых погрешностей и, при необходимости, исключить их.
Для этого вычислить критерии Граббса Gi. G2:
г _ lxmax“d| п _ |d-Xnun| /С\
G1 - J б2 - —"-- (5)
где хтах- максимальное значение результата измерений диаметра колеса одометра, мм; минимальное значение результата измерений диаметра колеса одометра, мм.
Если Gi>GT, то хтах исключают, как маловероятное значение, если G2>GT, то xmin исключают, как маловероятное значение (здесь критическое значение критерия Граббса при десяти измерениях GT = 2,482).
Если количество оставшихся результатов измерений стало меньше десяти, повторить п.
-
8.4.1.1 - 8.4.1.4, чтобы количество измерений без грубых погрешностей оставалось равным десяти.
-
8.4.1.5 Вычислить СКО среднего арифметического диаметра колеса одометра по формуле:
(6)
где S - СКО результата десяти измерений диаметра колеса одометра, мм; п - количество измерений диаметра колеса одометра.
-
8.4.1.6 Вычислить доверительные границы е, мм, случайной погрешности оценки диаметра колеса одометра при Р=0,95:
где t - 2,262 - значение коэффициента Стьюдента для доверительной вероятности Р = 0,95 и числа результатов измерений равным десяти;
S- - СКО среднего арифметического диаметра колеса одометра, мм.
-
8.4.1.7 Рассчитать значение СКО неисключенной систематической погрешности (НСП) S&, мм, серии измерений диаметра колеса одометра по формуле:

(8)
где - абсолютная погрешность штангенциркуля, взятая из свидетельства о поверке, мм.
-
8.4.1.8 Вычислить суммарное среднее квадратическое отклонение оценки диаметра колеса одометра по формуле:
(9)
где S0- среднее квадратическое отклонение НСП серии измерений диаметра колеса одометра, мм;
S- - СКО среднего арифметического диаметра колеса одометра, мм.
-
8.4.1.9 Рассчитать значение абсолютной погрешности А, мм, серии измерений диаметра колеса одометра по формуле:
A = (Ю)
где К - коэффициент, зависящий от соотношения случайной составляющей погрешности и НСП, который рассчитывается по формуле:
JZ _■ g + Q;
(И) где с - доверительные границы случайной погрешности оценки диаметра колеса одометра, мм;
- абсолютная погрешность штангенциркуля, взятая из свидетельства о поверки, мм; с
* - СКО среднего арифметического диаметра колеса одометра, мм;
с
0 - среднее квадратическое отклонение НСП серии измерений диаметра колеса одометра.
-
8.4.1.10 Рассчитать длину окружности 10кр. мм, колеса одометра по формуле:
lm/,=x-d

med - среднее арифметическое значение результата измерения диаметра колеса одометра, ММ.
-
8.4.1.11 На подключенном к дефектоскопу компьютере запустите программу «Терминал внутритрубного дефектоскопа универсальный».
-
8.4.1.12 В появившемся окне выберите «Новая инспекция» и нажмите кнопку «Да»
-
8.4.1.13 Откроется окно «Выберите прибор», в этом окне необходимо выбрать исполнение, типоразмер и заводской номер дефектоскопа и нажать кнопку «Начать» (Рисунок 1).
-
8.4.1.14 В следующих открывшихся окнах заполнить параметры инспекции, в соответствии с руководством оператора 22.059-34, и нажать кнопку «Далее» (рисунок 6).

-
8.4.1.15 В следующем открывшемся окне проверить правильность значений внесенных диаметров колес одометров, при необходимости произведите корректировку, согласно измеренным значениям в пункте 8.4.1.2 (Рисунок 7) и нажать кнопку «Завершить».
Рисунок 7 - Значения диаметров колес одометра
-
8.4.1.16 В открывшемся окне в области «Одометры» прочитайте текущее показание пройденной дистанции (Рисунок 8).

с&явая сам

симч. нсм_»«ми«


«•CCV»'
■——r gs 7сайймг> .«Ci


n.pea«, woo • ri

as ommci cswMn

Рисунок 8 - Текущее показание пройденной дистанции колесом одометра.
-
8.4.1.17 В качестве нижней границы диапазона измерений координат дефекта принимается значение длины окружности колеса одометра, которое соответствует одному полному обороту колеса одометра. Для этого соединить риску, нанесенную на колесе с риской, нанесенной на держателе диаметра колеса одометра. И совершить один полный оборот до момента, когда риски снова сойдутся на одном уровне. Записать полученное значение 1окрпк, мм.
-
8.4.1.18 Повторить измерения согласно п.п. 8.4.1.16 - 8.4.1.17 для количества оборотов (02,3,4,5, 10,20,30,47.
И рассчитать отклонения от рассчитанных значений координат дефекта (вдоль оси трубы) Д/„к, мм, для каждого измерения по формуле:

окрпк
(13)
-
8.4.1.19 Рассчитать допускаемую абсолютную погрешность измерений координат дефекта (вдоль оси трубы) по формуле:
^пк ~ + & (] Д)
где Ыпк-отклонение от рассчитанного значения координаты дефекта (вдоль оси трубы), мм; Д - рассчитанная по формуле (10) абсолютная погрешность измерений диаметра колеса одометра, мм
-
8.4.1.20 Провести измерения по пунктам 8.4.1.15-8.4.1.19 еще 2 раза, и выбрать максимальное из трех значение абсолютной погрешности измерения координат дефекта (вдоль оси трубы).
-
8.4.1.21 Повторить пункты 8.4.1.1 - 8.4.1.12 для всех колес одометров, входящих в комплект поставки дефектоскопа.
-
8.4.1.22 Дефектоскопы считаются прошедшими операцию поверки с положительным результатом, если результаты измерений соответствуют таблице 6:
Таблица 6 - Метрологические характеристики
|
Наименование параметра |
Значение параметра |
|
Диапазоны измерений координат дефекта (вдоль оси трубы) для модификаций дефектоскопов, мм: |
от 418 до 20000 |
|
Пределы допускаемой абсолютной погрешности измерений координат дефекта (вдоль оси трубы), мм |
± (34+0,0083 L), где L - измеренная координата дефекта (вдоль оси трубы), мм |
-
8.4.2.1 Определение диапазона измерений толщины стенки трубопровода УЗ методом выполняется на мерах из комплекта мер ультразвуковой толщины KMT 176М-1 для выборки не менее 25 % датчиков всего комплекта поставки при первичной поверке согласно п. 13.1 ГОСТ Р ИСО 2859-1-2007 (при одноступенчатом плане и нормальном контроле), и 100% датчиков при периодической, и по результатам измерений проводится расчет абсолютной погрешности измерений толщины стенки трубопровода УЗ методом.
-
8.4.2.2 Подключить питание к дефектоскопу согласно РЭ.
-
8.4.2.3 Подключить компьютер к дефектоскопу и запустить программу «Терминал внутритрубного дефектоскопа универсальный» с помощью соответствующего ярлыка.
-
8.4.2.4 В появившемся окне выберите «Новая инспекция» и нажмите кнопку «Да»
-
8.4.2.5 Откроется окно «Выберите прибор». Галочка в поле «Поверка датчиков» должна отсутствовать. В этом окне необходимо выбрать исполнение, типоразмер и заводской номер дефектоскопа и нажмите кнопку «Начать» (Рисунок 1).
-
8.4.2.6 Повторить пункты 8.4.1.14- 8.4.1.15 методики поверки.
-
8.4.2.7 В результате загрузится основное окно программы (Рисунок 9).

Рисунок 9 - Основное окно ПО «Терминал внутритрубного дефектоскопа универсальный»



-
8.4.2.8 В меню «Дефектоскоп» выбрать «Датчики» (Рисунок 10).
Е Терминал внутритрубного дефектоскопа универсальный- 40DVU_METRQ
Дефектоскоп
Инспекция Инструменты Параметры Помощь
• Начало
Я Тест
Датчики
* Выгрузка
Мониторинг
LOGY
Расширенные ►
Выход
Одометр 2. (mm) Тм*
Одометр 3, (mm) i:u =
Hauann 1 /миы1 • п

EBS, BKPCANJD=0x0113 Влажного при 20 *С. % Темп дзтч влажности, *С Влзжнхть, %
Напряжение бат„ V
Сига тока, А
Внутр давление КРз
Внеин. давление МРа Внутр температура. *С
Рисунок 10 - Меню ПО
8.4.2.9 Для согласования дефектоскопа с ПО нажмите кнопку

«Дефектоскоп». В результате должны отметиться зелеными галочками все подключенные
блоки (Рисунок 11).
Дефектоскоп
. 28.ДУУ.01 (203870) < Л
'... CD+WM (28"', . .
zopv-ат Б-и

Рисунок 11 - Соединение дефектоскопа и ПО

Рисунок 12 - Окно поверки датчиков
-
8.4.2.10 Запустить окно «Параметры УЗБ (коэффициенты усиления)» из меню «Дефектоскопы» / «Расширенные».
-
8.4.2.11 В таблице с параметрами ультразвуковых блоков (УЗБ) изменить параметр начала развертки WM-BLWT на 30 и нажать клавишу «Запись».
-
8.4.2.12 В появившемся окне нажать кнопку «Запись».
-
8.4.2.13 После записи параметров необходимо отключить и снова включить питание дефектоскопа.
-
8.4.2.14 Установить режим «Поверка» и включить питание ультразвуковых блоков, нажав на кнопку «Старт» (Рисунок 13). Галочку возле параметра «Проверка параметров УЗБ» должна быть выставлена при первом запуске, при повторных перезапусках можно снимать.
г
Датчик
'•аоанетрое УЗБ
тип датчика СС SC* •’
лог.№
25
я
Секция
CDWM1
Блок
17
В
УЗБ
9
7
N9 на полсое 1
■
Канал
3
Такт
1
Э А схги
Поиск датское
Все
А-Скаи
О Пои«
Проверка датчиков толы® выбранного типа
• Один
О вит
Амплитуда УЗД :
50 + 255 *
Рисунок 13 - Режим «Поверка»
-
8.4.2.15 В поле «A-Скан» из всплывающего меню выбрать вкладку «Поиск» (Рисунок 14).
Bl
Рисунок 14 - Датчики.
-
8.4.2.16 Проведите проверку работоспособности всех преобразователей с помощью «Калибра WM ПрДС 112.00.00.00», входящего в комплект поставки дефектоскопа (рисунок 15), прикладывая последовательно калибр ко всем преобразователям получите ответ от всех преобразователей на экране компьютера. В случае отсутствия ответа от преобразователя произведите замену датчика согласно РЭ на другой из комплекта поставки запасных частей.
Рисунок 15 - Калибр WM ПрДС 112.00.00.00
-
8.4.2.17 Снять с полоза дефектоскопа отобранные по пункту 8.4.2.1 датчики согласно РЭ на дефектоскоп.
-
8.4.2.18 Установите в приспособление для УЗК (Приложение Б) меру из комплекта мер ультразвуковой толщины KMT 176 М - 1 (мера КМТ) из середины диапазона измерений толщины стенки и снятый преобразователь.
-
8.4.2.19 Приспособление для УЗК необходимо заполнить жидкостью (в качестве жидкости использовать водопроводную воду, отстоянную не менее 48 часов) таким образом, чтобы не осталось пузырей воздуха. Для удобства приспособление можно погрузить в ванну с жидкостью, так чтобы жидкость полностью закрывала приспособление.
-
8.4.2.20 Проведите калибровку скорости распространения ультразвуковой волны в материале, проведя последовательно несколько измерений, в соответствии с руководством оператора 22.059-34, при этом изменяя значения параметра «Скорость продольной волны (WM):» в поле «Калибровка» (рисунок 16) таким образом, чтобы измеренной значение толщины соответствовало истинному значению толщины меры КМТ, указанному в свидетельстве о поверке.
Калибровке
<1
Толщина калибровочной пластины :
0,00 3ми
Скорость поперечной волны (СО):
3230,0 3*е
Скорость продольной волны (WM) *.
Время :
25 3 - з
Амплитуда:
175 3 -1180 3
Рисунок 16 - Регулировка скорости распространения ультразвуковой волны в материале
-
8.4.2.21 Установите в приспособление для УЗК меру КМТ, соответствующую началу диапазона измерений толщины стенки УЗ методом.
-
8.4.2.22 Приспособление для УЗК снова необходимо заполнить жидкостью таким образом, чтобы не осталось пузырей воздуха.
-
8.4.2.23 Произведите пять измерений толщины меры КМТ, в соответствии с руководством оператора 22.059-34.
-
8.4.2.24 Рассчитать среднее арифметическое значение результатов измерений дефектоскопом толщины меры КМТ Нкчт, мм.
-
8.4.2.25 Повторить пункты 8.4.2.21 - 8.4.2.24 для мер КМТ, соответствующих середине и концу диапазона измерений толщины стенки УЗ методом, исключая меру на которой происходила калибровка скорости распространения ультразвуковой волны в материале.
-
8.4.2.26 Повторить пункты 8.4.2.21 - 8.4.2.25 для всех выбранных преобразователей.
-
8.4.2.27 Рассчитать абсолютную погрешность измерений толщины стенки УЗ методом по формуле:
А = НкМТ ~ Нном , (15)
где ~ среднее арифметическое измерений толщины меры КМТ, мм
Нном — действительное значение толщины меры КМТ, взятое из свидетельства о поверке, мм
-
8.4.2.28 Дефектоскоп считается прошедшими операцию поверки с положительным результатом, если диапазон измерений толщины стенки трубопроводов УЗ методом составляет от 3 до 30 мм, а рассчитанные значения допустимой абсолютной погрешности не превышают ± 0,3 мм.
-
8.4.3.1 Определение диапазона измерений времени отражения эхо-сигнала выполняется для выборки не менее 25 % каналов от максимального типоразмера дефектоскопа при первичной поверке согласно п. 13.1 ГОСТ Р ИСО 2859-1-2007 (при одноступенчатом плане и нормальном контроле), и 100% датчиков при периодической, и по результатам измерений производится расчет абсолютной погрешности измерений времени отражения эхо-сигнала.
-
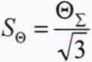
8.4.3.2 Собрать схему, приведённую на рисунке 17.
Генератор Осциллограф
Дефектоскоп
Рисунок 17 - Схема подключения для измерений времени отражения эхо-сигнала
-
8.4.3.3 Согласующее устройство (Приложение В) подключить к источнику питания и подать на него постоянное напряжение 3,3 В.
-
8.4.3.4 На генераторе установить следующие настройки:
-
- синусоидальный сигнал;
-
- режим пачка;
-
- синхронизация внешняя;
-
- количество циклов один;
-
- задержка Тусто\ 17 мкс;
-
- частота: 3 МГц;
-
- амплитуда выходного сигнала: 1 В.
-
8.4.3.5 Подключить питание к дефектоскопу согласно РЭ.
-
8.4.3.6 Подключить компьютер к дефектоскопу и запустить программу «Терминал внутритрубного дефектоскопа универсальный».
-
8.4.3.7 В появившемся окне выберите «Новая инспекция» и нажмите кнопку «Да»
-
8.4.3.8 Откроется окно «Выберите прибор». Галочка в поле «Поверка датчиков» должна отсутствовать. В этом окне необходимо выбрать исполнение, типоразмер и заводской номер дефектоскопа и нажмите кнопку «Начать» (Рисунок 18).
Рисунок 18 - Окно выбора дефектоскопа
-
8.4.3.9 Повторить пункты 8.4.1.14-8.4.1.15 методики поверки и запустится основное окно программы (Рисунок 19).
8.4.3.10 Для соединения дефектоскопа с ПО нажмите кнопку
в поле
«Дефектоскоп». В результате должны отметиться зелеными галочками все подключенные
блоки (Рисунок 20).
Рисунок 19 - Основное окно ПО «Терминал внутритрубного дефектоскопа универсальный»


Дефектоскоп
28.ДМУ.01 (203870f ~
CD+WM
(Формат бни j
EBS:1
CDWM1:1
CDWM2:1
Рисунок 20 - Соединение дефектоскопа и ПО
-
8.4.3.11 Запустить окно «Параметры УЗБ (коэффициенты усиления)» из меню «Дефектоскопы» / «Расширенные».
-
8.4.3.12 В появившемся окне нажать кнопку «Запись».
-
8.4.3.13 После записи параметров необходимо отключить и снова включить питание дефектоскопа.
-
8.4.3.14 Контролируя на осциллографе напряжение на синхровходе генератора подать сигнал с генератора.
-
8.4.3.15 В поле «A-Скан» из всплывающего меню выбрать вкладку «Поиск» (рисунок 21). Дефектоскоп найдет датчик на который подается сигнал с генератора. Левой клавишей мыши нажать на него. При необходимости изменить параметр «Время (мкс):» на диапазон от 0 до 35 в поле «Поиск датчиков».

Рисунок 21 - Окно для поиска датчиков
-
8.4.3.16 Перейти в режим калибровка и нажать клавишу «Старт» в поле «Поверка/Калибровка». Появится окно, в котором будут отображаться амплитудновременные характеристики принимаемого эхо-сигнала. Вид окна приведён на рисунке 22.
ЛУ<.
Рисунок 22 - Окно для отображения амплитудно-временных характеристик эхо-сигналов
-
8.4.3.17 В поле «График» параметр «А-скан:» выбрать «ДМУ коды».
-
8.4.3.18 Провести измерения времени задержки в приемном тракте дефектоскопа 7о, мкс, при этом в окне «Время» отобразится измеренное время отражения эхо-сигнала, Тдо, мкс.
-
8.4.3.19 Рассчитайте время задержки по формуле:
То = Тд0 — Тусто, (16)
где Тусто - задержка, установленная на генераторе в п. 8.4.3.4, мкс;
Тдо - временной интервал, измеренный дефектоскопом, мкс.
-
8.4.3.20 На генераторе установить значение задержки 25 мкс.
-
8.4.3.21 Записать в протокол измеренное дефектоскопом время отражения эхо-сигнала Tj, мкс.
-
8.4.3.22 Повторить пункты 8.4.3.20 - 8.4.3.21 установив на генераторе значение задержки 34 мкс.
-
8.4.3.23 Повторить пункт 8.4.3.11.
-
8.4.3.24 Поменять параметр BLSO_CD на 3000 и параметр CD(90°)-MEAS_TIME на 5000 и нажать кнопку «Запись» (Рисунок 23).
-
8.4.3.25 После записи параметров необходимо отключить и снова включить питание дефектоскопа.
CDWM1 | CDWM2 |

Параметры >35 - X
Параметр
По умолчаяис
Инспекции Дефектоскоп
*
0>(90»}-ТНЗ
13
13
13
89
aX9(H)-MEAS_TtM£
2150
5000
■ 5000
к
а>(90в)-ТН2_’ПМ£
350
350
350
я
О(9Ст)-ТЯ1
12»
120
126
92
aX90»)-TR2
97
97
97
-J
93
CD(90c>TR3
72
72
72
94
a>,90=)-TRl_TIME
1250
1250
1250
CRC32 (текущий): |0x6ce60a0f
CRC32 (базовый): |0x6ce60a0f
Периметры DSP
БНИ-1 |
Парапете
Поунолчамао
Ниспеоиа
Дефектоскоп
1
Rejection Mode
0
0
0
2
Мах Scan Buffer
512
512
512
J
3
Check Scan
200
200
200
4
мах Sensors...
200
200
0
5
Max Sensors
200
200
200
б
Max Sensors _
0
0
0
7
Enable Auto R...
0
0
0
d
CRC32 (device): |0ха6ЮЗЬ01
Рисунок 23 - Изменение параметров УЗБ.
-
8.4.3.26 Повторить пункты 8.4.3.19 - 8.4.3.20 установив на генераторе значение задержки 68 и 100 мкс.
-
8.4.3.27 Повторить пункты 8.4.3.18 - 8.4.3.26 ещё два раза.
-
8.4.3.28 Рассчитать среднее арифметическое значение результатов измерений времени отражения эхо-сигналов по формуле:
, | уч
n v ’
где 77 - измеренное время отражения эхо-сигнала, мкс;
7о - время задержки в приемном тракте дефектоскопа, рассчитанное по формуле (16), мкс; п - количество измерений.
-
8.4.3.29 Рассчитать абсолютную погрешность измерений времени отражения эхо-сигнала Дс, мкс, по формуле:
Af= Тусто “Г (18)
где Густо - время задержки импульса, установленное на генераторе, мкс;
Т - среднее арифметическое значение времени отражения эхо-сигнала, мкс.
-
8.4.3.30 Повторить пункты 8.4.3.18 - 8.4.3.29 для всех выбранных каналов.
-
8.4.3.31 Дефектоскоп считается прошедшими операцию поверки с положительным результатом, если диапазон измерений времени отражения эхо-сигнала составляет от 17 до 100 мкс, а рассчитанные значения допустимой абсолютной погрешности измерений времени отражения эхо-сигнала не превышает значений ± 0,5 мкс.
-
8.4.4.1 Определение диапазона измерений амплитуды эхо-сигнала выполняется для выборки 25 % каналов от максимального типоразмера дефектоскопа равномерно распределенных по дефектоскопу при первичной поверке согласно п. 13.1 ГОСТ Р ИСО 2859-1-2007 (при одноступенчатом плане и нормальном контроле), и 100% датчиков при периодической, и по результатам измерений производится расчет абсолютной погрешности измерений амплитуды эхо-сигнала.
-
8.4.4.2 Подключить питание к дефектоскопу согласно РЭ
-
8.4.4.3 Подключить компьютер к дефектоскопу согласно РЭ и запустить программу «Терминал внутритрубного дефектоскопа универсальный».
-
8.4.4.4 В появившемся окне выберите «Новая инспекция» и нажмите кнопку «Да»
-
8.4.4.5 Откроется окно «Выберите прибор». Установите галочку в поле «Поверка датчиков» для отключения зондирующего импульса (рисунок 24).
Рисунок 24 - Окно выбора дефектоскопа
8.4.4.6 Система выдаст предупреждение, в котором необходимо нажать кнопку «Да» (Рисунок 25).
Г-------------------------------
|у] Поверка датчиков
ГЛ

Вы действительно желаете выбрать вариант дефектоскопа для поверки датчиков?
В этом варианте УЗ датчики будут работать в режиме прослушивания (без излучения).
Да
Нет
~ j
Рисунок 25 - Предупреждение об отключении зондирующего импульса.
-
8.4.4.7 В окне «Выберите прибор» выберите исполнение, типоразмер и заводской номер дефектоскопа и нажмите кнопку «Начать» (Рисунок 24).
-
8.4.4.8 Повторить пункты 8.4.1.14 - 8.4.1.15 методики поверки и запустится основное окно программы (Рисунок 26).
-
8.4.4.9 Запустить окно «Параметры УЗБ (коэффициенты усиления)» из меню «Дефектоскопы» / «Расширенные» (Рисунок 30).


Со*
«гч
Рисунок 26 - Основное окно программы.
8.4.4.10 В появившемся окне нажать кнопку «Запись» (рисунок 27).
Е <О5ф|?.-иХ4НГь. усиление
CRC32 (текущий): 0xb0eef574
CRC32 (базовый) 0xb0eef574
Дефектоскоп
Файл
Рисунок 27 - Окно «Параметры УЗБ (коэффициенты усиления)»,
C0WM1 CDWM2


Параметр
8LSO.CD
850
850
850
BLS0-WM
625
625
625
CHAH_TMEcd
5000
5000
5000
CHAN.TWEwm
2500
2500
2500
ОБ
100
100
100
EV.MAX
32
32
32
PFHME
16
16
16
CRC32 (белее): 0x1322108?
-
8.4.4.11 Дефектоскоп выдаст предупреждение, в котором нажать «Да».
-
8.4.4.12 При помощи осциллографа убедиться в отсутствии в канале высокого напряжения зондирующего импульса.
-
8.4.4.13 Собрать схему, приведенную на рисунке 28.
Г енератор
Магазин затуханий
|
Г "" 1 |
Выход О |
Вход О |
Выход О | |
|
(ф) | ||||
|
© |
© |
© | ||
|
2 |
Камлп | |||
Дефектоскоп
Рисунок 28 - Схема подключения.
-
8.4.4.14 На генераторе установить следующие настройки:
-
- синус непрерывный;
-
- частота 3 МГц;
-
- амплитуда выходного сигнала 1 В.
-
8.4.4.15 На магазине затуханий установить ослабление 0 дБ.
-
8.4.4.16 Подать сигнал с генератора на дефектоскоп.
-
8.4.4.17 Выбрать пункт меню «Датчики». Откроется окно «Проверка датчиков» (Рисунок 33).
-
8.4.4.18 В окне «Проверка/Калибровка» нажать кнопку «Старт».
-
8.4.4.19 Выбрать в «A-Скан» «Статический».
-
8.4.4.20 С помощью поиска найти канал, к которому подключен генератор (рисунок 29).

Рисунок 29 - Окно проверки датчиков

8.4.4.21 Выбрать найденный канал и перейти в режим калибровки (рисунок 30).
Рисунок 30 - Окно для отображения амплитудно-временных характеристик эхо-сигналов
-
8.4.4.22 В поле «График» установить параметр «Амплитуда» от 0 до 8192.
-
8.4.4.23 В поле «Калибровка» установить коэффициент усиления «КУ» таким образом, чтобы сигнал занимал все поле.
-
8.4.4.24 Отключить сигнал на генераторе.
-
8.4.4.25 В поле «Статистика» выставить параметр «уровень 0 дБ» значение из параметра «Размах».
-
8.4.4.26 Подать сигнал с генератора.
-
8.4.4.27 Записать максимальное значение амплитуды эхо-сигнала Лтах, дБ, из параметра «дБ» на дефектоскопе в протокол.
-
8.4.4.28 Установить на магазине затуханий ослабление 9 дБ и записать значение параметра «дБ» на дефектоскопе в протокол как Лизм, дБ.
-
8.4.4.29 Повторить пункт 8.4.4.28 установив ослабление на магазине затуханий 20, 30, 35,37,39 и 40 дБ.
-
8.4.4.30 Повторить пункты 8.4.4.18 - 8.4.4.29 для всех выбранных каналов.
-
8.4.4.31 Выполнить пункты 8.4.4.18 - 8.4.4.30 три раза. Вычислить среднее арифметическое значение результатов измерений амплитуды эхо-сигнала, Лизм, дБ.
-
8.4.4.32 Рассчитать абсолютную погрешности измерений амплитуды эхо-сигнала по формуле:
Ад- ^уст (Атах ~ ^изм) 0 9)
где Луст - установленное на магазине затуханий значение ослабления, дБ;
Лтах - измеренное дефектоскопом максимальное значение амплитуды эхо-сигнала, дБ Лизм - измеренное дефектоскопом среднее значение амплитуды эхо-сигнала, дБ.
-
8.4.4.33 Дефектоскоп считается прошедшими операцию поверки с положительным результатом, если диапазон измерений амплитуды эхо-сигнала составляет от 9 до 40 дБ, а рассчитанные значения допустимой абсолютной погрешности измерений амплитуды эхо-сигнала составляет не превышает значений ± 3 дБ.
-
9.1 Результаты поверки заносятся в протокол. Рекомендуемая форма протокола поверки -приложение А. Протокол может храниться на электронных носителях.
-
9.2 При положительных результатах поверки оформляют свидетельство о поверке и наносится знак поверки в соответствии с приказом Минпромторга России от 02.07.2015 г. №1815 «Об утверждении Порядка проведения поверки средств измерений, требования к знаку поверки и содержанию свидетельства о поверке».
-
9.3 При отрицательных результатах поверки, дефектоскоп признается непригодным к применению и на него выдается извещение о непригодности в соответствии с приказом Минпромторга России от 02.07.2015 г. №1815 «Об утверждении Порядка проведения поверки средств измерений, требования к знаку поверки и содержанию свидетельства о поверке» с указанием причин непригодности.
Исполнители:
Начальник отдела Д-4
ФГУП «ВНИИОФИ»
Начальник отдела Д-2
ФГУП «ВНИИОФИ»
Инженер 2-ой категории отдела
ФГУП «ВНИИОФИ»
Иванов
Стрельцов
Мальцев
Приложение А
Форма протокола поверки (Рекомендуемое)
Протокол первичной/периодической поверки №_____
От «___»___________20___года.
Средство измерений:_________
Заводской номер:____________________________________________________________________
Дата выпуска:__
Заводской номер преобразователя:_____________________________________________________
Серия и номер клейма предыдущей поверки:_________________________________________
Принадлежащее:_______________________________________________________________
Поверено в соответствии с методикой поверки:________________________________________
С применением эталонов:___________________________________________________________
Условия проведения поверки:
Температура окружающей среды_____°C;
относительная влажность_____________%;
атмосферное давление_______________мм рт.ст.
-
1 Внешний осмотр
-
2 Идентификация программного обеспечения (ПО)
-
3 Опробование
-
4 Результаты определения метрологических характеристик:
Метрологические характеристики
Номинальная величина / погрешность
Измеренное значение
Заключение
Заключение:________________________________________________________________________
Средство измерений признать пригодным (или непригодным) для применения
Поверитель: ____________________ /___________________/
Подпись ФИО


|
tsxux* <4q^“. |
'kvr«b у *<><>&< ftvr«x> -СЯ<4» ибцлглкх rvr жww«cn> |
|
fkgwm 1 |
4.WM |
|
rtn[wл» 2 |
мн |
|
№(шм> 1 |
5W1 |
-
1 Размеры для спраОок
-
2 Ожт/юте ре.ъ&Лм бстпбок по 1 17 я поверхности Ж И не допускается Угшпанл0,5 ем та»
J ‘ Из KonwKma крепежа
!• ‘хггрлЖгг&з удерживающее преЛпипчпо для изееречзя сОахстЛ среды розлиняля npeolpaзабателяя съекзлемри'ест/я уырсззбуязВьпз !сн та&з «
-
5 В i/тпражтбо удерживающее моиуп Йьт. устонсАлаы мерс,! толщине КПТ Т76П-1 тоащснои an J мм до Ю мн. и меры талщчжы из ксмплекто мер толщиы СО-ОЖКОО-ЯОХ
-
6 Атаъные ГТ по ОТУ 9000 005-0X722-99
ГЛП
’GEN ISUr
•(МГ
|’7?TWU)

ПН* АЮ




