Методика поверки «СИГНАЛИЗАТОРЫ СТМ-30М» (МП ИБЯЛ.413216.050)
СОГЛАСОВАНО Генеральный директор ФГУП СПО «Аналитприбор» _________________Н.Г. Антонов «_____» _______________ 2011
УТВЕРЖДАЮ
Руководитель ГЦИ СИ ООО КИП «МЦЭ» -генеральный директор ООО КИП «МЦЭ» ___________________ А.В. Федоров «______» _________________ 2011 г.
МП
МП
СИГНАЛИЗАТОРЫ СТМ-30М
Методика поверки
ИБЯЛ.413216.050МП
Настоящая методика поверки распространяется на сигнализаторы СТМ-30М (в дальнейшем - сигнализатор) и устанавливает методику первичной (при выпуске из производства, после ремонта) и периодической поверки в процессе эксплуатации.
Интервал между поверками - 12 месяцев.
1 ОПЕРАЦИИ ПОВЕРКИ
-
1.1 При проведении поверки должны быть выполнены операции в соответствии с таблицей 1.1.
Таблица 1.1
Наименование операции |
Номер пункта методики поверки |
Проведение операции | |
при |
поверке | ||
первичной |
периодической | ||
1 Внешний осмотр |
6.1 |
Да |
Да |
2 Опробование: |
6.2 | ||
- проверка работоспособности; |
6.2.1 |
Да |
Да |
- проверка герметичности газового канала блока | |||
датчика (БД); |
6.2.2 |
Да |
Да |
- проверка электрической прочности изоляции; |
6.2.3 |
Да |
Нет |
- определение электрического сопротивления | |||
изоляции |
6.2.4 |
Да |
Да |
3 Определение метрологических характеристик: |
6.3 | ||
- определение основной абсолютной погрешности | |||
сигнализатора по поверочному компоненту; |
6.3.1 |
Да |
Да |
- определение вариации выходного сигнала по | |||
поверочному компоненту; |
6.3.2 |
Да |
Да |
- определение основной абсолютной погрешности срабатывания порогового устройства. |
6.3.3 |
Да |
Да |
4 Проверка соответствия программного обеспечения средств измерений - проверка идентификационных данных |
6.4 | ||
программного обеспечения (ПО) |
6.4.1 |
Да |
Да |
-
1.2 При получении отрицательных результатов при проведении той или иной операции поверка сигнализатора прекращается.
2 СРЕДСТВА ПОВЕРКИ
-
2.1 При проведении поверки должны быть применены средства поверки, указанные в таблице 2.1 и поверочные газовые смеси (ГСО-ПГС) согласно таблице 2.2.
Таблица 2.1
Номер |
Наименование и тип основного или вспомогательного средства поверки; |
пункта |
обозначение нормативного документа, регламентирующего технические |
методики |
требования и (или) метрологические (МХ) и основные технические |
поверки |
характеристики средства поверки |
4.1; 6 |
Термометр лабораторный ТЛ-2М, диапазон измерений (0-100)°С, цена деления |
1°С; ТУ 22-2021.0003-88 | |
4.1; 6 |
Барометр-анероид М-67 диапазон измерения от 610 до 790 мм рт. ст, ТУ-25-04- |
1797-75 | |
4.1; 6 |
Психрометр аспирационный электрический МВ-4М. Предел измерения от 10 до |
100 %, ТУ-25-1607.054-85 | |
6.2; 6.3 |
Секундомер СОСпр-2б-2, 60/60, кл.2, ТУ 25-1894.003-90 |
6.2; 6.3 |
Трубка поливинилхлоридная гибкая 4х1,5 мм, ТУ2247-465-00208947-2006* |
6.2; 6.3 |
Вентиль точной регулировки ВТР, РУ-150 атм., ИБЯЛ.306249.011* |
6.2; 6.3 |
Трубка ГС-ТВ (тройник), ГОСТ 25336-82* |
6.2; 6.3 |
Кран КЗХА-2,5; ГОСТ 7995-80* |
6.2 |
Зажим медицинский, ТУ 64-1-466-72* |
6.2 |
Манометр МО-250-0,1 МПа-0,25, ГОСТ 6521-72 |
6.2 |
Мегаомметр Ф4101, ГОСТ 9038-90, диапазон измерений (0 - 100) МОм |
6.2 |
Установка для проверки электрической безопасности GPI-735А диапазон установки предела по переменному току от 0,01 до 10,0 мА; диапазон измерений сопротивления изоляции при напряжении 50 и 100 В от 1 до 2000 МОм, при напряжении 500 и 1000В от 1 до 10000 МОм. |
6.2 |
Фольга алюминиевая АД1, ГОСТ 4784-97* |
6.2; 6.3 |
Колпак ИБЯЛ.735611.002-01* |
6.2; 6.3 |
Ротаметр РМ-0,01 ГУЗ по ТУ 25-02070213-82, верхний предел 0,01 м3/ч, кл. 4 |
Продолжение таблицы 2.1
Номер |
Наименование и тип основного или вспомогательного средства поверки; |
пункта |
обозначение нормативного документа, регламентирующего технические |
методики |
требования и (или) метрологические (МХ) и основные технические |
поверки |
характеристики средства поверки |
6.2; 6.3 |
Автотрансформатор РНО-250-10, диапазон регулирования напряжения от 0 до 250 В, ТУ16-517-298-76* |
6.2; 6.3 |
Источник питания постоянного тока ТЭС-41, (0 - 30) В, 5А |
6.2; 6.3 |
Вольтамперметр М2044, кл. 0,2, ТУ 25-7514.0106-86 |
6.2; 6.3 |
Мультиметр В7-80 МЕРА.411189.001 РЭ диапазон измерений от 0,2 до 600 В погрешность ± 0,05 % |
6.3 |
Омметр цифровой Щ-306; ТУ 25-7510.0002-87; пределы от 0,0001 Ом до 10 МОм |
6.2; 6.3 |
Баллоны с ГСО-ПГС, согласно таблице 2.2 |
Таблица 2.2
№ ГС0-ПГС |
Единица физической величины |
Компонентный состав ГСО-ПГС |
Характеристика ГСО-ПГС |
Номер ГСО-ПГС по Госреестру | ||
Содержание определяемого компонента |
Пределы допускаемого отклонения |
Пределы допускаемой погрешности аттестации | ||||
1 |
Воздух кл.1 по ГОСТ 17433-80 | |||||
2 |
Объемная доля, % (% НКПР) |
СН4- воздух |
0,94 (21,4) |
Относительная ± 5 % |
Относительная ± (-1,8Х + 5,3) % |
3905-87 |
3 |
СН4- воздух |
1,82 (41,4) |
± 0,15 (± 3,4) |
Относительная ± (-0,9Х + 5,2) % |
3907-87 | |
4 |
С6Н14- воздух |
0,250 (25,0) |
± 0,025 (± 2,5) |
± 0,010 (± 1,0) |
5322-90 | |
5 |
С6Н14- воздух |
0,475 (47,5) |
± 0,025 (± 2,5) |
± 0,010 (± 1,0) |
5322-90 | |
Примечания
4 Для Республики Беларусь отношение погрешности, с которой устанавливается концентрация компонента в поверочной смеси (погрешности аттестации смеси), к пределу допускаемой основной погрешности сигнализатора, должно быть не менее 1:3. 5 Изготовители и поставщики ГСО-ПГС:
|
-
2.2 Все средства поверки, кроме отмеченных *, должны иметь действующие свидетельства о поверке, поверочные газовые смеси в баллонах под давлением - действующие паспорта.
-
2.3 Допускается применение других средств поверки, метрологические характеристики которых не хуже указанных.
ИБЯЛ.413216.050МП 3 ТРЕБОВАНИЯ БЕЗОПАСНОСТИ
-
3.1 При проведении поверки должны быть соблюдены следующие требования безопасности:
- требования техники безопасности и производственной санитарии выполнять согласно «Правилам по охране труда на предприятиях и в организациях машиностроения» ПОТ РО-14000-001-98, утвержденным департаментом экономики машиностроения министерства экономики РФ 12.03.98;
- требования техники безопасности при эксплуатации баллонов со сжатыми газами должны соответствовать “Правилам устройства и безопасной эксплуатации сосудов, работающих под давлением” (ПБ 03-576-03), утвержденным постановлением № 91 Госгортехнадзора России от 11.06.2003 г.
- сброс газа при поверке сигнализатора по ГСО-ПГС должен осуществляться за пределы помещения;
- помещение должно быть оборудовано приточно-вытяжной вентиляцией;
- в помещении запрещается пользоваться открытым огнем и курить;
- к поверке допускаются лица, изучившие настоящую методику поверки, руководство по эксплуатации, согласно исполнению, и прошедшие необходимый инструктаж.
-
4 УСЛОВИЯ ПОВЕРКИ
-
4.1 При проведении поверки должны быть соблюдены следующие условия, если они не оговорены особо:
(20 ± 5) оС;
от 30 до 80 %;
от 84 до 106,7 кПа, (от 630 до 800 мм рт. ст.);
магнитные поля (кроме поля Земли),
-
- температура окружающей среды
- относительная влажность
- атмосферное давление
-
- механические воздействия, внешние электрические и влияющие на метрологические характеристики, должны быть исключены;
-
- расход ГСО-ПГС (0,75 ± 0,05) дм3/мин.
Примечание - Верхний край поплавка индикатора расхода должен находиться на уровне риски;
- отсчет показаний, если это особо не оговорено, проводить через 3 мин после подачи ГСО-ПГС;
- напряжение питания сигнализатора:
а) от источника постоянного тока, В от 22,8 до 25,2;
б) переменного тока частотой (50 ± 1) Гц, В 230 ± 11,5.
Примечание - Допускается изменение показаний в установившемся значении показаний (выходного сигнала), не превышающее 0,2 в долях от пределов допускаемой основной абсолютной погрешности. Установившимся значением считать среднее значение показаний (выходного сигнала) в течение 15 с после начала отсчета показаний.
-
5 ПОДГОТОВКА К ПОВЕРКЕ
-
5.1 Перед проведением поверки необходимо выполнить следующие подготовительные работы:
-
- ознакомиться с настоящей методикой поверки и руководством по эксплуатации согласно исполнению сигнализатора;
- выполнить мероприятия по обеспечению условий безопасности;
- проверить наличие паспортов и сроки годности поверочных газовых смесей;
- баллоны с ГСО- ПГС должны быть выдержаны при температуре проверки не менее 24 ч;
- сигнализатор должен быть выдержан при температуре поверки не менее 4 ч ;
- подготовить к работе средства поверки в соответствии с требованиями их эксплуатационной документации;
- перед проведением поверки сигнализатор с принудительным отбором пробы подсоединить линию сжатого воздуха к эжектору с помощью ниппеля и гайки, имеющихся на эжекторе.
Примечание - Для сигнализатора с принудительной подачей контролируемой среды допускается изменение давления в линии сжатого воздуха не более, чем на ± 10 % от установленного по манометру значения 0,40 МПа;
- подготовить сигнализатор к работе согласно разделу 2 руководства по эксплуатации, согласно исполнению.
Примечание - Наименование и обозначение разъемов блока сигнализации и питания (БСП), блока датчика (БД) и/или выносного датчика (ВД) для подключения напряжения питания приведены в разделе 2 руководства по эксплуатации, согласно исполнению;
- подключить БСП к линии подачи питания согласно рисунку 5.1;
- перед проверкой метрологических характеристик по ГСО-ПГС необходимо провести корректировку нулевых показаний и чувствительности согласно руководству по эксплуатации;
- показания сигнализаторов, если не оговорено особо, регистрировать по цифровому индикатору (при его наличии), а также по выходному сигналу напряжения постоянного тока и выходному сигналу постоянного тока;
- при проверке срабатывания сигнализации ПОРОГ1 и ПОРОГ2 убедиться в наличии соответствующей световой сигнализации и переключении контактов соответствующих реле. Состояние контактов проверять омметром Щ-306.

а) от источника постоянного тока
БСП | ||
Х1.1 Х1.2 | ||
1 | ||
/ / | ||
230 В, 50 Гц
б) от сети переменного тока
-
1 - вольтамперметр М 2044;
-
2 - источник питания;
-
3 - мультиметр В7-80;
-
4 - автотрансформатор.
Рисунок 5.1 - Подключение линии подачи питания к БСП
-
6 ПРОВЕДЕНИЕ ПОВЕРКИ
-
6.1 Внешний осмотр
-
6.1.1 При внешнем осмотре сигнализатора должно быть установлено:
-
-
- отсутствие внешних механических повреждений (царапин, вмятин и др.), влияющих на метрологические характеристики сигнализатора;
- наличие пломб;
- наличие и четкость маркировки сигнализатора;
- комплектность сигнализатора, указанная в руководстве по эксплуатации, согласно исполнению;
- исправность органов управления, настройки и коррекции;
- наличие всех видов крепежа.
Примечание - Комплектность сигнализатора проверять только при первичной поверке при выпуске из производства.
-
6.1.2 Сигнализатор считается выдержавшим внешний осмотр, если он соответствует указанным выше требованиям.
-
6.2 Опробование
-
6.2.1 Проверка работоспособности
-
6.2.1.1 Подать питание на сигнализатор и убедиться в свечении индикатора «НОРМА».
-
6.2.1.2 Сигнализатор считается работоспособным, если наблюдается свечение индикатора «НОРМА».
-
-
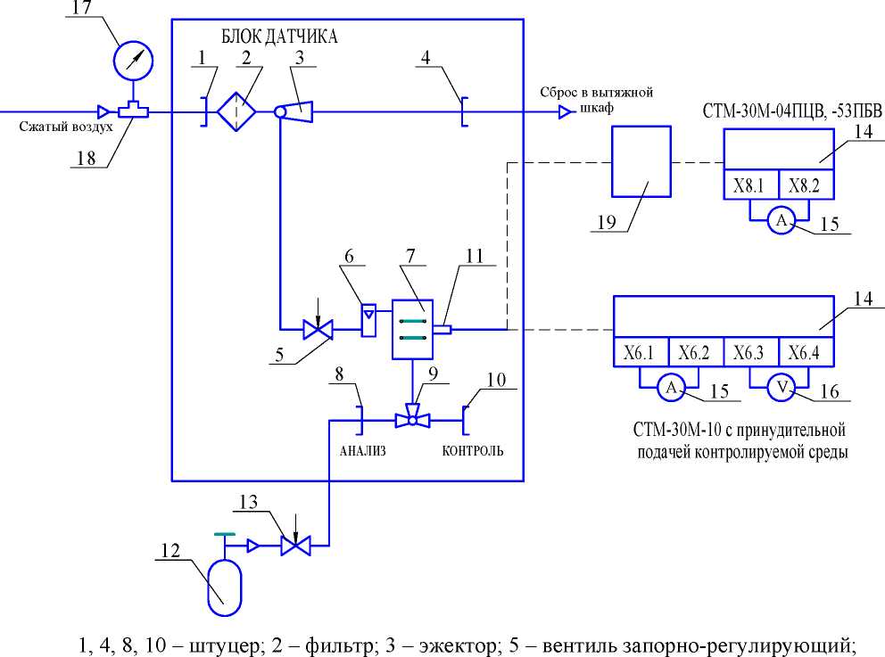
6.2.2 Проверка герметичности газового канала блока датчика (БД)
-
6.2.2.1 Проверку герметичности газового канала блока датчика проводить для сигнализатора с принудительным отбором пробы по схеме, приведенной на рисунке 6.1. Проверку производить при отключенном питании. Сигнализатор и БД предварительно выдержать при температуре окружающей среды не менее 2 ч
-
6.2.2.2 Проверку проводить в следующей последовательности:
-
-
-
- отсоединить кабель связи БД от БСП, штуцеры (1, 4, 8) заглушить;
-
- перевести трехходовой кран (9) в положение «КОНТРОЛЬ», закрыть вентиль (5);
-
- открыть запорный вентиль баллона с ГСО-ПГС № 1 (допускается использовать газовую смесь, поступающую с линии сжатого воздуха) и вентилем точной регулировки (14) установить по манометру (11) давление в газовом канале, равное (29,4 ± 3,0) кПа ((0,30 ± 0,03) кгс/см2);
1, 4, 8, 10 - штуцер; 2 - фильтр; 3 - эжектор; 5 - вентиль запорно-регулирующий;
6 - индикатор расхода; 7 - ТХД; 9 - кран трехходовой в положении «КОНТРОЛЬ»;
-
11 - манометр МО-250-0,1 МПа;
-
12 - трубка ГС-ТВ;
-
13 - зажим;
-
14 - ВТР;
-
15 - баллон с ГСО-ПГС №1.
Газовые соединения выполнить трубкой ПВХ 4х1,5
Примечание - Позиции 1 ... 10 являются сборочными единицами БД
Рисунок 6.1 - Схема для проверки герметичности газового канала блока датчика (БД)
ИБЯЛ.413216.050МП
- закрыть вентиль баллона (или перекрыть сжатый воздух), пережать зажимом (13) трубку после вентиля точной регулировки (14);
- зарегистрировать давление в газовом канале через 1 мин и через 3 мин после перекрытия трубки зажимом.
-
6.2.2.3 Сигнализатор считается выдержавшим проверку, если изменение давления в газовом канале сигнализатора за 2 мин между первым и вторым измерениями не превышает 2,9 кПа (0,03 кгс/см2).
-
6.2.3 Проверка электрической прочности изоляции
-
6.2.3.1 Проверку проводить при температуре (20 ± 5) °С и относительной влажности до 80 % на пробойной установке GPI-735A мощностью не менее 0,5 кВА отдельно для БСП и БД (ВД). Электрическое питание должно быть отключено. БД (ВД) должны быть отсоединены от БСП. ГСО-ПГС не подавать. Корпус БСП перед началом проверки обернуть в алюминиевую фольгу.
-
6.2.3.2 Подачу испытательного напряжения начинать от нуля или величины рабочего напряжения. Поднимать напряжение плавно или ступенями, не превышающими 10 % испытательного напряжения, за время от 5 до 20 с. Испытуемые цепи выдержать под испытательным напряжением в течение 1 мин, после чего напряжение плавно или ступенями снизить до нуля или близкого к рабочему за время от 5 до 20 с.
-
6.2.3.3 Испытательное напряжение (действующее значение) прикладывать между:
-
- для БСП сигнализаторов СТМ-30М-10 (исполнений ИБЯЛ.413216.050-10 ... -25):
а) соединенными вместе контактами Х1.1, Х1.2 (230 В) и соединенными вместе остальными контактами - 1500 В;
б) корпусом БСП и соединенными вместе всеми контактами, кроме контактов Х1.1, Х1.2 (230 В) - 750 В;
в) корпусом БСП и соединенными вместе контактами Х1.1, Х1.2 (230 В) - 3000 В;
г) соединенными вместе контактами Х3.3, Х3.4 (+24В) и соединенными вместе остальными контактами Х2 (RS485, ДОСТУП), Х3.1, Х3.2 (СТАТУС), Х5 (ПОРОГ1, ПОРОГ2), Х6 (Ивых. 1вых), Х7 (ОТКАЗ, РЕЖИМ), Х8 (ДАТЧИК) - 750 В;
д) соединенными вместе контактами Х3.1, Х3.2 (СТАТУС), Х5 (ПОРОГ1, ПОРОГ2), Х7 (ОТКАЗ, РЕЖИМ) и соединенными вместе контактами Х2 (RS485, ДОСТУП), Х6 (ивых. 1вых), Х8 (ДАТЧИК) - 750 В;
е) соединенными вместе контактами Х6 (ивых, 1вых), Х8 (ДАТЧИК), Х2.1, Х2.2 (ДОСТУП) и соединенными вместе контактами Х2.3, Х2.4 (RS485) - 750 В;
ж) соединенными вместе контактами Х1.3, Х1.4 (ЗЕМЛЯ) и соединенными вместе остальными контактами, кроме контактов Х1.1, Х1.2 (230 В) - 750 В;
-
- для БСП сигнализаторов СТМ-30М-10 (исполнений ИБЯЛ.413216.050-26 ... -41):
а) корпусом БСП и соединенными вместе всеми контактами - 750 В;
б) соединенными вместе контактами Х1 (ПИТАНИЕ), Х3.3, Х3.4 (+24В рез.) и соединенными вместе остальными контактами Х2 (RS485, ДОСТУП), Х3.1, Х3.2 (СТАТУС), Х5 (ПОРОГ1, ПОРОГ2), Х6 (Ивых. 1вых), Х7 (ОТКАЗ, РЕЖИМ), Х8 (ДАТЧИК) - 750 В;
в) соединенными вместе контактами Х3.1, Х3.2 (СТАТУС), Х5 (ПОРОГ1, ПОРОГ2), Х7 (ОТКАЗ, РЕЖИМ) и соединенными вместе контактами Х2 (RS485, ДОСТУП), Х6 (ивых, 1вых), Х8 (ДАТЧИК) - 750 В;
г) соединенными вместе контактами Х6 (Ивых, 1вых), Х8 (ДАТЧИК), Х2.1, Х2.2 (ДОСТУП) и соединенными вместе контактами Х2.3, Х2.4 (RS485) - 750 В;
-
- для БД (ВД) сигнализаторов СТМ-30М-10 (всех исполнений) - соединенными вместе контактами термохимического датчика (ТХД) и корпусом БД (ВД) - 500 В;
-
- для БСП сигнализаторов СТМ-30М-00ДЦ, -02ДЦВ, -04ПЦВ, -07ДЦВ, -50ДБ, -51ДБВ, -53ПБВ:
а) соединенными вместе контактами Х2 (ДАТЧИК) и соединенными вместе остальными контактами - 1500 В;
б) корпусом БСП и соединенными вместе контактами Х2 (ДАТЧИК) - 750 В;
в) корпусом и соединенными вместе остальными контактами, кроме Х2 (ДАТЧИК) - 750 В;
г) соединенными вместе контактами Х1 (ПИТАНИЕ), Х3.3, Х3.4 (+24В рез.), Х6.3, Х6.4 (ДОСТУП) и остальными контактами, кроме Х2 (ДАТЧИК) - 750 В;
д) соединенными вместе контактами Х5 (ПОРОГ1, ПОРОГ2), Х7 (ОТКАЗ, РЕЖИМ), Х3.1, Х3.2 (СТАТУС) и остальными контактами, кроме Х2 (ДАТЧИК) - 750 В;
е) соединенными вместе контактами Х8.1, Х8.2 (1вых) и остальными контактами, кроме Х2 (ДАТЧИК) - 750 В;
ж) соединенными вместе контактами Х8.3, Х8.4 (RS485) и остальными контактами, кроме Х2 (ДАТЧИК) - 750 В;
-
- для БД (ВД) сигнализаторов СТМ-30М-00ДЦ, -02ДЦВ, -04ПЦВ, -07ДЦВ, -50ДБ, -51ДБВ, -53ПБВ - между корпусом БД (ВД) и соединенными вместе контактами Х1 - 500 В;
-
6.2.3.4 Сигнализатор считается выдержавшим проверку, если в процессе проверки не произошло пробоя или поверхностного перекрытия изоляции.
Примечание - Появление коронного разряда или шума при проверке не является признаком неудовлетворительных результатов проверки.
-
6.2.4 Определение электрического сопротивления изоляции
-
6.2.4.1 Определение электрического сопротивления изоляции проводить при температуре окружающего воздуха (20 ± 5) °С и относительной влажности до 80 %. Электрическое питание сигнализатора должно быть отключено. Электрическое сопротивление изоляции измерять мегаомметром Ф4101. Корпус БСП перед началом испытаний обернуть в алюминиевую фольгу.
-
6.2.4.2 Измерительное напряжение 500 В прикладывать между:
-
-
- для БСП сигнализаторов СТМ-30М-10 (исполнений ИБЯЛ.413216.050-10 ... -25):
а) соединенными вместе контактами Х1.1, Х1.2 и соединенными вместе остальными контактами;
б) корпусом БСП и соединенными вместе остальными контактами;
в) соединенными вместе контактами Х3.3, Х3.4 (+24В) и соединенными вместе остальными контактами Х2 (RS485, ДОСТУП), Х3.1, Х3.2 (СТАТУС), Х5 (ПОРОГ1, ПОРОГ2), Х6 (Ивых,
1вых), Х7 (ОТКАЗ, РЕЖИМ), Х8 (ДАТЧИК);
г) соединенными вместе контактами Х3.1, Х3.2 (СТАТУС), Х5 (ПОРОГ1, ПОРОГ2), Х7 (ОТКАЗ, РЕЖИМ) и соединенными вместе контактами Х2 (RS485, ДОСТУП), Х6 (ивых,1вых), Х8 (ДАТЧИК);
д) соединенными вместе контактами Х6 (ивых,1вых), Х8 (ДАТЧИК), Х2.1, Х2.2 (ДОСТУП) и соединенными вместе контактами Х2.3, Х2.4 (RS485);
е) соединенными вместе контактами Х1.3, Х1.4 (ЗЕМЛЯ) и соединенными вместе остальными контактами, кроме Х1.1, Х1.2 (230 В);
-
- для БСП сигнализаторов СТМ-30М-10 (исполнений ИБЯЛ.413216.050-26 . -41):
а) корпусом БСП и соединенными вместе контактами;
б) соединенными вместе контактами Х1 (ПИТАНИЕ), Х3.3, Х3.4 (+24В рез.) и соединенными вместе остальными контактами Х2 (RS485, ДОСТУП), Х3.1, Х3.2 (СТАТУС), Х5 (ПОРОГ 1, ПОРОГ2), Х6 (ивых, 1вых), Х7 (ОТКАЗ, РЕЖИМ), Х8 (ДАТЧИК);
в) соединенными вместе контактами Х3.1, Х3.2 (СТАТУС), Х5 (ПОРОГ1, ПОРОГ2),
Х7 (ОТКАЗ, РЕЖИМ) и соединенными вместе контактами Х2 (RS485, ДОСТУП,),
Х6 (ивых, 1вых), Х8 (ДАТЧИК);
г) соединенными вместе контактами Х6 (ивых, 1вых), Х8 (ДАТЧИК), Х2.1, Х2.2 (ДОСТУП) и соединенными вместе контактами Х2.3, Х2.4 (RS485);
-
- для БД (ВД) сигнализаторов СТМ-30М-10 (всех исполнений) - соединенными вместе контактами ТХД и корпусом БД (ВД);
-
- для БСП сигнализаторов СТМ-30М-00ДЦ, -02ДЦВ, -04ПЦВ, -07ДЦВ, -50ДБ, -51ДБВ, -53ПБВ:
а) между соединенными вместе контактами Х2 (ДАТЧИК) и соединенными вместе остальными контактами;
б) между корпусом и соединенными вместе контактами Х2 (ДАТЧИК);
в) между корпусом и соединенными вместе остальными контактами, кроме Х2 (ДАТЧИК);
г) соединенными вместе контактами Х1 (ПИТАНИЕ), Х3.3, Х3.4 (+24В рез.), Х6.3, Х6.4 (ДОСТУП) и остальными контактами, кроме Х2 (ДАТЧИК);
д) соединенными вместе контактами Х5 (ПОРОГ1, ПОРОГ2), Х7 (ОТКАЗ, РЕЖИМ), Х3.1, Х3.2 (СТАТУС) и остальными контактами, кроме Х2 (ДАТЧИК);
е) соединенными вместе контактами Х8.1, Х8.2 (1вых) и остальными контактами, кроме Х2 (ДАТЧИК);
ж) соединенными вместе контактами Х8.3, Х8.4 (RS485) и остальными контактами, кроме Х2 (ДАТЧИК);
- для БД (ВД) сигнализаторов СТМ-30М -00ДЦ, -02ДЦВ, -04ПЦВ, -07ДЦВ, -50ДБ, -51ДБВ, -53ПБВ - между корпусом и соединенными вместе контактами Х1.
-
6.2.4.3 Отсчет показаний проводить через 10 с или, если показания не устанавливаются, через 1 мин после приложения испытательного напряжения.
-
6.2.4.4 Сигнализатор считается выдержавшим проверку, если измеренные значения сопротивления изоляции не менее 40 МОм.
-
6.3 Определение метрологических характеристик
-
6.3.1 Определение основной абсолютной погрешности сигнализатора по поверочному компоненту
-
6.3.1.1 Определение основной абсолютной погрешности сигнализатора по поверочному компоненту проводить по схемам, приведенным на рисунках:
-
-
-
- для сигнализатора с принудительной подачей контролируемой среды 6.2;
-
- для сигнализатора с диффузионной подачей контролируемой среды 6.3.
-
6.3.1.2 Определение основной абсолютной погрешности проводить при подаче ГСО-ПГС в следующей последовательности:
№№ 1-2-3-2-1-3 - для сигнализатора с поверочным компонентом метан;
№№ 1-4-5-4-1-5 - для сигнализатора с поверочным компонентом гексан.
В каждой точке поверки регистрировать выходной сигнал (показания - для сигнализатора с цифровым индикатором) сигнализатора.
ИБЯЛ.413216.050МП
-
6.3.1.3 При подаче ГСО-ПГС №1 убедиться в отсутствии срабатывания сигнализации ПОРОГ1 и ПОРОГ2, при этом:
- отсутствует свечение индикаторов «ПОРОГ1» и «ПОРОГ2»;
- контакты Х5.1, Х5.2 (ПОРОГ1) и контакты Х5.3, Х5.4 (ПОРОГ2) должны быть разомкнуты, состояние контактов контролировать омметром.
При подаче ГСО-ПГС № 2 и №3 (№ 4 и № 5) убедиться в срабатывания сигнализации ПОРОГ1 и ПОРОГ2, при этом:
- появляется свечение индикаторов « ПОРОГ1» и « ПОРОГ2»;
- контакты Х5.1, Х5.2 (ПОРОГ1) и контакты Х5.3, Х5.4 (ПОРОГ2) должны быть замкнуты, состояние контактов контролировать омметром.
-
6.3.1.4 Провести пересчет значения выходного сигнала в измеренное значение содержания определяемого компонента в ГСО-ПГС (показания сигнализатора) по формуле:
- для выходного сигнала напряжения постоянного тока ( мВ)
П = К1 (6.1)u
где U - значение выходного сигнала напряжения постоянного тока, зарегистрированное по мультиметру В7-80, мВ;
Ku - номинальный коэффициент преобразования, равный 20 мВ/%НКПР; - для выходного сигнала постоянного тока (мА)
-
I -1 П = —°, (6.2)
К
i
где I - значение выходного токового сигнала сигнализатора, зарегистрированное по миллиамперметру М2044, мА;
Io - начальный уровень выходного токового сигнала, равный 4 мА;
Ki - номинальный коэффициент преобразования, равный 0,320 мА/% НКПР;

6 - индикатор расхода; 7 - ТХД; 9 - кран трехходовой в положении «АНАЛИЗ»;
-
11 - кабельный ввод;
-
12 - баллон с ГСО-ПГС;
-
13 - вентиль точной регулировки;
-
14 - БСП;
-
15 - вольтамперметр М2044;
-
16 - мультиметр В7-80;
-
17 - манометр МО-250-0,1 МПа-0,25;
-
18 - трубка ГС-ТВ;
-
19 - БД (только для исполнений СТМ-30М-04ПЦВ, -53ПБВ).
Газовые соединения выполнить трубкой ПВХ 4х1,5
Примечание - Позиции 1 - 11 являются сборочными единицами БД (ВД)
Рисунок 6.2 - Схема поверки сигнализатора с принудительной подачей контролируемой среды


-
1 - баллон с ГСО-ПГС;
-
2 - вентиль точной регулировки;
-
3 - ротаметр;
-
4 - колпак из комплекта ЗИП;
-
5 - БД (ВД);
-
6 - БСП;
-
7 - вольтамперметр М2044;
-
8 - мультиметр В7-80.
Газовые соединения выполнить трубкой ПВХ 4х1,5
Рисунок 6.3 - Схема поверки сигнализатора с диффузионной подачей контролируемой среды
-
6.3.1.5 Значение основной абсолютной погрешности сигнализатора по поверочному компоненту Aj, % НКПР, в каждой точке поверки определять по формуле
A j = П - Сд, (6.3)
где П - показания сигнализатора, рассчитанные по формулам (6.1) и (6.2) или зарегистрированные по цифровому индикатору, % НКПР;
Сд - действительное значение содержания поверочного компонента в точке поверки, указанное в паспорте на ГСО-ПГС, % НКПР.
-
6.3.1.6 Сигнализатор считается выдержавшим поверку, если наблюдается срабатывание и отключение сигнализации ПОРОГ1 и ПОРОГ2, описанное в п.6.3.1.3 при подаче соответствующих ГСО-ПГС и полученные значения основной абсолютной погрешности в каждой точке поверки не превышают пределов допускаемой основной абсолютной погрешности, Ад:
± 5,0 % НКПР - для сигнализатора с поверочным компонентом метан;
± 7,5 % НКПР - для сигнализатора с поверочным компонентом гексан.
-
6.3.2 Определение вариации выходного сигнала по поверочному компоненту
-
6.3.2.1 Определение вариации показаний проводить при подаче
-
ГСО-ПГС № 2 - для сигнализатора с поверочным компонентом метан;
ГСО-ПГС № 4 - для сигнализатора с поверочным компонентом гексан.
Допускается проводить проверку одновременно с определением основной абсолютной погрешности по п.6.3.1.
-
6.3.2.2 Значение вариации показаний (5 ) в точке проверки, соответствующей ГСО-ПГС №2 (№4), рассчитать по формуле
Пб - Пм
(6.4)
где Пб (Пм) - показания сигнализатора, рассчитанные по формулам (6.1) и (6.2) и по цифровому индикатору при подходе к точке проверки со стороны больших (меньших) значений содержания определяемого компонента, % НКПР;
АД - предел допускаемой основной погрешности измерений в точке проверки, % НКПР.
-
6.3.2.3 Сигнализатор считается выдержавшим поверку, если полученное значение вариации показаний в долях от пределов допускаемой основной абсолютной погрешности не превышает 0,5.
-
6.3.3 Определение основной абсолютной погрешности срабатывания порогового устройства
-
6.3.3.1 Определение основной абсолютной погрешности срабатывания порогового устройства сигнализаторов СТМ-30М-00ДЦ, СТМ-30М-02ДЦВ, СТМ-30М-04ПЦВ, СТМ-30М-07ДЦВ, СТМ-30М-10 всех исполнений проводить по схемам, приведенным на рисунках:
-
- для сигнализатора с принудительной подачей контролируемой среды 6.2;
- для сигнализатора с диффузионной подачей контролируемой среды 6.3.
-
6.3.3.2 Установить, в соответствии с разделом 2 руководства по эксплуатации, согласно исполнению, значения порогов равными: ПОРОГ1 - 25 % НКПР, ПОРОГ2 - 30 % НКПР.
-
6.3.3.3 Определение абсолютной погрешности срабатывания порогового устройства сигнализаторов СТМ-30М-00ДЦ, -02ДЦВ,- 04ПЦВ, -07ДЦВ, СТМ-30М-10 всех исполнений проводить следующим образом:
а) подать на сигнализатор:
ГСО-ПГС № 2 - для сигнализатора с поверочным компонентом метан;
ГСО-ПГС № 4 - для сигнализатора с поверочным компонентом гексан. Выдержать 3 мин, убедиться в установлении показаний;
б) не прекращая подачи ГСО-ПГС, установить значение ПОРОГ1 на 1 % НКПР выше установившегося значения показаний. Убедиться в отсутствии сигнализации ПОРОГ1;
в) не прекращая подачи ГСО-ПГС, установить значение ПОРОГ1 на 1 % НКПР ниже установившегося значения показаний. Убедиться в срабатывании сигнализации ПОРОГ1. Установить значение ПОРОГ1 равным 7 % НКПР (10 % НКПР - для сигнализаторов с поверочным компонентом гексан);
г) не прекращая подачи ГСО-ПГС, установить значение ПОРОГ2 на 1 % НКПР выше установившегося значения показаний. Убедиться в отсутствии сигнализации ПОРОГ2;
д) не прекращая подачи ГСО-ПГС, установить значение ПОРОГ2 на 1 % НКПР ниже установившегося значения показаний. Убедиться в срабатывании сигнализации ПОРОГ2. Установить значение ПОРОГ2 равным 11 % НКПР (15 % НКПР - для сигнализаторов с поверочным компонентом гексан).
-
6.3.3.4 Определение основной абсолютной погрешности срабатывания порогового устройства сигнализаторов СТМ-30М-50ДБ, -51ДБВ, -53ПБВ проводить следующим образом:
а) увеличивая, плавной регулировкой переменного резистора «0» БД (ВД), показания сигнализатора, добиться срабатывания сигнализации ПОРОГ1. Зарегистрировать показания миллиамперметра при срабатывании сигнализации;
б) увеличивая, плавной регулировкой переменного резистора «0» БД (ВД), показания сигнализатора, добиться срабатывания сигнализации ПОРОГ2. Зарегистрировать показания миллиамперметра при срабатывании сигнализации;
ИБЯЛ.413216.050МП
в) рассчитать показания сигнализатора, при которых произошло срабатывание пороговых устройств, по формуле (6.2);
г) рассчитать значение основной абсолютной погрешности срабатывания порогового устройства по формуле:
Л = П - П , (6.5)
пор уст
где П - показания сигнализатора, рассчитанные по формуле (6.2), при которых произошло срабатывание порогового устройства, % НКПР;
Пуст - установленное значение порога, для ПОРОГ 1 - 7 % НКПР, для ПОРОГ2 - 11 % НКПР.
-
6.3.3.5 Результат поверки считается положительными, если:
а) последовательность срабатывания сигнализации ПОРОГ1, ПОРОГ2 происходит в описанной последовательности;
б) значения основной абсолютной погрешности срабатывания порогового устройства сигнализатора не превышает ± 1 % НКПР.
6.4 Проверка соответствия программного обеспечения средств измерений
-
6.4.1 Проверка идентификационных данных программного обеспечения (ПО)
-
6.4.1.1 Для БСП и БД с цифровой индикацией проверку идентификационных данных ПО проводить следующим образом:
-
- пользуясь приложением руководства по эксплуатации «Режимы работы сигнализаторов» выбрать подменю «ВЕР. ПО»;
-
- нажать и удерживать более 5 с кнопку «Р» для БСП; 1-2 с кнопку «В» для БД;
-
- убедиться, что на индикаторе выведен номер текущей версии ПО;
-
- после этого, через 10 с сигнализатор произведет подсчет контрольной суммы с помощью алгоритма MD5 и вывод контрольной суммы на индикатор.
-
6.4.1.2 Для БСП без цифровой индикации проверку идентификационных данных ПО проводить следующим образом:
-
- подключить к сигнализатору ПЭВМ;
-
- запустить тестовую программу «^ТМЗОМ.ехе»;
-
- выбрать вкладку «Версия ПО»;
-
- нажать программную кнопку «Считать версию ПО»;
-
- убедиться, что на экране ПЭВМ выведен номер текущей версии ПО и значение контрольной суммы ПО, подсчитанной с помощью алгоритма MD5.
-
6.4.1.3 Сигнализатор считается выдержавшим проверку, если номер текущей версии ПО и контрольная сумма ПО соответствуют данным, указанным в руководстве по эксплуатации на сигнализатор.
7 ОФОРМЛЕНИЕ РЕЗУЛЬТАТОВ ПОВЕРКИ
-
7.1 Результаты поверки оформляют протоколом произвольной формы.
-
7.2 Сигнализатор, удовлетворяющий требованиям настоящей методики поверки, признают годным к применению, на корпус сигнализатора или техническую документацию наносят оттиск поверительного клейма или выдают свидетельство о поверке в соответствии с ПР 50.2.006-94.
-
7.3 При отрицательных результатах поверки сигнализатор к применению не допускают, оттиск поверительного клейма гасят, свидетельство о поверке аннулируют, выдают извещение о непригодности с указанием установленной формы в соответствии с ПР 50.2.006-94 или делают соответствующую запись в технической документации.
-
7.4 Схема пломбировки сигнализатора от несанкционированного доступа и обозначение мест для нанесения гарантийных наклеек приведены на рисунке 7.1.
Начальник ОМ - главный метролог
ФГУП СПО «Аналитприбор»____________________ Н.А. Диваков
Ведущий инженер _____________________Л. Л. Ужегова
Вид слева
Гаран тийн ая Ф и рм ен ная
наклей к а табличка


о
о
б) БД (ВД) с диффузионным отбором пробы

сигнализатора СТМ-30М-10




в) БД (ВД) с принудительным отбором пробы сигнализатора СТМ-30М-10 Защитная крышка частично не показана

г) ВД сигнализатора СТМ-30М-04ПЦВ, -53ПБВ с принудительным отбором пробы

д) БД сигнализатора СТМ-30М-00ДЦ, -02ДЦВ, -04ПЦВ, -07ДЦВ

е) БД сигнализатора СТМ-30М-50ДБ, -51ДБВ, -53ПБВ


А
г |
е |
_ |
0 . |
ж) ВД сигнализатора СТМ-30М-07ДЦВ с диффузионным отбором пробы
и) ВД сигнализатора СТМ-30М-02ДЦВ, -51ДБВ с диффузионным отбором пробы
Примечание - Стрелками указаны места пломбировки от несанкционированного доступа и обозначение мест для нанесения оттисков клейм.
Рисунок 7.1 - Схема пломбировки сигнализатора от несанкционированного доступа и обозначение мест для нанесения гарантийных наклеек
Лист регистрации изменений
Изм. |
Номера листов (страниц) |
Всего листов в документе |
Номер документа |
Подпись |
Дата | |||
измененных |
замененных |
новых |
аннулированных | |||||
25