Методика поверки «СЧЕТЧИКИ ЭЛЕКТРИЧЕСКОЙ ЭНЕРГИИ ТРЕХФАЗНЫЕ СЕРИИ NP73» (ADDM.411152.002 МП-17)
УТВЕРЖДАЮ
директора по
метрологии

& 2017 г.
СЧЕТЧИКИ ЭЛЕКТРИЧЕСКОЙ ЭНЕРГИИ ТРЕХФАЗНЫЕ СЕРИИ NP73
Методика поверки
ADDM.411152.002 МП-17
2017 г.
СОДЕРЖАНИЕ
Настоящая методика распространяется на счетчики электрической энергии трехфазные серии NP73 (далее - счетчики) предназначенные для измерения активной и реактивной электрической энергии и значений следующих параметров потребления электроэнергии: активной, реактивной и полной мощности, действующих значений фазных и линейных напряжений, фазных токов и тока в нейтрали, коэффициента мощности пофазно и суммарно, частоты сети, контроля качества электроэнергии в трехфазных четырехпроводных электрических цепях переменного тока.
Измерения производятся во всех четырех квадрантах.
Счетчики предназначены для организации многотарифного учета электрической энергии и применения в системах АИИС КУЭ, использующих объектную модель данных DLMS/COSEM.
Методика устанавливает объем и условия поверки.
Методика поверки распространяется на счетчики находящиеся в эксплуатации и на вновь выпускаемые счетчики.
Поверке подвергаются счетчики после выпуска из производства, ремонта и продолжительного (свыше шести месяцев) хранения, а также периодически в эксплуатации.
Схемы подключения для разных модификаций счетчика представлены в руководстве по эксплуатации.
Интервал между поверками 10 лет.
1. ОПЕРАЦИИ ПОВЕРКИ-
1.1 При проведении поверки должны быть выполнены операции, указанные в таблице 1.
Таблица 1 - Операции поверки.
Операция |
Номер пункта методики поверки |
Обязательность выполнения операций при поверке | ||
при первичной поверке |
после ремонта |
при периодической поверке | ||
Внешний осмотр |
7.1 |
да |
да |
да |
Проверка электрической прочности изоляции |
7.2 |
да |
да |
нет |
Проверка чувствительности |
7.3 |
да |
да |
да |
Проверка отсутствия самохода |
7.4 |
да |
да |
да |
Определение основной относительной погрешности |
7.5 |
да |
да |
да |
Проверка точности счетчиков с расширенными измерительными возможностями* |
7.6 |
да |
да |
да |
Проверка постоянной счетчиков и работы устройства отображения |
7.7 |
да |
да |
да |
Подтверждение соответствия ПО СИ |
7.8 |
да |
да |
да |
Проверка точности хода встроенных часов счетчика |
7.9 |
да |
да |
да |
Примечание:
*Для счетчиков других исполнений, без расширенных измерительных возможностей, п. 7.6 не выполняют.
-
1.2 Допускается проведение выборочной первичной поверки счетчиков одной модификации при выпуске из производства на основании выборки в соответствии с ГОСТ Р ИСО 2859-1-2007 «Статистические методы. Процедуры выборочного контроля по альтернативному признаку. Часть 1. Планы выборочного контроля последовательных партий на основе приемлемого уровня качества», по письменному заявлению владельца счетчиков, при общем уровне контроля II, приемлемом уровне качества (AQL) не более 1,5 % и применением одноступенчатого плана выборочного контроля для нормального, усиленного и ослабленного контроля.
-
1.3 Допускается проведение п. 7.2 «Проверка электрической прочности изоляции» при первичной поверке счетчиков одной модификации при выпуске из производства проводить для 10 % от количества партии счетчиков заявленной к производству.
-
2.1 При проведении поверки счетчиков должны применяться средства поверки, указанные в таблице 2.
-
2.2 Все средства измерений должны быть поверены (аттестованы) в установленном порядке и иметь действующие свидетельства о поверке (аттестации).
-
2.3 Установка для поверки счетчиков электрической энергии должна обеспечивать развязку цепей тока и цепей напряжения испытуемых счетчиков.
-
2.4 Допускается проведение поверки счетчиков с применением эталонных СИ и вспомогательных средств поверки, не указанных в таблице, но обеспечивающих определение и контроль метрологических характеристик поверяемых изделий с требуемой точностью.
Таблица 2.
Средства поверки и их основные метрологические и технические характеристики |
Номер пункта методики |
Основное оборудование | |
Установка для проверки электрической безопасности GPI-825, регистрационный № 30010-10:
|
7.2 |
Установка автоматическая многофункциональная для поверки счётчиков электрической энергии SJJ-1, регистрационный № 37404-08:
|
7.3, 7.4, 7.5, 7.6, 7.7 |
Частотомер 43-54, регистрационный № 5480-76: - погрешность измерения частоты - не более ±5 хЮ‘7± 1 ед. сч. |
7.6.5, 7.6.6, 7.9 |
Секундомер СОСпр-2б, регистрационный № 2231-72: -относительная погрешность ± 0,1% |
7.3 |
Вспомогательное оборудование | |
Блок питания Б5-30: Постоянное напряжение 50 В, ток 1,2 А |
7.9 |
ПВЭМ типа IBM-PC (Windows ХР, 7, 10 и выше) |
7.6, 7.9 |
Комплект оптоголовки CM.Bus, поставляется по отдельному заказу организациям проводящим поверку счетчиков | |
Программное обеспечение «COSEMClient» |
3. ТРЕБОВАНИЯ К КВАЛИФИКАЦИИ ПОВЕРИТЕЛЕЙ
-
3.1 Поверку имеют право проводить лица, аттестованные Федеральным агентством по техническому регулированию и метрологии на право поверки счетчиков электрической энергии согласно действующим правилам.
-
3.2 К поверке счетчиков допускаются лица, изучившие эксплуатационные документы на поверяемые средства измерений, основные и вспомогательные средства измерений и настоящую методику поверки.
Помещение для проведения поверки должно соответствовать правилам и нормам техники безопасности и производственной санитарии.
При поверке счетчика соблюдают требования безопасности, установленные стандартами, а также требования безопасности, указанные в эксплуатационной документации на средства измерительной техники и вспомогательное оборудование, используемые при поверке.
Специалисты, выполняющие поверку счетчиков, должны иметь квалификационную группу по электробезопасности не ниже третьей.
К работе на поверочной установке допускаются лица, прошедшие инструктаж по технике безопасности.
5. УСЛОВИЯ ПОВЕРКИ-
5.1 Порядок предоставления счетчиков на поверку должен соответствовать требованиям Приказа Минпромторга № 1815 от 02.07.15.
-
5.2 При проведении поверки должны быть соблюдены следующие условия:
-
- температура окружающего воздуха (23± 5) °C;
-
- относительная влажность воздуха от 30 до 80 %;
-
- атмосферное давление от 84 до 106 кПа;
-
- внешнее магнитное поле - отсутствует;
-
- напряжение измерительной сети трёхфазное: 3x230/400 В или 3x57,7/100 В в зависимости от модификации, с отклонением не более ± 1%;
-
- частота измерительной сети (50 ± 0,15) Гц;
-
- порядок следования фаз L1-L2-L3;
-
- форма кривой напряжений и токов в измерительной сети - синусоидальная с коэффициентом искажения не более 2 %;
-
- отклонение фазных и линейных напряжений от среднего значения не более ± 1 %;
-
- отклонение фазных токов от среднего значения не более ± 1 %;
-
- отклонение сдвига фаз для каждого фазного тока от соответствующего фазного напряжения, независимо от фазового угла не должны отличаться друг от друга более чем на ± 2°.
Перед проведением поверки необходимо выполнить следующие операции.
-
6.1 Внимательно ознакомиться с данной методикой поверки и пунктами руководства по эксплуатации, на которые даны ссылки в данной методике поверки.
-
6.2 Получить программное обеспечение «COSEMClient». Установить его на компьютере.
-
6.3 Подключить комплект оптоголовки CM.Bus к свободному USB порту компьютера, установить необходимый драйвер. Подробно процедура описана в «Счетчики электрической энергии 7 версии» Руководство по эксплуатации» ADDM.411152.701-01 РЭ, раздел 5;
-
6.4 Выдержать счетчик в нормальных условиях не менее 1 ч.
-
6.5 Средства измерений, которые подлежат заземлению, необходимо надежно заземлить. Подсоединение зажимов защитного заземления к контуру заземления должно производиться ранее других соединений, а отсоединение - после всех отключений.
-
6.6 Подключить средства поверки к сети переменного тока, включить и дать им прогреться в течение времени, указанного в эксплуатационной документации на них.
-
6.7 Проверить состояние контактов основных реле для модификаций непосредственного подключения, замкнуть их при необходимости, снять ограничители в настройках, могущие привести к размыканию контактов реле в процессе испытаний.
Для этого необходимо сделать следующее:
- подать питание на счетчик, согласно схеме подключения рис. А1 приложения А;
-
- запустить программу «COSEMClient», подключиться к счётчику при помощи комплекта оптоголовки CM.Bus (смотри раздел 5 руководства по эксплуатации ADDM.411152.701-01 РЭ);
-
- войти в меню «Инструменты», выбирать закладку «Конфигурирование устройства» (смотри пункт 5.6 руководства по эксплуатации ADDM.411152.701-01 РЭ);
-
- в открывшемся окне снять все ограничители, установить новую конфигурацию (смотри пункт 7.5 руководства по эксплуатации ADDM.411152.701-01 РЭ);
-
- если контакты реле разомкнуты, о чем свидетельствует символ —X— на дисплее, необходимо реле замкнуть (смотри пункт 7.5 руководства по эксплуатации ADDM.411152.701-01 РЭ).
-
- убедиться в отсутствии символа —Х— на дисплее счетчика.
-
6.8 Настроить счетчик на вывод на встроенный ЖКИ необходимых параметров потребления энергии. Для этого необходимо выполнить действия, описанные в руководстве по эксплуатации ADDM.411152.701-01 РЭ, пункт 7.7.4.
По окончанию необходимо выйти из программы «COSEMClient», отключить питание счетчика.
7. ПРОВЕДЕНИЕ ПОВЕРКИПоверка счетчиков выполняется на поверочной установке, которая получает информацию о количестве измеренной энергии счетчиком посредством оптического порта или светодиодов, расположенных на передней панели счетчика или посредством электрических импульсных выходов типа открытый коллектор при их наличии.
При поверке при помощи оптического порта, оптическую считывающую головку следует поместить в специальный слот на передней панели счетчика. Оптическая головка фиксируется посредством магнита. Кабель оптической головки должен быть повернут по направлению к клеммной колодке (в случае фиксации счетчика вертикальном положении - вниз).
Подключение к электрическим импульсным выходам типа открытый коллектор производится согласно схеме включения расположенной на лицевой панели счетчика.
-
7.1 Внешний осмотр
При внешнем осмотре устанавливают соответствие поверяемых счетчиков следующим условиям:
-
- счетчики, представленные на поверку, должны содержать схему подключения в соответствии с ГОСТ 31818.11-2012;
-
- корпус счетчика не должен иметь механических повреждений (трещин, выбоин, царапин и др-);
-
- маркировка счетчика должна быть четкой и соответствовать требованиям ГОСТ 31818.112012;
-
- клеммная колодка должна иметь все винты и резьба всех винтов должна быть исправна;
-
- перед проведением поверки необходимо убедиться в том, что в модификациях счетчиков непосредственного подключения, контакты основных силовых реле замкнуты. В случае если контакты основных силовых реле разомкнуты, то необходимо выполнить п. 6.7.
-
7.2 Проверка электрической прочности изоляции.
Проверку электрической прочности изоляции напряжением переменного тока проводят в соответствии с ГОСТ 31819.21-2012, ГОСТ 31819.22-2012, ГОСТ 31819.23-2012.
Мощность источника питания должна быть не менее 500 В А.
Напряжение практически синусоидальной формы с любой частотой в пределах от 45 до 65 Гц.
Среднеквадратическое значение испытательного напряжения - 4 кВ;
Время приложения испытательного напряжения 1 мин.
Точки приложения напряжения:
-
- для счётчиков непосредственного включения - между всеми вместе соединенными зажимами фазных цепей, цепи нейтрали и контактами дополнительного реле, с одной стороны и “землей” с другой стороны.
-
- для счётчиков трансформаторного включения: 4 кВ - между всеми вместе соединенными зажимами фазной и нейтральной цепи и контактами дополнительного реле, с одной стороны и “землей” - с другой стороны, и 2 кВ - между каждым входным зажимом каждой токовой цепи поочередно и “землей”.
Цепи, не подвергаемые испытанию (все зажимы не испытываемых цепей тока, все зажимы цепей напряжения, зажимы дополнительных реле, все контакты разъемов проводных интерфейсов) подсоединяются к “земле”. “Землей” служит проводящая пленка из фольги, охватывающая корпус счетчика.
После воздействий проверяют работоспособность счётчика.
Результаты проверки считают положительными, если в процессе проведения проверки не возникло искрения, пробивного разряда и пробоя, после воздействий изделие нормально функционирует, а основная погрешность счетчика не превышает установленных значений.
-
7.3 Стартовый ток (Чувствительность)
Так как счётчик предназначен для измерения энергии в двух направлениях, то при проверке чувствительности (стартового тока) счётчика испытания следует проводить для случаев, когда ток должен подаваться для каждого направления поочередно.
Проверку чувствительности проводят с помощью установки для поверки счетчиков электрической энергии одним из двух способов, следующим образом.
Способ 1 - по времени ожидания поверочных импульсов.
На счётчик подают номинальное напряжение (3x230/400 В или 3x57,7/100 В), ток в соответствии с таблицами 3-6.
Включают секундомер и ожидают появление импульсов.
Появление импульса следует ожидать не более чем время (At) рассчитанное по формуле (1) и приведенное в таблицах 3-6.
At >
1,2-36-105
n-UIR
(1)
где:
At - продолжительность проверки, с;
-
1,2 - повышающий коэффициент;
п - количество измерительных элементов, п=3;
U - номинальное напряжение, В;
I - ток из таблиц 3-6, А;
R-постоянная счетчика:
-
- для счетчиков непосредственного включения: 1000 имп/(кВт ч),1000 имп/(квар ч);
-
- для счетчиков трансформаторного включения только цепей тока: 10 000 имп/(кВт ч),
10 000 имп/(квар ч);
-
- для счетчиков трансформаторного включения цепей тока и цепей напряжения:
50 000 имп/(кВт ч), 50 000 имп/(квар ч);
Таблица 3 - Проверка чувствительности для счетчиков непосредственного включения при измерении активной энергии.
Счетчик непосредственного включения NP73 |
Информативные параметры входного сигнала |
Продолжительность поверки чувствительности (стартового тока) счетчика | ||
1,А |
Ином, В |
COS ф |
At, с | |
1б=5 А |
0,02 |
230 |
1 |
313 |
1б= 10 А |
0,04 |
230 |
1 |
157 |
Таблица 4 - Проверка чувствительности для счетчиков трансформаторного включения при измерении активной энергии.
Счетчик трансформаторного включения NP73 |
Информативные параметры входного сигнала |
Продолжительность поверки чувствительности (стартового тока) счетчика | ||
1,А |
Ином, В |
COS ф |
At, с | |
1ном — 5 А |
0,005 |
230 |
1 |
126 |
1ном — 5 А |
0,005 |
57,7 |
1 |
100 |
Таблица 5 - Проверка чувствительности для счетчиков непосредственного включения при измерении реактивной энергии.
Счетчик непосредственного включения NP73 |
Информативные параметры входного сигнала |
Продолжительность поверки чувствительности (стартового тока) счетчика | ||
1,А |
Ином, В |
• sin ф |
At, с | |
1б=5 А |
0,02 |
230 |
1 |
313 |
1б = 10 А |
0,04 |
230 |
1 |
157 |
Таблица 6 - Проверка чувствительности для счетчиков трансформаторного включения при измерении реактивной энергии.
Счетчик трансформаторного включения NP73 |
Информативные параметры входного сигнала |
Продолжительность поверки чувствительности (стартового тока) счетчика | ||
1,А |
Ином, В |
sin ф |
At, с | |
1ном — 5 А |
0,01 |
230 |
1 |
63 |
1ном — 5 А |
0,01 |
57,7 |
1 |
50 |
Результаты проверки считают положительными, если в течение времени, указанного в таблицах 3 - 6 на поверочном выходе счетчика был сформирован, по крайней мере, один импульс.
Способ 2 - по погрешности измерения энергии.
На счётчик подают номинальное напряжение 3x230/400 В или 3x57,7/100 В, ток в соответствии с таблицами 3-6.
Запускают процесс определения основной погрешности счетчика. Программируемое количество поверочных импульсов 2 (1 импульс на синхронизацию).
Далее ожидают прихода второго импульса, который контролируют по высвечиванию значения погрешности на вычислителе погрешности.
Результат проверки считают положительными, если основная относительная погрешность измерения энергии, определенная на стартовом токе не превышает значений ± 50 %.
Примечание:Допускается при выпуске с производства использовать метод считывания мощности, регистрируемой счетчиками, через оптопорт на автоматизированной поверочной установке.
Результат проверки в этом случае считается положительным, если счетчики передают величину мощности не менее значений, указанных в таблице 7.
Таблица 7.
Модификация счетчика |
Значение регистрируемой мощности | ||
активная |
реактивная | ||
Счетчики непосредственного включения |
1б =5 А |
6 Вт |
6 вар |
1б =10 А |
6 Вт |
6 вар | |
Счетчик трансформаторного включения только цепей тока |
1н =5 А |
2 Вт |
2 вар |
Счетчик трансформаторного включения цепей тока и цепей напряжения |
1н =5 А |
0,45 Вт |
0,9 вар |
-
7.4 Проверка отсутствия самохода.
Проверку отсутствия самохода проводят с помощью установки для поверки счетчиков электрической энергии при нормальных условиях, по генерируемым испытуемым счетчиком повероч-нымимпульсам. Поверку проводят в следующей последовательности.
Подключают испытуемый счетчик к установке для поверки счетчиков электрической энергии.
Вычислитель погрешности установки настраивают на подсчет числа поверочных импульсов.
При отсутствии тока в токовых цепях устанавливают напряжение 1,15-UHOm=264,5 В для счетчиков рассчитанных на напряжение 3x230/400 В и 1,15-UHOm=66,4 В для счетчиков рассчитанных на напряжение 3x57,7/100 В.
Ожидают регистрацию поверочных импульсов вычислителем погрешности. Минимальная продолжительность ожидания, в зависимости от модификации счётчика приведена в таблице 8.
Таблица 8.
Модификация счетчика |
Информативные параметры для расчета |
Продолжительность поверки отсутствия самохода At, с | ||
непосредственного включения при измерении активной энергии |
1макс> А |
Ином, В |
COS(p | |
80 |
230 |
1 |
>653 | |
100 |
>522 | |||
непосредственного включения при измерении реактивной энергии |
1макс, А |
UhoMj В |
sin (р | |
80 |
230 |
1 |
>522 | |
100 |
>418 | |||
трансформаторного включения при измерении активной энергии |
1макс» А |
Ином, В |
COS ф | |
10 |
230 |
1 |
>522 | |
трансформаторного включения при измерении реактивной энергии |
1макс? А |
Ином, В |
sin ф | |
10 |
230 |
1 |
>418 | |
трансформаторного включения (57,7 В) при измерении активной энергии |
1макс, А |
UhoM5 В |
COS ф | |
10 |
57,7 |
1 |
>416 | |
трансформаторного включения (57,7 В) при измерении реактивной энергии |
1макс, А |
UHOM, В |
sin ф | |
10 |
57,7 |
1 |
>333 |
Результаты проверки считают положительными, если при отсутствии тока в цепи тока и значении напряжения равного 1,15-UHOm испытательный выход счетчика создает не более одного импульса за время, установленное в таблице 8.
Примечание:Допускается при выпуске с производства использовать метод считывания мощности, регистрируемой счетчиком, через оптопорт на автоматизированной поверочной установке.
Определение основной относительной погрешности счетчика при измерении электрической энергии проводят с помощью установки для поверки счетчиков электрической энергии при нормальных условиях, по генерируемым испытуемым счетчиком поверочным импульсам.
Основную относительную погрешность счетчика при измерении электрической энергии определяют при номинальном напряжении, номинальной частоте и значениях тока и коэффициентов мощности указанных в таблицах 9-16.
Так как счетчики предназначены для измерения активной и реактивной энергии в двух направлениях, то необходимо провести определение основной относительной погрешности для каждого направления.
Программируемое количество поверочных импульсов не менее 3-х, период усреднения должен составлять не менее ЗОс.
Примечание:Для ускорения процесса поверки, допускается при выпуске с производства использовать метод программного сравнения мощности регистрируемой поверяемым счетчиком и считываемой через оптопорт счетчика, и мощности регистрируемой эталонным счетчиком автоматизированной поверочной установки.
Результат проверки в этом случае считается положительным, если относительная разность мощностей не превышает значений указанных в таблицах 9-16.
-
7.5.1 Измерение активной энергии при симметричной нагрузке.
Последовательность поверки и информативные параметры входного сигнала приведены в таблицах 9 и 10.
Таблица 9 - Определение основной погрешности измерения активной энергии счетчиками непосредственного включения.
№ испытания |
Информативные параметры входного сигнала при номинальном напряжении |
Пределы допускаемой основной погрешности, % | |
Значение тока |
coscp | ||
1 |
0,05 1б |
1 |
± 1,5 |
2 |
0,1 1б |
±1,0 | |
3 |
1б | ||
4 |
1макс | ||
5 |
0,11б |
0,5 (инд.) |
± 1,5 |
6 |
0,8 (ёмк.) | ||
7 |
0,2 1б |
0,5 (инд.) |
±1,0 |
8 |
0,8 (ёмк.) | ||
9 |
1б |
0,5 (инд.) | |
10 |
0,8 (ёмк.) | ||
11 |
1макс |
0,5 (инд.) | |
12 |
0,8 (ёмк.) |
Результаты поверки считают положительными, если погрешность не превышает значений, приведенных в таблице 9.
Таблица 10 - Определение основной погрешности измерения активной энергии счетчиками
трансформаторного включения.
№ испытания |
Информативные параметры входного сигнала при номинальном напряжении |
Пределы допускаемой основной погрешности, % | |
Значение тока |
coscp | ||
1 |
0,011ном |
1 |
± 1,0 |
2 |
0,051Ном |
±0,5 | |
3 |
1ном | ||
4 |
1макс | ||
5 |
0,021ном |
0,5 (инд.) |
± 1,0 |
6 |
0,8 (ёмк.) | ||
7 |
0,11ном |
0,5 (инд.) |
± 0,6 |
8 |
0,8 (ёмк.) | ||
9 |
1ном |
0,5 (инд.) | |
10 |
0,8 (ёмк.) | ||
11 |
1ном |
0,5 (инд.) | |
12 |
0,8 (ёмк.) |
Результаты поверки считают положительными, если погрешность не превышает значений, приведенных в таблице 10.
-
7.5.2 Измерение реактивной энергии при симметричной нагрузке
Последовательность поверки и информативные параметры входного сигнала, приведены в таблицах 11 и 12.
Таблица 11 - Определение основной погрешности измерения реактивной энергии счетчиками
непосредственного включения.
№ испытания |
Информативные параметры входного сигнала при номинальном напряжении |
Пределы допускаемой основной погрешности, % | |
Значение тока |
sin ф (инд.) или (ёмк.) | ||
1 |
0,05 1б |
1 |
±1,5 |
2 |
0,1 1б |
± 1,0 | |
3 |
1б | ||
4 |
Гмакс | ||
5 |
0,11б |
0,5 |
± 1,5 |
6 |
0,2 1б |
±1,0 | |
7 |
1б | ||
8 |
Гмакс |
Результаты поверки считают положительными, если погрешность не превышает значений, приведенных в таблице 11.
Таблица 12 - Определение основной погрешности измерения реактивной энергии счетчиками
трансформаторного включения.
№ испытания |
Информативные параметры входного сигнала при номинальном напряжении |
Пределы допускаемой основной погрешности, % | |
Значение тока |
sin ф (инд.) или (ёмк.) | ||
1 |
0,021„ом |
1 |
±1,5 |
2 |
0,051Ном |
±1,0 | |
3 |
Гном | ||
4 |
Гмакс |
Продолжение таблицы 12.
№ испытания |
Информативные параметры входного сигнала при номинальном напряжении |
Пределы допускаемой основной погрешности, % | |
Значение тока |
sin ф (инд.) или (ёмк.) | ||
5 |
0,051Ном |
0,5 |
±1,5 |
6 |
0»1 1ном |
±1,0 | |
7 |
1ном | ||
8 |
1макс |
Результаты поверки считают положительными, если погрешность не превышает значений, приведенных в таблице 12.
-
7.5.3 Определение погрешности счетчика при измерении активной энергии, с однофазной нагрузкой при симметрии многофазных напряжений, приложенных к цепям напряжения.
Поверку проводят, подавая ток в цепь каждого элемента поочередно.
Последовательность поверки, информативные параметры входного сигнала, приведены в таблицах 13 и 14.
Таблица 13 - Определение погрешности измерении активной энергии счетчиками непосредственного включения.
№ испытания |
Нагруженная фаза (поочередно) |
Значение тока |
СОЗф |
Пределы допускаемой основной погрешности, % |
1 |
А, В, С |
0,1 1б |
1 |
±2,0 |
2 |
1б | |||
3 |
1макс | |||
4 |
0,2 1б |
0,5(инд.) | ||
5 |
1б | |||
6 |
1макс |
Результаты поверки считают положительными, если погрешность не превышает значений, приведенных в таблице 13.
Таблица 14 - Определение погрешности измерения активной энергии счетчиками трансформаторного включения.
№ испытания |
Нагруженная фаза (поочередно) |
Значение тока |
COS9 |
Пределы допускаемой основной погрешности, % |
1 |
А, В, С |
0,051Ном |
1 |
±0,6 |
2 |
1ном | |||
3 |
1макс | |||
4 |
0,11ном |
0,5(инд.) |
± 1,0 | |
5 |
1ном | |||
6 |
1макс |
Результаты поверки считают положительными, если погрешность не превышает значений,
приведенных в таблице 14.
-
7.5.4 Определение погрешности счетчика при измерении реактивной энергии, с однофазной нагрузкой при симметрии многофазных напряжений, приложенных к цепям напряжения.
Поверку проводят, подавая ток в цепь каждого элемента поочередно.
Последовательность поверки, информативные параметры входного сигнала, приведены в таблицах 15 и 16.
№ испытания |
Нагруженная фаза (поочередно) |
Значение тока |
sin ф (инд.) ИЛИ (ёмк.) |
Пределы допускаемой основной погрешности, % |
1 |
А, В, С |
0,1 1б |
1 |
± 1,5 |
2 |
1б | |||
3 |
1макс | |||
4 |
0,2 1б |
0,5 | ||
5 |
1б | |||
6 |
1макс |
Результаты поверки считают положительными, если погрешность не превышает значений, приведенных в таблице 15.
Таблица 16 - Определение погрешности измерения реактивной энергии счетчиками трансформаторного включения.
№ испытания |
Нагруженная фаза (поочередно) |
Значение тока |
sin ф (инд.) ИЛИ (ёмк.) |
Пределы допускаемой основной погрешности, % |
1 |
А, В, С |
0,051Ном |
1 |
±1,5 |
2 |
1ном | |||
3 |
1мах | |||
4 |
0,11ном |
0,5 | ||
5 |
1ном | |||
6 |
1макс |
Результаты поверки считают положительными, если погрешность не превышает значений, приведенных в таблице 16.
7.6 Проверка точности счетчиков только модификации (Р) с расширенными измерительными возможностями.
Подпункты 7.6.1-7.6.6 выполняют только для счетчиков в обозначении которых присутствует буква (Р) означающая, что данный счетчик обладает расширенными измерительными возможностями.
-
7.6.1 Определение основной относительной погрешности при измерении активной, реактивной и полной мощности.
Для определения основной относительной погрешности при измерении активной, реактивной и полной мощности, счетчик подключают к поверочной установке в соответствии с его схемой подключения и эксплуатационными документами на испытательный стенд.
Так как счетчик предназначен для измерения активной и реактивной мощности в двух направлениях, то необходимо провести определение основной погрешности для каждого направления.
Определение основной относительной погрешности при измерении активной, реактивной и полной мощности определяют при номинальном напряжении 3x230/400 В или 3x57,7/100 В и номинальной частоте 50 Гц.
Предварительно счетчик должен быть настроен на вывод на дисплей мгновенных значений-активной, реактивной и полной мощности.
-
7.6.1.1 Определение погрешности счетчиков при измерении активной мощности при симметричной нагрузке.
Таблица 17 - Определение основной погрешности измерения активной мощности счетчиками непосредственного включения.
№ испыта- НИЯ |
Информативные параметры входного сигнала при номинальном напряжении |
Пределы допускаемой ос-новной погрешности, % | |
Значение тока |
COS (р | ||
1 |
0,1 1б |
1 |
± 1,0 |
2 |
1макс | ||
3 |
0,2 1б |
0,5 (инд.) | |
4 |
0,8 (ёмк.) | ||
5 |
1макс |
0,5 (инд.) | |
6 |
0,8 (ёмк.) |
Таблица 18 - Определение основной погрешности измерения активной мощности счетчиками трансформаторного включения.
№ испытания |
Информативные параметры входного сигнала при номинальном напряжении |
Пределы допускаемой ос-новной погрешности, % | |
Значение тока |
COS (р | ||
1 |
0,1 1ном* (0,31ном)** |
1 |
±0,5 |
2 |
1макс | ||
3 |
0,2 1ном * (0,61ном)** |
0,5 (инд.) |
± 0,6 |
4 |
0,8 (ёмк.) | ||
5 |
1макс |
0,5 (инд.) | |
6 |
0,8 (ёмк.) |
Примечание:
* для счетчиков трансформаторного включения только цепей тока;
**для счетчиков трансформаторного включения цепей тока и цепей напряжения.
Основную относительную погрешность при измерении активной мощности при симметричной нагрузке Sp, %, вычисляют по формуле
Р -Р
8р=—--— х 100% , (2)
ро
где:
Рс - показания поверяемого счетчика в режиме измерения активной мощности, Вт;
Ро - значение активной мощности, измеренное эталонным счетчиком, Вт.
Результат считают положительным, если основная относительная погрешность при измерении активной мощности не превышает значений, указанных в таблице 17 или 18 соответственно.
-
7.6.1.2 Определение погрешности счетчиков при измерении реактивной мощности при симметричной нагрузке.
Погрешность при измерении реактивной мощности при симметричной нагрузке определяют при значениях входных сигналов, указанных в таблице 19 для счетчиков непосредственного подключения и в таблице 20 для счетчиков трансформаторного подключения.
№ испытания |
Информативные параметры входного сигнала при номинальном напряжении |
Пределы допускаемой основной погрешности, % | |
Значение тока |
sin ф (инд.) или (ёмк.) | ||
1 |
0,1 1б |
1 |
± 1,0 |
2 |
1макс | ||
3 |
0,2 1б |
0,5 | |
4 |
1макс |
Таблица 20 - Определение основной погрешности измерения реактивной мощности счетчиками трансформаторного включения.
№ испытания |
Информативные параметры входного сигнала при номинальном напряжении |
Пределы допускаемой основной погрешности, % | |
Значение тока |
sin ф (инд.) или (ёмк.) | ||
1 |
0,1 1ном* (0,21НОм)** |
1 | |
2 |
1макс |
± 1,0 | |
3 |
0,2 1ном * (0,41ном)** |
0,5 | |
4 |
1макс |
Примечание:
* для счетчиков трансформаторного включения только цепей тока;
**для счетчиков трансформаторного включения цепей тока и цепей напряжения.
Основную относительную погрешность при измерении реактивной мощности при симметричной нагрузке 8q, %, вычисляют по формуле
SQ = &Со в° х |00% ■ <3)где:
Qc - показания поверяемого счетчика в режиме измерения реактивной мощности, вар;
Qo - значение реактивной мощности, измеренное эталонным счетчиком, вар.
Результат считают положительным, если основная относительная погрешность при измерении реактивной мощности не превышает значений, указанных в таблице 19 или 20 соответственно.
-
7.6.1.3 Определение погрешности счетчиков при измерении полной мощности при симметричной нагрузке.
Погрешность при измерении полной мощности при симметричной нагрузке определяют при значениях входных сигналов, указанных в таблице 21 для счетчиков непосредственного подключения и в таблице 22 для счетчиков трансформаторного подключения.
№ испыта- НИЯ |
Информативные параметры входного сигнала при номинальном напряжении |
Пределы допускаемой основной погрешности, % | |
Значение тока |
COS^> | ||
1 |
0,1 1б |
1 |
± 1,0 |
2 |
1макс | ||
3 |
0,2 1б |
0,5 (инд.) | |
4 |
1макс |
Таблица 22 - Определение основной погрешности измерения полной мощности счетчиками трансформаторного включения.
№ испыта- НИЯ |
Информативные параметры входного сигнала при номинальном напряжении |
Пределы допускаемой ос-новной погрешности, % | |
Значение тока |
COS (р | ||
1 |
0,1 1ном* (0,21ном)** |
1 |
± 1,0 |
2 |
1макс | ||
3 |
0,2 1ном * (0,41ном)** |
0,5 (инд.) | |
4 |
1макс |
Примечание:
* для счетчиков трансформаторного включения только цепей тока;
**для счетчиков трансформаторного включения цепей тока и цепей напряжения.
Основную относительную погрешность при измерении полной мощности при симметричной нагрузке Sq, %, вычисляют по формуле
S -SSs = —---— х 100% 5 (4)
so
где:
Sc - показания поверяемого счетчика в режиме измерения полной мощности, В-А;
So - значение полной мощности, измеренное эталонным счетчиком, В-А.
Результат считают положительным, если основная относительная погрешность при измерении полной мощности не превышает значений, указанных в таблице 21 или 22 соответственно.
-
7.6.2 Определение основной абсолютной погрешности измерения суммарного коэффициента мощности и коэффициента мощности пофазно.
Для проверки абсолютной погрешности измерения суммарного коэффициента мощности и пофазного коэффициента мощности счетчик подключают к поверочной установке в соответствии с его схемой подключения и эксплуатационными документами на поверочную установку.
Предварительно счетчик должен быть настроен на вывод на дисплей счетчика коэффициента мощности.
Испытание проводят при номинальном напряжении и при значениях входных сигналов, указанных в таблице 23, сначала при симметричной нагрузке, затем нагружая отдельно каждую фазу.
Таблица 23.
Тип счетчика |
Значение тока |
Коэффициент мощности (cos ф) |
Пределы допускаемой абсолютной погрешности |
Непосредственного включения |
>0,5 А |
0,5 (инд.) |
±0,01 |
1макс | |||
>0,5 А |
1 | ||
1макс | |||
>0,5 А |
0,5 (ёмк.) | ||
1макс | |||
Трансформаторного включения |
>0,5 А |
0,5 (инд.) | |
1макс | |||
>0,5 А |
1 | ||
1макс | |||
>0,5 А |
0,5 (ёмк.) | ||
1макс |
Устанавливая на поверочной установке значения входного сигнала, указанные в таблице 23, проверяют выполнение условия:
|coscpC4 - cosq>3T| < 0,01, (5)
где:
coscpcM- коэффициент мощности отображаемый на дисплее счётчика;
cos(p3T -коэффициент мощности отображаемый эталонным счётчиком;
Результат проверки считают положительным, если погрешность при измерении коэффициента мощности не превышает указанной в таблице 23.
-
7.6.3 Определение основной абсолютной погрешности измерениия фазных напряжений.
Для проверки абсолютной погрешности измерения среднеквадратических значений фазных напряжений, счетчик подключают к поверочной установке в соответствии с его схемой подключения и эксплуатационными документами на поверочную установку.
Предварительно счетчик должен быть настроен на вывод на дисплей значений фазных напряжений.
Испытание проводят, поочередно устанавливая следующие среднеквадратические значения фазных напряжений:
-
- для счетчиков непосредственного или трансформаторного включения цепей тока: 0,5UHOM, Uhom, 1,2 UH0M,
-
- для счетчиков трансформаторного включения цепей тока и напряжения: 0,6 UH0M,UH0M,
-
1,2 ином,при номинальной частоте 50 Гц.
Цепи тока разомкнуты.
Устанавливая на испытательном стенде значения входного сигнала, проверяют выполнение условия:
|ULC4-UL3T| < 1 В, (6)
где:
Uьсч - фазное напряжение отображаемое на дисплее счётчика, В;
Ul3t- соответствующее фазное напряжение, отображаемое эталонным счётчиком, В.
Результат проверки считают положительным, если выполняется условие (6).
-
7.6.4 Определение основной относительной погрешности измерения фазных токов.
Для проверки основной относительной погрешности измерения среднеквадратических значений фазных токов, счетчик подключают к поверочной установке в соответствии с его схемой подключения и эксплуатационными документами на поверочную установку.
Предварительно счетчик должен быть настроен на вывод на дисплей значений фазных токов.
Испытание проводят при номинальном напряжении UHOm, номинальной частоте 50 Гц и coscp=l, устанавливая значения тока, указанные в таблице 24.
Таблица 24.
Тип счетчика |
Значение тока |
Коэффициент M0L4H0CTh(C0S (р) |
Пределы допускаемой относительной погрешности |
Непосредственного включения |
0,05 1б |
1 |
± 1 % |
1макс | |||
Т рансформаторного включения |
0,02 1ном |
1 | |
1макс |
Испытательные сигналы подаются во все 3 канала счетчика одновременно. Относительная погрешность вычисляется по формуле (7).
= _Lc----Тэ х j 00о/о,
Ьэ
где:
Ес-ереднеквадратическое значение фазного тока измеренное испытуемым счетчиком, А; Гэ-среднеквадратическое значение фазного тока измеренное эталонным счетчиком, А;
Результаты испытаний считаются положительными, если погрешность измерения, вычисленная по формуле (7) не превышает значений, приведенных в таблице 24.
-
7.6.5 Определение основной абсолютной погрешности измерения частоты основной гармоники сетевого напряжения.
Для проверки абсолютной погрешности измерения частоты основной гармоники сетевого напряжения, счетчик подключают к поверочной установке в соответствии с его схемой подключения и эксплуатационными документами на поверочную установку.
Предварительно счетчик должен быть настроен на вывод на встроенный дисплей значения частоты.
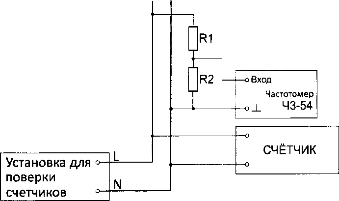
Погрешность определяют с помощью частотомера измерительный вход, которого подключают к одному из испытательных фазных напряжений поверочной установки через делитель напряжения, составленный из двух постоянных резисторов, рис.А2 приложения А.
Измерительный вход частотомера должен быть гальванически развязан от общей сети питания.
Испытание проводят, устанавливая значения частоты основной гармоники указанные в таблице 25 при номинальном напряжении UHOm- Цепи тока разомкнуты.
Таблица 25.
№ испытания |
Значение частоты сетевого напряжения |
Пределы допускаемой основной абсолютной погрешности, Гц |
1 |
fH0M-5 %, 47,5 Гц |
±0,01 |
2 |
fH0M, 50 Гц | |
3 |
fH0M + 5 %, 52,5 Гц |
Устанавливая на поверочной установке значения входного сигнала, проверяют выполнение условия:
|fc4-f3T|<0,01 Гц (8)
где:
fC4- частота напряжения отображаемая на дисплее испытуемого счётчика, Гц;
f3T- частота напряжения отображаемая на дисплее частотомера, Гц.
Результаты испытаний считаются положительными, если погрешность измерения, вычисленная по формуле (8) не превышает значений, приведенных в таблице 25.
-
7.6.6 Проверка погрешности счетчика при измерении отклонения частоты.
Для проверки погрешности измерения отклонения частоты, счетчик подключают к поверочной установке в соответствии с его схемой подключения и эксплуатационными документами на поверочную установку.
Предварительно счетчик должен быть настроен на вывод на встроенный дисплей значения отклонения частоты AfC4.
Погрешность определяют с помощью частотомера измерительный вход, которого подключают к одному из испытательных фазных напряжений поверочной установки через делитель напряжения, составленный из двух постоянных резисторов, рис.А2 приложения А.
Измерительный вход частотомера должен быть гальванически развязан от общей сети питания.
Проверка проводится при номинальном значении напряжения и при следующих значениях частоты: 42,5 Гц, 50 Гц, 57,5 Гц. Цепи тока разомкнуты.
Устанавливая на поверочной установке значения входного сигнала, проверяют выполнение условия:
|AfC4|- |50-f3T| <±0,01 Гц, (9)
где:
AfC4- отклонение частоты, отображаемое на дисплее испытуемого счётчика, Гц;
f3T- частота напряжения отображаемая на дисплее частотомера, Гц.
Результаты испытаний считаются положительными, если выполняется условие (9).
-
7.7 Проверка постоянной счетчиков и правильности работы устройства отображения результатов измерений.
Проверку правильности функционирования светодиодов поверочных выходов и правильности работы устройства отображения результатов измерений проводят с помощью установки для поверки счетчиков электрической энергии при нормальных условиях. Проверку проводят в следующей последовательности.
Подключают испытуемый счетчик к поверочной установке в соответствии с его схемой подключения и эксплуатационными документами на поверочную установку.
Вычислитель погрешности установки настраивают на подсчет числа поверочных импульсов.
Испытуемый счетчик настраивают на вывод на дисплей значений суммарной активной и суммарной реактивной энергии в формате ХХХХХХ.ХХ кВт ч (квар-ч).
Проверку проводят при номинальном значении напряжения, базовом (номинальном) токе и coscp=l (sin<p=l), при которых, в запоминающем устройстве счетчика на приращение энергии в 0,01 кВт ч (0,01 квар-ч), приходится:
-
- 10 импульсов на поверочном выходе счетчика с константой 1000 имп/(кВт ч) и
(1 000 имп/(квар-ч);
-
- 100 имп на поверочном выходе счетчика с константой 10 000 имп/(кВтч) и
(10 000 имп/(квар-ч);
-
- 500 имп на поверочном выходе счетчика с константой 50 000 имп/(кВт-ч) и
(50 000 имп/(квар-ч), а показания на дисплее счетчика соответственно прирастут на 0,01 кВт-ч (0,01 квар-ч).
Подают на счетчик номинальное напряжение. Записывают показания счетчика.
Далее подают на счетчик базовый (номинальный) ток и в момент, когда на экране вычислителя погрешности высветится число:
-
- 10 (постоянная счетчика 1000 имп/(кВт ч), 1000 имп/(квар-ч) или
-
- 100 (постоянная счетчика 10 000 имп/(кВтч), 10 000 имп/(квар-ч),
-
- 500 (постоянная счетчика 50 000 имп/(кВт-ч), 50 000 имп/(квар-ч),
разрывают цепь тока.
Результаты проверки считают положительными, если приращение энергии в запоминающем устройстве счетчика равняется 0,01 кВт-ч (0,01 квар-ч) и соответственно показания на дисплее счетчика приросли на 0,01 кВт-ч (0,01 квар-ч).
-
7.8 Подтверждение соответствия ПО СИ.
Проверка программного обеспечения (далее - ПО) производится согласно ГОСТ Р 8.654-2015.
Проверка ПО проводится с целью подтверждения идентификационных данных (признаков) и оценки его защищенности в соответствии с требованиями законодательства в области обеспечения единства измерений.
Проверка обеспечения защиты ПО СИ включает в себя проверку идентификационных данных ПО;
Проверка идентификационных данных ПО осуществляется следующим образом:
На счетчик подают номинальное напряжение и наблюдают индикацию на дисплее.
После прохождения процедуры самодиагностики с отображением всех символов, на дисплее должны быть отображены идентификационные данные ПО счетчика, например:

версия ПО
версия метрологически значимой части ПО
прикладная и коммуникационная части ПО
Результаты проверки считают положительными, если идентификационные данные соответствуют представленным в Описании типа на средство измерения значениям.
-
7.9 Проверка точности хода встроенных часов счетчика.
Точность хода встроенных часов счетчика определяют по управляющим импульсам, которые выдает счетчик на светодиод - импульсный телеметрический выход по активной энергии или на светодиод оптопорта.
Период следования импульсов задается программно. Этот период следует измерять частотомером.
Схема рабочего места для проверки погрешности хода часов счетчика приведена на рис. А.2 приложения А.
Проверку проводят следующим образом:
-
1) собирают рабочее место, согласно рис. А.1 приложения А. Для питания счетчика достаточно подать напряжение на одну из фаз;
-
2) конфигурируют импульсный телеметрический выход по активной энергии или оптопорт счетчика на генерирование секундных импульсов следующим образом. Запускают тестовую программу «COSEMClient». Устанавливают соединение со счетчиком, предварительно выбрав СОМ-порт, к которому подключена оптоголовка. В меню «Инструменты» тестовой программы выбирают закладку «Конфигурирование устройства». В открывшемся окне находят объект «Конфигурация импульсного выхода». В открывшемся справа окне устанавливают следующие значения:
Таблица 26.
Параметр |
Значение |
Пояснения |
«Настройка выдачи импульсов» |
3 |
Вывод импульсов с заданным периодом на поверочный светодиод активной энергии |
«Оптопорт» |
0-выкл / 1-вкл |
Включение трансляции импульсов с заданным периодом на оптопорт счетчика |
«Период (секунд)» |
1 |
Период повторения импульсов t„Mn =1 с |
-
3) сохраняют настройки кнопкой «Задать».
-
4) собирают схему согласно рис. А.З приложения А;
-
5) выбирают на частотомере режим измерения периода импульсов. Устанавливают «метки времени » - соответствующие измерению периода с точностью 10’6 с;
-
6) устанавливают на частотомере количество импульсов усреднения, выбрав время счёта 103; в этом случае усреднение будет проводиться по 1 тысяче импульсов;
-
7) далее запускают частотомер, нажав кнопку “ПУСК”;
-
8) по истечении времени прохождения выбранного количества импульсов снимают показания частотомера (tH3M);
-
9) вычисляют отклонение заданного периода от измеренного (tHMn - tH3M);
-
10) погрешность хода часов счетчика рассчитывается по формуле:
At=(tHMn - tH3M)*60*60*24, (10)
где:
At- погрешность хода часов счетчика, с/сутки;
tHMn - период повторения импульсов, с;
tH3M - время измеренное частотомером, с.
Результаты проверки считают положительными, если At не превышает значений ± 0,5 секунды в сутки в нормальных условиях.
По окончании испытания необходимо вернуть настройки импульсного выхода в первоначальное значение. Для этого нужно подать питание на счетчик, подключиться к счетчику через оптопорт программой «COSEMClient» и установить соединение со счетчиком. В меню «Инструменты» тестовой программы выбирают закладку «Конфигурирование устройства».
В открывшемся окне находят объект «Конфигурация импульсного выхода». В открывшемся справа окне устанавливают значения указанные в таблице 27.
Таблица 27.
Параметр |
Значение |
Пояснения |
«Настройка выдачи импульсов» |
1 |
Отключение вывода секундных импульсов на поверочный светодиод активной энергии |
«Оптопорт» |
0 |
Выключение трансляции импульсов на оптопорт счетчика |
Далее необходимо сохранить настройки кнопкой «Задать» и отключиться от счетчика нажав на кнопку «Выход». Снять питание со счетчика.
8. ОФОРМЛЕНИЕ РЕЗУЛЬТАТОВ ПОВЕРКИ-
8.1 Положительные результаты первичной поверки оформляют путем нанесения знака поверки в виде оттиска клейма в соответствующем разделе паспорта и на корпус счетчика в соответствии с Приказом Минпромторга России от 02.07.2015 г. № 1815.
-
8.2 Счетчики, прошедшие периодическую поверку и удовлетворяющие гребованиям настоящей методики, признают годными. Положительные результаты поверки оформляют в виде пломбы с оттиском знака поверки или наклейки с изображением знака поверки и. путем нанесения знака поверки в виде оттиска клейма в соответствующем разделе паспорта и (или) выдачей свидетельства о поверке в соответствии с Приказом Минпромторга России от 02.07.2015 г. № 1815.
-
8.3 Счетчики, не удовлетворяющие требованиям любого из пунктов настоящей методики признают непригодными и изымают из обращения. При этом знак предыдущей поверки гасят, запись в паспорте счетчика о предыдущей поверке аннулируют и выдают извещение о непригодности в соответствии с Приказом Министерства промышленности и торговли Российской Федерации № 1815 от 02.07.2015. В извещении указывают причину непригодности.
-
8.4 Протокол поверки оформляется в соответствии с 02.07.2015 г. № 1815.
Уиксом Минпромторга России от
Начальник отдела 206.1 ФГУП «ВНИИМС»
Генеральный директор ООО «Матрица»

С.Ю. Рогожин
Н. С. Шкрабляк
СХЕМЫ ИСПЫТАНИЙ.
Телеметрический имп. выход Комплект оптоголовки CM.Bus

~ 57,7 В
схеме подключения счетчика.
Рисунок А.1 Схема конфигурирования счетчиков.

R1 - резистор С2-ЗЗН-2- 220 кОм ± 5%-А-Д-В-А ОЖО.467.173 ТУ;
R2 - резистор С2-ЗЗН-2- 1 кОм ± 5%-А-Д-В-А ОЖО.467.173 ТУ;
Рисунок А.2 Схема проверки точности измерения частоты напряжения.

R1 - резистор С2-ЗЗН-2-750 Ом ± 5%-А-Д-В-А ОЖО.467.173 ТУ;
R2 - резистор подстроечный Р13ТАВ103МАВ17 (10 кОм ± 20%, 1,5 Вт);
VT1 - фототранзистор BPW85 (чувствительность в диапазоне 620-980 нм).
Рисунок А.З Схема измерения погрешности встроенных часов счетчика.
23