Номер по Госреестру СИ: 88097-23
88097-23 Счетчики импульсов проводные универсальные
(Обозначение отсутствует)
Назначение средства измерений:
Счетчики импульсов проводные универсальные (далее - счетчики) предназначены для измерений количества импульсов, поступающих от приборов учета энергоресурсов и передачи полученных значений по проводным интерфейсам. Счетчики предназначены для использования в системах автоматизированного сбора, контроля и учета энергоресурсов (АСКУЭР).

Внешний вид.
Счетчики импульсов проводные универсальные
Рисунок № 1

Внешний вид.
Счетчики импульсов проводные универсальные
Рисунок № 2

Внешний вид.
Счетчики импульсов проводные универсальные
Рисунок № 3

Внешний вид.
Счетчики импульсов проводные универсальные
Рисунок № 4

Внешний вид.
Счетчики импульсов проводные универсальные
Рисунок № 5

Внешний вид.
Счетчики импульсов проводные универсальные
Рисунок № 6

Внешний вид.
Счетчики импульсов проводные универсальные
Рисунок № 7

Внешний вид.
Счетчики импульсов проводные универсальные
Рисунок № 8

Внешний вид.
Счетчики импульсов проводные универсальные
Рисунок № 9

Внешний вид.
Счетчики импульсов проводные универсальные
Рисунок № 10
Программное обеспечение
Программное обеспечение счетчиков состоит из встроенного и автономного программного обеспечения. Метрологически значимым является встроенное программное обеспечение.
Встроенное программное обеспечение записано в микроконтроллере и предназначено для управления работой счетчиков, сбора, обработки и передачи измерительной информации.
Конструкция счетчиков исключает возможность несанкционированного влияния на встроенное программное обеспечение и измерительную информацию.
Уровень защиты ПО «высокий» в соответствии с Р 50.2.077-2014.
Таблица 2- Идентификационные данные программного обеспечения
|
Идентификационные данные (признаки) |
Значение для модификаций | ||||
|
X.SIPU. RS.2.0.X |
X.SIPU. RS.2.N.X |
X.SIPU. RS.4.0.X |
X.SIPU. RS.4.N.X |
X.SIPU. RS.10.0.X | |
|
Идентификационное наименование программного обеспечения |
SIPU 2.110 |
SIPU 2N.210 |
SIPU 4.100 |
SIPU 4N.200 |
SIPU 10.120 |
|
Номер версии (идентификационный номер) программного обеспечения |
не ниже 1.10 |
не ниже 2.10 |
не ниже 1.00 |
не ниже 2.00 |
не ниже 1.20 |
|
Цифровой идентификатор программного обеспечения |
8F10 |
3FF0 |
CE4F |
0400 |
FF00 |
|
Алгоритм вычисления контрольной суммы |
CRC16 |
CRC16 |
CRC16 |
CRC16 |
CRC16 |
Продолжение таблицы 2
|
Идентификационные данные (признаки) |
Значение для модификаций | ||||
|
X.SIPU. RS.10.N.X |
X.SIPU. RS.16.0.X |
X.SIPU. MB.2.0.X |
X.SIPU. MB.2.N.X |
X.SIPU. MB.4.0.X | |
|
Идентификационное наименование программного обеспечения |
SIPU 10N.220 |
SIPU 16.130 |
SIPU 2M.310 |
SIPU 2NM.410 |
SIPU 4M.300 |
|
Номер версии (идентификационный номер) программного обеспечения |
не ниже 2.20 |
не ниже 1.30 |
не ниже 3.10 |
не ниже 4.10 |
не ниже 3.00 |
|
Цифровой идентификатор программного обеспечения |
1E42 |
061E |
4F4F |
1D42 |
0E43 |
|
Алгоритм вычисления контрольной суммы |
CRC16 |
CRC16 |
CRC16 |
CRC16 |
CRC16 |
Продолжение таблицы 2
|
Идентификационные данные (признаки) |
Значение для модификаций | |||
|
X.SIPU. MB.4.N.X |
X.SIPU. MB.10.0.X |
X.SIPU. MB.10.N.X |
X.SIPU. MB.16.0.X | |
|
Идентификационное наименование программного обеспечения |
SIPU 4NM.400 |
SIPU 10M.320 |
SIPU 10NM.420 |
SIPU 16M.330 |
|
Номер версии (идентификационный номер) программного обеспечения |
не ниже 4.00 |
не ниже 3.20 |
не ниже 4.20 |
не ниже 3.30 |
|
Цифровой идентификатор программного обеспечения |
A942 |
5D4D |
3DF0 |
221E |
|
Алгоритм вычисления контрольной суммы |
CRC16 |
CRC16 |
CRC16 |
CRC16 |
Метрологические характеристики счетчиков нормированы с учетом влияния программного обеспечения.
Лист № 6
Всего листов 8
Знак утверждения типа
Знак утверждения типананосится на корпус счетчиков методом шелкографии или на табличку, закрепленную на корпусе, типографским способом и на паспорта типографским способом.
Сведения о методиках измерений
Сведения о методиках (методах) измеренийприведены в разделе 5 «Указания по эксплуатации» документа СЭТ.469333.208 ПС «Счетчик импульсов проводной универсальный. Паспорт».
Нормативные и технические документы
Нормативные документы, устанавливающие требования к средству измеренийПриказ Росстандарта от 26 сентября 2022 г. № 2360 «Об утверждении Государственной поверочной схемы для средств измерений времени и частоты»;
ГОСТ 22261-94 «Средства измерений электрических и магнитных величин. Общие технические условия»;
СЭТ.469333.208 ТУ «Счетчики импульсов проводные универсальные. Технические условия».
ПравообладательОбщество с ограниченной ответственностью «Сфера экономных технологий» (ООО «СЭТ») ИНН 5506227284
Адрес: 644021, Омская обл., г. Омск, ул. 7-я Линия, д. 132, оф. 212
Испытательный центр
Федеральное бюджетное учреждение «Государственный региональный центр стандартизации, метрологии и испытаний в Омской области» (ФБУ «Омский ЦСМ») Адрес: 644116, Омская обл., г. Омск, ул. Северная 24-я, д. 117АПринцип действия счетчиков основан на аналого-цифровом преобразовании сигналов, поступающих на входы измерительных каналов от подключенных к нему приборов учета энергоресурсов с импульсным выходом и последующим подсчетом количества импульсов с нарастающим итогом. Полученные результаты передаются по проводному интерфейсу.
Счетчики конструктивно выполнены в пластмассовом корпусе. Клеммы для подключения к приборам учета, источнику питания расположены на торцах корпуса или внутри корпуса. Счетчики имеют встроенный резервный источник питания.
Счетчики изготавливаются в различных модификациях, отличающихся друг от друга типом интерфейса передачи данных, количеством измерительных каналов, типом входных сигналов и корпусом. Структура условного обозначения модификаций приведена в таблице 1.
Счетчик импульсов проводной универсальный | X | .SIPU. | X | . | X | . | X | . | X |
1 2 3 4 5
Таблица 1- Структура условного обозначения
|
№ поля |
Описание поля |
Код поля |
Расшифровка |
|
1 |
Торговая марка |
SET |
Торговая марка СЭТ |
|
VT |
Торговая марка Valtec | ||
|
2 |
Тип интерфейса передачи данных |
RS |
Протокол обмена RS-485, модуляция - FSK |
|
MB |
Протокол обмена MBus | ||
|
3 |
Количество измерительных каналов |
2 |
2 измерительных канала |
|
4 |
4 измерительных канала | ||
|
10 |
10 измерительных каналов | ||
|
16 |
16 измерительных каналов | ||
|
4 |
Тип входного сигнала |
0 |
Сухой контакт или открытый коллектор |
|
N |
Стандарт NAMUR | ||
|
5 |
Корпус |
65 |
Герметичный корпус IP65 |
|
20 |
Негерметичный корпус IP20 | ||
|
DIN |
Негерметичный корпус на DIN-рейку |
Общий вид средств измерений с указанием мест нанесения знака утверждения типа и заводского номера представлен на рисунках 1, 2, 3 и 4.


Рисунок 1 - Общий вид счетчиков X.SIPU.X.X.X.65 с указанием мест нанесения знака утверждения типа и заводского номера


Р и с ун о к 2 - Общий вид счетчиков X.SIPU.X.X.X.20 с указанием мест нанесения знака утверждения типа и заводского номера

Место нанесения заводского номера
Место нанесения знака утверждения типа
Р и с ун о к 3 - Общий вид счетчиков X.SIPU.X.2.X.DIN, X.SIPU.X.4.X.DIN с указанием мест нанесения знака утверждения типа и заводского номера
Рисунок 4 - Общий вид счетчиков X.SIPU.X.10.X.DIN, X.SIPU.X.16.X.DIN с указанием мест нанесения знака утверждения типа и заводского номера

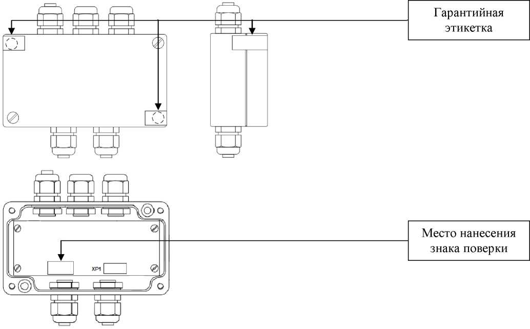
Схема пломбировки от несанкционированного доступа, обозначения места нанесения знака поверки представлены на рисунках 5, 6 и 7.

Р и с у н о к 5 - Схема пломбировки от несанкционированного доступа счетчиков X.SIPU.X.X.X.65, обозначения места нанесения знака поверки
Рисунок 6- Схема пломбировки от несанкционированного доступа счетчиков X.SIPU.X.X.X.20, обозначения места нанесения знака поверки
Р и с ун о к 7 - Схема пломбировки от несанкционированного доступа счетчиков X.SIPU.X.X.X.DIN, обозначения места нанесения знака поверки
Заводской номер в виде цифрового обозначения, состоящего из арабских цифр, обеспечивающий идентификацию каждого экземпляра средств измерений, наносится на корпус счетчиков методом шелкографии или на табличку, изготовленную типографским способом, закрепленную на корпусе.
Таблица 5-
|
Наименование |
Обозначение |
Количество для модификаций | ||
|
X.SIPU.X.X.X.65 |
X.SIPU.X.X.X.20 |
X.SIPU.X.X.X.DIN | ||
|
Счетчик импульсов проводной универсальный |
* |
1 шт. |
1 шт. |
1 шт. |
|
Паспорт |
СЭТ.469333.208 ПС |
1 экз. |
1 экз. |
1 экз. |
|
Проходная втулка |
3 шт. | |||
|
Г арантийные этикетки |
2 шт. |
2 шт. | ||
|
Стяжка |
— |
2 шт. |
2 шт. |
— |
|
Монтажный комплект |
1 шт. | |||
|
* Приведено в таблице 1 | ||||
Таблица 3- Метрологические характеристики
|
Наименование характеристики |
Значение |
|
Диапазон измерений количества импульсов, имп. |
от 0 до 232-1 |
|
Максимальная частота следования импульсов, Г ц |
200 |
|
Минимальная длительность импульса, мс |
2,5 |
|
Амплитуда входного сигнала, В |
3,3 |
|
Пределы допускаемой относительной погрешности измерений количества импульсов на каждые 5000 импульсов, % |
± 0,1 |
Таблица 4- Основные технические характеристики
|
Наименование характеристики |
Значение |
|
Напряжение питания постоянного тока от внешнего источника модификаций X.SIPU.RS.X.X.X, В |
от 7 до 24 |
|
Ток потребления от внешнего источника питания модификаций X.SIPU.RS.X.X.X, мА, не более: |
50 |
|
Габаритные размеры (длина; ширина; высота), мм, не более: | |
|
- модификаций X.SIPU.X.X.X.65 |
135; 110; 40 |
|
- модификаций X.SIPU.X.X.X.20 |
99; 48; 38 |
|
- модификаций X.SIPU.X.2.X.DIN и X.SIPU.X.4.X.DIN |
95; 58; 37 |
|
- модификаций X.SIPU.X.10.X.DIN и X.SIPU.X.16.X.DIN |
95; 58; 107 |
|
Масса, г, не более: | |
|
- модификаций X.SIPU.X.X.X.65 |
300 |
|
- модификаций X.SIPU.X.X.X.20 |
150 |
|
- модификаций X.SIPU.X.2.X.DIN и X.SIPU.X.4.X.DIN |
150 |
|
- модификаций X.SIPU.X.10.X.DIN и X.SIPU.X.16.X.DIN |
300 |
|
Условия эксплуатации: температура окружающего воздуха, °С |
от -40 до +55 |
|
Степень защиты, обеспечиваемая оболочкой, по ГОСТ 14254-2015: | |
|
- модификаций X.SIPU.X.X.X.65 |
IP65 |
|
- модификаций X.SIPU.X.X.X.20 |
IP20 |
|
Средний срок службы, лет |
12 |

