Методика поверки «рН-метр» (414318.008МП)
Date of print 25-09-2023-08/30/45__—-----з"!
Учтенным р<8бочий| экземпляр !
э к о к и к с
ЭКСПЕРТ
гел./фякс: (49S) 936-8941, 936-8942, 936-8943 wunv./onomer.ru, www.ecosolutlon.ru lonomereilonomer.ru, Моф1опотег.ги lonomereikbpauk.ru
рН-метр
ЭКСПЕРТ-pH МЕТОДИКА ПОВЕРКИ
Москва 2014
СОДЕРЖАНИЕ
Вводная часть
1.
2.
3.
4.
5.
6.
Операции поверки...................................
Средства поверки.....................................
Требования к квалификации поверителей.................
Требования безопасности..............................
Условия поверки.....................................
Подготовка к поверке................................
-
7. Проведение поверки..................................
-
8. Оформление результатов поверки......................
Приложение Л (обязательное). Схемы подключения средств измерений при поверке..........................
Приложение Ь (обязательное). Форма записей в свидетельстве о поверке измерительного преобразователя................
10
14
Настоящая методика поверки (МП) распространяется на рН-метры ЭКСПЕРТ-рН и устанавливает методы и средства их первичной и периодической поверки. Методика разработана на основании рекомендации Р 50.2.036-2004 «геи. рН-метры и иономеры. Методика поверки».
Межповерочный интервал - I год.
1 ОПЕРАЦИИ ПОВЕРКИ-
1.1 При первичной и периодической поверке рН-метров выполняют операции, указанные в таблице 1.
Таблица 1 Операции поверки
Наименование операции |
№ пункта МП |
1 Внешний осмотр |
7.1 |
2 Опробование |
7.2 |
3 Определение абсолютной погрешности измерений ЭДС измерительным преобразователем |
7.3 |
4 Определение абсолютной погрешности измерений температуры анализируемого раствора |
7.4 |
5 Определение основной абсолютной погрешности измерений pH |
7.5 |
6 Определение абсолютной погрешности измерений pH при изменении температуры анализируемого расгвора (с учетом дополнительной погрешности автоматической термокомпенсации) |
7.6 |
-
1.2 Допускается выполнять поверку только измерительного преобразователя рН-метра по пунктам 1, 2, 3 таблицы 1, при условии дальнейшего использования измерительного преобразователя для измерений ЭДС поверенных электродных систем с преобразованием измеренных значений в единицы pH. В этом случае в свидетельстве о поверке делаются соответствующие записи согласно п. 8.2 настоящей методики.
-
2.1 При поверке рН-метров применяют средства поверки, указанные в таблице 2.
Таблица 2 —Средства поверки
Наименование средства поверки |
Нормативнотехнический документ |
Технические, метрологические характеристики |
№ пункта МП |
1 Стандарт-титры для приготовления буферных растворов - рабочих эталонов pH 2-го разряда |
гост 8.135-2004 |
Номинальные значения pH: 1,65; 4,01; 6,86; 9,18, абсолютная погрешность ±0,01 pH |
7.4 1.6 |
2 Компаратор напряжения РЗООЗ |
ТУ 2504.3771-79 |
Диапазон капиброваниых напряжений от 0 до 11,111110В, класс точности 0,000.5 |
7.3 |
3 Ими татор электродной системы И-02 |
ТУ 2505.2141-76 |
Диапазон выходных напряжений от- 201 1 до 2011 мВ, ногрещность ±5 мВ |
1.3 |
4 Термомезр TJ1-4 |
ГОСТ 28498-90 |
Диапазон измерения 0-55; 50-10,5 “С, цена деления 0,1 "С, класс точности 1 |
1.^~ 1.6 |
5 Термостат жидкостный ТЖ-ТС-01/16 |
ТУ 4211-001 44330709-2000 |
Температура от 0 до 100 °C, HOipeniHocTb поддержания температуры + 0,1 °C |
1.А^ 1.6 |
6 Колбы мерные лабораторные стеклянные |
ГОСТ 1770-74К |
Вместимость 1000 см/ 2 класс точности |
1.Л- 7.6 |
7 Вода дистиллированная |
ГОСТ 6709-72 |
УЭН при 20 “(.' не более 10"' См/м |
7.9 7.11 |
8 Бумага фильтровальная |
ГОСТ 12026-76 |
7.4 7.6 |
-
2.2 Допускается использовать другие средства поверки, технические и метрологические характеристики которых не хуже указанных в таблице 2.
-
2.3 С'редегва измерений должны быть поверены в еоотвегегвии с ПР 50.2.006-94 и иметь действующие свидетельства о поверке.
К проведению поверки допускаются липа, имеющие высшее или среднетехническое образование, опыт рабозы в области аналитической химии, ежегодно проходящие проверку знаний по технике безопасности, владеющие техникой потенциометрических измерений, изучившие настоящую методику и аттестованные в качестве поверителей.
4 ТРЕБОВАНИЯ БЕЗОПАСНОСТИ-
4.1 При проведении поверки соблюдают требования безопасности при работе с химическими реактивами по ГОС I 12.1.007-76 и ГОСТ 12.4.021-75, при работе с электроустановками по ГОСТ 12.1.019-79 и ГОСТ 12.2.007.0-75.
-
4.2 Помещение, в котором осуществляется поверка, должно соответсгвовать требованиям пожарной безопасности по ГОСТ 12.1.004-91 и иметь средства пожаротушения по ГОС Т 12.4.009-83.
-
4.3 Исполнители должны быть обученные правилам безопасности труда по ГОСТ 12.0.004 и пр(зинструктиропаны о мерах безопасности при работе с приборами и средствами поверки.
При проведении поверки соблюдают следующие условия;
-
- температура окружающего воздуха, °C
20 ±5; от 30 до 80; от 84,0 до 106,7 (от 630 до 800);
220 + 22;
50 ± 1;
-
- относительная влажность воздуха, %
-
- атмосферное давление, кПа (мм рг. ст.)
-
- напряжение питания, В
-
- частота напряжения питания, Гц
-
- вибрация, тряска, удары, внешние источники магнитных и электрических полей, влияющих на работу прибора
-
6.1 Подготавливают к работе указанные в таблице 2 средства поверки в соответствии с их эксплуатационной документацией.
-
6.2 Подготавливают к работе измерительный преобразователь (ИП) рН-мез'ра, электроды и датчик температуры в соответствии с их паспортами. Из стан-дарт-тизров по ГОСТ 8.135-2004 приготавливают, согласно указаниям паспорта на стандарт-титры, буферные растворы - рабочие эталоны рП 2-го разряда, воспроизводящие значения рП=1,65; рН=4,01; рН=6,86 и рН=9,18 при темперазуре (25,0±0,2) °C.
Прнмечанпг При проведении поверки только измерительною П(х;образователя по п.п. 1-3 таблицы I, элек1роды, дашик температуры и бут^терные растворы к работе нс подготавливают.
-
7 ПРОВЕДЕНИЕ ПОВЕРКИ
-
7,1 Внешний осмотр
-
7.1.1 При внешнем осмотре проверяют:
-
- комплектность рН-метра согласно разделу 4 РЭ;
-
- отсутствие механических повреждений корпуса И11, индикатора и клавиатуры;
-
- чистогу разъемов и г ггезд;
-
- правильность и четкость маркировки согласно и. 5.2.2 РЭ;
-
- отсутствие механических повреждений электродов.
-
7.1.2 рН-метры с дефектами, затрудняющими эксплуатацию, бракуют' гт к дальнейшегт поверке нс допускают.
-
7.2.1 Включают ИГ1 кнопкой «ВКД» (нажатием и удержанием в течении I секунды) и кнопками «Ж)> и «▼» проверяют переключение режимов работы «рН-метр», «термометр» и «волюметр». Приборы, у которых не удается установить режимы рабо'1'ы, бракуют и к дальнейшей поверке не допускают.
-
7.2.2 Проверяют степень зарядки аккумулятора (ем. п. 7.5 РЭ) и при необходимости заряжаю! его через зарядное устройство, входящее в комплект поставки рН-метра.
-
7.3.1 Для определения абеолюшой погрешности измерений ЭДС измерительным преобразователем собирают установку согласно схеме, приведенной на рисунке А.1 приложения А. На имитаторе электродной системы устанавливают сопротивление в цепи измерительного электрода 500 МОм, а в цепи вспомогательного электрода - 10 КОм, для чего ггажимают кнопки «500» переключателя «Кц» и «10» переключателя «Кц».
-
7.3.2 С помощью кнопок «А» и «▼» выбирают режим «вольтметр» и нажимают кнопку «ИЗМ». Прибор начинает измерение ЭДС.
-
7.3.3 Изменяя выходное напряжение компаратора, устанавливают последовательно значения Е(уст)1 указанные в таблице 3.
Таблица 3
Номер ИЗМ. (i) |
Е(уст), мВ |
Е(изм)( |
ДЕ, |
1 |
минус 2000,0 | ||
2 |
минус 1000,0 | ||
3 |
MHHvc 500.0 | ||
4 |
0,0 | ||
5 |
500,0 | ||
1 |
1000.0 | ||
1 7 |
2000,0 |
-
7.3.4 Измеряют напряжение в каждой точке и после установления показаний прибора фиксируют значения Е{изм), и заносят их в таблицу 3. По окончании измерений нажимают кнопку «ОТМ». При этом прибор возвращается в состояние выбора режимов.
-
7.3.5 Абсолютную погрешность каждого измерения ЭДС AEi рассчитывают по формуле (1);
ДЕ; = Е(уСТ); - Е(ИЗМ);,
(1)
7.3.6 Рассчитанные значения ДЕ; заносят в таблицу 3. Для всех измерений ДЕ; не должны превышать ±1,0 мВ. В противном случае прибор бракуют и к дальнейшей поверке не допускают.
7.4 Определение абсолютной погрешности измерений температуры анализируемого раствора-
7.4.1 Определение абсолютной погрешности измерений температуры анализируемого раствора рН-метром выполняют в 6-ти точках диапазона при номи-налыгы.х значениях температуры раствора 0; 5; 20; 60; 80; 100 "С путем сравнения результатов измерений температуры раствора рП-метром и эталонным термометром ТЛ-4.
-
7.4.2 Измерения проводят в следующей последовательности;
-
A) Собирают установку и подключают необходимые средства измерений в соответствии со схемой, приведенной на рисунке А.2 приложения А;
Б) Погружают чувствителыгые части датчика температуры рН-метра (ТДС-3) и эталонного термометра (ТЛ-4) на глубину 13 см в термостатированный при температуре Гог =(0±0,2)°С стакан 6 с дистиллированной водой (далее водой).
-
B) После выдержки в воде в течение 3-5 минут (воду интенсивно перемешивают) фиксируют значения температуры, измеренной рН-метром и термометром ТЛ-4. Для этого кнопками «А» и «▼» выбирают режим «термометр» и нажимают кнопку «ИЗМ». Прибор начинает измерение температуры.
Г) Повторяют операции Б) и В) при температуре воды Зцт =(5±0,2)Т, Т„,=(20±0,2)“С, То4=(6О±О,2)‘’С, То5=(8О±О,2) “С, Тоб=(100±0,2)°С.
Результаты измерений температуры растворов рН-мстром и эталонным термометром заносят в таблицу 4 и фиксируют в рабочем журнале.
1'аблица 4
Т;„ом, °C |
Ттизм |
Ti эт |
АТ; |
0 | |||
5 | |||
20 | |||
60 | |||
80 | |||
100 |
-
7.4.3 Абсолютную погрешность измерений температуры анализируемого раствора определяют как паиболыпее значение модуля разности между значениями температуры, измеренными рН-метром и эталонными (измеренными эталонным термометром), и вычисляют но формуле:
AT=max|ATJ=maxiTi изм - Ti3T|
(2)
где ДТ - абсолютная погрешность измерений температуры раствора,
Д'Д - вычисленные значения абсолют ной пот рсшности в выбранных точках диапазона температуры раствора;
l i изм ■ измеренные рН-метро.м значения температуры раствора в выбранных точках диапазона;
Ti эт - эталонные (измеренные эталонным термометром) значения температуры раствора в выбранных точках диапазона.
5=1,2,... — выбранные точки диапазона измерения температуры.
-
7.4.4 Рассчитанные значения А'1) заносят в таблицу 4 и по ним определяют значение ДТ~1Ттах|ДТ||. Абсолютная погрешность измерений температуры раствора ДТ, вычисленная по формуле (2), не должна превышать (по абсолютной величине) нормативного значения, указанного в РЭ (± 0,5°С). Если это не так, проводят градуировку датчика температуры в соответствие с п. 6.4.2 РЭ и повторяют измерения. Если при повторны.х измерениях погрешность превышает нормативное значение (± 0,5°С), поверяемый рП-метр бракуют и к дальнейшей поверке не допускают.
-
7.5.1 Определение основной абсолютной погрешности измерений pH выполняют рН-метром с подключенной электродной системой. Для этого собирают установку согласно схеме, приведенной на рисунке Л.З приложения Л.
-
7.5.2 Устанавливают' температуру в термостате (25,0±0,2) °C.
7.5..3 Выполняют согласно п. 6.4.1 РЭ градуировку потенциометрического канала по двум точкам, используя буферные растворы, воспроизводящие значения р11=9,18 и р1!=1,65 при температуре (25;0±0,2) °C и вводят координату Е, изо-потенциальной точки электрода. Температура буферных растворов должна иметь значение (25,0±0,2) "С. Для контроля температуры используют эталонный термометр ТЛ-4. Между измерениями стакан, электроды, датчик температуры и термометр тщательно промывают дистиллированной водой и осушают фильтровальной бумагой.
7.5.4 Выполняют согласно указаниям п. 6.3.1 РЭ измерение pH буферного раствора, воспроизводящего этатонное значение рНэт=4,01 (или рНэт=6,86) при температуре (25,0±0,2) °C. Буферный раствор при измерениях должен быть тср-мостатирован при температуре (25.0±0,2) °C. Для контроля температуры используют эталонный термометр 'Г.)1-4. После установления показания на дисплее рН-метра фиксируют измеренное значение рН(изм) в рабочем журнале.
-
7.5.5 Измерение по п. 7.5.4 выполняют нс менее 3-х раз. Если максимальное расхождение результатов измерений рИ не превышает нормативного значения основной абсолютной погрешности, установленного в РЭ (±0,0.5 ед. pH), вычисляют среднее арифметическое измеренных значений рНср(изм).
-
7.5.6 Основную абсолютную погрешность измерений pH с подключенной к ИП электродной системой. ДрН, рассчитывают по формуле:
(3)
-
7.5.7 Расчеты выполняют в рабочем журнале. Значение ДрН, вычисленное по формуле (3), нс должно превышать нормативного значения, приведенного в РЭ (±0,05 ед. pH). В противном случае операции поверки по п.п. 7.5.2 - 7.5.6 повторяют на свежеприготовленных растворах. Если при повторных измерениях погрешность превышает нормативное значение (±. 0,05 ед. pH), поверяемый рН-мстр бракуют и к дальнейшей поверке не допускают.
7.6 Определение абсолютной погрентности измерений р11 при изменении температуры анализируемого раствора (с учетом дополнигслышй HorpeuiHOCTH автоматической термокомнснсации)
7.6.) Для определения абсолютной погрешности измерений pH при изменении температуры анализируемого раствора (с учетом дополнитслы1он noipeinno-сти автоматической термокомпенсации) применяют буферные растворы - рабочие эталоны pH 2-го разряда с эталонными значениями pH при 25 °C рНэт= 4,01 или рИэт~ 6,86. 14змерения выполняют при температуре буферного раствора, соответствующей верхнему пределу диапазона температурной компенсации р11-метра (80°С). Измерения проводят на установке, собранной согласно схеме, приведенной на рисунке А.З приложения Л, при этом поверяемый рН-метр должен быть отградуирован при температуре (25,б±0,2)°С при проведении поверки по п. 7.5.
-
7.6.2 Измерения выполняют в следующей последовательности:
Л) Помещают в термостат стакан с буферным раствором - рабочим эталоном pH и устанавливают температуру в термостате (80,0±0,2) °C. 1'емпературу буферного раствора в термостате измеряют эталонным термометром ТЛ-4.
Б) Измеряют, согласно указаниям п. 6,3,1 РЭ, значения pH буферного раствора, термостатированного при температуре (80,0±0,2) °C (при этом на дисплее прибора рядом с показанием pH должен появиться символ «ТК», означающий переход прибора в режим автоматической термокомпенсации). Электроды и датчик температуры во время измерения должны быть погружены в раствор на всю длину рабочей части (примерно па 13 см). После установления показания на дисплее рИ-метра фиксируют значение рН(изм) в рабочем журнале.
В) Измерения повторяют не менее трех раз и оценивают максимальное расхождение результатов измерений pH. Если максимальное расхождение результатов измерений pH не превышает по абсолютной величине основной цогрешносзи измерения pH (0,05 pH), то результаты измерений усредняют и находят среднее арифметическое значение рН[.р(изм) при температуре раствора t=80 “С.
-
7.6.3 Абсолютную погрешность измерений pH при изменении температуры анализируемого раствора (с учетом дополнительной погрешности автоматической термокомпенсации) вычисляют по формуле:
(4)
где p//'.^(ui«)- среднее арифметическое измеренных рН-метром значений р11 буферного раствора при температуре t= 80 “С;
рН^У - значение pH при температуре t= 80 °C применяемого буферного раствора— рагючего эталона рП (определяется но таблице 3 ГОСТ 8.134-98).
-
7.6.4 Значение А,, рассчитанное по формуле (4), не должно превышать по абсолютной величине погрешности, указанной в РЭ (0,07 pH). 13 противном случае рН-мегр бракуют и дальнейшую поверку нс проводят.
-
8.1 При положительных результатах поверки рИ-метра по п.п. 1 - 6 таблицы I выдается свидетельство о поверке рН-мегра в соответствии с ПР 50.2.006 и (или) наносится оттиск поверительного клейма по ПР 50.2.007 в предусмотренном месте на корпусе рИ-метра или в РЭ.
-
8.2 При положительных результатах поверки измерительного преобразователя рН-метра по п.п. 1 - 3 таблицы 1 выдается свидетельство о поверке ИП в соот-ветегвии с ПР 50.2.006 (при этом записи в свидетельстве о поверке делаются по форме, приведенной в приложении Б) и (или) наносится оттиск поверительного клейма по ПР 50.2.007 в предусмотренном месте на корпусе рП-метра или в РЭ.
-
8.3 При отрицательных результатах поверки выдают «Извещение о непригодности» по ПР 50.2.006 с указанием причин или делают соответствующую запись в руководстве по эксплуатации. рП-метр к применению не допускают.
Приложение А
{обязательное)
Схемы п(>дклк>чснин средств измерений при поверке рН-мез ра

Рисунок А.1 —Схема установки для поверки измерн гелыиич) преобразователя.
К'1'ЖГ.414.318.008МП
/■’
датчик

г
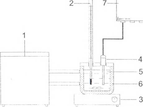
Рисунок А.2 — Схема установки для определения абсолютной погрешности измерений температуры.
-
1. Термостат жидкостный.
-
2. Эталонный термометр.
-
3. Магнитная мешалка.
-
4. Датчик температуры.
-
5. Вода.
-
6. Гермоспатируемый стакан.
-
7. ИГ1 «Эксперт-рН».

Рисунок А.З — Схема установки для определения абсолютной погрешности при измерении pH с подключеииой к ИП электродной системой
-
1 - термометр эталонный,
-
2 - датчик температуры,
-
3 - электрод сравнения,
-
4 - измерительный рН-электрод (при иснользонанни комби11ированно1'о электрода
подключение производится только к разъему «ИЗМ» НИ),
-
5 - стакан с буферным раствором - рабочим эталоном р11,
-
6 - термостат водяной,
-
7 - ИП «Экспсрт-рН».
Приложение Б
{обязательное)
Форма записей в свидетельстве о поверке измерительною преобразователяГВИЯРТЕЛЬСТВО о ПОВЕРКЕ №___
Деиствнтсльно до
Средство измерений Измерите.'1Ы1ый преобразояатель рН-метра ЭКСПЕРТ-рН заводской номер прннадпс)ка1иее
поверено н на основании результатов первичной (периодической) поверки признано пригодным к применению в качестве рабочего средства измерений ЭДС электродных систем___.
Оттиск поверитсльного клейма или печати
подпись
ини11иал1.1, фамилия
ДОЛЖНОСТЬ руководителя подразделения
Поверитель
подпись
и|{И11иалы, фамилия
20 г.
Примечание — (Оборотная сторона свидсзсльства заполняется в соответствии с нормативными документами по поверке СИ
14